1144、基于51单片机的数据采集(TLC2543)
需要完整的资料可以点击下面的名片,找我要资源压缩包的百度网盘下载地址及提取码。毕设帮助、开题指导、技术解答(有偿)见文末。二、proteus仿真。
·
毕设帮助、开题指导、技术解答(有偿)见文末。
目录
一、设计功能
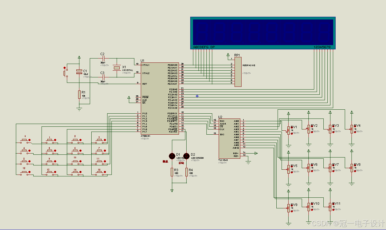
二、proteus仿真
三、原理图
四、程序源码
五、资料包括
需要完整的资料可以点击下面的名片,找我要资源压缩包的百度网盘下载地址及提取码。

魔乐社区(Modelers.cn) 是一个中立、公益的人工智能社区,提供人工智能工具、模型、数据的托管、展示与应用协同服务,为人工智能开发及爱好者搭建开放的学习交流平台。社区通过理事会方式运作,由全产业链共同建设、共同运营、共同享有,推动国产AI生态繁荣发展。
更多推荐
所有评论(0)