1558、基于51单片机的数据采集(AD值,LTC1864,LCD1602)(proteus仿真+程序+原理图+流程图+元器件清单)
(2)STC单片机执行指令的速度很快,大约是AT的3-30倍,尽管快是好事,但这样一来,你在AT上好使的程序在STC上不一定好用,最典型的例子就是那些对时序有严格要求的模块,用STC时注意得加长延时,大约是AT的10—30倍就差不多,这一点自己调试就知道了。(3)STC单片机对工作环境的要求比较低,电压低于5伏时仍然正常工作,甚至3伏到4伏之间都还可以工作,然而这样的环境下AT肯定不行了,所以当一
毕设帮助、开题指导、技术解答(有偿)见文未
目录
方案选择
单片机的选择
方案一:STM32系列单片机控制,该型号单片机为LQFP44封装,内部资源足够用于本次设计。STM32F103系列芯片最高工作频率可达72MHZ,在存储器的01等等待周期仿真时可达到1.25Mip/MHZ(Dhrystone2.1)。内部128k字节的闪存程序存储器,也就是说代码量可以写到128k字节,本次设计足够,内部高达20K字节的SRAM。
方案二:51单片机STC89C52系列的指令系统和AT89C52系列的完全兼容,但实际操作起来却存在很多问题:
(1)AT89C52不带ISP下载,要用下载器才行,STC89C52可以用你的USB转串口下载,下载软件可以到STC厂家网上去下。
(2)STC单片机执行指令的速度很快,大约是AT的3-30倍,尽管快是好事,但这样一来,你在AT上好使的程序在STC上不一定好用,最典型的例子就是那些对时序有严格要求的模块,用STC时注意得加长延时,大约是AT的10—30倍就差不多,这一点自己调试就知道了。
(3)STC单片机对工作环境的要求比较低,电压低于5伏时仍然正常工作,甚至3伏到4伏之间都还可以工作,然而这样的环境下AT肯定不行了,所以当一个系统用STC单片机好用,但用AT的单片机不工作时,直接查最小系统,看单片机的供电是否正常。
比较这两种方案,由于在学校期间学过数字电路、单片机原理、C语言程序设计,综合考虑单片机的各部分资源和作为学生能够获得的资源,还有STM32价钱比较贵方面。经过对比此次设计要求,我选择用51单片机中的STC系列芯片完成。而且学校也提供了相应的硬件操作平台,实际操作起来比较方便,故STC为更合理的选择。本系统选择STC89C52单片机作为主控芯片。足够本设计运行,且价格便宜,下载程序方便。
一、设计功能
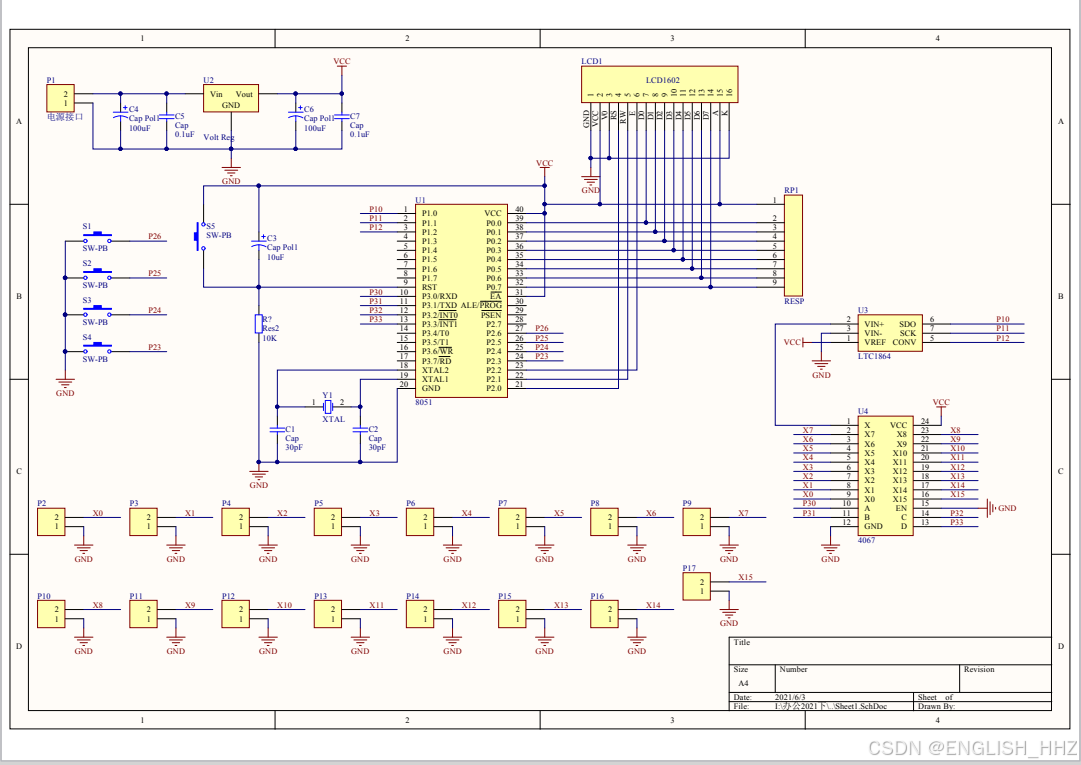
二、proteus仿真图
三、原理图
在本设计做的过程中,硬件和软件方面都遇到了许多问题,但是相比于软件,在硬件方面还是比较快解决的方面,因为硬件是比较容易检查出来错误的,软件比较晦涩难懂,还是有一定难度。
在硬件调试问题上,首先焊接好了元器件实物板后,先用万用表测量这个工业板子的电源方面,电源方面是最重要的问题,应该是特别需要检查的地方,以防止电源的短路和正负极的错误。然后在仔细检查电路的连接是否有问题,或者有没有虚焊或者没有焊接到的地方,然后核对一下元器件的安装是否有问题,安装上去是否符合规定,由于已经是大学四年都是做过了很多实训过来了,对于这些还是游刃有余的,但是在上机调试后还是发现了很多的问题。
四、程序源码
Keil C51是美国Keil Software公司出品的51系列兼容单片机C语言软件开发系统,与汇编相比,C语言在功能上、结构性、可读性、可维护性上有明显的优势,因而易学易用。Keil提供了包括C编译器、宏汇编、链接器、库管理和一个功能强大的仿真调试器等在内的完整开发方案,通过一个集成开发环境(μVision)将这些部分组合在一起。运行Keil软件需要WIN98、NT、WIN2000、WINXP等操作系统。如果你使用C语言编程,那么Keil几乎就是你的不二之选,即使不使用C语言而仅用汇编语言编程,其方便易用的集成环境、强大的软件仿真调试工具也会令你事半功倍。
资料包括:
需要完整的资料可以点击下面的名片加下我,找我要资源压缩包的百度网盘下载地址及提取码。

魔乐社区(Modelers.cn) 是一个中立、公益的人工智能社区,提供人工智能工具、模型、数据的托管、展示与应用协同服务,为人工智能开发及爱好者搭建开放的学习交流平台。社区通过理事会方式运作,由全产业链共同建设、共同运营、共同享有,推动国产AI生态繁荣发展。
更多推荐
所有评论(0)