可读取电压电流信息的多协议取电芯片
随着Type-c接口强大的功能,造就了Type-C接口的大量普及,日常生活中到处可以看到消费者使用的支持Type-c接口的电子产品,如手机,笔记本,筋膜枪,蓝牙音箱等等。那么,像筋膜枪,蓝牙音箱,四轴飞行器,小风扇,台灯等这样的用电器,想要支持Type-c PD的快充功能,就需要内置一颗USB Type-C PD取电(诱骗,诱电,SINK)芯片,市面上的诱骗取电协议芯片那么多,哪家协议芯片最好呢功
随着Type-c接口强大的功能,造就了Type-C接口的大量普及,日常生活中到处可以看到消费者使用的支持Type-c接口的电子产品,如手机,笔记本,筋膜枪,蓝牙音箱等等。那么,像筋膜枪,蓝牙音箱,四轴飞行器,小风扇,台灯等这样的用电器,想要支持Type-c PD的快充功能,就需要内置一颗USB Type-C PD取电(诱骗,诱电,SINK)芯片。
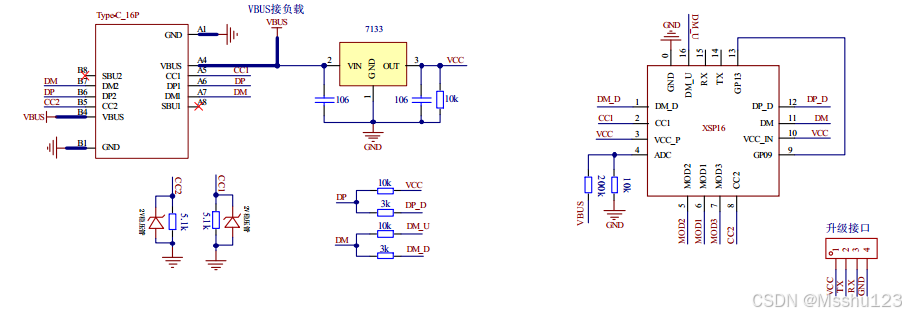
XSP16芯片是一款支持PD协议、QC协议、FCP协议、AFC协议等多协议取电芯片,支持通过UART串口读取电压电流信息,可通过I/O动态或固定调整电压请求电压,支持热切换电压档位,支持电压档位向下兼容,芯片采用QFN16_3*3封装

下面我们来看一下XSP16协议芯片它的兼容性如何,我们使用绿联、华为、倍思、三星、安克等两百多款市面上常见的电源适配对它的兼容性进行测试,测试结果得出XSP16可以诱骗出市面上电源适配器所支持的5V9V12V15V20V28V电压

XSP16取电芯片原理图

XSP16取电协议芯片具有外围精简、电路简单、方案成熟可靠、兼容性强、支持多种快充协议和多功能、支持最大功率140W给设备快速供电的特点它能满足小家电、小型加热器等设备快速充电的需求。
XSP16芯片应用领域
XSP16受电端协议芯片凭借着其强大的兼容性和多种功能在各种电子设备中都得到广泛的应用如小家电、智能家居、小型加热器、医疗设备、无人机、平板等需要Type-C接口快充输入的设备,这些设备在使用XSP16芯片后不仅能够快速充电,还能提高设备的兼容性和稳定性。

魔乐社区(Modelers.cn) 是一个中立、公益的人工智能社区,提供人工智能工具、模型、数据的托管、展示与应用协同服务,为人工智能开发及爱好者搭建开放的学习交流平台。社区通过理事会方式运作,由全产业链共同建设、共同运营、共同享有,推动国产AI生态繁荣发展。
更多推荐



所有评论(0)