登录社区云,与社区用户共同成长
邀请您加入社区
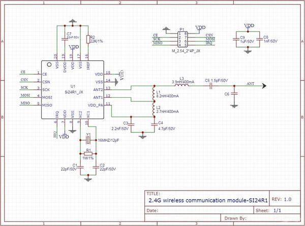
数据速率:2Mbps / 1Mbps / 250Kbps。控制方式:四线SPI (
描述 2.4G无线通讯模块-SI24R1 工作电压:1.9V~3.6V IO口电压:兼容3.3V/5V 工作频段:2.4GHz ISM频段 控制方式:四线SPI (<= 10MHz) 数据速率:2Mbps / 1Mbps / 250Kbps 最大发射功率:7dBm
2.4G无线通信模块-si24r1,该模块以SI24R1芯片为核心,配合板载天线实现2.4G射频信号的收发。两个模块配合使用,实现中长距离无线通信。PCB+原理图
魔乐社区(Modelers.cn) 是一个中立、公益的人工智能社区,提供人工智能工具、模型、数据的托管、展示与应用协同服务,为人工智能开发及爱好者搭建开放的学习交流平台。社区通过理事会方式运作,由全产业链共同建设、共同运营、共同享有,推动国产AI生态繁荣发展。
更多推荐
工业物联网时序数据库选型指南:Apache IoTDB 技术架构与实战解析
面向未来的工业大数据架构:时序数据库(TSDB)选型避坑指南和国产化思考
基于springboot框架会议室预约网站管理系统设计与实现
扫一扫分享内容
所有评论(0)