Python机器学习--回归算法--逻辑回归算法
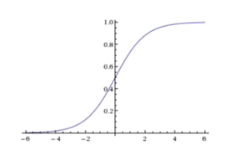
逻辑回归算法逻辑回归算法类型:逻辑回归属于有监督学习的分类算法(只能做二分类)逻辑回归算法原理:将线性回归的结果输入sigmoid函数中,得出预测为类1的概率(如果概率为0.2 有20%的可能属于类1,属于类0的概率是80%;结果是类0如果概率为0.8 有80%的可能属于类1,属于类0的概率是20%; 结果是类1)线性回归算法方程sigmoid函数公式和图像:逻辑回归的结果是基于线性回归计算出来的
逻辑回归算法
逻辑回归算法类型:
逻辑回归属于有监督学习的分类算法(只能做二分类)
逻辑回归算法原理:
将线性回归的结果输入sigmoid函数中,得出预测为类1的概率(
如果概率为0.2 有20%的可能属于类1,属于类0的概率是80%; 结果是类0
如果概率为0.8 有80%的可能属于类1,属于类0的概率是20%; 结果是类1
)
线性回归算法方程
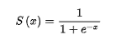
sigmoid函数公式和图像:

逻辑回归的结果是基于线性回归计算出来的,线性回归的质量好坏会直接影响逻辑回归的结果,影响线性回归的就是回归系数。对于线性回归来说是使用随机梯度下降的方法计算的,对于逻辑回归,也是使用随机梯度下降的方法,只不过将损失函数换成了对数似然损失函数,因为对数似然损失函数中的 h(x)等于sigmoid函数,而sigmoid函数中的x就等于线性回归中的 h(w) ,也就是变相的计算最佳的回归系数。
逻辑回归使用对数似然损失函数来衡量真实结果与预测结果的误差
在对数似然损失函数中通常是以e为底数的
对数似然损失函数公式
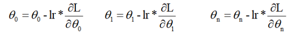
对数似然损失函数计算最佳回归系数的步骤:
-
随机初始化一组【w1,w2,w3,w4…wn】
-
根据初始化的w结合特征值,计算出预测结果sigmoid函数S(x)
-
利用对数似然损失函数,计算出真实值与预测值之间的误差和Loss
-
计算误差关于w的偏导(w等同θ)

-
沿着梯度的负方向进行更新w(w等同θ)

lr表示的是学习率,lr是小于零的数,意思就是当求出的偏导太大时,减去一个很大的值很容易跳过导数等于0的点,所以要用学习率来控制它梯度下降的幅度。 -
重复2-5步骤,直到达到一定的迭代次数或者损失小于某个值时停止。


逻辑回归基于sklearn的实现
import numpy as np
from sklearn.linear_model import LogisticRegression
# 实例化
alg = LogisticRegression()
# 参数:max_iter:最大迭代次数
# 拟合
alg.fit(X_train, y_train)
# 查看准确率
score = alg.score(X_test, y_test)
print('准确率:', score)
# 查看回归系数
print('回归系数', alg.coef_)
# 查看截距
print('截距:', alg.intercept_)
# 查看sigmoid函数处理过后的概率
prob = 1/(1+np.exp(-alg.decision_function(X_test)))
prob = [float('%.2f'%i) for i in prob]
print('概率:', prob)
逻辑回归算法的特点
- 结果具有可解释性【可根据线性方程公式可以明确得出结果是如何计算的】
- 只能预测二分类
- 与朴素贝叶斯,knn算法相比,逻辑回归效果更好,但耗时更久。
魔乐社区(Modelers.cn) 是一个中立、公益的人工智能社区,提供人工智能工具、模型、数据的托管、展示与应用协同服务,为人工智能开发及爱好者搭建开放的学习交流平台。社区通过理事会方式运作,由全产业链共同建设、共同运营、共同享有,推动国产AI生态繁荣发展。
更多推荐



所有评论(0)