自动辅助语音烟雾排风系统
最近由于门市的厨房的老式油烟机估计时间久咯,风力不大咯,就想着做一款能根据油烟、水蒸气变化而自动控制换气风扇的设备。根据TVOC传感器选择不一样,就有两种版本:普通版(不含显示空气质量具体数值)、进阶版(显示具体数据)。
前言
最近由于门市的厨房的老式油烟机估计时间久咯,风力不大咯,就想着做一款能根据油烟、水蒸气变化而自动控制换气风扇的设备。根据TVOC传感器选择不一样,就有两种版本:普通版(不含显示空气质量具体数值)、进阶版(显示具体数据)。
硬件电路
这块电路板的构造也很简单,就是由一块ASR-PRO语音核心板板、喇叭、咪头、按键、简易的的5V-3.3V稳压电路、1个带光耦隔离的继电器电路、温湿度传感器电路、ESP最小系统电路模块(此电路没有测试过)组成。
1.ASR-PRO语音芯片外部连接。
在这里面,我用了接口来代替了按键。
- 5V-3.3V稳压电路

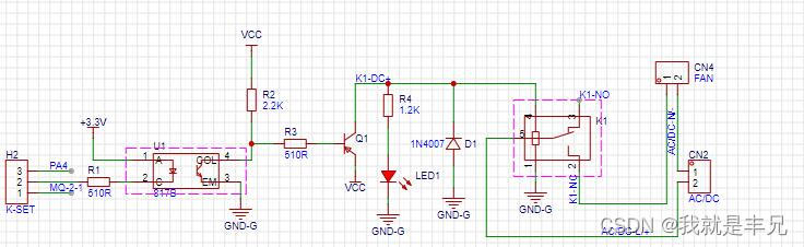
增加了一个3.3V电源指示灯用于提示电路状态。 - 继电器电路

由于之前的想法是两种触发模式,一种就是不用ASRPRO语音核心板控制,直接连接传感器的电平输出端,另外一种就是通过ASRPRO处理控制。需要用哪个就用跳线帽就好。还有继电器和单片机的电源可以分开,这里我还是用相同地和电源。 - ESP-12F最小系统

这个电路没有测试过,等后面那天想弄得时候,再去搞。
5.按键和开关电路
6.整体电路图
软件
由于ASR-PRO语音模块采用的是图形编程方式,这里用的天问BLOCK。
1.初始化代码(部分)
由于太长咯,就只有展示一部分。
2.语音控制代码(部分)
由于太长咯,就只有展示一部分。
3.按键控制代码
4.TVOC采集
普通版
进阶版
在这里延伸一下,还可以做一个甲醛探测仪,文章链接:
6.温湿度采集
7.显示(部分)

8.自动化处理(部分)
9.定时器
10.简单说一哈
这个天问编译软件还是挺适合新手,只要懂点C语言的基本流程框架,就可以编出自己想要的的程序,里面有51/32等一些单片机都可以用。
视频展示
自动排烟
软件编程资源代码
https://download.csdn.net/download/qq_31309951/88306573
硬件设计资源
https://download.csdn.net/download/qq_31309951/89053283
魔乐社区(Modelers.cn) 是一个中立、公益的人工智能社区,提供人工智能工具、模型、数据的托管、展示与应用协同服务,为人工智能开发及爱好者搭建开放的学习交流平台。社区通过理事会方式运作,由全产业链共同建设、共同运营、共同享有,推动国产AI生态繁荣发展。
更多推荐



所有评论(0)