与其纠结国产AI大模型如何选?不如来学学怎么用DeepSeek!!!
与其纠结:"Kimi,智谱清言,通义千问,文心一言,豆包,天工AI,腾讯元宝?"如何选?不如来学学怎么用DeepSeek!!!
大家好,小机又来说AI了。

最近随着AI的发展,各种大模型都是层出不穷,然鹅最近有一个大模型直接横空出世,感到了国产第一,他就是——DeepSeek!!!
与其纠结:"Kimi,智谱清言,通义千问,文心一言,豆包,天工AI,腾讯元宝?怎么选?
不如来学学怎么用DeepSeek!!!
当然,虽然DeepSeek确实很牛,但是总是有些人感觉它不好用。
一、为什么你的DeepSeek总“不好用”?
“明明都说DeepSeek强,为什么我让它写个周报都像流水账?”
“别人用AI写方案一气呵成,我的却总跑偏?”
最近收到许多读者吐槽,但问题的关键不在AI,而在于沟通方式。
就像同样用手机拍照,有人随手出大片,有人只会按快门——AI指令(提示词)就是你和AI的“对焦工具”。
作为深耕AI领域的观察者,我发现:DeepSeek作为推理型大模型,需要“引导思考”而非“下达指令”。
今天分享4个实战技巧,结合真实职场案例,帮你彻底释放AI潜能!
二、4个技巧,让AI秒懂你的需求
技巧1:用“目标-场景-痛点”框架,精准锁定需求
公式:做什么?给谁用?怕什么?
-
错误示范:“帮我写个产品介绍。”

(AI:???)
- 正确示范:
“我要写一份智能手表的电商详情页文案,面向25-35岁科技爱好者,突出续航和健康监测功能。担心文案太技术化,缺乏生活场景吸引力。”

原理:DeepSeek擅长逻辑推理,明确目标、使用场景和潜在问题,能帮AI快速定位创作方向。
更何况,如果只说帮我写个产品介绍那搁谁谁懵逼。
技巧2:让AI“说人话”,复杂概念秒变口语
适用场景:科普文、培训材料、对外沟通
-
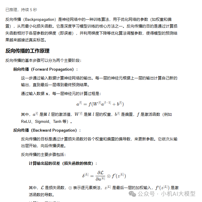
错误提问:“解释神经网络反向传播。”

一看全是专业术语,咱也不懂啊!那怎么办?换个提问方式就好。
- 优化提问:
“用比喻的方式向小学生解释:AI如何通过试错学习,就像学骑自行车?”
AI回答示例:
“想象你第一次骑自行车,总是左摇右晃。每摔倒一次,大脑就会记住‘车把往右偏时要向左用力’。AI学习也是这样——它通过不断计算错误(摔倒),调整‘大脑’(算法)中的参数,最终找到平衡点。”

价值:用生活化语言降低理解门槛,特别适合需要对外沟通的职场人。
技巧3:反向提问,逼出AI的“隐藏技能”
当你觉得回答不够完美时,试试这两步:
-
挑刺式追问:“如果你是用户,会吐槽这个方案的哪三点?”
-
多角度复盘:“请从成本、可行性、创新性三个维度重新优化方案。”
案例:某运营人员生成“618活动策划”后,追加提问:
“假设你是预算紧张的初创公司老板,会删掉方案中哪两项开支?为什么?”
结果:AI不仅删减了线下地推成本,还补充了“裂变红包+社群打卡”的低成本获客策略。
技巧4:喂“范文”,让AI成为你的风格克隆器
三步操作:给范例→定方向→要结果
-
场景:需要撰写行业分析报告,但缺乏经验
- 操作步骤:
“请模仿这份报告的结构,用数据和案例论证‘2024年智能家居出海机会’,语言保持专业严谨,但增加‘中小企业落地建议’板块。”
-
生成后追问:“请用一句话总结每个章节的核心结论。”
-
喂一篇权威机构的《2023年新能源车趋势报告》;
-
指令:
-
优势:快速复用优质内容框架,小白也能输出“大佬级”报告。
三、AI时代,会提问的人早已拉开差距
当前AI行业正经历两大变革:
-
工具民主化:技术门槛降低,比拼的是“谁能更好驾驭AI”;
-
提示词职业化:海外已出现“Prompt Engineer”岗位,年薪百万。
你的提示词水平,直接决定了AI是“实习生”还是“专家顾问”。
举个例子:两位新媒体运营使用同一款AI工具——
-
A的指令:“写一篇关于ChatGPT的公众号推文。”
- B的指令:
“面向40岁以上的传统行业管理者,用‘洗衣机解放双手’类比ChatGPT如何提升效率。避免技术术语,重点呈现‘降本增效’真实案例。”
结果显而易见:B的文案点击量是A的3倍。
四、行动指南:从今天开始改变
-
建立你的“提示词库”
将高频需求(周报、邮件、策划案)整理成模板,逐步迭代优化。 -
用“AI复盘法”提升思维
每次生成内容后,追问AI:“这个回答的3个不足是什么?” 反向训练自己的逻辑能力。 -
关注行业前沿
加入AI工具测评社群,学习如“链式思考(Chain-of-Thought)”等进阶技巧。
结语
AI不是替代人类的工具,而是放大能力的杠杆。
当你学会用提示词精准表达需求时,就能让DeepSeek从“一本正经的复读机”,变成“懂业务的智能助理”。
在这个“人与AI协作”的新职场,会提问的人,永远比埋头苦干的人先看到答案。
原创不易,点击“在看”分享给急需升级的职场人▶
技术支持
-
遇到问题可私信作者或直接加入交流群。
如果大家有AI相关的问题,这里也附上小机的联系方式VX:AI-study,欢迎围观小机的AI学习。

此外,如果有AI相关的问题,也欢迎进AI交流群一起交流。

小机的愿景是成为 AI 提示词与AI大模型的布道者,带领 更多 小白入门 AI,让更多的人在已经到来的 AI 时代不掉队,不被 AI 淘汰。
我也期望能遇到更多优秀的自媒体创作者,期待与大家一起进步!
如果您对AI大模型充满好奇,想要了解更多关于它的信息,不妨联系我进行交流,我将为你带来更多的大模型相关知识。我是小机学AI大模型,一个专注于输出 AI+ 提示词和AI + 大模型,AI编程内容的学者,关注我一起进步。
对了,如果您有AI方面的问题,或者有对AI其他方面感兴趣的地方,也欢迎通过下面的链接加我好友一起交流,我会送您一份领价值499元的AI资料,帮助您入门AI。
原文链接:
魔乐社区(Modelers.cn) 是一个中立、公益的人工智能社区,提供人工智能工具、模型、数据的托管、展示与应用协同服务,为人工智能开发及爱好者搭建开放的学习交流平台。社区通过理事会方式运作,由全产业链共同建设、共同运营、共同享有,推动国产AI生态繁荣发展。
更多推荐


所有评论(0)