物联网毕设 -- 人脸打卡+体温测量(人脸+STM32+APP+云平台)
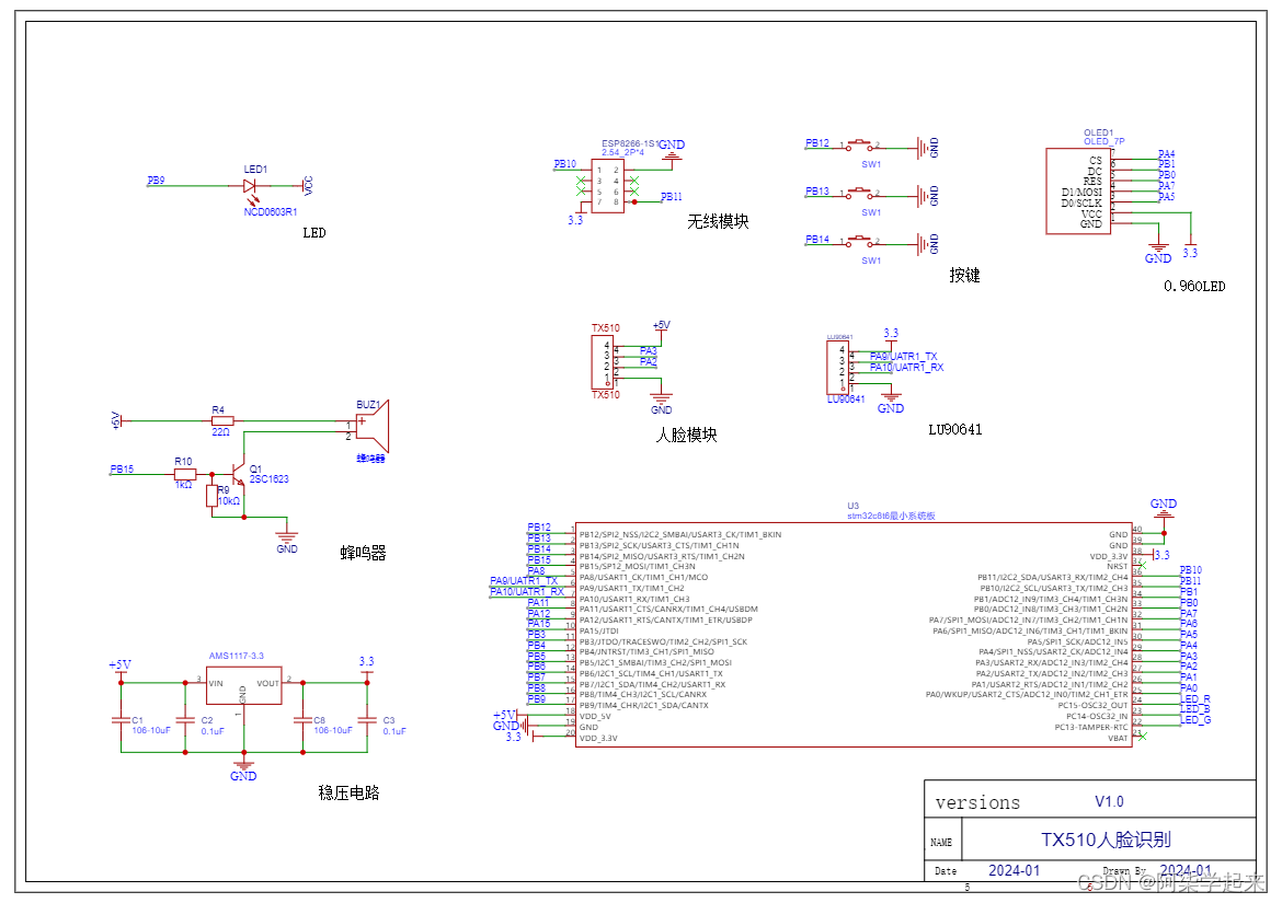
该系统的硬件部分由STM32F103C8T6作为中控和模块数据通信的主控,0.96寸OLED显示器用于显示环境数据、识别ID和人体体温。体温传感器LU90614通过红外技术实时监测人体体温。人脸识别模块TX510采用HEX指令控制,实现人脸识别和录入功能。MQ-135气体传感器用于监测入口空气质量并记录数据。蜂鸣器用于检测到异常数据时发出报警。在APP端,用户可以查看员工的打卡情况和体温记录(需要
目录
前言
该系统的硬件部分由STM32F103C8T6作为中控和模块数据通信的主控,0.96寸OLED显示器用于显示环境数据、识别ID和人体体温。体温传感器LU90614通过红外技术实时监测人体体温。人脸识别模块TX510采用HEX指令控制,实现人脸识别和录入功能。MQ-135气体传感器用于监测入口空气质量并记录数据。蜂鸣器用于检测到异常数据时发出报警。在APP端,用户可以查看员工的打卡情况和体温记录(需要APP在线才能保存打卡数据),使用数据库记录打卡记录并可以为用户ID添加备注名称。此外,APP还能实时监测设备上传的环境数据。
关注微信公众号--星之援工作室 发送关键字(项目清单)
可获取项目清单资料
➡️🫡🫡🫡🫡🫡🫡🫡🫡➡️
⚠️⚠️(本文章仅提供思路和实现方法,并不包含代码,需要代码的同学请自行联系博主)
⚠️⚠️(有疑问或需要定制或者技术支持等,也请自行联系博主)⚠️⚠️
一 连线图
1 原理图

开发板资料链接下载:
链接:https://pan.baidu.com/s/1yJEXPvnvjXD0KCTqnzeQzQ?pwd=XZY0
开发板本身自带一个LED ,这个LED作为我们查看网络连接状态和获取数据状态的说明
(1)灯和机闪烁一下,说明我们已经连接上云平台,OLED显示屏中会显示联网状态,若MUC上面的的LED处于闪烁状态,则说明我们的设备处于正常运行,若LED灯不再闪烁,请按复位键将程序手动复位一次
(2)硬件每隔3秒会向APP传输一次数据。
2 PCB效果(开发版不适用)
3 实物效果


4 APP效果

5 功能概括
(1)硬件端
1. STM32F103C8T6:用于所有程序的中控和模块数据通信;
2. 0.96寸OLED:用于显示的当前环境数据以及识别的ID和人体体温;
3. 体温传感器(LU90614):使用红外体温传感器进行监测人的实时体温
4. 人脸识别模块(TX510):使用HEX指令控制识别模块进行人脸识别和人脸录入等功能;
5. MQ-135:监测入口的空气质量,用于数据记录
6. 蜂鸣器:用于检测到异常数据时开启报警
(2)APP端
1. 可以查看人员的打卡情况以及打开时体温(需要APP在线才能保存打卡数据)
2. 使用数据库储存打卡记录,可以标注用户id的备注名称;
3. 可以实时监测设备上传的环境数据;
(3)云平台使用(阿里云)(需要可以找我获取)
只是链接各个设备使用,采用MQTT即时通讯;
(4)演示视频
链接:
https://pan.baidu.com/s/1fkd_GIpNYrvdqCjkTUn-NQ?pwd=XZY0
提取码:XZY0
二 底层代码使用方式
1 使用说明
(1). 使用的时候设备会自动连接WIFI
热点名字:NET密码:12345678,请使用2.4GHZ频率的无线网。
(2). 当设备处于正常状态的时候,开发板上面的LED会处于闪烁的状态。
(3).长按按键1可以进入注册模式;
(4).长按按键2可以进入删除模式;
(5).长按按键3可以直接删除全部注册ID;
(多看视频,视频中有完整功能演示)
(多看视频,视频中有完整功能演示)
(多看视频,视频中有完整功能演示)
2 下载程序
- 先根据原理图进行连线,连接好以后在做后面的操作
- 打开手机热点 热点名字:NET密码:12345678
- 打开程序(硬件由工作室出的可以忽略下载程序这部分)







三 APP使用方式
- 下载APP
(1)操作方式:
使用Android手机安装APK进行操控
安装Android studio导入项目使用模拟器
安装包链接:
安装教程
(2)使用说明
打开APP后设备会自动订阅MQTT主题,等待1-5秒APP会自动获取到设备上的数据,若5秒内没有获取到设备数据,则请检测设备是否在线,若在线,则请重新打开APP进行数据的获取
(多看视频,视频中有完整功能演示)
(多看视频,视频中有完整功能演示)
(多看视频,视频中有完整功能演示)
四 程序架构及修改(通用)
链接:
程序讲解
https://pan.baidu.com/s/1TZkvdEOp-ERgi-2A1o-KWw?pwd=XZY0

魔乐社区(Modelers.cn) 是一个中立、公益的人工智能社区,提供人工智能工具、模型、数据的托管、展示与应用协同服务,为人工智能开发及爱好者搭建开放的学习交流平台。社区通过理事会方式运作,由全产业链共同建设、共同运营、共同享有,推动国产AI生态繁荣发展。
更多推荐


所有评论(0)