springboot校园疫情大学生防控出入系统(附源码、论文)免费赠送项目完整源码,可做计算机毕业设计JAVA、PHP、爬虫、APP、小程序、C#、C++、python、数据可视化、大数据、全套文案等
校园疫情大学生防控出入系统主要功能模块包括系统用户、健康打卡、请假申请、出入登记、核酸检测,采取面对对象的开发模式进行软件的开发和硬体的架设,能很好的满足实际使用的需求,完善了对应的软体架设以及程序编码的工作,采取MySQL作为后台数据的主要存储单元,采用springboot框架、Java技术、Ajax技术进行业务系统的编码及其开发,实现了本系统的全部功能。
信息化社会内需要与之针对性的信息获取途径,但是途径的扩展基本上为人们所努力的方向,由于站在的角度存在偏差,人们经常能够获得不同类型信息,这也是技术最为难以攻克的课题。针对校园疫情大学生防控出入系统等问题,对校园疫情大学生防控出入系统进行研究分析,然后开发设计出校园疫情大学生防控出入系统以解决问题。
校园疫情大学生防控出入系统主要功能模块包括系统用户、健康打卡、请假申请、出入登记、核酸检测,采取面对对象的开发模式进行软件的开发和硬体的架设,能很好的满足实际使用的需求,完善了对应的软体架设以及程序编码的工作,采取MySQL作为后台数据的主要存储单元,采用springboot框架、Java技术、Ajax技术进行业务系统的编码及其开发,实现了本系统的全部功能。本次报告,首先分析了研究的背景、作用、意义,为研究工作的合理性打下了基础。针对校园疫情大学生防控出入系统的各项需求以及技术问题进行分析,证明了系统的必要性和技术可行性,然后对设计系统需要使用的技术软件以及设计思想做了基本的介绍,最后来实现校园疫情大学生防控出入系统和部署运行使用它。
关键词:校园疫情大学生防控出入系统;Java;springboot;MYSQL
In the information society, there is a need for targeted access to information, but the expansion of the access is basically the direction of people's efforts. Because of the deviation in the perspective, people can often obtain different types of information, which is also the most difficult subject for technology to overcome. Aiming at the problems such as the campus epidemic prevention and control access system for college students, this paper studies and analyzes the campus epidemic prevention and control access system for college students, and then develops and designs the campus epidemic prevention and control access system for college students to solve the problems.
The main functional modules of the campus epidemic prevention and control access system for college students include system users, health clocking, leave application, access registration, nucleic acid detection. The object-oriented development model is adopted for software development and hardware installation, which can well meet the needs of actual use, improve the corresponding software installation and program coding, take MySQL as the main storage unit of background data, and adopt the springboot framework Java technology and Ajax technology are used to code and develop the business system, realizing all the functions of the system. This report first analyzes the background, role and significance of the research, laying a foundation for the rationality of the research work. Based on the analysis of various requirements and technical problems of the campus epidemic prevention and control access system for college students, the necessity and technical feasibility of the system are proved, and then the technical software and design ideas needed for the design of the system are introduced. Finally, the implementation of the campus epidemic prevention and control access system for college students and the deployment and operation of the system are implemented.
Keywords: Campus epidemic prevention and control system for college students; Java; springboot; MYSQL
在学校的日常管理过程中,疫情管理是日常管理中必不可少的组成部分,其管理水平的高低体现了一个学校管理水平的整体状况。一直以来学校使用传统人工的方式管理疫情数据,这种管理方式存在着许多缺点,如:效率低、保密性差,另外时间一长,将产生大量的文件和数据,为操作人员带来不少麻烦。
面对信息化时代的来临与学校的发展改革和转型升级,疫情管理越来越正规化、科学化。使用计算机对一些信息管理,具有众多优点,可靠性高、存储量大、保密性好、寿命长、成本低等。因此开发一套校园疫情大学生防控出入系统是很有必要的事情,它将成为学校单位不可缺少的一部分。在日常使用过程中,计算机系统提供的方便,使得操作人员提高工作效率,并使学校资源得以更有效配置,从而提高学校日常管理水平,也让学校内部更好的为使用者服务和提供的便利。
-
- 开发现状
在《SARS事件与中国危机管理体系建设》提到目前国内市场出现了很多利用互联网监测流感疫情的研究者,其中包括利用互联网搜索引擎数据、社交网络数据、医疗网站数据、药物销售数据等进行流感监测的方法。
在地址http://www.who.int/mediacentre/factsheets/fs211/en/提到国外的Ginsberg等人利用Google流感趋势监测流感疫情,其监测时效比CDC(Centers for Disease Control)监测提前了1~2周。
在《国内外流感监测系统的综合调查研究》提到在国内,李秀婷等人应用Google搜索引擎数据研究基于互联网搜索数据的中国流感监测。
在《流感监测的发展历史及思考》提到流感疫情预测中,采用互联网搜索数据结合流感中心公布的每周的流感疫情数据。首先研究搜索引擎数据对流感样病例ILI数据的解释能力,其次研究ILI历史趋势的解释能力,最后验证搜索数据和历史ILI数据的互补性。然后通过搜索数据和历史ILI数据最流感疫情做出预测。而本文中则通过实时的获取流感中心每天的数据疫情和好搜指数,实时地对流感疫情做出预测,在使用好搜指数数据对流感疫情作出预测的基础上,整合与本省历史ILI数据对流感疫情做出预测,并且取得了较好了的预测结果。
在《全国流感监测方案》提到但是这种监测的方式都是根据公众的在互联网上的行为操作记录进行监测。并没有让公众主动的参与到 流感的监测中来。应用互联网数据对流感流行强度的预测,并没有充分地,利用已有的流感疫情数据,同时其他流感数据的预测只是研究性的内容,并未公布在普通公众面前,对公众的流感防治措施的采取意义不大。
在地址http://www.cnic.org.cn/chn/down/showdown.php?downid=850提到国外的Google推出的Flu Trends,Google Flu Trends中的数据主要包含用户的搜索信息和美国CDC公布的流感疫情数据,其团队通过研究用户搜索关键词的频率和流感疫情的相关性,然后从搜索关键词中选取一定数量的关键词对历史流感疫情数据进行计算,并与CDC公布的流感疫情数据进行对比,从中选取效果最好的搜索关键词集合用以作出对流感疫情的预测。
在《流感周报》提到Google Flu Trends对2017~2018疫情趋势预测和实际疫情趋势之间的相关性高达0.97,这与美国流感中心公布的流感疫情趋势几乎完全吻合。在2017~2018年间对流感疫情的预测比CDC监测网络提前了1~2周,而且可以判断流感的初始暴发地点。Flu Trends现在对全球多个国家的流感疫情都做出了预测,并且直观地展示在地图上面。然而,Flu Trends只对美国进行了不同地区的流感预测,针对其他国家则以全国范围做预测。本工作中按照省份对流感疫情做出预测,预测范围更加详细。Flu Trends预测提前的时间与流感中心监控网络的延迟时间相同,相当于计算当前的流感疫情,而本工作中则是对未来的流感疫情趋势做出了预测。Flu Trends在中国是不可访问的,并且未对中国的流感疫情做出预测,不能为我国公众服务。
在《Flu Near You》提到此外,国外已经出现公众可以直接参与的流感监测软件和网站,例如美国公共健康协会推出的Flu Near You 和Germ Tracker。在这两个网站上面用户可以上报自己的症状和其他的信息,Flu Near You社区每周已经有数千人上报健康报告。
-
- springboot框架介绍
Spring框架是Java平台上的一种开源应用框架,提供具有控制反转特性的容器。尽管Spring框架自身对编程模型没有限制,但其在Java应用中的频繁使用让它备受青睐,以至于后来让它作为EJB(EnterpriseJavaBeans)模型的补充,甚至是替补。Spring框架为开发提供了一系列的解决方案,比如利用控制反转的核心特性,并通过依赖注入实现控制反转来实现管理对象生命周期容器化,利用面向切面编程进行声明式的事务管理,整合多种持久化技术管理数据访问,提供大量优秀的Web框架方便开发等等。Spring框架具有控制反转(IOC)特性,IOC旨在方便项目维护和测试,它提供了一种通过Java的反射机制对Java对象进行统一的配置和管理的方法。Spring框架利用容器管理对象的生命周期,容器可以通过扫描XML文件或类上特定Java注解来配置对象,开发者可以通过依赖查找或依赖注入来获得对象。Spring框架具有面向切面编程(AOP)框架,SpringAOP框架基于代理模式,同时运行时可配置;AOP框架主要针对模块之间的交叉关注点进行模块化。Spring框架的AOP框架仅提供基本的AOP特性,虽无法与AspectJ框架相比,但通过与AspectJ的集成,也可以满足基本需求。Spring框架下的事务管理、远程访问等功能均可以通过使用SpringAOP技术实现。Spring的事务管理框架为Java平台带来了一种抽象机制,使本地和全局事务以及嵌套事务能够与保存点一起工作,并且几乎可以在Java平台的任何环境中工作。Spring集成多种事务模板,系统可以通过事务模板、XML或Java注解进行事务配置,并且事务框架集成了消息传递和缓存等功能。Spring的数据访问框架解决了开发人员在应用程序中使用数据库时遇到的常见困难。它不仅对Java:JDBC、iBATS/MyBATIs、Hibernate、Java数据对象(JDO)、ApacheOJB和ApacheCayne等所有流行的数据访问框架中提供支持,同时还可以与Spring的事务管理一起使用,为数据访问提供了灵活的抽象。Spring框架最初是没有打算构建一个自己的WebMVC框架,其开发人员在开发过程中认为现有的StrutsWeb框架的呈现层和请求处理层之间以及请求处理层和模型之间的分离不够,于是创建了SpringMVC。
校园疫情大学生防控出入系统存储所使用的是mysql数据库以及开发中所使用的是IDEA、Tomcat这些开发工具的使用,能够给我们的编写工作带来许多的便利。系统使用springboot框架进行开发,使系统的可扩展性和维护性更佳,减少java配置代码,简化编程代码,目前springboot框架也是很多企业选择的框架之一。
在开发校园疫情大学生防控出入系统中所使用的开发软件像IDEA开发工具、Tomcat8.0服务器、MySQL5.7数据库、Photoshop图片处理软件等,这些都是开源免费的,这些环境在学校都进行了系统的学习,自己能够独立操作完成,不需要额外花费,而且系统的开发工具从网上都可以直接下载,因此在经济方面是可行的。
此次项目设计的时候我参考了很多类似系统的成功案例,对它们的操作界面以及功能都进行了系统的分析,将众多案例结合在一起,突出以人为本简化操作,所以具有基本计算机知识的人都会操作本项目。因此操作可行性也没有问题。
校园疫情大学生防控出入系统的设计与实现是为了让企业的使用者更加方便的进行管理车间相关联的一些信息,使用者查找管理的时候能够节省大量的时间和精力,有效减少不必要的查找时间。系统在功能上划分为学生用户端、教师用户端和管理员端三大部分。
(1)注册登录:当学生想要对系统中所实现的功能进行查询管理的时候,就必须进行登录到系统当中,如果没有账号的话,在登录界面,点击“注册”按钮就会跳转到注册的界面,根据提示填写好注册信息,添加提交,学生的信息在数据库中就添加完成了,然后再输入填写好的账号和密码进行登录;
(2)个人资料:学生在登录以后可以修改自己的个人资料以及对自己账号登录的密码进行修改;
(3)健康打卡:点击“健康打卡”这个按钮可以查看到自己提交的所有的健康打卡信息,支持通过学生姓名或者学生学号进行查询健康打卡信息,如果想要添加新的健康打卡信息,点击“添加”按钮然后根据提示输入健康打卡信息,点击“提交”后,在健康打卡界面就会显示新增的健康打卡信息,可以点击某一健康打卡信息查看健康打卡信息的详情,也可以直接点击“删除”进行删除健康打卡;
(4)请假申请:点击“请假申请”这个按钮可以查看到自己提交的所有的请假信息,支持通过学生姓名或者学生学号或者班主任进行查询请假信息,如果想要添加新的请假信息,点击“添加”按钮然后根据提示输入请假信息,点击“提交”后,在请假申请界面就会显示新增的请假申请信息,可以点击某一请假信息查看请假信息的详情,也可以直接点击“删除”进行删除请假;
(5)出入登记:点击“出入登记”这个菜单,可以查看到系统中所有添加的出入登记信息,支持通过学生学号或者学生姓名对出入登记信息进行查询,如果想要了解某一出入登记的详细信息,点击后面的“详情”会进入详情界面;
管理员端:
(1)个人资料:管理在登录以后可以修改自己的个人资料以及对自己账号登录的密码进行修改;
(2)用户管理:管理员可以对系统中所有的用户角色进行管控,包含了管理员、学生以及教师这三种角色,如果需要添加新的用户,点击页面中的“添加”按钮根据提示输入上用户信息,点击“提交”以后在对应的用户界面就可以查看到了,可以点击用户后面的“删除”按钮直接删除某一用户。
(3)健康打卡:点击“健康打卡”这个按钮可以查看到系统中所有的健康打卡信息,支持通过学生姓名或者学生学号或者打卡日期进行查询健康打卡信息,如果想要添加新的健康打卡信息,点击“添加”按钮然后根据提示输入健康打卡信息,点击“提交”后,在健康打卡界面就会显示新增的健康打卡信息,可以点击某一健康打卡信息查看健康打卡信息的详情,也可以直接点击“删除”进行删除健康打卡;
(4)核酸检测:点击“核酸检测”这个按钮可以查看到所有核酸检测,支持通过学生学号或者学生姓名进行查询核酸检测信息,同时可以对所添加的核酸检测进行删除;
(5)请假申请:点击“请假申请”这个按钮可以查看到所有请假申请信息,支持通过学生姓名或者学生学号或者开始时间进行查询请假信息,可以对请假申请信息进行添加、删除、查看请假信息的详细内容;
(6)出入登记:点击“出入登记”这个菜单,可以查看到系统中所有添加的出入登记信息,支持通过学生学号或者学生姓名对出入登记信息进行查询,如果想要添加新的出入登记,点击“添加”按钮,根据提示输入出入登记信息,点击“提交”按钮,新的出入登记信息就在系统中显示出来了,也可以对添加的出入登记信息进行删除;
-
-
- 非功能性需求分析
-
校园疫情大学生防控出入系统的非功能性需求比如自助校园疫情大学生防控出入系统的安全性怎么样,可靠性怎么样,性能怎么样,可拓展性怎么样等。具体可以表示在如下3-1表格中:
表2.1 校园疫情大学生防控出入系统非功能需求表
|
安全性 |
主要指校园疫情大学生防控出入系统数据库的安装,数据库的使用和密码的设定必须合乎规范。 |
|
可靠性 |
可靠性是指校园疫情大学生防控出入系统能够安装用户的指示进行操作,经过测试,可靠性90%以上。 |
|
性能 |
性能是影响校园疫情大学生防控出入系统占据市场的必要条件,所以性能最好要佳才好。 |
|
可扩展性 |
比如数据库预留多个属性,比如接口的使用等确保了系统的非功能性需求。 |
|
易用性 |
用户只要跟着校园疫情大学生防控出入系统的页面展示内容进行操作,就可以了。 |
|
可维护性 |
校园疫情大学生防控出入系统开发的可维护性是非常重要的,经过测试,可维护性没有问题 |
校园疫情大学生防控出入系统中学生用户角色用例图如图2.1所示:

图2.1 学生用户角色用例图
校园疫情大学生防控出入系统中管理员角色用例图如图2.3所示:

图2.3 管理员角色用例图
在分析了项目开发的背景、意义以及其开发的可行性后,接下来就是探讨项目的功能划分,以及具体实现的时候对项目数据库各种表的设计,在本章会做一个系统的介绍。
系功能模块的设计就是把系统具体要实现哪些功能,功能如何划分做一个系统的架构,以模块图的方式展示出来,方便我们进行功能得罗列以及涉及。在系统的功能方面,项目分成了管理员+系统用户两个模块,每个模块登录进去对应相应的功能,具体的功能模块图如图3.1所示。

图3.1 校园疫情大学生防控出入系统功能模块图
数据库的设计承载者系统的各种数据,在一个系统中各种数据都需要一个专门的容器,数据库就是这个容器,在建立数据库的时候,主要是数据库模型的设计以及各个数据库表的设计两部分。
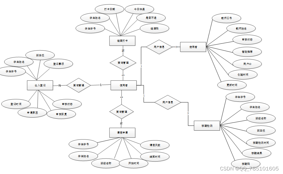
下面是整个校园疫情大学生防控出入系统中主要的数据库表总E-R实体关系图。

图3.2 校园疫情大学生防控出入系统总E-R关系图
通过前面E-R关系图可以看到项目需要创建很多个数据表。以下是项目中的主要数据库表的关系模型:
表access_registration (出入登记)
|
编号 |
名称 |
数据类型 |
长度 |
小数位 |
允许空值 |
主键 |
默认值 |
说明 |
|
1 |
access_registration_id |
int |
10 |
0 |
N |
Y |
出入登记ID |
|
|
2 |
student_no |
int |
10 |
0 |
Y |
N |
0 |
学生学号 |
|
3 |
student_name |
varchar |
64 |
0 |
Y |
N |
学生姓名 |
|
|
4 |
headmaster |
int |
10 |
0 |
Y |
N |
0 |
班主任 |
|
5 |
registration_items |
varchar |
64 |
0 |
Y |
N |
登记事项 |
|
|
6 |
registration_time |
datetime |
19 |
0 |
Y |
N |
登记时间 |
|
|
7 |
reason_for_application |
text |
65535 |
0 |
Y |
N |
申请原因 |
|
|
8 |
examine_state |
varchar |
16 |
0 |
N |
N |
未审核 |
审核状态 |
|
9 |
examine_reply |
varchar |
16 |
0 |
Y |
N |
审核回复 |
|
|
10 |
recommend |
int |
10 |
0 |
N |
N |
0 |
智能推荐 |
|
11 |
create_time |
datetime |
19 |
0 |
N |
N |
CURRENT_TIMESTAMP |
创建时间 |
|
12 |
update_time |
timestamp |
19 |
0 |
N |
N |
CURRENT_TIMESTAMP |
更新时间 |
表access_token (登陆访问时长)
|
编号 |
名称 |
数据类型 |
长度 |
小数位 |
允许空值 |
主键 |
默认值 |
说明 |
|
1 |
token_id |
int |
10 |
0 |
N |
Y |
临时访问牌ID |
|
|
2 |
token |
varchar |
64 |
0 |
Y |
N |
临时访问牌 |
|
|
3 |
info |
text |
65535 |
0 |
Y |
N |
||
|
4 |
maxage |
int |
10 |
0 |
N |
N |
2 |
最大寿命:默认2小时 |
|
5 |
create_time |
timestamp |
19 |
0 |
N |
N |
CURRENT_TIMESTAMP |
创建时间: |
|
6 |
update_time |
timestamp |
19 |
0 |
N |
N |
CURRENT_TIMESTAMP |
更新时间: |
|
7 |
user_id |
int |
10 |
0 |
N |
N |
0 |
用户编号: |
表auth (用户权限管理)
|
编号 |
名称 |
数据类型 |
长度 |
小数位 |
允许空值 |
主键 |
默认值 |
说明 |
|
1 |
auth_id |
int |
10 |
0 |
N |
Y |
授权ID: |
|
|
2 |
user_group |
varchar |
64 |
0 |
Y |
N |
用户组: |
|
|
3 |
mod_name |
varchar |
64 |
0 |
Y |
N |
模块名: |
|
|
4 |
table_name |
varchar |
64 |
0 |
Y |
N |
表名: |
|
|
5 |
page_title |
varchar |
255 |
0 |
Y |
N |
页面标题: |
|
|
6 |
path |
varchar |
255 |
0 |
Y |
N |
路由路径: |
|
|
7 |
position |
varchar |
32 |
0 |
Y |
N |
位置: |
|
|
8 |
mode |
varchar |
32 |
0 |
N |
N |
_blank |
跳转方式: |
|
9 |
add |
tinyint |
3 |
0 |
N |
N |
1 |
是否可增加: |
|
10 |
del |
tinyint |
3 |
0 |
N |
N |
1 |
是否可删除: |
|
11 |
set |
tinyint |
3 |
0 |
N |
N |
1 |
是否可修改: |
|
12 |
get |
tinyint |
3 |
0 |
N |
N |
1 |
是否可查看: |
|
13 |
field_add |
text |
65535 |
0 |
Y |
N |
添加字段: |
|
|
14 |
field_set |
text |
65535 |
0 |
Y |
N |
修改字段: |
|
|
15 |
field_get |
text |
65535 |
0 |
Y |
N |
查询字段: |
|
|
16 |
table_nav_name |
varchar |
500 |
0 |
Y |
N |
跨表导航名称: |
|
|
17 |
table_nav |
varchar |
500 |
0 |
Y |
N |
跨表导航: |
|
|
18 |
option |
text |
65535 |
0 |
Y |
N |
配置: |
|
|
19 |
create_time |
timestamp |
19 |
0 |
N |
N |
CURRENT_TIMESTAMP |
创建时间: |
|
20 |
update_time |
timestamp |
19 |
0 |
N |
N |
CURRENT_TIMESTAMP |
更新时间: |
表health_punch (健康打卡)
|
编号 |
名称 |
数据类型 |
长度 |
小数位 |
允许空值 |
主键 |
默认值 |
说明 |
|
1 |
health_punch_id |
int |
10 |
0 |
N |
Y |
健康打卡ID |
|
|
2 |
student_no |
int |
10 |
0 |
Y |
N |
0 |
学生学号 |
|
3 |
student_name |
varchar |
64 |
0 |
Y |
N |
学生姓名 |
|
|
4 |
punch_date |
date |
10 |
0 |
Y |
N |
打卡日期 |
|
|
5 |
temperature_today |
varchar |
64 |
0 |
Y |
N |
今日体温 |
|
|
6 |
is_it_uncomfortable |
varchar |
64 |
0 |
Y |
N |
是否不适 |
|
|
7 |
unwell_state |
text |
65535 |
0 |
Y |
N |
不适状态 |
|
|
8 |
health_code |
varchar |
255 |
0 |
Y |
N |
健康码 |
|
|
9 |
recommend |
int |
10 |
0 |
N |
N |
0 |
智能推荐 |
|
10 |
create_time |
datetime |
19 |
0 |
N |
N |
CURRENT_TIMESTAMP |
创建时间 |
|
11 |
update_time |
timestamp |
19 |
0 |
N |
N |
CURRENT_TIMESTAMP |
更新时间 |
表hits (用户点击)
|
编号 |
名称 |
数据类型 |
长度 |
小数位 |
允许空值 |
主键 |
默认值 |
说明 |
|
1 |
hits_id |
int |
10 |
0 |
N |
Y |
点赞ID: |
|
|
2 |
user_id |
int |
10 |
0 |
N |
N |
0 |
点赞人: |
|
3 |
create_time |
timestamp |
19 |
0 |
N |
N |
CURRENT_TIMESTAMP |
创建时间: |
|
4 |
update_time |
timestamp |
19 |
0 |
N |
N |
CURRENT_TIMESTAMP |
更新时间: |
|
5 |
source_table |
varchar |
255 |
0 |
Y |
N |
来源表: |
|
|
6 |
source_field |
varchar |
255 |
0 |
Y |
N |
来源字段: |
|
|
7 |
source_id |
int |
10 |
0 |
N |
N |
0 |
来源ID: |
表leave_application (请假申请)
|
编号 |
名称 |
数据类型 |
长度 |
小数位 |
允许空值 |
主键 |
默认值 |
说明 |
|
1 |
leave_application_id |
int |
10 |
0 |
N |
Y |
请假申请ID |
|
|
2 |
student_no |
int |
10 |
0 |
Y |
N |
0 |
学生学号 |
|
3 |
student_name |
varchar |
64 |
0 |
Y |
N |
学生姓名 |
|
|
4 |
class_name |
varchar |
64 |
0 |
Y |
N |
班级名称 |
|
|
5 |
headmaster |
int |
10 |
0 |
Y |
N |
0 |
班主任 |
|
6 |
start_time |
date |
10 |
0 |
Y |
N |
开始时间 |
|
|
7 |
end_time |
date |
10 |
0 |
Y |
N |
结束时间 |
|
|
8 |
leave_days |
varchar |
64 |
0 |
Y |
N |
请假天数 |
|
|
9 |
reasons_for_asking_for_leave |
text |
65535 |
0 |
Y |
N |
请假原因 |
|
|
10 |
examine_state |
varchar |
16 |
0 |
N |
N |
未审核 |
审核状态 |
|
11 |
examine_reply |
varchar |
16 |
0 |
Y |
N |
审核回复 |
|
|
12 |
recommend |
int |
10 |
0 |
N |
N |
0 |
智能推荐 |
|
13 |
create_time |
datetime |
19 |
0 |
N |
N |
CURRENT_TIMESTAMP |
创建时间 |
|
14 |
update_time |
timestamp |
19 |
0 |
N |
N |
CURRENT_TIMESTAMP |
更新时间 |
表nucleic_acid_test (核酸检测)
|
编号 |
名称 |
数据类型 |
长度 |
小数位 |
允许空值 |
主键 |
默认值 |
说明 |
|
1 |
nucleic_acid_test_id |
int |
10 |
0 |
N |
Y |
核酸检测ID |
|
|
2 |
student_no |
int |
10 |
0 |
Y |
N |
0 |
学生学号 |
|
3 |
student_name |
varchar |
64 |
0 |
Y |
N |
学生姓名 |
|
|
4 |
class_name |
varchar |
64 |
0 |
Y |
N |
班级名称 |
|
|
5 |
headmaster |
int |
10 |
0 |
Y |
N |
0 |
班主任 |
|
6 |
nucleic_acid_detection_time |
datetime |
19 |
0 |
Y |
N |
核酸检测时间 |
|
|
7 |
nucleic_acid_results |
varchar |
64 |
0 |
Y |
N |
出入登记 |
|
|
8 |
nucleic_acid_code |
varchar |
255 |
0 |
Y |
N |
核酸码 |
|
|
9 |
recommend |
int |
10 |
0 |
N |
N |
0 |
智能推荐 |
|
10 |
create_time |
datetime |
19 |
0 |
N |
N |
CURRENT_TIMESTAMP |
创建时间 |
|
11 |
update_time |
timestamp |
19 |
0 |
N |
N |
CURRENT_TIMESTAMP |
更新时间 |
表student_users (学生用户)
|
编号 |
名称 |
数据类型 |
长度 |
小数位 |
允许空值 |
主键 |
默认值 |
说明 |
|
1 |
student_users_id |
int |
10 |
0 |
N |
Y |
学生用户ID |
|
|
2 |
student_no |
varchar |
64 |
0 |
N |
N |
学生学号 |
|
|
3 |
student_name |
varchar |
64 |
0 |
Y |
N |
学生姓名 |
|
|
4 |
examine_state |
varchar |
16 |
0 |
N |
N |
已通过 |
审核状态 |
|
5 |
recommend |
int |
10 |
0 |
N |
N |
0 |
智能推荐 |
|
6 |
user_id |
int |
10 |
0 |
N |
N |
0 |
用户ID |
|
7 |
create_time |
datetime |
19 |
0 |
N |
N |
CURRENT_TIMESTAMP |
创建时间 |
|
8 |
update_time |
timestamp |
19 |
0 |
N |
N |
CURRENT_TIMESTAMP |
更新时间 |
表teacher_user (教师用户)
|
编号 |
名称 |
数据类型 |
长度 |
小数位 |
允许空值 |
主键 |
默认值 |
说明 |
|
1 |
teacher_user_id |
int |
10 |
0 |
N |
Y |
教师用户ID |
|
|
2 |
teacher_no |
varchar |
64 |
0 |
N |
N |
教师工号 |
|
|
3 |
teacher_name |
varchar |
64 |
0 |
Y |
N |
教师姓名 |
|
|
4 |
examine_state |
varchar |
16 |
0 |
N |
N |
已通过 |
审核状态 |
|
5 |
recommend |
int |
10 |
0 |
N |
N |
0 |
智能推荐 |
|
6 |
user_id |
int |
10 |
0 |
N |
N |
0 |
用户ID |
|
7 |
create_time |
datetime |
19 |
0 |
N |
N |
CURRENT_TIMESTAMP |
创建时间 |
|
8 |
update_time |
timestamp |
19 |
0 |
N |
N |
CURRENT_TIMESTAMP |
更新时间 |
表upload (文件上传)
|
编号 |
名称 |
数据类型 |
长度 |
小数位 |
允许空值 |
主键 |
默认值 |
说明 |
|
1 |
upload_id |
int |
10 |
0 |
N |
Y |
上传ID |
|
|
2 |
name |
varchar |
64 |
0 |
Y |
N |
文件名 |
|
|
3 |
path |
varchar |
255 |
0 |
Y |
N |
访问路径 |
|
|
4 |
file |
varchar |
255 |
0 |
Y |
N |
文件路径 |
|
|
5 |
display |
varchar |
255 |
0 |
Y |
N |
显示顺序 |
|
|
6 |
father_id |
int |
10 |
0 |
Y |
N |
0 |
父级ID |
|
7 |
dir |
varchar |
255 |
0 |
Y |
N |
文件夹 |
|
|
8 |
type |
varchar |
32 |
0 |
Y |
N |
文件类型 |
表user (用户账户:用于保存用户登录信息)
|
编号 |
名称 |
数据类型 |
长度 |
小数位 |
允许空值 |
主键 |
默认值 |
说明 |
|
1 |
user_id |
mediumint |
8 |
0 |
N |
Y |
用户ID:[0,8388607]用户获取其他与用户相关的数据 |
|
|
2 |
state |
smallint |
5 |
0 |
N |
N |
1 |
账户状态:[0,10](1可用|2异常|3已冻结|4已注销) |
|
3 |
user_group |
varchar |
32 |
0 |
Y |
N |
所在用户组:[0,32767]决定用户身份和权限 |
|
|
4 |
login_time |
timestamp |
19 |
0 |
N |
N |
CURRENT_TIMESTAMP |
上次登录时间: |
|
5 |
phone |
varchar |
11 |
0 |
Y |
N |
手机号码:[0,11]用户的手机号码,用于找回密码时或登录时 |
|
|
6 |
phone_state |
smallint |
5 |
0 |
N |
N |
0 |
手机认证:[0,1](0未认证|1审核中|2已认证) |
|
7 |
username |
varchar |
16 |
0 |
N |
N |
用户名:[0,16]用户登录时所用的账户名称 |
|
|
8 |
nickname |
varchar |
16 |
0 |
Y |
N |
昵称:[0,16] |
|
|
9 |
password |
varchar |
64 |
0 |
N |
N |
密码:[0,32]用户登录所需的密码,由6-16位数字或英文组成 |
|
|
10 |
|
varchar |
64 |
0 |
Y |
N |
邮箱:[0,64]用户的邮箱,用于找回密码时或登录时 |
|
|
11 |
email_state |
smallint |
5 |
0 |
N |
N |
0 |
邮箱认证:[0,1](0未认证|1审核中|2已认证) |
|
12 |
avatar |
varchar |
255 |
0 |
Y |
N |
头像地址:[0,255] |
|
|
13 |
create_time |
timestamp |
19 |
0 |
N |
N |
CURRENT_TIMESTAMP |
创建时间: |
表user_group (用户组:用于用户前端身份和鉴权)
|
编号 |
名称 |
数据类型 |
长度 |
小数位 |
允许空值 |
主键 |
默认值 |
说明 |
|
1 |
group_id |
mediumint |
8 |
0 |
N |
Y |
用户组ID:[0,8388607] |
|
|
2 |
display |
smallint |
5 |
0 |
N |
N |
100 |
显示顺序:[0,1000] |
|
3 |
name |
varchar |
16 |
0 |
N |
N |
名称:[0,16] |
|
|
4 |
description |
varchar |
255 |
0 |
Y |
N |
描述:[0,255]描述该用户组的特点或权限范围 |
|
|
5 |
source_table |
varchar |
255 |
0 |
Y |
N |
来源表: |
|
|
6 |
source_field |
varchar |
255 |
0 |
Y |
N |
来源字段: |
|
|
7 |
source_id |
int |
10 |
0 |
N |
N |
0 |
来源ID: |
|
8 |
register |
smallint |
5 |
0 |
Y |
N |
0 |
注册位置: |
|
9 |
create_time |
timestamp |
19 |
0 |
N |
N |
CURRENT_TIMESTAMP |
创建时间: |
|
10 |
update_time |
timestamp |
19 |
0 |
N |
N |
CURRENT_TIMESTAMP |
更新时间: |
- 4 章 关键模块的设计与实现
将首页的左边的功能设计为用户登录的位置,所以在进行登录的地方就会显示首页。在登录后就是大众较为熟悉的位置,也就是让用户进行账号以及密码输入的样式。
当用户输入完信息并点击登录按钮时,Struts就会将用户输入的信息传递进表单并装入相应的对象之中,然后再转到相应位置进行校验。若用户名和密码框都是空的,那么系统就会不可将账号密码均设置为空值。
系统的底层设置要求账号密码不可以都是空值,将这些信息传递给相关的类中的对象方法并调用相关的信息,对于用户输入的数据进行检验。若检验结果正确会自动转到系统首页欢迎页面,如果不正确系统就会返回用户登录界面。
用户登录流程图如下所示。

图4-1 用户登录流程
系统登录界面如下图所示。

图4.1 登录界面图
登录关键代码如下所示。
/**
* 登录
* @param data
* @param httpServletRequest
* @return
*/
@PostMapping("login")
public Map<String, Object> login(@RequestBody Map<String, String> data, HttpServletRequest httpServletRequest) {
log.info("[执行登录接口]");
String username = data.get("username");
String email = data.get("email");
String phone = data.get("phone");
String password = data.get("password");
List resultList = null;
Map<String, String> map = new HashMap<>();
if(username != null && "".equals(username) == false){
map.put("username", username);
resultList = service.select(map, new HashMap<>()).getResultList();
}
else if(email != null && "".equals(email) == false){
map.put("email", email);
resultList = service.select(map, new HashMap<>()).getResultList();
}
else if(phone != null && "".equals(phone) == false){
map.put("phone", phone);
resultList = service.select(map, new HashMap<>()).getResultList();
}else{
return error(30000, "账号或密码不能为空");
}
if (resultList == null || password == null) {
return error(30000, "账号或密码不能为空");
}
//判断是否有这个用户
if (resultList.size()<=0){
return error(30000,"用户不存在");
}
User byUsername = (User) resultList.get(0);
Map<String, String> groupMap = new HashMap<>();
groupMap.put("name",byUsername.getUserGroup());
List groupList = userGroupService.select(groupMap, new HashMap<>()).getResultList();
if (groupList.size()<1){
return error(30000,"用户组不存在");
}
UserGroup userGroup = (UserGroup) groupList.get(0);
//查询用户审核状态
if (!StringUtils.isEmpty(userGroup.getSourceTable())){
String sql = "select examine_state from "+ userGroup.getSourceTable() +" WHERE user_id = " + byUsername.getUserId();
String res = String.valueOf(service.runCountSql(sql).getSingleResult());
if (res==null){
return error(30000,"用户不存在");
}
if (!res.equals("已通过")){
return error(30000,"该用户审核未通过");
}
}
//查询用户状态
if (byUsername.getState()!=1){
return error(30000,"用户非可用状态,不能登录");
}
String md5password = service.encryption(password);
if (byUsername.getPassword().equals(md5password)) {
// 存储Token到数据库
AccessToken accessToken = new AccessToken();
accessToken.setToken(UUID.randomUUID().toString().replaceAll("-", ""));
accessToken.setUser_id(byUsername.getUserId());
tokenService.save(accessToken);
// 返回用户信息
JSONObject user = JSONObject.parseObject(JSONObject.toJSONString(byUsername));
user.put("token", accessToken.getToken());
JSONObject ret = new JSONObject();
ret.put("obj",user);
return success(ret);
} else {
return error(30000, "账号或密码不正确");
}
}
-
- 注册模块
校园疫情大学生防控出入系统的注册登录操作,用户都是从同一个注册登录页面进行注册登录,若是还未有系统账号,则进行注册操作;若是已注册账号,则用户在操作时,输入账号、密码,再选择相应的角色,如“管理员”、“用户”等。
注册流程图如下所示。

图4.2 注册流程
注册界面如下图所示。

图4.2 注册界面图
注册逻辑代码如下:
/**
* 注册
* @param user
* @return
*/
@PostMapping("register")
public Map<String, Object> signUp(@RequestBody User user) {
// 查询用户
Map<String, String> query = new HashMap<>();
query.put("username",user.getUsername());
List list = service.select(query, new HashMap<>()).getResultList();
if (list.size()>0){
return error(30000, "用户已存在");
}
user.setUserId(null);
user.setPassword(service.encryption(user.getPassword()));
service.save(user);
return success(1);
}
/**
* 用户ID:[0,8388607]用户获取其他与用户相关的数据
*/
@Id
@GeneratedValue(strategy = GenerationType.IDENTITY)
@Column(name = "user_id")
private Integer userId;
/**
* 账户状态:[0,10](1可用|2异常|3已冻结|4已注销)
*/
@Basic
@Column(name = "state")
private Integer state;
/**
* 所在用户组:[0,32767]决定用户身份和权限
*/
@Basic
@Column(name = "user_group")
private String userGroup;
/**
* 上次登录时间:
*/
@Basic
@Column(name = "login_time")
private Timestamp loginTime;
/**
* 手机号码:[0,11]用户的手机号码,用于找回密码时或登录时
*/
@Basic
@Column(name = "phone")
private String phone;
/**
* 手机认证:[0,1](0未认证|1审核中|2已认证)
*/
@Basic
@Column(name = "phone_state")
private Integer phoneState;
/**
* 用户名:[0,16]用户登录时所用的账户名称
*/
@Basic
@Column(name = "username")
private String username;
/**
* 昵称:[0,16]
*/
@Basic
@Column(name = "nickname")
private String nickname;
/**
* 密码:[0,32]用户登录所需的密码,由6-16位数字或英文组成
*/
@Basic
@Column(name = "password")
private String password;
/**
* 邮箱:[0,64]用户的邮箱,用于找回密码时或登录时
*/
@Basic
@Column(name = "email")
private String email;
/**
* 邮箱认证:[0,1](0未认证|1审核中|2已认证)
*/
@Basic
@Column(name = "email_state")
private Integer emailState;
/**
* 头像地址:[0,255]
*/
@Basic
@Column(name = "avatar")
private String avatar;
/**
* 创建时间:
*/
@Basic
@Column(name = "create_time")
@JsonFormat(pattern = "yyyy-MM-dd HH:mm:ss")
private Timestamp createTime;
@Basic
@Transient
private String code;
}
-
- 用户管理模块
用户通过注册了方可获得登录使用权限,此时选择注册用户选项,系统就会自动转到用户注册工作面,在注册该部分信息时系统会自动调用add函数,然后在给定的文本框中填写有关该用户的基础信息后选择确认即可完成注册。检索用户信息,在新增用户信息以后,在检索工具栏中填写对应的用户信息,系统就会将该用户有关的所有信息展示出来。
用户管理流程图如下所示。

图4.3用户管理流程图
用户管理界面如下图所示。

图4.3 用户管理界面图
用户管理关键代码如下所示。
@PostMapping("/set")
@Transactional
public Map<String, Object> set(HttpServletRequest request) throws IOException {
service.update(service.readQuery(request), service.readConfig(request), service.readBody(request.getReader()));
return success(1);
}
public Map<String,String> readConfig(HttpServletRequest request){
Map<String,String> map = new HashMap<>();
map.put(FindConfig.PAGE,request.getParameter(FindConfig.PAGE));
map.put(FindConfig.SIZE,request.getParameter(FindConfig.SIZE));
map.put(FindConfig.LIKE,request.getParameter(FindConfig.LIKE));
map.put(FindConfig.ORDER_BY,request.getParameter(FindConfig.ORDER_BY));
map.put(FindConfig.FIELD,request.getParameter(FindConfig.FIELD));
map.put(FindConfig.GROUP_BY,request.getParameter(FindConfig.GROUP_BY));
map.put(FindConfig.MAX_,request.getParameter(FindConfig.MAX_));
map.put(FindConfig.MIN_,request.getParameter(FindConfig.MIN_));
return map;
}
public Map<String,String> readQuery(HttpServletRequest request){
String queryString = request.getQueryString();
if (queryString != null && !"".equals(queryString)) {
String[] querys = queryString.split("&");
Map<String, String> map = new HashMap<>();
for (String query : querys) {
String[] q = query.split("=");
map.put(q[0], q[1]);
}
map.remove(FindConfig.PAGE);
map.remove(FindConfig.SIZE);
map.remove(FindConfig.LIKE);
map.remove(FindConfig.ORDER_BY);
map.remove(FindConfig.FIELD);
map.remove(FindConfig.GROUP_BY);
map.remove(FindConfig.MAX_);
map.remove(FindConfig.MIN_);
return map;
}else {
return new HashMap<>();
}
}
@Transactional
public void update(Map<String,String> query,Map<String,String> config,Map<String,Object> body){
StringBuffer sql = new StringBuffer("UPDATE ").append("`").append(table).append("`").append(" SET ");
for (Map.Entry<String,Object> entry:body.entrySet()){
Object value = entry.getValue();
if (value instanceof String){
sql.append("`"+humpToLine(entry.getKey())+"`").append("=").append("'").append(value).append("'").append(",");
}else {
sql.append("`"+humpToLine(entry.getKey())+"`").append("=").append(value).append(",");
}
}
sql.deleteCharAt(sql.length()-1);
sql.append(toWhereSql(query,"0".equals(config.get(FindConfig.LIKE))));
log.info("[{}] - 更新操作:{}",table,sql);
Query query1 = runCountSql(sql.toString());
query1.executeUpdate();
}
public String toWhereSql(Map<String,String> query, Boolean like) {
if (query.size() > 0) {
try {
StringBuilder sql = new StringBuilder(" WHERE ");
for (Map.Entry<String, String> entry : query.entrySet()) {
if (entry.getKey().contains(FindConfig.MIN_)) {
String min = humpToLine(entry.getKey()).replace("_min", "");
sql.append("`"+min+"`").append(" >= '").append(URLDecoder.decode(entry.getValue(), "UTF-8")).append("' and ");
continue;
}
if (entry.getKey().contains(FindConfig.MAX_)) {
String max = humpToLine(entry.getKey()).replace("_max", "");
sql.append("`"+max+"`").append(" <= '").append(URLDecoder.decode(entry.getValue(), "UTF-8")).append("' and ");
continue;
}
if (like == true) {
sql.append("`"+humpToLine(entry.getKey())+"`").append(" LIKE '%").append(URLDecoder.decode(entry.getValue(), "UTF-8")).append("%'").append(" and ");
} else {
sql.append("`"+humpToLine(entry.getKey())+"`").append(" = '").append(URLDecoder.decode(entry.getValue(), "UTF-8")).append("'").append(" and ");
}
}
sql.delete(sql.length() - 4, sql.length());
sql.append(" ");
return sql.toString();
} catch (UnsupportedEncodingException e) {
log.info("拼接sql 失败:{}", e.getMessage());
}
}
return "";
}
-
- 健康打卡管理模块
管理员执行健康打卡管理,并可以操作相关内容,例如添加,查看,编辑和删除。通过单击“添加健康打卡”,可以通过健康打卡添加界面添加详细信息并添加健康打卡注释。单击查看字段级别链接以查看有关所选字段级别的信息。然后单击“提交”跳转重返到添加页面。添加成功后的信息会载入到健康打卡查询列表中,管理员可进行编辑以及修改。
健康打卡管理流程如下图所示。

图5-1 健康打卡管理流程
健康打卡添加界面如下图所示。

图4.4 健康打卡展示界面图
健康打卡管理界面如下图所示。

图4.4 健康打卡管理界面图
-
- 请假申请管理模块
管理员执行请假申请管理,并可以操作相关内容,例如添加,查看,编辑和删除。通过单击“添加请假申请”,可以通过请假申请添加界面添加详细信息并添加请假申请注释。单击查看字段级别链接以查看有关所选字段级别的信息。然后单击“提交”跳转重返到添加页面。添加成功后的信息会载入到请假申请查询列表中,管理员可进行编辑以及修改。
请假申请管理流程如下图所示。

图4.5 请假申请管理流程
请假申请管理界面如下图所示。

图4.5 请假申请界面图
请假申请管理界面逻辑代码如下:
@RequestMapping(value = {"/avg_group", "/avg"})
public Map<String, Object> avg(HttpServletRequest request) {
Query count = service.avg(service.readQuery(request), service.readConfig(request));
return success(count.getResultList());
}
-
- 密码修改模块
用户使用该校园疫情大学生防控出入系统注册完成后,用户对登录密码有修改需求时,系统也可以提供用户修改密码权限。系统中所有的操作者能够变更自己的密码信息,执行该功能首先必须要登入系统,然后选择密码变更选项以后在给定的文本框中填写初始密码和新密码来完成修改密码的操作。在填写的时候,假如两次密码填写存在差异,那么此次密码变更操作失败,下面的图片展示的就是该板块对应的工作面。
密码修改流程图如下所示。

图4.6密码修改流程图
密码修改界面如图所示。

图4.6 密码修改界面图
-
- 出入登记管理模块
管理员执行出入登记管理,并可以操作相关内容,例如添加,查看,编辑和删除。通过单击“添加出入登记”,可以通过出入登记添加界面添加详细信息并添加出入登记注释。单击查看字段级别链接以查看有关所选字段级别的信息。然后单击“提交”跳转重返到添加页面。添加成功后的信息会载入到出入登记查询列表中,管理员可进行编辑以及修改。
出入登记管理流程如下图所示。

图4.7出入登记管理流程
出入登记添加界面如下图所示。

图4.7 出入登记界面图
出入登记管理逻辑代码如下:
@PostMapping("/add")
@Transactional
public Map<String, Object> add(HttpServletRequest request) throws IOException {
service.insert(service.readBody(request.getReader()));
return success(1);
}
@Transactional
public Map<String, Object> addMap(Map<String,Object> map){
service.insert(map);
return success(1);
}
public Map<String,Object> readBody(BufferedReader reader){
BufferedReader br = null;
StringBuilder sb = new StringBuilder("");
try{
br = reader;
String str;
while ((str = br.readLine()) != null){
sb.append(str);
}
br.close();
String json = sb.toString();
return JSONObject.parseObject(json, Map.class);
}catch (IOException e){
e.printStackTrace();
}finally{
if (null != br){
try{
br.close();
}catch (IOException e){
e.printStackTrace();
}
}
}
return null;
}
public void insert(Map<String,Object> body){
StringBuffer sql = new StringBuffer("INSERT INTO ");
sql.append("`").append(table).append("`").append(" (");
for (Map.Entry<String,Object> entry:body.entrySet()){
sql.append("`"+humpToLine(entry.getKey())+"`").append(",");
}
sql.deleteCharAt(sql.length()-1);
sql.append(") VALUES (");
for (Map.Entry<String,Object> entry:body.entrySet()){
Object value = entry.getValue();
if (value instanceof String){
sql.append("'").append(entry.getValue()).append("'").append(",");
}else {
sql.append(entry.getValue()).append(",");
}
}
sql.deleteCharAt(sql.length() - 1);
sql.append(")");
log.info("[{}] - 插入操作:{}",table,sql);
Query query = runCountSql(sql.toString());
query.executeUpdate();
}
通过前面章节的介绍,我们可以看到本校园疫情大学生防控出入系统已经完成了,但是能不能投入使用还是未知,因为在每个项目正式使用之前必须对开发的项目进行测试,如果不进行测试一旦投入使用可能会出现很多未可知的问题,比如使用人数太多导致系统瘫痪,比如某一功能存在bug信息填写错误等等,这些错误将给使用者带来很多的困扰,甚至造成更大的损失,因此测试是项目投入使用的最后一步,为用户提供一个运行顺畅、完美的项目也就是我们进行最后测试的目的。
用户登录功能测试:
表5.1 用户登录功能测试表
|
测试名称 |
测试功能 |
操作过程 |
预期结果 |
测试结果 |
|
用户登录模块测试 |
用户登录成功的情况 |
点击前登录界面输入账号和密码分别输入admin和admin后点击“登录”按钮。 |
登录成功并调整到用户界面 |
正确 |
健康打卡信息添加功能测试:
表5.2 健康打卡信息添加功能测试表
|
测试名称 |
测试功能 |
操作过程 |
预期结果 |
测试结果 |
|
健康打卡添加模块测试 |
健康打卡添加成功的情况 |
在健康打卡的页面中将点击添加,输入健康打卡关信息,输入正确的信息后然后点击“提交”按钮。 |
提示添加成功 |
正确 |
|
健康打卡添加模块测试 |
健康打卡添加失败的情况 |
在健康打卡页面中不填写的学生姓名,其他信息正常输入“提交”按钮。 |
提示“添加失败,信息不能为空” |
正确 |
查询出入登记信息功能模块测试:
表5.3 查询出入登记信息功能测试表
|
测试名称 |
测试功能 |
操作过程 |
预期结果 |
测试结果 |
|
查询出入登记信息功能测试 |
查询成功的情况 |
在出入登记界面输入学生姓名或者学生学号进行查询 |
查询成功 |
正确 |
请假申请添加功能测试:
表5.4 请假申请添加功能测试表
|
测试名称 |
测试功能 |
操作过程 |
预期结果 |
测试结果 |
|
请假添加模块测试 |
请假添加成功的情况 |
在请假的页面中将点击添加,输入请假相关信息,输入正确的信息后然后点击“提交”按钮。 |
提示添加成功 |
正确 |
|
请假添加模块测试 |
请假添加失败的情况 |
在请假页面中不填写的学生学号,其他信息正常输入“提交”按钮。 |
提示“添加失败,信息不能为空” |
正确 |
通过编写校园疫情大学生防控出入系统的测试用例,已经检测完毕用户的登录模块、健康打卡信息添加模块、查询出入登记管理模块、请假申请添加模块的功能测试,在对以上功能得测试过程中,发现了系统中的很多漏送并进行了完善,经过多人在线进行测试,系统完全可以正常运行,当然在后期的维护中系统将不断完善。
在开发本校园疫情大学生防控出入系统之前我胸有成竹,觉得很简单,但在实际的开发中我发现了自身的很多问题,许多编程思想和方法都还没有掌握牢靠,比如Bootsatrp、Jquery、AJAX 、Spring、SpringMVC、mybeatis等许多Java Web开发技术,通过开发这个校园疫情大学生防控出入系统我成长了很多,懂得了做什么事情都要脚踏实地,不能眼高手低,在本次校园疫情大学生防控出入系统的开发中我逐渐掌握逐渐熟悉的技术。
本次校园疫情大学生防控出入系统的开发中我还学会了例如良好的编程思想和完善的规划思想。在着手编程之前需要罗列出程序框架的大概,脑海中构建出程序的主题框架。做好这一步我们才能胸有成竹的经行开发项目。当设计框架了熟于心之后,需要思考本次编程所需的主要知识点和技术点,并充分学习。如此一来项目的开发才能循序渐进、如丝般顺滑,长久以往就能养成良好的开发习惯。一个程序好不好还要看出的bug多不多,如果在项目完成前做好bug的查验与预防可能发生的事故才能保证程序的稳定长久性运行。如果项目在完工后出现各种问题自己,那么在进入社会后,不仅会给公司团队带来麻烦和增加不必要的工作,还会导致客户流失,公司对自己的评价下降。
在本次项目中我也暴露了诸多问题。对于Java的编程知识有所欠缺,环境配置和算法上出现诸多问题,时常导致项目运行出错,或者目标的实现有问题。或者实现想法时算法未优化,使得代码冗长,程序运行不顺畅。
[1]林子熠,缪新元,陈雨亭,蒯微,李三红. 一种Java程序静态编译方法及装置[P]. 浙江省:CN115629764A,2023-01-20.
[2]张阳.疫情防控形势下高校学生收费管理系统功能创新研究[J].绿色财会,2022(11):17-20+23.DOI:10.14153/j.cnki.lsck.2022.11.005.
[3]吴泽君. 基于自然语言处理的JavaScript引擎定向模糊测试技术研究[D].战略支援部队信息工程大学,2022.DOI:10.27188/d.cnki.gzjxu.2022.000128.
[4]李思佳.疫情防控常态化背景下的高校学生党支部建设探析——基于SWOT分析的视角[J].吉林省教育学院学报,2022,38(06):61-65.DOI:10.16083/j.cnki.1671-1580.2022.06.013.
[5]徐兰兰. 常态化疫情防控下高校思想政治工作创新研究[D].江西师范大学,2022.DOI:10.27178/d.cnki.gjxsu.2022.000274.
[6]陈丽晶. M高职院校新冠疫情常态化防控管理研究[D].华侨大学,2022.DOI:10.27155/d.cnki.ghqiu.2022.000048.
[7]王慧芳.基于微服务架构的校园疫情防控系统设计[J].现代信息科技,2022,6(09):15-18.DOI:10.19850/j.cnki.2096-4706.2022.09.004.
[8]王培石.高校校园疫情防控管理问题研究[J].中国高等教育,2022(09):47-49.
[9].教育部办公厅印发学生疫情防控期间学习生活健康指南[J].职业教育(中旬刊),2022,21(04):5.
[10]王曼维,杨荻,李岩,及松洁.基于SpringBoot框架的智慧医疗问诊系统设计与实现[J].中国医学装备,2022,19(03):133-136.
[11]林易康, 基于Java的web应用程序控制管理软件. 湖北省,武汉东湖学院,2021-10-01.
[12]喻佳,吴丹新.基于SpringBoot的Web快速开发框架[J].电脑编程技巧与维护,2021(09):31-33.DOI:10.16184/j.cnki.comprg.2021.09.013.
[13]胡琨. 基于微服务的校园疫情防控系统的设计与实现[D].武汉轻工大学,2021.DOI:10.27776/d.cnki.gwhgy.2021.000371.
[14]Fuyuan Cheng. Talent Recruitment Management System for Small and Micro Enterprises Based on Springboot Framework[J]. Advances in Educational Technology and Psychology,2021,5(2).
[15]王超,张琪立,田广强,李晶晶.基于Springboot框架的学校机房计费管理系统的设计与实现[J].电子技术与软件工程,2020(23):159-160.
[16]刘欣荣,肖炯恩.校园疫情全过程防控管理及应对措施研究[J].广东职业技术教育与研究,2020(05):111-115.DOI:10.19494/j.cnki.issn1674-859x.2020.05.037.
[17]Jian Chen,Chen Jian,Pan Hailan. Design of Man Hour Management Information System on SpringBoot Framework[J]. Journal of Physics: Conference Series,2020,1646(1).
[18]肖睿,崔雪炜,艾华,潘亚,张娟. Java面向对象程序开发及实战[M].人民邮电出版社:大数据开发实战系列, 201801.209.
[19]SJ/T 11683-2017, Java语言源代码缺陷控制与测试指南[S].
致谢
至此论文结束,感谢您的阅读。在此我要特别的感谢我的导师,虽然我在实习期间很忙,论文撰写的时候经常是停停改改,但是我的导师依旧十分的负责,时不时的询问我的任务进展情况,跟进我的论文进度,在指导老师的帮助下,我逐步完成了自己的论文和程序,从导师身上也学习到很多知识和经验,这些知识和经验令我受益匪浅。同时我也从导师身上看到了自己的不足,不论是在技术层面上还是在对待工作的态度上,导师如同明镜一般照出了我的缺点我的不足。此外,我还要感谢在我实习期间在论文和程序上帮助过我的同学和社会人士,此前我对于springboot框架方面的一些知识还不了解,是他们在我编写程序过程中给了我很多的启发和感想,也帮助了我对于程序的调试和检测。没有他们我是不能顺利完成本次毕业设计的。至此,我的毕业设计就花上了一个圆满的句号了。
免费领取项目源码,请关注❥点赞收藏并私信博主,谢谢
魔乐社区(Modelers.cn) 是一个中立、公益的人工智能社区,提供人工智能工具、模型、数据的托管、展示与应用协同服务,为人工智能开发及爱好者搭建开放的学习交流平台。社区通过理事会方式运作,由全产业链共同建设、共同运营、共同享有,推动国产AI生态繁荣发展。
更多推荐

所有评论(0)