【物联网毕设】智能宠物投喂器-图传+STM32+APP+MQTT
该系统实现宠物智能喂食功能,由硬件端和APP端组成。硬件端采用重量传感器计量食物投喂量,通过舵机控制阀门开关;红外传感器检测宠物进食状态,数据通过ESP8266上传至云平台。设备配备OLED显示屏、蜂鸣器报警功能,支持6组定时投喂和局域网图传。APP端基于MQTT协议实现远程控制,可设置投喂阈值、查看食物余量、修改定时等操作。项目提供完整硬件设计(含原理图/PCB/实物图)和APP安装包,通过Wi
目录
前言
该系统由硬件端和APP端组成,硬件端通过重量传感器计量食物投喂量,结合舵机控制食物阀门开关,实现精准投喂;红外传感器用于检测宠物进食状态,数据可通过ESP8266无线模块上传至云平台,与APP端进行实时通信。设备配备OLED显示屏,用于显示设备状态和剩余食物重量,并集成蜂鸣器报警功能,当食物不足时会触发报警并在APP端弹出提示。时钟模块支持定时投喂功能,最多可设置6个定时任务,同时支持局域网图传功能。APP端通过MQTT协议与设备交互,用户可远程设置食物量阈值、查看宠物进食状态和剩余食物量、控制食物阀门、进行时钟对时、修改定时投喂时间,并通过IP地址获取设备图像,实现全方位的远程监控与控制。
关注微信公众号--星之援工作室 发送关键字(项目清单)
可获取项目清单资料
➡️🫡🫡🫡🫡🫡🫡🫡🫡➡️
⚠️⚠️(本文章仅提供思路和实现方法,并不包含代码,需要代码的同学请自行联系博主)
⚠️⚠️(有疑问或需要定制或者技术支持等,也请自行联系博主)⚠️⚠️
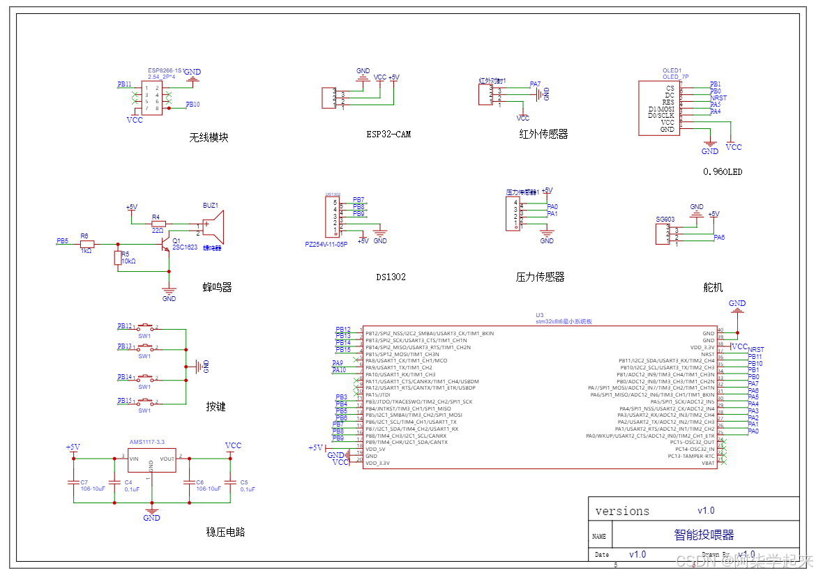
一 连线图
1 原理图

2. 开发板本身自带一个LED ,这个LED作为我们查看网络连接状态和获取数据状态的说明
(1)OLED显示屏中会显示联网状态,若MCU上面的的LED处于闪烁状态,则说明我们的设备处于正常运行,若LED灯不再闪烁,请按复位键将程序手动复位一次
(2)硬件每隔3秒会向APP传输一次数据。
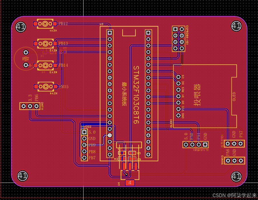
2 PCB效果


3 实物效果
4 APP效果

5 功能概括
(1)硬件端
- 使用重量传感器进行投喂实物的计量,可在APP端设置投喂阈值,用于控制投喂开关。
- 使用舵机控制食物阀门的开关,可使用APP进行远程手动调节
- 使用红外传感器进行检测宠物是否处于进食中,可在APP中查看实时反馈
- 使用ESP8266进行无线联网,使设备通过云平台与APP进行通讯,实现远程控制与监测功能
- 通过OLED显示屏显示设备状态以及剩余食物重量,等
- 蜂鸣器报警功能,若在特定的时间内没有补足食物重量,设备会进行蜂鸣器报警提示,并且打开手机APP会又提示框弹出
- 使用时钟模块实现设备的对时,并且提供定时投喂功能;
- 可以进行定时器时间的修改和添加(最多6个)
- 可以实现局域网图传功能
(2)APP端
- 使用MQTT协议与设备进行信息交互。
- 可设置盘中食物量的上限阈值。
- 可查看宠物是否在进食中的状态以及查看盘中食物剩余量;
- 可远程控制食物阀门(舵机)。
- 可以远程设置对设备进行时钟对时;
- 可以通过手机进行定时投喂的时间进行修改
- 使用ip地址获取到设备的图像内容
(3)ESP32端
APP填写对应的IP地址,即可查看图像

如果手机热点查看不到IP地址,可以直接使用电脑打开对应的热点信息,电脑可以直接查看到IP地址(电脑需要与APP在同一网络的环境下哦)

(4)云平台使用(需要可以找我获取)
只是链接各个设备使用,采用MQTT即时通讯;
(5)演示视频
通过网盘分享的文件:53.1.智能图传投喂.mp4
链接: https://pan.baidu.com/s/1JLlufGWiMevimxYYs78Jnw?pwd=XZY0 提取码: XZY0
--来自百度网盘超级会员v6的分享
二 底层代码使用方式
1 使用说明
(1). 使用的时候设备会自动连接WIFI
热点名字:NET密码:12345678,请使用2.4GHZ频率的无线网。
(2). 按键一可以直接开启投喂
(2). 按键四可以切换界面,按键二和三可以选择查看定时器
(多看视频,视频中有完整功能演示)
(多看视频,视频中有完整功能演示)
(多看视频,视频中有完整功能演示)
2 下载程序
- 先根据原理图进行连线,连接好以后在做后面的操作
- 打开手机热点 热点名字:NET密码:12345678
- 打开程序(硬件由工作室出的可以忽略下载程序这部分)







三 APP使用方式
(1)操作方式:
使用Android手机安装APK进行操控

安装Android studio导入项目使用模拟器
官网下载最新版本
https://developer.android.google.cn/studio?hl=zh-cn
安装包(工作室版本)链接:
https://pan.baidu.com/s/1DnRGWeJt7XBTmzqHj1KRSQ?pwd=xzy0
提取码:xzy0
安装教程
https://zhuanlan.zhihu.com/p/528196912
(2)使用说明
打开APP后设备会自动订阅MQTT主题,等待1-5秒APP会自动获取到设备上的数据,若5秒内没有获取到设备数据,则请检测设备是否在线,若在线,则请重新打开APP进行数据的获取
(多看视频,视频中有完整功能演示)
(多看视频,视频中有完整功能演示)
(多看视频,视频中有完整功能演示)
四 程序架构及修改(通用)
链接:
https://pan.baidu.com/s/1TZkvdEOp-ERgi-2A1o-KWw?pwd=XZY0
提取码:XZY0
APP参数修改

魔乐社区(Modelers.cn) 是一个中立、公益的人工智能社区,提供人工智能工具、模型、数据的托管、展示与应用协同服务,为人工智能开发及爱好者搭建开放的学习交流平台。社区通过理事会方式运作,由全产业链共同建设、共同运营、共同享有,推动国产AI生态繁荣发展。
更多推荐




所有评论(0)