华为云 Flexus+DeepSeek 征文|CCE 高可用集群赋能 Dify,搭建企业智能法律咨询 Agent 顾问
华为云 Flexus+DeepSeek 征文|CCE 高可用集群赋能 Dify,搭建企业智能法律咨询 Agent 顾问
华为云 Flexus+DeepSeek 征文|CCE 高可用集群赋能 Dify,搭建企业智能法律咨询 Agent 顾问
文章目录
背景
企业数字化转型与降本增效的双重需求下,法律咨询智能化成为新趋势,Dify 开源 LLM 应用开发平台虽能高效构建智能法律咨询 Agent 顾问,但对部署环境要求颇高,华为云 Flexus 提供柔性计算资源,CCE 高可用集群保障稳定运行,二者结合 DeepSeek 模型,为企业打造高效、可靠的智能法律咨询解决方案。
前提准备
1、ModelArts Studio大模型开通
1、领取开通在线推理提供服务,点击ModelArts Studio控制台
2、点击模型推理-在线推理
3、开通商用服务或者免费服务都可以,如果是体验使用可以暂时使用免费服务,等到有更高的需求可以使用商用服务,另外说明商用服务是按Token计费
- 免费服务开通:仅适合用于体验模型,且受严格的速率限制。平台可能会不定时调整其适用模型、免费额度、有效期等内容
- 商用服务:将为您提供商用级别的推理API服务,开放后您可以获取付费API服务
2、Dify平台CCE高可用集群部署
个人建议官方文档搭配博主的流程一起看,因为官方文档有的地方可能不是那么详细
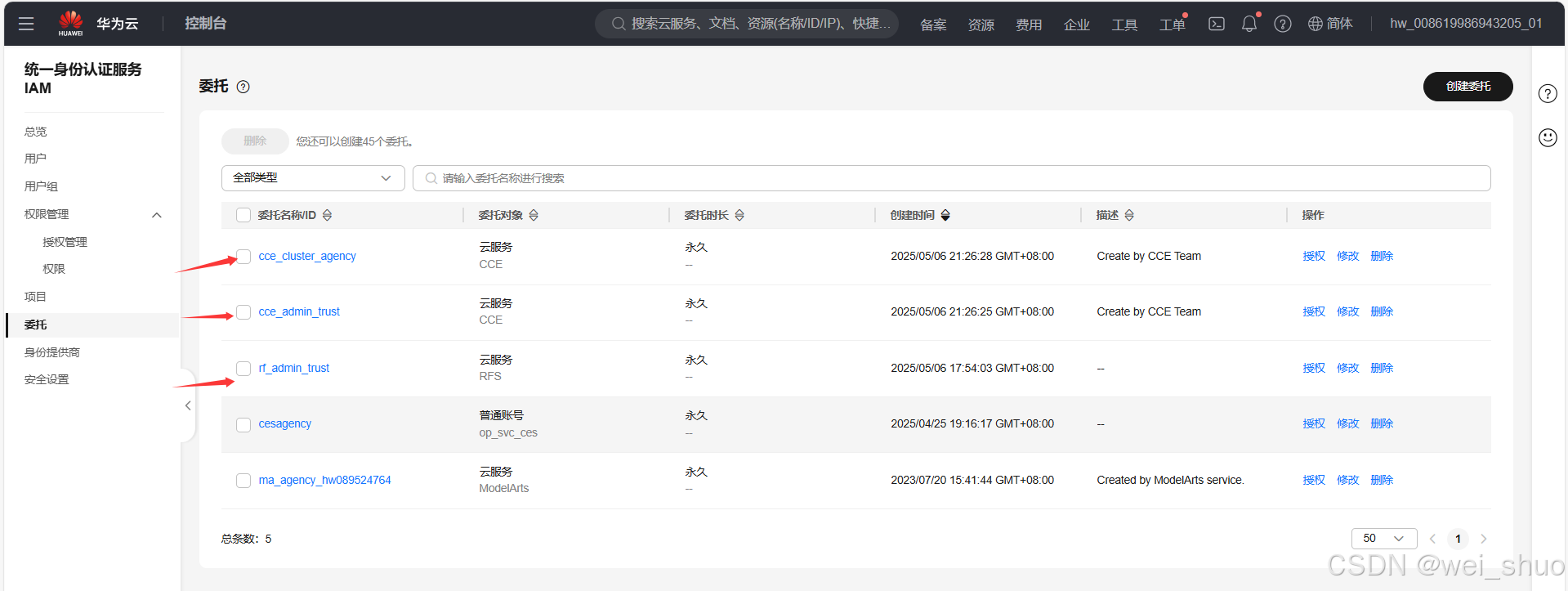
2.1 创建rf_admin_trust委托
1、统一身份认证-委托-创建委托-创建rf_admin_trust委托
2、创建委托
委托名称:rf_admin_trust
委托类型:云服务
云服务:选择RFS
3、立即授权
4、搜索框中输入"Tenant Administrator"并勾选搜索结果,单击"下一步"
5、选择所有资源,并单击确定完成配置
6、委托列表中出现rf_admin_trust委托则创建成功
7、在云容器引擎CCE控制台,实现授权cce_admin_trust 和 cce_cluster_agency 委托
8、委托确认
2.2 获取OBS桶名
1、创建桶(配置桶名即可,其他默认后续可以修改)-立即创建
2、桶列表显示则表示创建成功
2.3 获取AK、SK密钥
1、我的凭证-访问密钥
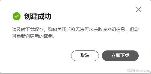
2、新增访问密钥
3、下载密钥
4、保存密钥,如下获取到了access_key
5、可以在访问密钥列表中查看访问密钥ID(AK),在下载的.csv文件中查看秘密访问密钥(SK)
2.4 CCE集群高可用部署
1、点击一键部署(CCE容器高可用部署)
2、选择模板(默认配置即可)
创建方式:已有模板
模板来源:URL
模板 URL:系统默认
3、参数配置
资源栈名称:资源栈名称以中文或英文开始,支持中文、大小写英文、数字、下划线、中划线,128个字符之内。 资源栈名称不能重名。
如下内容非常重要,请仔细检查,避免出错
按模板要求对部分资源加密:取消勾选
cce_node_pool_password:CCE集群node节点密码,用于集群节点登录
pgsql_password:PostgreSQL数据库的管理员密码,取值范围
pgsql_user_password:PostgreSQL数据库的database用户密码
redis_password:redis数据库密码
css_password:CSS向量数据库的密码
obs_bucket: 按照上面创建的桶名填写
access_key:填写访问密钥ID(AK)
secret_key:填写下载的.csv文件中查看秘密访问密钥(SK)
ecs_password:部署Embedding和Reranker模型的云服务器密码
完成如上配置,下一步即可,特别注意密码的格式要求,否者在执行任务的时候会回滚报错
4、资源栈设置
IAM权限委托:选择上面已经创建的委托
回滚设置和删除保护:可以根据需要开启,默认是关闭,建议开启回滚设置,如果创建失败华为云会自动删除创建的一些列配置,如果不开启需要手动删除非常麻烦
5、配置确认
确认自己所做的配置有没有问题,如果问题创建执行任务即可,创建执行任务确认即可
6、部署-执行
7、基本信息-状态等待部署完成即可(这个过程华为云正在创建CCE容器高可用部署所需要的一些列配置,可能会给手机频繁发短信,代表创建完成)
8、等待部署完成(预计10-20分钟)
9、浏览器地址访问
10、通过浏览器访问链接来访问Dify - LLM 应用开发平台
11、设置的管理员账户信息
12、登录后显示如下页面,代表Dify - LLM 应用开发平台已经部署成功
3、Dify平台模型供应商配置
1、Dify - LLM 应用开发平台模型供应商配置(接入DeepSeek)
2、模型供应商中找到OpenAI-API-compatible并且安装
3、安装成功如下所示
4、DeepSeek模型供应商配置(OpenAI-API-compatible供应商)
5、配置页面
6、API Key获取:ModelArts Studio控制台,点击API KEY管理,创建自己的API KEY,标签和描述根据自己的填即可,获取到自己的API KEY注意保存(只会显示一次自己的API KEY)
7、自定义 API endpoint 地址获取:ModelArts Studio控制台,点击在线推理,选择自己的服务,商用服务或者免费服务的用法相同,点击调用说明获取自定义API endpoint 地址
8、点击OpenAI SDK复制API接口信息,这个就是自己的API endpoint 地址
9、Dify - LLM 应用开发平台填写获取到的API KEY和自定义 API endpoint 地址和模型名称
10、点击保存,页面会显示修改成功,配置成功页面如下
4、高质量知识库配置Embedding及Rerank模型
4.1 部署Embedding及Rerank模型
1、登录华为云解决方案实践,选择快速部署Embedding及Rerank模型
2、点击进入-下滑至方案架构
3、区域选择
成本预算:3~6元(按需计费:Flexus云服务器X实例2.28元/小时,弹性公网IP EIP0.80元/GB,体验本方案预计成本不超过6元)
4、选择模板
- 默认配置下一步
5、参数配置
- 按模板要求对部分资源加密取消勾选
- ecs_password:云服务器密码,长度为8-26位,密码至少必须包含大写字母、小写字母、数字和特殊字符(!@$%^-_=+[{}]:,./?)中的三种、
6、资源栈设置
开启回滚设置:开启回滚表示操作失败时,会自动回滚至系统所保存的上一个成功的资源状态。创建后可在资源栈详情页面修改。
7、配置确认
8、创建执行计划
9、部署
10、执行计划
11、基本信息中等待状态改变为部署完成即可完成部署
4.2 Dify平台模型供应商安装
4.2.1 ECS公网IP获取
1、ECS公网IP获取
4.2.2 Ollama模型安装
1、安装bge-m3(embedding)和bge-reranker-v2-m3 (reranker)模型供应商
- Ollama安装
2、Ollama模型供应商配置
- 模型类型:Text Embedding
- 模型名称:bge-m3
- 基础URL:http://ECS公网IP:11434(如上前提有获取流程)
- 端口号:11434
3、Xorbits Inference模型安装
4.2.3 Xorbits Inference模型安装
1、Xorbits Inference模型配置
模型类型: Rerank
模型名称与模型UID均填写:bge-reranker-v2-m3
服务器URL:http://ECS公网IP:9997
端口号:9997
2、模型成功配置
高质量知识库创建
1、创建知识库
2、本地准备数据库文件
3、选择数据源-导入已有文件
4、文本分段与清洗
5、检索方式选择高质量知识库混合检索
6、等待知识库处理完成
7、处理完成
8、召回测试
法律咨询顾问工作流搭建
1、工作流创建
2、空白应用配置(Chatflow、应用名称、图标配置)
3、工作流知识库配置
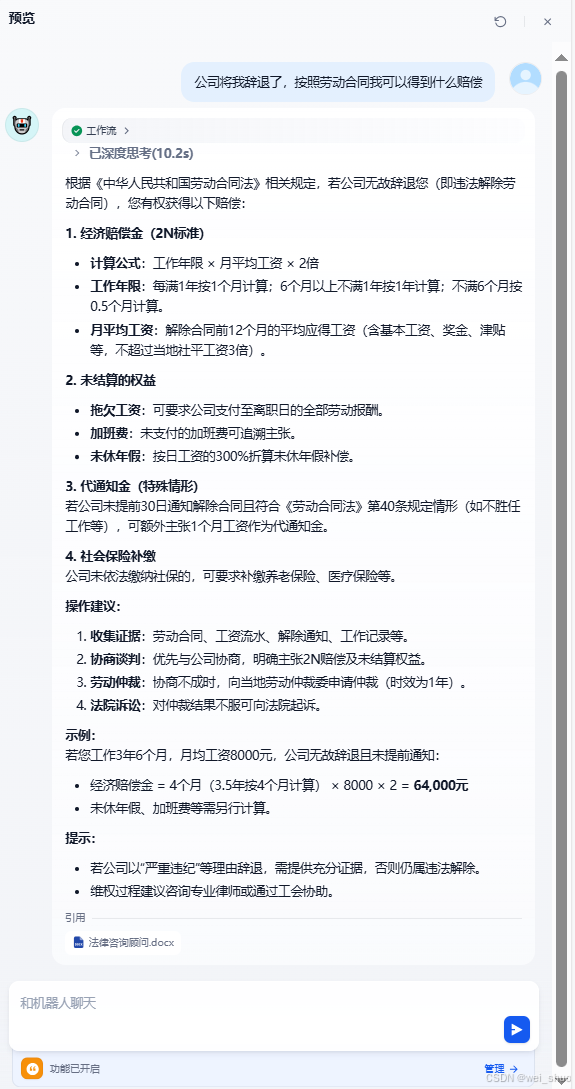
4、工作流预览测试
5、预览结果反馈
6、智能体发布更新
7、智能体使用
10年老员工被公司以调离岗位的方式逼迫辞退,该怎么办,该怎么维护自己的权益对于在公司工作10年的老员工遭遇调岗逼退的情况,以下是具体的法律建议和维权步骤,依据中国劳动法律法规整理: 一、法律依据与核心原则 《中华人民共和国劳动合同法》 第35条:变更劳动合同(包括工作岗位、地点、薪资等)需用人单位与劳动者协商一致,并采用书面形式。公司单方面强制调岗属于违法行为。 第48条:若用人单位违法解除或终止劳动合同,劳动者可要求继续履行合同,或主张赔偿金(2倍经济补偿,即“2N”)。 合法调岗的判定标准: 调岗需符合劳动合同约定或协商一致。 不得具有侮辱性、降薪或显著超出劳动者能力范围。 需符合企业经营必要性(如部门撤销、业务调整)。 二、具体维权步骤 1. 拒绝签署任何不利于自己的文件 不主动辞职:若主动离职,可能丧失经济补偿或赔偿金资格。 谨慎签署调岗协议:若不同意调岗,避免签署任何确认调岗的文件。 2. 收集证据 劳动合同:明确原岗位、薪资等约定。 调岗通知:书面通知、邮件、聊天记录等证明公司单方面调岗行为。 工资流水、社保记录:证明劳动关系存续及薪资水平。 工作记录:考勤、工作成果、绩效评价等,证明原岗位正常履职。 沟通记录:与公司协商调岗的录音、邮件等,证明公司存在逼迫行为。 3. 书面提出异议 通过邮件或书面形式向公司明确表示不同意调岗,要求继续履行原劳动合同。 示例表述:“本人不同意公司单方调岗决定,要求按原劳动合同约定继续履行。” 4. 继续正常出勤 若公司强制调岗,仍应按时到原岗位出勤并保留考勤记录。 如被禁止进入办公场所,报警并记录现场情况(视频、证人等)。 5. 应对公司解除劳动合同 若公司以不服从调岗为由辞退,需出具书面解除通知。 关键行动: 要求公司明确解除理由,并保存通知文件。 立即向当地劳动仲裁委员会申请仲裁,主张“违法解除劳动合同赔偿金”。 三、可主张的权益 违法解除赔偿金(2N): 计算方式:2 × 工作年限(10年) × 离职前12个月平均工资。 若月均工资超过当地社平工资3倍,按3倍封顶计算。 未支付工资或加班费: 追讨拖欠的工资、未支付的加班费(需提供加班证据)。 补缴社保与公积金: 若公司未足额缴纳,可向社保局、公积金管理中心投诉要求补缴。 四、仲裁与诉讼流程 劳动仲裁: 时效:自权益受侵害之日起1年内提出。 材料:仲裁申请书、身份证、劳动合同、证据清单及材料。 诉求:确认解除违法+赔偿金+补发工资/加班费等。 法院诉讼: 若对仲裁结果不服,可在收到裁决书后15日内向法院起诉。 五、注意事项 避免对抗行为:保持冷静沟通,避免因冲突影响证据收集。 咨询专业律师:复杂案件建议委托劳动法律师代理,提高胜诉率。 保留所有记录:包括公司通知、沟通记录、出勤证明等。 示例维权方案 立即行动:向公司发送书面异议,拒绝调岗。 持续打卡:每日到原岗位考勤,保留记录。 申请仲裁:若被解除合同,10日内整理证据提交仲裁。 主张赔偿:要求支付20个月工资的赔偿金(10年×2)。 通过依法维权,劳动者可有效应对公司的逼迫行为,维护自身合法权益。
智能体调优监控
1、日志与标注
2、智能体监控
3、知识库优化
资源删除销毁
Tip:
- 删除资源栈的流程官方文档比较详细可以参考官方文档
- 资源删除销毁单机部署和CCE集群高可用部署的方式相同
1、进入资源编排服务控制台,找到刚创建成功的资源栈,单击行操作列的删除,页面弹出确认删除框,在输入框中再次输入Delete,单击确定,即可删除
2、如果启用删除保护的情况下删除资源堆栈,则会显示错误消息
3、只需要将删除保护关闭再删除即可(此处我并未开启所以不做演示)
华为云CCE高可用集群

CCE 容器高可用部署时,创建 3 个 EIP、1 个 ELB(绑定 EIP)、1 个 NAT 网关(绑定 EIP );纳管 3 台 FlexusX 实例到 CCE Turbo 集群用于 Dify 插件部署,另用 1 台 Flexus 云服务器 X 实例部署模型;借助 OBS 挂载知识库,Redis 保障数据一致,RDS for PostgreSQL 主备容灾,CSS 提供搜索,4 个安全组防护,各组件协同构建架构 。
在 CCE 容器高可用部署架构里,3 台 FlexusX 实例是关键算力支柱,凭借出色计算性能,高效承载 Dify 5 个核心插件安装部署,为 Dify 服务稳定运行提供强劲算力支撑 。纳管入 CCE Turbo 集群后,作为 Node 节点精准调度资源,配合 ELB 流量分发、NAT 网关安全组网及其他存储、数据库组件,保障智能应用高可用运行,是构建稳定、高效 Dify 服务架构的核心算力底座 。
对比传统部署,无需繁琐硬件适配与手动资源分配,依托集群化管理实现弹性扩缩与故障自愈;相较于单机部署,多实例并行可分散负载、避免单点故障,借助集群协同大幅提升服务可靠性与算力冗余度,让 Dify 应用在高并发、高可靠场景下更具韧性 。
总结
本文聚焦于借助华为云 CCE 高可用集群赋能 Dify,搭建企业智能法律咨询 Agent 顾问。开发者基于华为云 Flexus 与 DeepSeek 技术,利用 CCE 集群的高可用性、弹性扩展及资源调度优势,完成 Dify 部署与优化,实现法律咨询 Agent 的多节点协同、故障自愈及性能调优,为企业打造稳定智能的法律咨询解决方案,展现了华为云原生技术与大模型在垂直领域开发中的实践价值与高效开发路径。
828 B2B企业节已经开幕,汇聚千余款华为云旗下热门数智产品,更带来满额赠、专属礼包、储值返券等重磅权益玩法,是中小企业和开发者上云的好时机,建议密切关注官方渠道,及时获取最新活动信息,采购最实惠的云产品和最新的大模型服务!
魔乐社区(Modelers.cn) 是一个中立、公益的人工智能社区,提供人工智能工具、模型、数据的托管、展示与应用协同服务,为人工智能开发及爱好者搭建开放的学习交流平台。社区通过理事会方式运作,由全产业链共同建设、共同运营、共同享有,推动国产AI生态繁荣发展。
更多推荐


























































































所有评论(0)