知识图谱构建工具_自动构建知识图谱
由于谷歌提出了“知识图谱”的概念,因此,很多人开始关注“知识图谱”。但如何构建“知识图谱”,尤其是如何自动构建知识图谱,却鲜有详细介绍。而搜索问题,都是面对巨量的“知识”进行搜索,如果不能自动构建知识图谱,“知识图谱”搜索引擎也很难实现。笔者通过一个“医药知识图谱搜索引擎”,“神机医药”APP,来浅谈如何自动构建知识图谱搜索引擎。首先,所谓的“知识图谱”,是根据知识的关联性...
由于谷歌提出了“知识图谱”的概念,因此,很多人开始关注“知识图谱”。但如何构建“知识图谱”,尤其是如何自动构建知识图谱,却鲜有详细介绍。而搜索问题,都是面对巨量的“知识”进行搜索,如果不能自动构建知识图谱,“知识图谱”搜索引擎也很难实现。
笔者通过一个“医药知识图谱搜索引擎”,“神机医药”APP,来浅谈如何自动构建知识图谱搜索引擎。
首先,所谓的“知识图谱”,是根据知识的关联性,确立知识结构,形成知识结构图,即为“知识图谱”。可见,“知识图谱”的核心是对知识进行组织。笔者认为,自动化地构建知识图谱的关键在于:
第一、如何对知识的关联性进行计算?
第二、如何构建“网状索引”?
笔者通过“神机医药”APP的实践,实现了医药“知识神经元网络”,自动化地构建“医药知识图谱”。
“疾病”和“药品”之间存在关联性,不仅仅是“疾病”和“药品”之间存在关系,“疾病”与“疾病”之间、“药品”和“药品”之间,也存在关联性。显然,人工组织医药知识图谱工作量巨大。即便是ICD国际疾病分类(international Classification of diseases),投入了巨大的人力和物力,也并没有构建“医药知识图谱”,仅仅是“疾病分类”。自动构建“知识图谱”的核心,是如何计算“知识”之间的关联性?如何构建“网状索引”?
1、知识关联性计算
“知识”之间的关联性有强弱之分,而“知识”通常是以文本形式来叙述,即便是“数学”知识的数学符号语言(公式),也必须要有文本进行具体的解释,否则无人能理解公式的具体含义。可见,语义计算是构建知识图谱的关键技术。
2、“网状索引”
常规的索引都是“线性索引”,如“关键词”的倒排序索引,只能索引哪些URL或文档中包含“关键词”,但没有“关键词”与“关键词”相关性索引。而“知识图谱”的“知识神经元网络”索引,是“随机网状”索引,并且,要以“关联度”进行Page Rank。
《神机医药》APP,采用了“知识神经元网络”建立的“医药知识图谱”搜索引擎。有兴趣可以点击链接https://www.yuan-ze.cn/android/01/yykg_1.html,下载《神机医药》APP
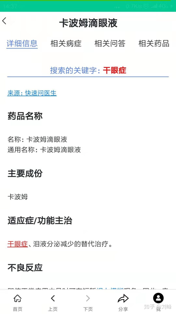
当在搜索框内输入“干眼症”时,
搜索出包含“干眼症”的药品,选择“卡波姆滴眼液”,得到“相关药品”(关联药品)、“相关疾病”(该药品治疗的疾病)
点击“相关药品”,出现与其相关的药品:
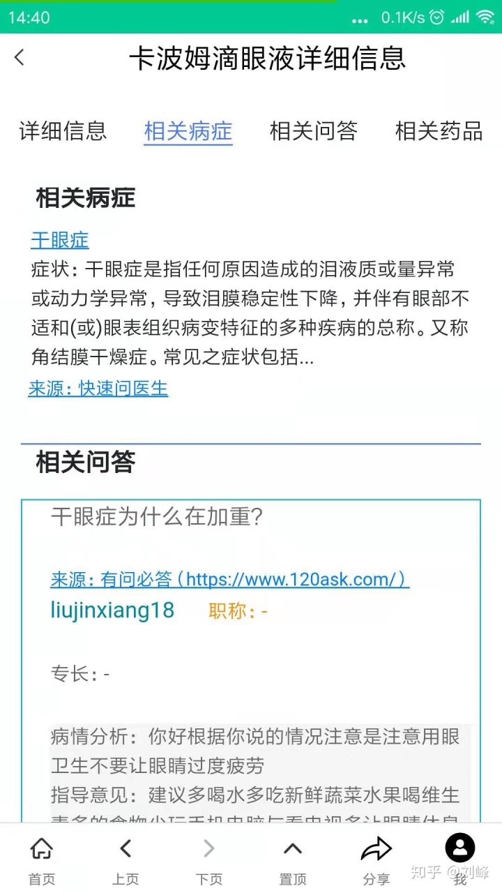
点击“相关疾病”或“相关问答”,出现:
笔者通过《神机医药》app的实践认为,通过语义计算实现自动构建知识图谱是可行的。
魔乐社区(Modelers.cn) 是一个中立、公益的人工智能社区,提供人工智能工具、模型、数据的托管、展示与应用协同服务,为人工智能开发及爱好者搭建开放的学习交流平台。社区通过理事会方式运作,由全产业链共同建设、共同运营、共同享有,推动国产AI生态繁荣发展。
更多推荐


所有评论(0)