清华大学 | AI赋能教育 | 高考志愿填报工具使用指南 (免费下载)
《AI赋能高考志愿填报指南》发布,清华大学沈阳教授团队基于2900+院校数据,构建"兴趣-能力-位次"三维匹配模型。指南提出四阶科学决策体系:从自我测评、院校认知到梯度策略制定,通过AI工具解决信息过载、位次定位等核心痛点,特别针对高分、偏远地区等十类考生提供差异化方案。强调AI辅助与人工判断的协同边界,提供可执行的动态填报框架。
清华大学沈阳教授团队发布的《AI赋能教育:高考志愿填报工具使用指南》,系统解析了人工智能技术如何科学解决志愿填报中的信息过载、决策焦虑与个性化匹配难题。该指南以“数据驱动决策”为核心,整合2900+院校、1600+专业信息,构建从自我认知到精准填报的全流程方法论,为不同分数段、地域、发展需求的考生提供可操作的AI辅助方案(文末附上完整版下载地址)。

一、核心亮点:AI如何破解传统填报痛点
- 数据聚合与动态分析
-
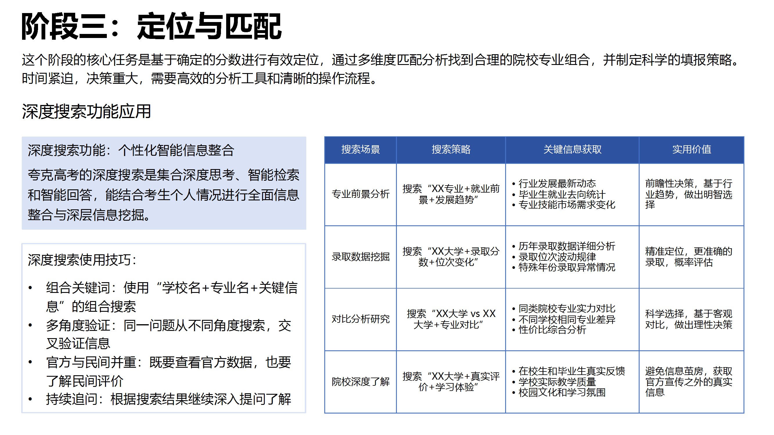
- 解决“信息维度过载”:AI工具整合历年分数线、招生政策、就业趋势等动态数据,通过知识图谱实现语义检索(如“XX专业+就业前景+二线城市”)。
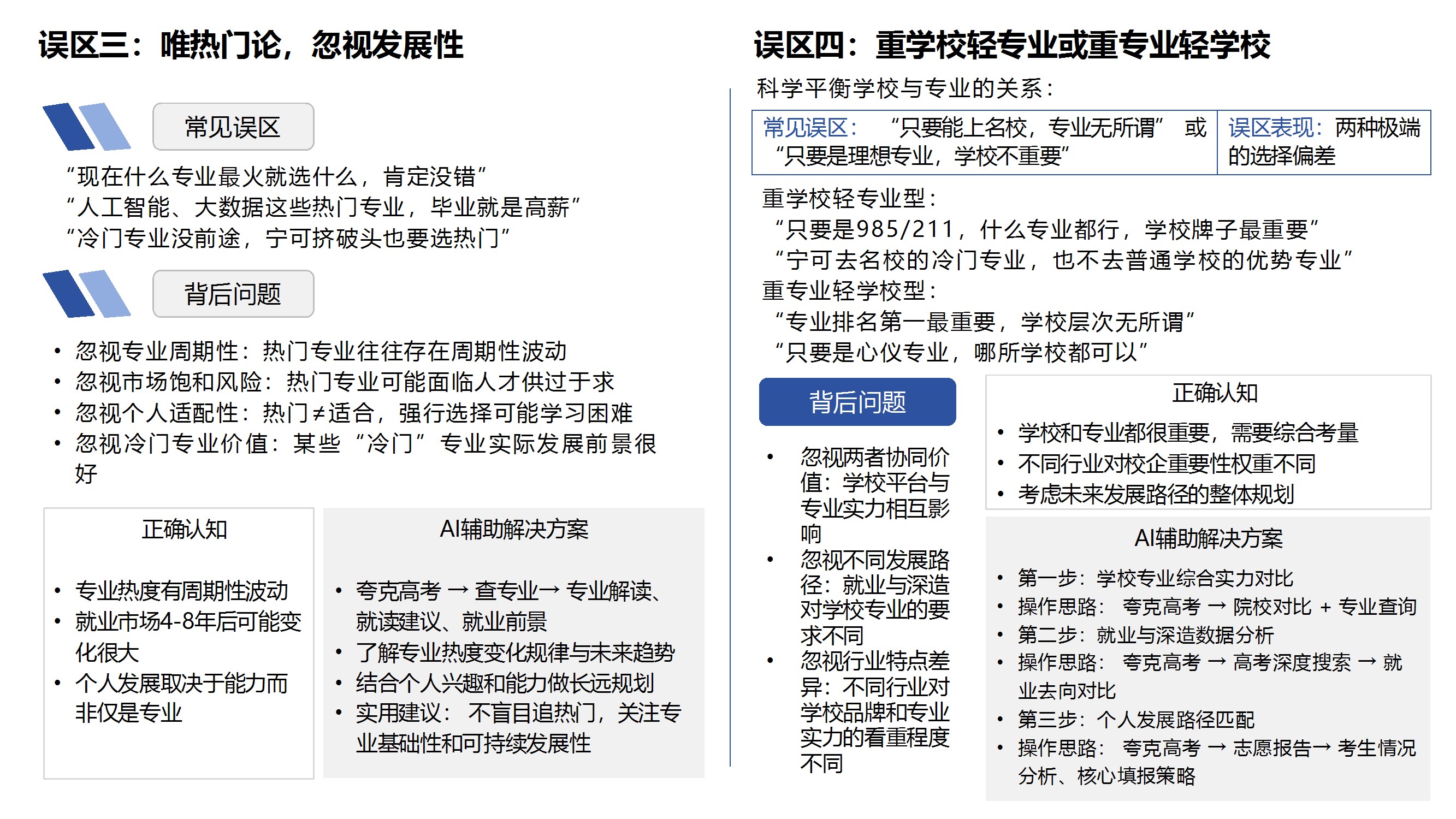
- 示例:深度搜索功能可生成专业级报告,对比院校差异时同步分析录取概率波动、专业调剂风险及学费性价比。
- 个性化决策模型
-
- 突破“决策盲目性”:基于位次稳定性原理(非绝对分数)构建三维匹配模型:
-
-
- 兴趣-能力-价值观测评(霍兰德职业兴趣、MBTI性格特质、职业价值观排序)
- 位次定位算法(冲刺/稳妥/保底院校的梯度配置)
- 风险评估引擎(退档概率、专业冷热度、政策变动预警)
-
- 十大典型场景的针对性策略
覆盖复杂考生需求,例如:
-
- 高分考生:规避“贪心算法”“损失厌恶”陷阱,设计“分数最大化+假如分析”双路径;
- 偏远地区考生:突破四重信息壁垒(院校认知、专业内涵、政策红利、经济成本),匹配专项计划与地域适配专业;
- 复读决策者:通过“提升可能性/机会成本/风险承受力”三维模型量化成功率。
二、科学方法论:从自我认知到志愿落地的四阶体系
- 阶段一:认识自我
-
- 工具:多元智能测评+职业价值观排序
- 关键:避免“以兴趣代替适配”,需综合能力特长(如空间智能→建筑专业)、家庭经济(如高学费中外合作项目)、职业回报周期(如基础学科深造需求)。
- 阶段二:了解高校与专业
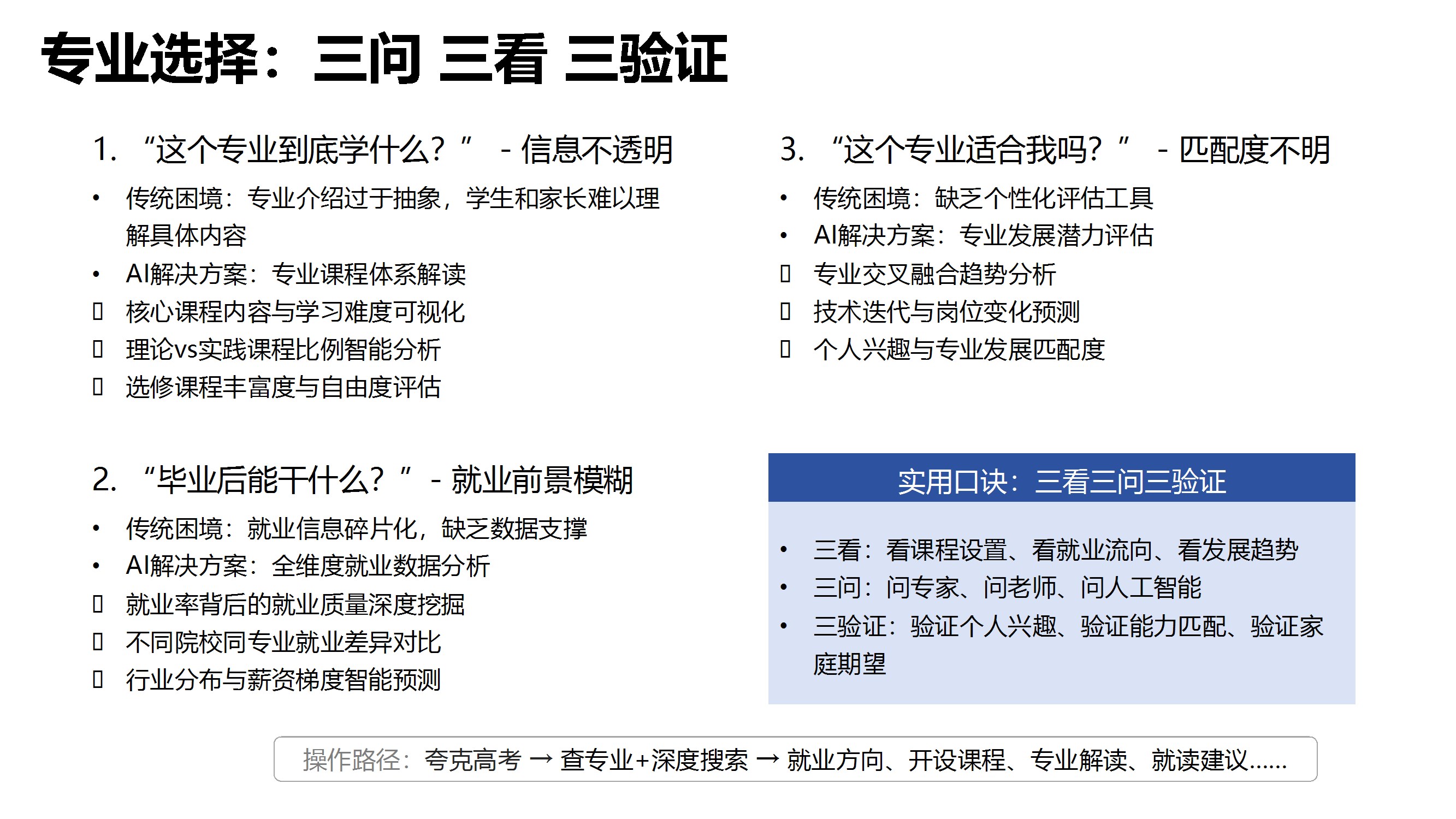
-
- 专业五层递进法:从基础认知(学制/课程)到个人匹配(能力验证/职业一致性)
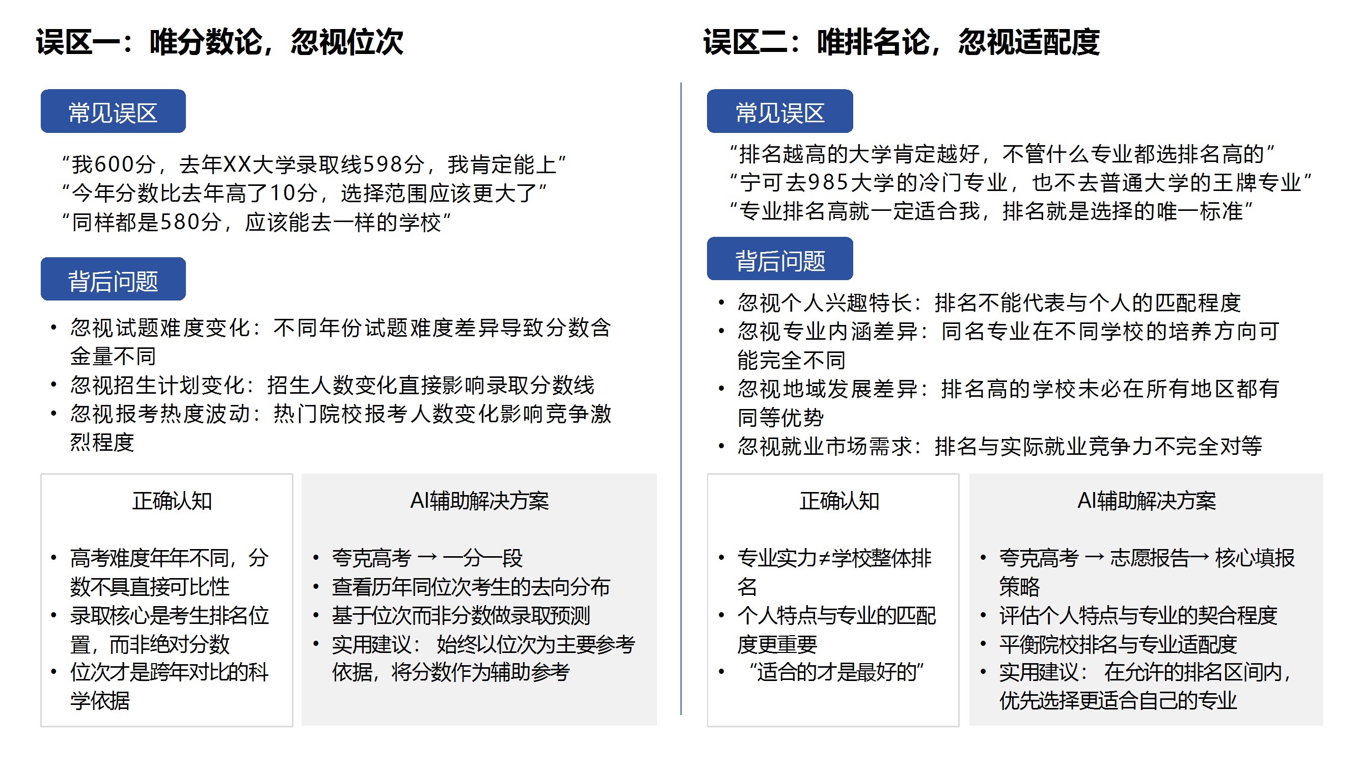
- 院校三维评估:学科实力(ESI排名)、地域优势(实习资源)、培养质量(深造率),破除“唯排名论”。
- 阶段三:定位匹配
-
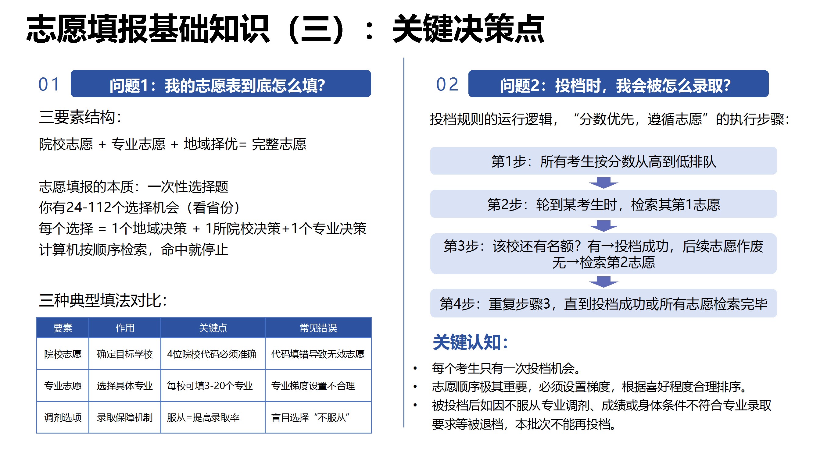
- 核心公式:位次比分数更可靠
- 操作:通过“一分一段表”定位省内排名,AI模拟同位次考生历年去向(如位次15000名可冲击波动较大的优质专业组)。
- 阶段四:策略制定
-
- 梯度设计:冲稳保比例动态调整(非固定3:4:3),低分考生需“双线并行”(保底升学+技能/专升本路径预留);
- 调剂决策矩阵:分数边缘院校建议服从调剂,但需提前评估专业组内“不可接受专业”的风险。
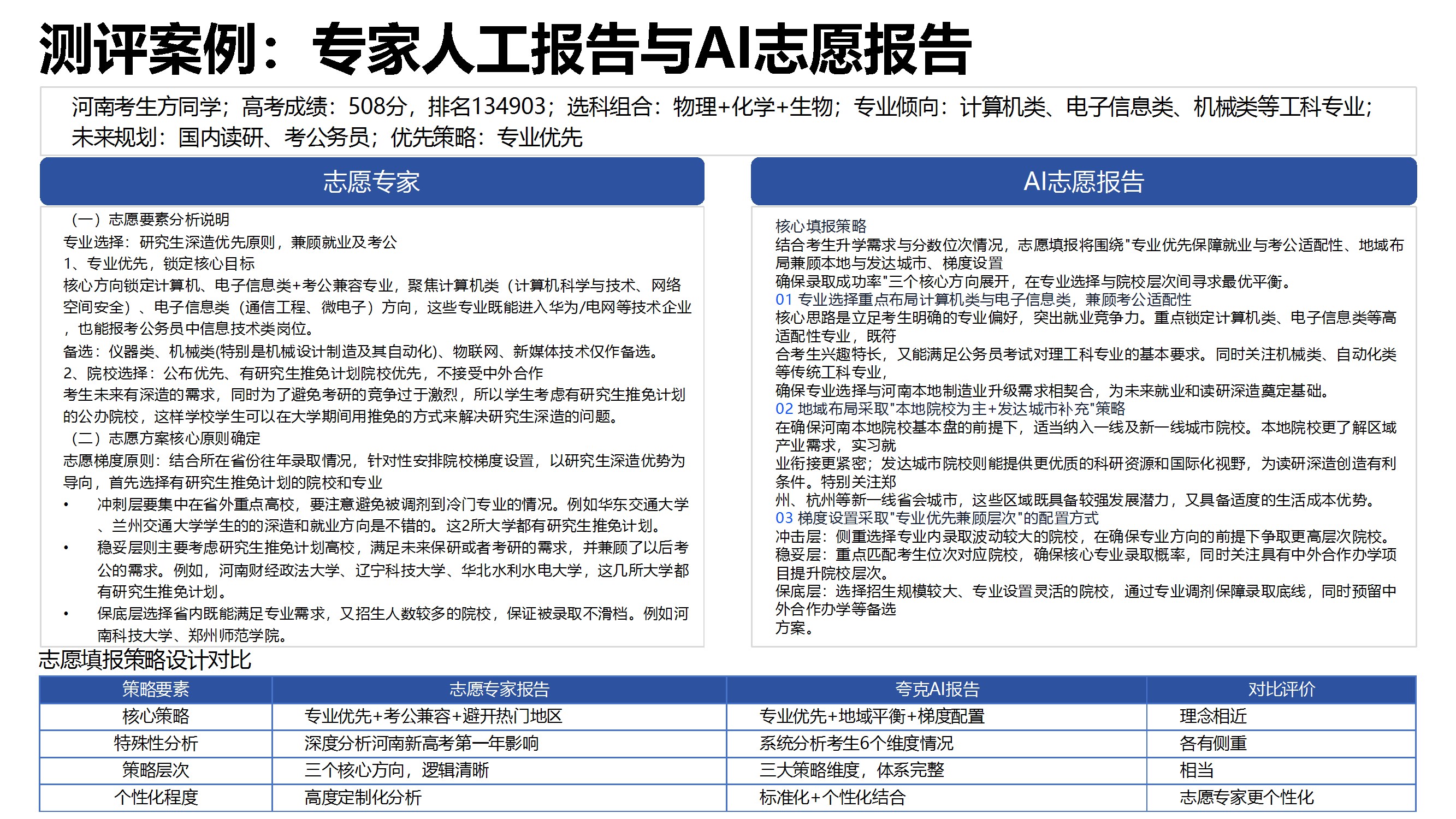
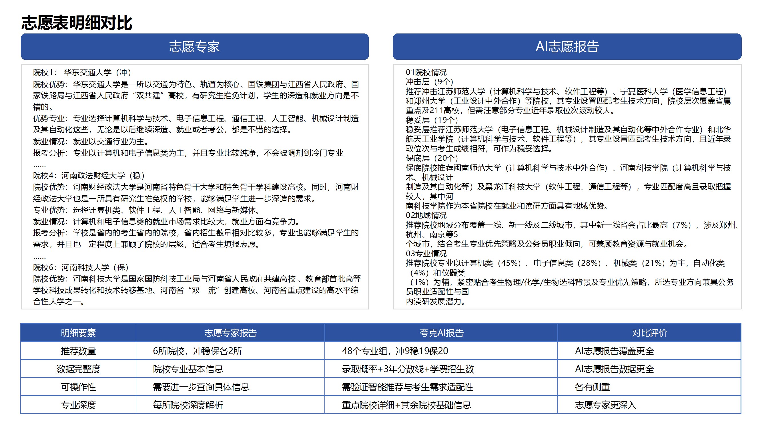
三、工具实战:AI如何落地应用
- 夸克高考全流程辅助
-
- 深度搜索:解构复杂问题(例:“物理一般但想学工科,家庭倾向医学,如何兼顾?”);
- 志愿报告:输出48小时内可执行的方案(含冲稳保院校清单、专业匹配度评分、退档防控项);
- 实时预警:监控征集志愿缺额、政策变更节点。
- 人机协同边界
-
- AI优势:处理海量数据、生成概率模型、规避逻辑错误;
- 人工核心:价值判断(如家庭经济压力>院校名气)、抗风险能力评估(如复读心理承受力)。
指南强调:“AI是工具,非决策主体;数据分析需叠加人的批判性思考与多方验证。”
结语:理性决策的价值
该指南未承诺“最优解”,而是提供一套可复用的科学决策框架:通过AI降低信息不对称,结合考生个性化条件平衡院校、专业、地域、发展四维需求。对于志愿填报这一“一次性选择题”,其核心价值在于将焦虑转化为系统行动,让每个分数段考生在约束条件下实现教育投资回报最大化。
指南说明:数据截至2025年6月,政策以各省招办为准;需配合官方招生章程、专业体检要求等交叉验证。










































































下载地址:https://kdocs.cn/l/ci1DfElGCPoS
搜索:高考志愿填报工具
魔乐社区(Modelers.cn) 是一个中立、公益的人工智能社区,提供人工智能工具、模型、数据的托管、展示与应用协同服务,为人工智能开发及爱好者搭建开放的学习交流平台。社区通过理事会方式运作,由全产业链共同建设、共同运营、共同享有,推动国产AI生态繁荣发展。
更多推荐


所有评论(0)