基于STM32单片机的物联网温室玫瑰种植系统
本文介绍了一种基于STM32单片机的物联网温室玫瑰种植系统。系统通过温湿度、光照、二氧化碳等传感器实时监测环境参数,采用PID算法实现精准调控。具备自动灌溉、补光、通风功能,并通过WiFi/4G模块实现云端数据上传和远程控制。硬件采用STM32F103C8T6主控,搭配OLED显示和独立按键交互。系统支持阈值报警、低功耗设计,可降低50%以上成本,适用于商业种植、家庭园艺和科研实验等场景,有效提升
文章目录
一、目的和意义
基于STM32单片机的物联网温室玫瑰种植系统介绍
一、系统概述
基于STM32单片机的物联网温室玫瑰种植系统,是集环境监测、自动控制、远程管理于一体的智能化农业解决方案。该系统以STM32为核心控制器,通过传感器实时采集温室内的温度、湿度、光照、二氧化碳浓度、土壤温湿度及氮磷钾含量等关键参数,结合物联网技术实现数据远程传输与云端存储,同时支持手机APP或网页端远程监控与控制,为玫瑰种植提供精准的环境调控,提升产量与品质。
二、核心功能模块
环境监测模块
传感器集成:
温湿度传感器:采用DHT11或SHT31,实时监测空气温湿度,精度±0.5℃/±2%RH。
光照传感器:BH1750或GY-302,测量光照强度(单位:Lux),支持玫瑰光周期调控。
二氧化碳传感器:MQ-135或MH-Z19,监测CO₂浓度,优化光合作用效率。
土壤传感器:
温湿度:YL-69或FDR传感器,监测土壤含水量与温度。
氮磷钾:专用土壤养分传感器,实时反馈土壤肥力。
pH值:可选配pH传感器,监测土壤酸碱度。
数据采集:通过STM32的ADC或I2C/SPI接口读取传感器数据,支持多传感器同步采集与数据融合。
自动控制模块
执行机构:
加热/制冷:继电器控制电热丝或空调,维持温度在15-28℃(玫瑰适宜生长范围)。
加湿/除湿:直流电机驱动水泵或排风扇,调节湿度至60%-80%。
通风:舵机或步进电机控制窗户开合,结合CO₂浓度自动换气。
补光:LED植物生长灯,根据光照强度自动启停,模拟日照周期。
灌溉:电磁阀控制滴灌系统,根据土壤湿度阈值自动浇水。
控制算法:
PID控制:用于温湿度精准调节,减少超调与波动。
阈值触发:当参数超出设定范围时,自动启动对应设备(如温度>30℃时开启通风)。
物联网通信模块
无线传输:
Wi-Fi:ESP8266或ESP32模块,通过TCP/IP协议连接云平台(如阿里云、OneNET)。
LoRa:低功耗远距离通信,适用于大面积温室集群管理。
数据上传:每10秒发送一次环境数据至云端,支持历史数据查询与导出。
远程控制:用户可通过手机APP或网页端发送指令,调整设备状态或修改阈值。
人机交互模块
本地显示:OLED或TFT-LCD屏幕实时显示当前环境参数、设备状态及时间。
按键输入:支持手动模式切换、参数设置及紧急停止功能。
报警提示:蜂鸣器+LED灯,当温湿度超限或设备故障时触发声光报警。
电源管理模块
供电方式:支持DC 5V/12V输入或太阳能供电(可选)。
低功耗设计:STM32在空闲时进入睡眠模式,通过定时器唤醒,延长电池续航(便携式设备适用)。
三、硬件设计要点
主控芯片选型
基础版:STM32F103C8T6(Cortex-M3内核,72MHz主频),满足温湿度监测与简单控制需求。
高性能版:STM32H743VI(Cortex-M7内核,480MHz主频),支持图像识别(如虫害监测)与复杂算法处理。
传感器布局
温湿度传感器应避免阳光直射与加热设备附近,减少误差。
土壤传感器需插入根系密集区,深度约10-15cm。
光照传感器安装于温室顶部,避免遮挡。
PCB设计优化
模拟地与数字地分离,关键信号线(如晶振、通信线)包地处理,减少干扰。
执行机构驱动电路(如继电器)与主控电路隔离,防止反电动势损坏单片机。
四、软件设计逻辑
主程序流程
初始化阶段:配置系统时钟、外设接口(I2C、SPI、UART等)、RTC时间及通信模块。
主循环阶段:
定时读取传感器数据,通过加权平均算法提高准确性。
根据预设阈值判断是否启动执行机构(如温度<15℃时开启加热)。
更新OLED显示屏内容,反馈当前系统状态。
检查通信状态,处理远程指令(如手机APP发送的灌溉命令)。
中断服务:处理按键输入、报警触发等异步事件。
关键算法实现
数据滤波:采用滑动平均滤波算法,消除传感器瞬时干扰。
PID控制:以温度调节为例,通过比例-积分-微分计算输出PWM信号,控制加热功率。
低功耗策略:在无操作时使STM32进入睡眠模式,通过外部中断(如按键按下)唤醒。
五、技术优势与应用场景
核心优势
高精度控制:PID算法与多传感器融合,实现温湿度波动<±1℃,提升玫瑰品质。
模块化设计:支持功能扩展(如增加空气质量监测模块),适应不同种植需求。
成本可控:相比商业温室系统,自主开发成本降低50%以上,且可定制化功能。
典型应用场景
商业玫瑰种植基地:规模化管理温室集群,通过云端监控降低人工成本。
家庭园艺:便携式设备支持阳台玫瑰种植,手机APP远程调节环境参数。
科研机构:用于玫瑰生长环境实验,记录全周期数据以优化种植方案。
二、项目内容和功能介绍
本设计是基于STM32的温室玫瑰种植系统,主要实现以下功能:
可通过氮磷钾传感器检测土壤温湿度、氮磷钾含量、PH值
可通过二氧化碳传感器检测当前二氧化碳含量
可通过光照传感器检测当前光照强度值
可通过显示屏显示当前数据
可通过按键设置各项阈值,超出阈值报警
可通过WIFI模块将数据上传至云平台
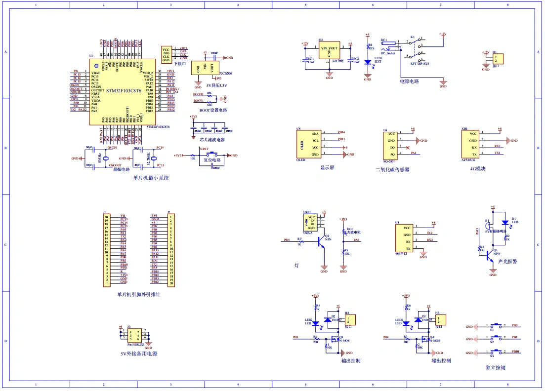
电源: 12V
传感器:氮磷钾传感器(GHHB-010-485)、二氧化碳传感器(KQ2801)、光敏电阻(5528)
显示屏:OLED12864
单片机:STM32F103C8T6
执行器:加热片(N-Mos驱动)、水泵(N-Mos驱动)
人机交互:独立按键
通信模块:4G模块(ML307R)
三、效果图

四 、资料获取
文章下方名片联系博主即可~
精彩专栏推荐订阅:在下方专栏👇🏻
魔乐社区(Modelers.cn) 是一个中立、公益的人工智能社区,提供人工智能工具、模型、数据的托管、展示与应用协同服务,为人工智能开发及爱好者搭建开放的学习交流平台。社区通过理事会方式运作,由全产业链共同建设、共同运营、共同享有,推动国产AI生态繁荣发展。
更多推荐

所有评论(0)