【单片机毕业设计】【dz-201】基于物联网远程测控宠物喂食器智能控制系统设计
本文介绍了一款基于STM32F103C8T6单片机的智能宠物喂食系统。系统通过RTC时钟实现定时喂食功能,最多可设置5组喂食时间、重量等参数。具备温湿度检测(DHT11)、光照检测(光敏电阻)、称重检测等功能,并可通过OLED显示数据。喂食时自动开启补光1分钟,完成时蜂鸣器提醒。系统还集成WiFi模块,可将监测数据上传手机端并接收控制指令。硬件采用两层PCB板设计,软件基于Keil5开发,实现数据
一、功能简介
项目名:宠物喂食
项目编号:mcupark-dz-201
单片机类型:STM32F103C8T6
具体功能:
1、通过RTC内部时钟获取实时时间,可通过按键进行修正
2、通过手机界面最多可配置5组喂食时间、使能按钮、喂食重量
3、当喂食时间到,启动电机出食物,通过重量检测模块检测食物重量,直到重量达到设定值停止,并进行蜂鸣器报警提醒宠物吃食
4、通过触发型光敏电阻检测光照值,喂食时,光照值较低,进BG行补光,1分钟后停止补光
5、通过DHT11检测温湿度
6、通过OLED显示测量数据
7、通过WIFI模块,可将所有监测数据发送到手机端,手机端可设置喂食时间、喂食重量
二、系统框图设计
本设计以单片机为核心控制器,加上其他模块一起组成此次设计的整个系统,其中包括中控部分、输入部分和输出部分。中控部分采用了单片机控制器,其主要作用是获取输入部分的数据,经过内部处理,逻辑判断,最终控制输出部分。输入由五部分组成,第一部分是温湿度检测模块,通过该模块检测当前宠物居住环境的温湿度;第二部分是称重检测模块,通过该模块检测当前食物的重量;第三部分是光敏检测模块,通过该模块检测宠物居住环境的光照强度值;第四部分是按键模块,通过该模块可以切换界面、设置阈值、切换模式等;第五部分是供电模块,通过该模块可给整个系统进行供电。输出由三部分组成,第一部分是显示模块,通过该模块可以显示监测的数据以及设置的阈值;第二部分是继电器模块,通过两个继电器分别控制补光和喂食;第三部分是蜂鸣器报警模块,当喂食时间到,启动蜂鸣器报警提醒宠物吃食。除此之外,WIFI模块既作为输入又作为输出,WIFI模块和手机进行连接,可以将监测的数据传输到用户手机端,用户也可以通过手机端发送指令控制继电器的工作及其模式的切换。具体系统框图如图3.1所示。
三、软件流程设计

四、32实物图
单片机型号:STC89C32
板子为绿色PCB板,两层板,厚度1.2,上下覆铜接地。元器件基本上为插针式,个别降压芯片会使用贴片式。
供电接口:TYPE-C
五、原理图
软件版本:AD2013
电路连线方式:网络标号连线方式
注意:原理图只是画出了模块的引脚图,而并不是模块的内部结构原理图
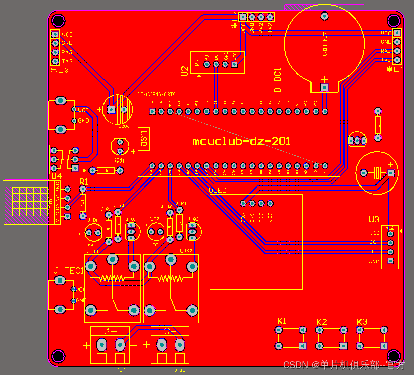
六、PCB图
由原理图导出,封装很大一部分都是作者自己绘制,不提供封装库,只提供连接好的源文件。中间有一个项目编号,隐藏在单片机底座下,插入单片机后不会看到。
两层板,上下覆铜接地。
七、部分程序展示
软件版本:keil5
逻辑程序和驱动程序分开,分布于main.c和其他.c文件
*******数据上报函数
数据更改时,将数据发布给服务器
*****/
void Aliyun_Send_Data(void)
{
sprintf(send_data,"{\"method\":\"thing/event/property/post\",\"id\":\"203302322\",\"params\":{\"temp_value\":%0.1f,\"humi_value\":%0.1f,\"weight_value\":%0.1f,\"weight_max\":%d,\"time1_en\":%d,\"time1_shi\":%d,\"time1_fen\":%d,\"time2_en\":%d,\"time2_shi\":%d,\"time2_fen\":%d,\"time3_en\":%d,\"time3_shi\":%d,\"time3_fen\":%d,\"time4_en\":%d,\"time4_shi\":%d,\"time4_fen\":%d,\"time5_en\":%d,\"time5_shi\":%d,\"time5_fen\":%d,\"time_num\":%d},\"version\":\"1.0.0\"}",
(float)temp_value/10,(float)humi_value/10,(float)weight_value/1000,weight_max,(_Bool)time1_en,time1_shi,time1_fen,(_Bool)time2_en,time2_shi,time2_fen,(_Bool)time3_en,time3_shi,time3_fen,(_Bool)time4_en,time4_shi,time4_fen,(_Bool)time5_en,time5_shi,time5_fen,time_num);
Aliyun_Publish(topics_post, send_data); //添加数据,发布给服务器
}
魔乐社区(Modelers.cn) 是一个中立、公益的人工智能社区,提供人工智能工具、模型、数据的托管、展示与应用协同服务,为人工智能开发及爱好者搭建开放的学习交流平台。社区通过理事会方式运作,由全产业链共同建设、共同运营、共同享有,推动国产AI生态繁荣发展。
更多推荐
所有评论(0)