硬件开源----USB拓展坞设计(一转四)
本文介绍了一个低成本USB拓展坞的开源设计方案。项目采用立创EDA参考设计,通过淘宝采购元器件并利用嘉立创免费PCB打印服务降低成本。设计方案包含四部分电路:TYPEC供电/数据传输、USBHUB主控芯片、4个TYPEA接口以及电源指示保护电路。PCB尺寸为10×3cm,预留安装孔位便于外壳固定。焊接时建议分步验证:先焊接基础元件并测试电压,再安装芯片和逐个USB接口测试。经实物验证,四个USB端
一、项目简介
USB拓展坞主要用于对电脑的USB端口不够使用的情况,以及方便自主设计USB拓展接口。本次开源设计参考立创EDA中开源广场中的USB拓展坞开源项目,并且所有的元器件均在淘宝上购买,以免运费作为主要的挑选条件,由此降低整个开源项目的材料费,PCB板的打印使用嘉立创免费打印,所以该开源项目的成本非常低,主要使用材料费。
二、原理图

原理图主要分为TYPEC电路、USBHUB主控芯片、TYPEA电路和电源指示与保险丝四个部分,四个部分的主要作用如下:
TYPEC电路:使用TYPEC接口为整个电路提供直流电源,并且该部分连接PC端,四个USB接口的数据整合进该部分,与PC端进行数据的交互。
USBHUB主控芯片:调节TYPEC接口与四个USB接口的数据流的分配。
TYPEA电路:四个USB接口。
电源指示与保险丝:电源指示的作用是显示该电路是否正常工作;保险丝的作用是进行电源保护,防止电压过高损伤电路。
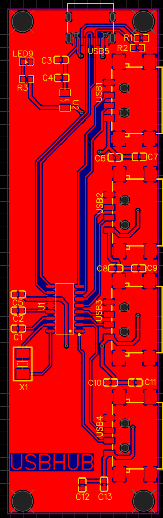
三、PCB设计

整个PCB的设计如图所示,长度为10cm,宽度为3cm,四个角进行挖孔,可以设计一个3D模型外壳,利用3D打印,在四个孔的位置安装螺丝进行固定,使整个USB拓展坞的使用性更强,更加美观。
四、材料清单

整个材料可以参照上述的图片,其中对于电阻,电容和LED灯等可以根据自己的需求或者已有的材料更改封装,进行替换。
五、实物

实物焊接完成如图所示,并且经过验证四个端口的功能均无任何问题。焊接经验:首先电容、电阻、LED灯、TYPEC,完成后通电使用万用表验证电源端口以及各个芯片端口的电路的电压是否正常,然后在焊接芯片,注意芯片各个引脚之间焊锡不能连接,发生短路,最后焊接一个USB接口,完成后首先在电脑上检验是否可以;连接U盘、USB连接器等,没用问题后再焊接剩余的USB接口。
魔乐社区(Modelers.cn) 是一个中立、公益的人工智能社区,提供人工智能工具、模型、数据的托管、展示与应用协同服务,为人工智能开发及爱好者搭建开放的学习交流平台。社区通过理事会方式运作,由全产业链共同建设、共同运营、共同享有,推动国产AI生态繁荣发展。
更多推荐



所有评论(0)