登录社区云,与社区用户共同成长
邀请您加入社区
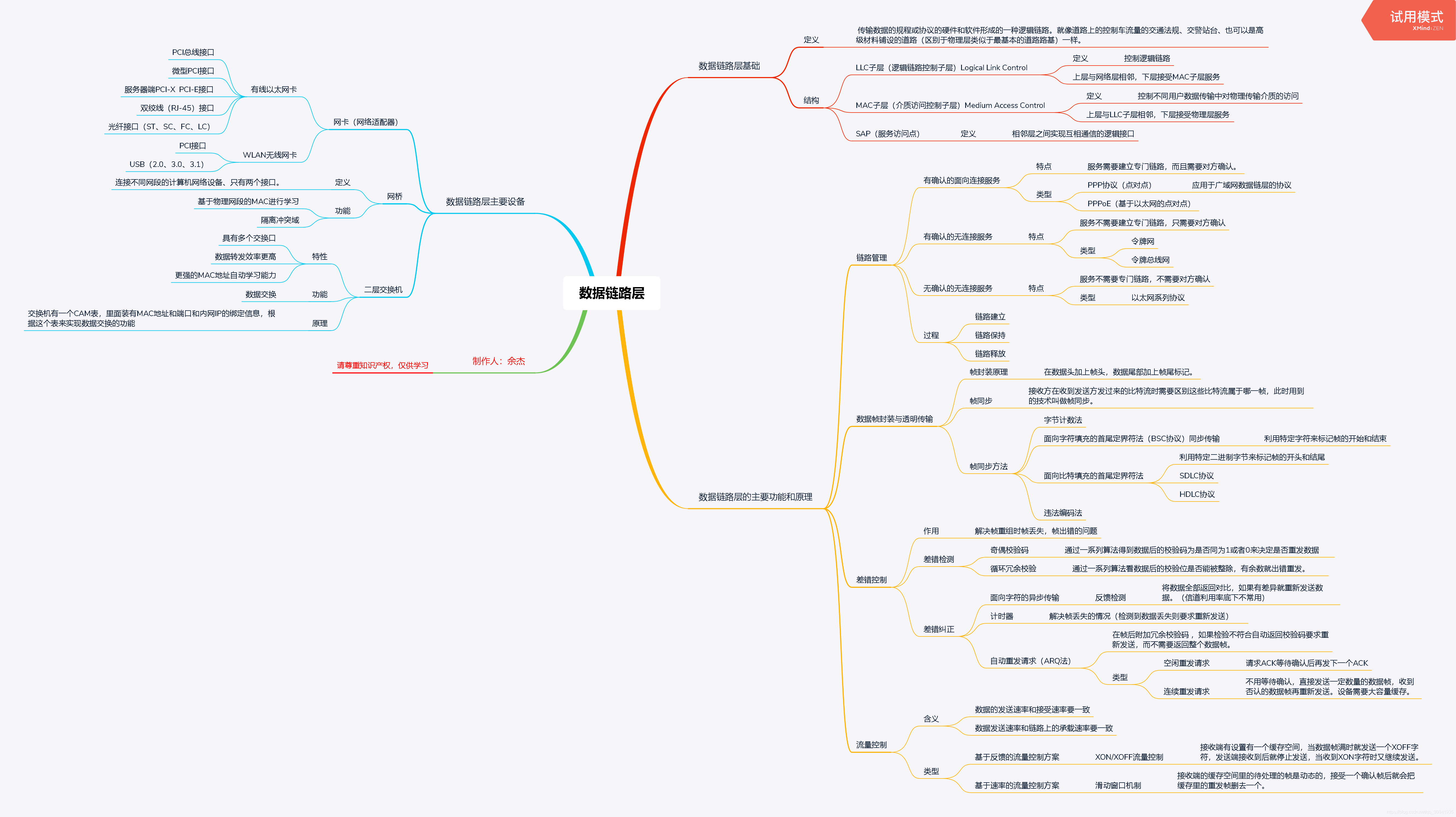
计算机网络 全章节思维导图网上大多数思维导图都不全,而且还要付费小生不才,制作了全章节的计算机网络思维导图供大家学习
计算机网络 全章节思维导图
网上大多数思维导图都不全,而且还要付费 小生不才,制作了全章节的计算机网络思维导图 供大家学习 参考书籍:深入理解计算机网络-王达
魔乐社区(Modelers.cn) 是一个中立、公益的人工智能社区,提供人工智能工具、模型、数据的托管、展示与应用协同服务,为人工智能开发及爱好者搭建开放的学习交流平台。社区通过理事会方式运作,由全产业链共同建设、共同运营、共同享有,推动国产AI生态繁荣发展。
更多推荐
全家桶集齐!Qwen3.5四款小模型上线魔乐社区,附昇腾全套实践教程
Pont - 搭建前后端之桥:高效、灵活的接口管理工具
Pont 是一款强大的数据服务层解决方案,它能够帮助开发者快速搭建前后端之间的桥梁,实现接口的高效管理和代码自动生成。无论是新手还是有经验的开发者,都能通过 Pont 轻松处理接口文档、生成类型安全的 API 代码,从而显著提升开发效率。[
扫一扫分享内容
所有评论(0)