FP6291 输出5V1A,12V0.4A升压芯片
FP6291 输出5V1A,12V0.4A升压芯片
·
- FP6291的参数应用
-
FP6291是内置0.2Ω,2.5A,16V的P-MOS的DC-DC异步升压恒压IC,IC的工作频率是1MHz

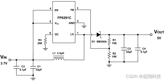
IC电路图

IC升压计算
结论:FP6291输出的功率最大只能做5W,不管升压输出多少伏,可以做5V/1A,9V/550mA,12V/400mA
- IC的升压计算

-
注:最高电压做到12V,这里输出电压看内置的MOS管的电压
- IC的限电流计算

-
注:最高限流为2.5A,这里限流看内置的MOS管的电流,所以R3电阻要在19K以上
- IC的基本参数计算

-
注:W是IC的功率,功率因数一般取70%-80%之间,转化效率eff一般取85%之间
比如:
(1)输入单节电池3-4.2V,输出5V/1A,问我们的FP6291能不能做?
(2)输入单节电池3-4.2V,输出9V/550mA,问我们的FP6291能不能做?
(3)输入单节电池3-4.2V,输出12V/400mA,问我们的FP6291能不能做?
-
魔乐社区(Modelers.cn) 是一个中立、公益的人工智能社区,提供人工智能工具、模型、数据的托管、展示与应用协同服务,为人工智能开发及爱好者搭建开放的学习交流平台。社区通过理事会方式运作,由全产业链共同建设、共同运营、共同享有,推动国产AI生态繁荣发展。
更多推荐
所有评论(0)