开源!无感FOC电机控制代码全解析
控制策略:FOC(磁场定向控制)作为一种高性能的电机控制技术,能实现对交流电机的精确控制。这里结合了滑膜观测器来实现无传感器控制,避免了安装传感器带来的成本增加与可靠性问题。启动采用Vf控制,简单高效,让电机能平稳起步,之后再切换到FOC控制实现高精度运行。SVPWM控制:SVPWM(空间矢量脉宽调制)是生成逆变器驱动信号的关键方法。它通过合成空间电压矢量,相比传统的SPWM能更有效地利用直流母线
无感FOC电机控制代码,算法采用滑膜观测器,SVPWM控制,启动采用Vf,全开源代码,很有参考价值。 带原理图,SMO推导,附有相关的文档资料, matlab模型,电机控制资料。
最近在研究电机控制的过程中,发现了一套超有参考价值的全开源代码,它采用了滑膜观测器(SMO)算法结合SVPWM控制,启动则使用Vf方式,今天就来和大家分享一下。
整体方案概述
- 控制策略:FOC(磁场定向控制)作为一种高性能的电机控制技术,能实现对交流电机的精确控制。这里结合了滑膜观测器来实现无传感器控制,避免了安装传感器带来的成本增加与可靠性问题。启动采用Vf控制,简单高效,让电机能平稳起步,之后再切换到FOC控制实现高精度运行。
- SVPWM控制:SVPWM(空间矢量脉宽调制)是生成逆变器驱动信号的关键方法。它通过合成空间电压矢量,相比传统的SPWM能更有效地利用直流母线电压,降低电机转矩脉动。
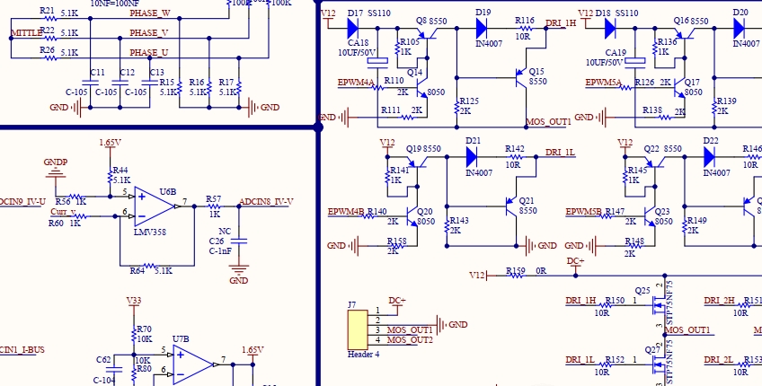
原理图剖析
(此处插入原理图,并简单介绍各部分作用,例如:从电源输入开始,到功率变换电路将直流电转换为交流电驱动电机,再到控制电路产生PWM信号等。由于不能实际插入图,这里文字简略示意)原理图中,电源部分为整个系统提供能量,功率模块负责将直流转换为三相交流给电机供电。而控制核心部分,接收各种反馈信号,经过算法处理后输出PWM信号控制功率模块。
滑膜观测器(SMO)推导
滑膜观测器的核心思想是通过构造一个观测器,让其状态沿着滑膜面运动,从而估计出电机的反电动势等关键信息,进而推算出电机转子位置和速度。
首先定义电机的电压方程:
\[
\begin{cases}
u{\alpha}=R{s}i{\alpha}+L{s}\frac{di{\alpha}}{dt}+e{\alpha}\\

u{\beta}=R{s}i{\beta}+L{s}\frac{di{\beta}}{dt}+e{\beta}
\end{cases}
\]
这里\(u{\alpha}, u{\beta}\)是电机在\(\alpha - \beta\)坐标系下的电压,\(i{\alpha}, i{\beta}\)是电流,\(R{s}\)是定子电阻,\(L{s}\)是定子电感,\(e{\alpha}, e{\beta}\)是反电动势。
构造滑膜观测器的方程如下:
\[

\begin{cases}
\hat{u}{\alpha}=R{s}\hat{i}{\alpha}+L{s}\frac{d\hat{i}{\alpha}}{dt}+k\cdot sgn(\hat{i}{\alpha}-i_{\alpha})\\
\hat{u}{\beta}=R{s}\hat{i}{\beta}+L{s}\frac{d\hat{i}{\beta}}{dt}+k\cdot sgn(\hat{i}{\beta}-i_{\beta})
\end{cases}
\]
其中\(\hat{i}{\alpha}, \hat{i}{\beta}\)是估计电流,\(k\)是滑膜增益,\(sgn\)是符号函数。通过分析滑膜面的特性,可以证明观测器能渐近收敛到真实值,从而实现对反电动势的准确估计。
代码实现
下面来看一些关键部分的代码示例(以C语言为例):
SVPWM生成代码
// 定义SVPWM相关参数
#define DC_BUS_VOLTAGE 310.0f // 直流母线电压
#define PI 3.1415926f
// 计算SVPWM扇区
int getSector(float Va, float Vb, float Vc) {
int sector;
float V1 = 0.5f * (Va - Vb);
float V2 = (sqrt(3.0f) / 2.0f) * Vb;
if (V1 > 0) {
if (V2 > 0) {
sector = 1;
} else {
sector = 2;
}
} else {
if (V2 > 0) {
sector = 6;
} else {
if (Va > Vc) {
sector = 5;
} else {
sector = 4;
}
}
}
return sector;
}
// 计算SVPWM作用时间
void calculateSVPWMTime(float Va, float Vb, float Vc, float *Ta, float *Tb, float *Tc) {
float T = 1.0f / 10000.0f; // PWM周期10kHz
float Vref = sqrt(Va * Va + Vb * Vb);
float alpha = atan2(Vb, Va);
float T1 = (sqrt(3.0f) * Vref * sin(PI / 3 - alpha)) / DC_BUS_VOLTAGE * T;
float T2 = (sqrt(3.0f) * Vref * sin(alpha)) / DC_BUS_VOLTAGE * T;
float T0 = T - T1 - T2;
switch (getSector(Va, Vb, Vc)) {
case 1:
*Ta = T2;
*Tb = T1;
*Tc = 0;
break;
case 2:
*Ta = T1;
*Tb = T2;
*Tc = 0;
break;
// 其他扇区类似处理
}
}
代码分析:getSector函数根据三相电压值计算当前处于SVPWM的哪个扇区,这是后续计算作用时间的基础。calculateSVPWMTime函数根据输入的三相电压计算每个基本矢量的作用时间,这里通过三角函数关系结合直流母线电压和PWM周期来得出。
滑膜观测器代码
// 定义滑膜观测器参数
float Rs = 0.5f; // 定子电阻
float Ls = 0.001f; // 定子电感
float k = 10.0f; // 滑膜增益
// 滑膜观测器更新
void updateSMO(float i_alpha, float i_beta, float *e_alpha, float *e_beta) {
static float i_hat_alpha = 0;
static float i_hat_beta = 0;
float u_alpha = getUalpha(); // 假设该函数获取实际电压
float u_beta = getUbeta();
i_hat_alpha += (1 / Ls) * (u_alpha - Rs * i_hat_alpha - k * sgn(i_hat_alpha - i_alpha)) * dt;
i_hat_beta += (1 / Ls) * (u_beta - Rs * i_hat_beta - k * sgn(i_hat_beta - i_beta)) * dt;
*e_alpha = u_alpha - Rs * i_hat_alpha - Ls * (i_hat_alpha - i_alpha) / dt;
*e_beta = u_beta - Rs * i_hat_beta - Ls * (i_hat_beta - i_beta) / dt;
}
int sgn(float x) {
return (x > 0) - (x < 0);
}
代码分析:updateSMO函数实现了滑膜观测器的更新过程,根据当前电流值和电压值,结合定义的参数来更新估计电流,并计算出反电动势。sgn函数简单实现了符号函数的功能。
相关资料与模型
这套开源代码还附有丰富的文档资料,从原理讲解到代码注释都十分详细,即使是初学者也能较快上手。同时提供了Matlab模型,方便大家在进行实际硬件测试前,在Matlab环境中进行算法验证和参数调试。电机控制资料涵盖了从基础理论到实际应用案例,对于深入学习电机控制技术非常有帮助。

总之,这套无感FOC电机控制开源代码无论是对于学习电机控制的新手,还是想要优化现有项目的工程师,都具有极高的参考价值,强烈推荐大家去研究一下。
魔乐社区(Modelers.cn) 是一个中立、公益的人工智能社区,提供人工智能工具、模型、数据的托管、展示与应用协同服务,为人工智能开发及爱好者搭建开放的学习交流平台。社区通过理事会方式运作,由全产业链共同建设、共同运营、共同享有,推动国产AI生态繁荣发展。
更多推荐

所有评论(0)