计算机毕业设计springboot基于Web的Office在线评阅系统PowerPoint子系统服务器端阅卷程序的设计与实现 基于Spring Boot的Web端Office文档在线评审系统Power
本文设计并实现了一个基于SpringBoot的PowerPoint在线评阅系统服务器端阅卷程序。系统采用B/S架构,结合MySQL数据库,实现了用户管理、资源共享、试卷管理、试题管理等功能模块。管理员、教师和学生三类用户分别拥有不同的操作权限,系统支持PPT资源上传下载、在线考试评阅等功能。通过MVC分层设计和模块化开发,系统具有良好的扩展性和安全性。测试结果表明,该系统能有效提高评阅效率,满足数
计算机毕业设计springboot基于Web的Office在线评阅系统PowerPoint子系统服务器端阅卷程序的设计与实现pi6jl9 (配套有源码 程序 mysql数据库 论文)
本套源码可以在文本联xi,先看具体系统功能演示视频领取,可分享源码参考。
随着信息技术的飞速发展,数字化办公和在线协作的需求日益增长。在教育和企业培训领域,传统的纸质文档评阅方式不仅效率低下,还难以满足快速反馈和资源共享的需求。因此,开发一个基于Web的Office在线评阅系统,尤其是针对PowerPoint文档的服务器端阅卷程序,显得尤为重要。这种系统不仅能提高评阅效率,还能实现资源的高效管理和共享,为用户带来更加便捷的体验。
在本系统的设计与实现中,我们采用了Spring Boot框架,结合MySQL数据库和B/S架构,构建了一个功能完善的在线评阅平台。系统的核心功能包括:
-
用户管理:支持学生、教师和管理员的注册、登录及权限管理。
-
资源共享:用户可以上传、查询和下载PowerPoint资源,支持资源分类管理。
-
试卷管理:教师可以创建、编辑和发布试卷,学生可以在线答题并查看成绩。
-
试题管理:支持多种题型(单选、多选、判断等)的试题创建、编辑和删除。
-
公告信息:管理员可以发布和管理公告,学生和教师可以查看公告详情。
-
个人中心:用户可以更新个人信息,查看考试记录、错题本和收藏资源。
-
系统管理:管理员可以进行系统配置、轮播图管理以及用户权限的调整。
这些功能的实现,使得系统能够满足不同用户的需求,无论是教师的评阅工作,还是学生的学习与资源共享,都能在同一个平台上高效完成。通过模块化的功能设计,系统不仅提高了操作的便捷性,还增强了系统的可扩展性和安全性。
注:以上是纯课题毕业设计功能介绍,并非实际开发完成,最终开发完成的毕业设计程序以下面的的环境软件、功能图和界面为准。
系统所需要的环境软件:idea、eclipse+mysql5.7、8.0+Navicat+JDK1.8+tomcat7.0
3.1业务需求分析
首先,对现在业务需求进展描述。当前,我国大部分企业普遍存在着资本规模小、人员素质差、管理不规范等问题,基本停留在人工录入的阶段。因此不可避免地导致了经营过程的低效,且易出现错误。然而,在网络上出现的各种服务器端阅卷程序管理,往往都是费用很高,因为操作过于繁琐,对于一般服务器端阅卷程序管理来说,使用起来比较困难,维修起来也不方便。在互联网蓬勃发展的今天,在平时的管理中涉及到的各类业务信息也变得复杂起来,面对不断增长的信息量,利用MIS提高工作效率是非常有必要的,因此,制定一套专用的Office在线评阅系统PowerPoint子系统服务器端阅卷程序就是一个很好的办法。利用Office在线评阅系统PowerPoint子系统服务器端阅卷程序进行信息的处理,具有传统的人工记录所不能比拟的优势,它可以实现对数据的规范化,同时也可以对进度进行科学的统计,并快速地查找,从而到达提高工作效率、服务质量的目的。本文在对服务器端阅卷程序管理的实践中,提出了实现工作信息化的必要性。
易于操作;快速反应;准确的记录和方便的操作是评价一个系统服务质量的重要指标,它可以提高服务质量,并让用户迅速得到以下有关的信息。
- 使用不便。
- 信息管理复杂。
3.效率低,安全性及准确率不够。
本文在对上述问题进行归纳和剖析后,针对上述问题,给出了相应的改进措施:利用MySQL数据库技术,将资源共享、试卷、公告信息、个人中心等信息存储在预先设定的相应的数据表单中,并利用程序技术进行信息的分类处理,从而达到可以动态地更改信息的目标。用户只要搜索一下关键字,就能找到所需要的信息。用户只要提交相应的要求,就能得到相应的反馈。运用电脑技术和数据库技术,极大地提高了的工作质量,为用户提供了便利。
3.2系统的非功能需求分析
根据近年来服务器端阅卷程序管理的发展情况,结合文献资料,对服务器端阅卷程序管理的信息化;至此,开发具有一定的技术可行性和安全性。
该系统的核心内容是对系统首页、个人中心、学生管理、教师管理、资源分类管理、资源共享管理、试题管理、试卷管理、系统管理、考试管理模块的管理。有关的Office在线评阅系统PowerPoint子系统服务器端阅卷程序规定如下:
(1)可行性:该体系应具有可行性,并与服务器端阅卷程序管理相适应。
(2)完整:功能模块可以满足系统的要求。
(3)简单:使用简单,维修简单。
(4)安全:安全的系统。
3.3系统可行性分析
3.3.1 技术可行性
该平台采用Java技术,而Eclipse则是利用MySQL进行数据库的选择,在数据库的开发中,SQL是最高效、最简洁的,在这个体系中,Eclipse是最安全、最稳定的。由于它的使用方便,无论是开发者,还是管理员,都可以轻松地使用它们。综合来看,解决技术上的问题是切实可行的。
3.3.2 经济可行性
针对本系统而言,需要一系列的硬软件支持,主要硬软件及相关费用如下:需要CPU为400MHz及以上的处理器的计算机,硬盘空间为100M及以上即可,除此之外,相关的设备的安装工作都比较简单,并且设计开发软件的本钱也不高,都相比照较简单,所以只需要对客户进展相关的提示工作便可以让其成功地使用本系统,故本系统的本钱是非常低的。综上所述,本系统在经济上也是可行的。
3.3.3 操作可行性
在Office在线评阅系统PowerPoint子系统服务器端阅卷程序方面,目前已经有许多成功的服务器端阅卷程序管理信息化系统在支撑系统的运营。就本系统而言,操作简捷,适合大部分服务器端阅卷程序或个人使用。无论是对业务过程的系统的处理,还是对工作人员的系统的运用,都能够很好地适应系统的正常运作需求。综上所述,本系统在操作上也是可行的。
3.4系统功能分析
考虑到实际生活中在服务器端阅卷程序管理方面的需要以及对该系统认真的分析,将系统权限按进行划分。
管理员登入使用本系统涉到的功能主要有系统首页、个人中心、学生管理、教师管理、资源分类管理、资源共享管理、试题管理、试卷管理、系统管理、考试管理等功能。管理员用例如图3-1所示:

图3-1 管理员用例图
教师登入使用本系统涉到的功能主要有系统首页、个人中心、资源共享管理、试题管理、试卷管理、考试管理等功能。教师用例如图3-2所示:

图3-2 教师用例图
学生登入使用本系统涉到的功能主要有首页、资源共享、试卷、公告信息、个人中心等功能。学生用例如图3-3所示:

图3-3 学生用例图
3.5系统流程的分析
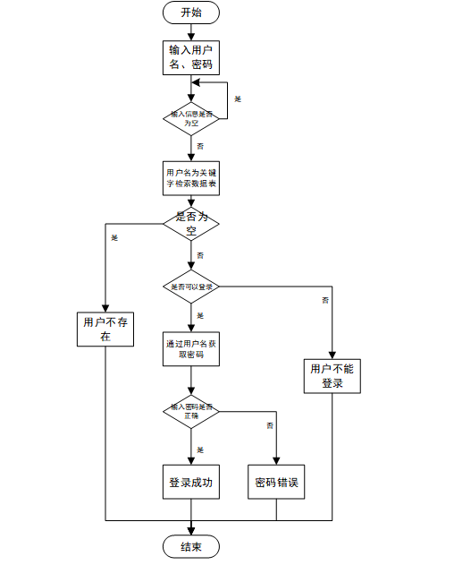
3.5.1登录流程
登录流程如图3-4所示:

图3-4 登录流程图
3.5.2系统操作流程
系统操作流程如图3-5所示:

图3-5系统操作流程图
第四章 系统设计
4.1系统的框架设计
该体系结构将以MVC模型作为体系结构,其体系结构上将其划分为三个层次:表示级、服务级、数据库级。采用MVC模型的思路,实现了各个业务的分离,实现了多个功能的高内聚和低耦合。在代码编写中,对通用代码、相同逻辑代码进行精化和包装,以提升代码使用效率,并使代码逻辑更为清楚。
1.表示层:网页浏览器是展示层面的主体,使用者可以透过网页浏览进入该网页。利用Java技术在前端网页中的应用,通过Ajax技术来与后台的业务服务进行交互,以满足网页的局部动态改变。
2.逻辑层:当系统使用者在进入该体系之后,能够在该层呼叫该业务的业务函数界面。
3.数据库:该系统使用MySQL实现对数据的持久性管理,为了实现数据的标准化、简化和快速的存储,将会引进MybatisORM持久性架构。
4.2系统功能模块设计
Office在线评阅系统PowerPoint子系统服务器端阅卷程序在设计与实施时,采取了模块性的设计理念,把相似的系统的功能整合到一个模组中,以增强内部的功能,减少各组件之间的联系,从而达到减少相互影响的目的。
后台主要功能是:系统首页、个人中心、学生管理、教师管理、资源分类管理、资源共享管理、试题管理、试卷管理、系统管理、考试管理等功能。系统总体功能结构图如图4-1所示:

图4-1 系统总体功能结构图
4.3 数据库设计
4.3.1数据库概念设计
概念模型用于独立于指定的数据库管理系统对信息世界进行建模。方便将现实世界中的实际事物抽象出来,形成适合数据库管理系统的数据库模型。人们倾向于将现实世界抽象为信息世界,再将信息世界抽象为机器世界。也就是说,首先将现实世界中的目标抽象为一个独立于专用计算机软件和专用数据库管理系统的信息结构,而是一个数据模型,然后将实体模型在电子计算机上转化为一个适用于数据库管理系统的数据库系统。事实上,数据模型是介于现实世界和机器世界之间的一个层次。信息世界的基本要素包含实体和关联。
(1)实体(entity)
实体(entity) 客观存在并可相互区别的事物称为实体。实体可以是实际的人、事或物,还可以是抽象化的概念或联络。主要的实体属性图如下图所示:
学生实体属性如图4-2所示:

图4-2学生实体属性图
教师实体属性如图4-3所示:

图4-3教师实体属性图
资源共享实体属性如图4-4所示:

图4-4资源共享实体属性图
试卷实体属性如图4-5所示:

图4-5试卷实体属性图
公告信息实体属性如图4-6所示:

图4-6公告信息实体属性图
5.1系统功能实现
当人们打开系统的网址后,首先看到的就是首页界面。在这里,人们能够看到Office在线评阅系统PowerPoint子系统服务器端阅卷程序的导航条和资源共享推荐等。系统首页界面如图5-1所示:

图5-1 系统首页界面
学生注册:在学生注册页面的输入学生注册信息进行注册操作;学生注册界面如图5-2所示:

图5-2学生注册界面
资源共享:在资源共享页面的输入栏中输入资源名称,选择资源分类进行查询,可以查看到资源共享详细信息,并进行收藏、下载、查看资源详情操作;如图5-3所示:

图5-3资源共享详细界面
公告信息:在公告信息页面的输入栏中输入标题进行查询,可以查看到公告详细信息;如图5-4所示:

图5-4公告信息详细界面
个人中心:在个人中心页面输入个人信息可以进行更新信息操作,还可以对考试记录、错题本、我的收藏进行详细操作;如图5-5所示:

图5-5个人中心界面
5.2后台模块实现
后台用户登录,在登录页面选择需要登录的角色,正确输入用户名和密码后,进入操作系统进行操作;如图5-6所示:

图5-6后台登录界面
5.2.1管理员模块实现
管理员进入主界面,主要功能包括对系统首页、个人中心、学生管理、教师管理、资源分类管理、资源共享管理、试题管理、试卷管理、系统管理、考试管理等进行操作。管理员主界面如图5-7所示:

图5-7 管理员主界面
学生管理:管理员点击学生管理。在学生页面输入学号、姓名,选择性别进行查询、新增或删除学生列表,并根据需要对学生详情信息进行详情、修改或删除操作;如图5-8所示:

图5-8学生管理界面
教师管理:管理员点击教师管理。在教师页面输入教师姓名,选择性别进行查询、新增或删除教师列表,并根据需要对教师详情信息进行详情、修改或删除操作;如图5-9所示:

图5-9教师管理界面
资源分类管理:管理员点击资源分类管理。在资源分类页面输入资源分类进行查询、新增或删除资源分类列表,并根据需要对资源分类详情信息进行详情、修改或删除操作;如图5-10所示:

图5-10资源分类管理界面
资源共享管理:管理员点击资源共享管理。在资源共享页面输入资源名称,选择资源分类进行查询、新增或删除资源共享列表,并根据需要对资源共享详情信息进行详情、修改或删除操作;如图5-11所示:

图5-11资源共享管理界面
试题管理:管理员点击试题管理。在试题管理页面输入试卷、试题进行查询、新增或删除试题管理列表,并根据需要对试题管理详情信息进行修改或删除操作;如图5-12所示:

图5-12试题管理界面
试卷管理:管理员点击试卷管理。在试卷管理页面输入试卷名称进行查询、新增或删除试卷管理列表,并根据需要对试卷管理详情信息进行详情、修改或删除操作;如图5-13所示:

图5-13试卷管理管理界面
系统管理:管理员点击系统管理。在公告信息页面输入标题进行查询、新增或删除公告信息列表,并根据需要对公告详情信息进行详情、修改或删除操作;还可以对轮播图管理、关于我们和系统简介进行详细操作;如图5-14所示:

图5-14系统管理界面
5.2.2教师模块实现
教师进入系统可以对系统首页、个人中心、资源共享管理、试题管理、试卷管理、考试管理等功能进行操作。教师主界面如图5-15所示:

图5-15教师主界面
源码无偿分享,文未领取
魔乐社区(Modelers.cn) 是一个中立、公益的人工智能社区,提供人工智能工具、模型、数据的托管、展示与应用协同服务,为人工智能开发及爱好者搭建开放的学习交流平台。社区通过理事会方式运作,由全产业链共同建设、共同运营、共同享有,推动国产AI生态繁荣发展。
更多推荐


所有评论(0)