wxpython 优秀的界面_WxPython实现无边框界面
WxPython实现无边框界面wxPython是Python语言的一套优秀的GUI图形库。允许Python程序员很方便的创建完整的、功能键全的GUI用户界面。 wxPython是作为优秀的跨平台GUI库wxWidgets的Python封装和Python模块的方式提供给用户的。实现无边框界面代码如下:import wxclass Frame(wx.Frame):def __init__(self):
WxPython实现无边框界面
wxPython是Python语言的一套优秀的GUI图形库。允许Python程序员很方便的创建完整的、功能键全的GUI用户界面。 wxPython是作为优秀的跨平台GUI库wxWidgets的Python封装和Python模块的方式提供给用户的。
实现无边框界面代码如下:
import wx
class Frame(wx.Frame):
def __init__(self):#,pos=(0,0)
wx.Frame.__init__(self,None,title = u"",pos=(10,10),size=(1340,670),style=wx.SIMPLE_BORDER|wx.TRANSPARENT_WINDOW)
self.Center(wx.CURSOR_WAIT)
self.SetMaxSize((1340,670))
self.SetMinSize((1340,670))
self.panel = wx.Panel(self,size=(1340,670))
self.locale = wx.Locale(wx.LANGUAGE_ENGLISH)
Close_Button = wx.Button(self.panel,label=u"关闭",pos=(1240,0),size=(100,45))
self.Bind(wx.EVT_BUTTON,self.OnClose,Close_Button)
def OnClose(self,event):
self.Destroy()
if __name__ == "__main__":
app = wx.App()
frame = Frame()
frame.Show()
app.MainLoop()
以上就是本文的全部内容,希望对大家的学习有所帮助,也希望大家多多支持我们。
时间: 2019-11-18

复制代码 代码如下: import timeimport tkinter as tk class Window: def __init__(self, title='nms', width=300, height=120, staFunc=bool, stoFunc=bool): self.w = width self.h = height self.stat = True self.staFunc = staFunc

Python支持多种图形界面的第三方库,包括: Tk wxWidgets Qt GTK 等等. 但是Python自带的库是支持Tk的Tkinter,使用Tkinter,无需安装任何包,就可以直接使用.本章简单介绍如何使用Tkinter进行GUI编程. Tkinter 我们来梳理一下概念: 我们编写的Python代码会调用内置的Tkinter,Tkinter封装了访问Tk的接口: Tk是一个图形库,支持多个操作系统,使用Tcl语言开发: Tk会调用操作系统提供的本地GUI接口,完成最终的GUI.
由于tkinter没有直接提供居中显示的api,因此,要想将tk的对话框居中显示,需要用到tk自带的设定位置的方法geometry() nScreenWid, nScreenHei = tkLogin.maxsize() nCurWid = tkLogin.winfo_reqwidth() nCurHeight = tkLogin.winfo_reqheight() tkLogin.geometry("{}x{}+{}+{}".format(nCurWid, nCurHeight, n

一般来说,选择用于应用程序的 GUI 工具箱会是一件棘手的事.使用 Python(许多语言也一样)的程序员可以选择的 GUI 工具箱种类繁多,而每个工具箱都有各自的优缺点.有些速度比其它工具箱快,有些比较小:有些易于安装,有些更适合于跨平台使用(对于这一点,还要指出,有些支持您需要满足的特定特性).当然,各种库都相应具有各种许可证. 对于 Python 程序员而言,缺省的 GUI 选择是 Tk(通过 Tkinter 绑定)- 其原因显而易见.Tkinter 和闲置的 IDE 是由 Python

前阵子在用python写一些小程序,写完后就开始思考怎么给python程序配一个图形界面,毕竟控制台实在太丑陋了. 于是百度了下python的图形界面库,眼花缭乱的一整页,拣了几件有"特色"有"噱头"的下载下来做了个demo,仍旧不是很满意,不是下载安装繁琐,就是界面丑陋或者难写难用,文档不齐全. 后来那天,整理电脑文件发现了6年前下载的aatuo(现已更名aardio),顿时一阵惊喜. 先说说aardio,2011年7月的时候,它还叫aauto,那时的自己还醉心于
一直以来都是用python脚本,执行的时候就是在终端直接命令执行,或者直接输入代码执行,最近为了方便他人使用,想做个界面,可以通过里面的控件菜单直接点击执行程序功能. 在文件夹中创建一个py文件test. 首先引入tkinter. 通过tk与mainloop做一个窗口,标题为 界面. 通过geometry设置窗口的大小. 通过button直接创建一个按钮,宽度width为10,样式bd为1. 执行脚本,我们会得到一个窗口中有个一个按钮. 以上就是关于python做UI界面的步骤,感谢大家的阅读和
名片管理系统有两个模块组成:cards_main.py 和 cards_tools.py一个是主程序,另一个是封装增删改查函数的被调用程序 代码如下 cards_main.py #! /usr/bin/python # -*- coding:utf-8 -*- import cards_tools # 无限循环,用户决定什么时候退出循环! while True: # TODO(作者) 显示功能菜单 # TODO 提醒要做的事情 cards_tools.show_menu() action_str

Readme: blog address: 摘要:编写登录接口 输入用户名.密码 认证成功后显示欢迎信息 输错3次后锁定 关键词:循环:判断:外部数据读写:列表:字典: 展望:可以结合数据库读写. codes: # Author: Steven Zeng ''' 作业2:编写登录接口 输入用户名密码 认证成功后显示欢迎信息 输错3次后锁定 ''' print("welcome to here") f1=open('username.txt') f2=open('password.txt
python中index().find()方法,具体内容如下: index() 方法检测字符串中是否包含子字符串 str ,如果指定 beg(开始) 和 end(结束) 范围,则检查是否包含在指定范围内,该方法与 python find()方法一样,只不过如果str不在 string中会报一个异常.影响后面程序执行 index()方法语法:str.index(str, beg=0, end=len(string)) str -- 指定检索的字符串 beg -- 开始索引,默认为0. end --
该方是基于uiautomator2如下版本进行验证的: PS C:\windows\system32> pip show uiautomator2 Name: uiautomator2 Version: 1.2.2 Summary: Python Wrapper for Android UiAutomator2 test tool Home-page: https://github.com/codeskyblue/uiautomator2 Author: codeskyblue Author-e
对我当前工程进行全部测试需要花费不少时间.既然有 26 GB 空闲内存,为何不让其发挥余热呢? tmpfs 可以通过把文件系统保存在大内存中来加速测试的执行效率. 但优点也是缺点,tmpfs 只把结果保存在内存中,所以你必须自己编写脚本来把结果回写到磁盘上进行保留.而且这些脚本必须良好书写和执行,否则就要失去部分或全部的工作成果了. 一种常见的方法是直接在tmpfs文件夹中工作,然后把工作成果备份到磁盘上的一个文件夹中.当您的机器启动时你从那个备份文件夹恢复tmpfs文件夹.启动之后用cron同
前言 python数据类型是不允许改变的,这就意味着如果改变 Number 数据类型的值,将重新分配内存空间.下面话不多说,来看看详细的介绍吧. 以下实例在变量赋值时 Number 对象将被创建: var1 = 1 var2 = 10 您也可以使用del语句删除一些 Number 对象引用. 您可以通过使用del语句删除单个或多个对象,例如: del var del var_a, var_b Python 支持四种不同的数值类型: 整型(Int) - 通常被称为是整型

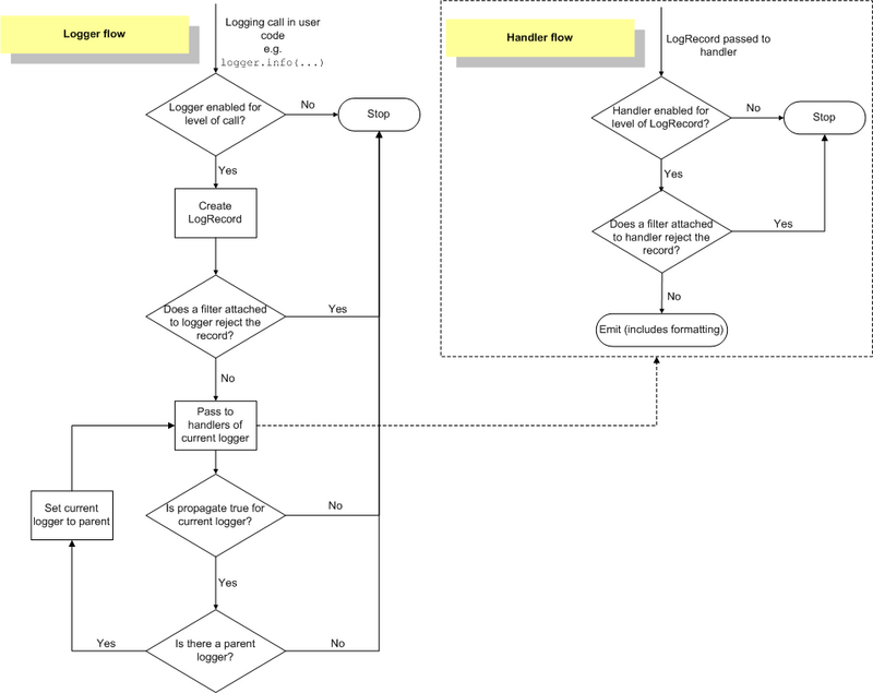
本次分析一下Logger.info的流程 1. Logger.info源码: def info(self, msg, *args, **kwargs): """ Log 'msg % args' with severity 'INFO'. To pass exception information, use the keyword argument exc_info with a true value, e.g. logger.info("Houston, we h
首先,看看本文所面向的应用场景:我们有一个数据集df,现在想统计数据中某一列每个元素的出现次数.这个在我们前面文章<如何画直方图>中已经介绍了方法,利用value_counts()就可以实现(具体回看文章) 但是,现在,我们考虑另外一个场景,我们假如要想统计其中两列元素出现次数呢?举个栗子: 在df数据集中,如果我们想统计A.B两列的元素的出现情况,也就是说,得到如下表. 从上面的最后一列可以看到,在A.B两列中,1 2 出现了2次,1 4 出现1次 ,1 6出现1次,2 3出现了2次, 2
在使用Python做脚本的话,有两个库可以使用,一个为PyUserInput库,另一个为pyautogui库.就本人而言,我更喜欢使用pyautogui库,该库功能多,使用便利.下面给大家介绍一下pyautogui库的使用方法.在cmd命令框中输入pip3 install pyautogui即可安装该库! 常用操作 我们在pyautogui库中常常使用的方法,如下: import pyautogui pyautogui.PAUSE = 1 # 调用在执行动作后暂停的秒数,只能在执行一些pyaut
魔乐社区(Modelers.cn) 是一个中立、公益的人工智能社区,提供人工智能工具、模型、数据的托管、展示与应用协同服务,为人工智能开发及爱好者搭建开放的学习交流平台。社区通过理事会方式运作,由全产业链共同建设、共同运营、共同享有,推动国产AI生态繁荣发展。
更多推荐



所有评论(0)