计算机毕业设计springboot高校宿舍管理系统 基于SpringBoot的校园住宿服务一体化平台 高校学生公寓智慧管理系统的SpringBoot实现
高校宿舍从“能用”到“好用”,只差一套趁手的数字工具。随着在校生规模年年刷新,手工登记、纸质通知、Excel统计早已跟不上节奏——信息孤岛、数据重复、反馈滞后,让辅导员、宿管、财务、学生四方都喊累。把宿舍资源、生活缴费、报修、卫生、访客、留言、公告、失物、离返校、住宿申请等所有高频场景装进一个SpringBoot+Vue的B/S架构系统里,鼠标一点、手机一滑,问题秒级闭环,这才是真正的“宿舍自由”
计算机毕业设计springboot高校宿舍管理系统8fylo122 (配套有源码 程序 mysql数据库 论文)
本套源码可以在文本联xi,先看具体系统功能演示视频领取,可分享源码参考。
高校宿舍从“能用”到“好用”,只差一套趁手的数字工具。随着在校生规模年年刷新,手工登记、纸质通知、Excel统计早已跟不上节奏——信息孤岛、数据重复、反馈滞后,让辅导员、宿管、财务、学生四方都喊累。把宿舍资源、生活缴费、报修、卫生、访客、留言、公告、失物、离返校、住宿申请等所有高频场景装进一个SpringBoot+Vue的B/S架构系统里,鼠标一点、手机一滑,问题秒级闭环,这才是真正的“宿舍自由”。
下面把系统里已经落地的功能一次性摊开,方便快速对照:
-
学生管理(增删改查、批量导入、一键分配宿舍)
-
辅导员管理(账号、带班、联系方式、头像)
-
宿舍信息管理(楼号、层号、房型、床位数、实时入住图)
-
通知公告管理(富文本+封面,定时发布,已读回执)
-
住宿费管理(学年费用设置、在线账单、支付状态、欠费提醒)
-
水电费管理(分宿舍抄表、单价设置、分摊算法、扫码缴费)
-
宿舍卫生管理(卫生打分、扣分拍照、历史曲线、星级宿舍)
-
失物招领管理(物品图片、拾得坐标、认领流程、逾期归档)
-
离返校登记(节假日批量登记、实时在校人数、异常预警)
-
学生留言管理(匿名/实名、多级回复、敏感词过滤)
-
申请信息管理(调宿、外宿、长假、批量审批、电子签)
-
来访登记(访客拍照、身份证OCR、进出时间、被访人通知)
-
报修信息管理(图文报修、工单派发、维修进度、评价打分)
-
用户中心(个人信息、密码修改、密保、头像、消息中心)
一句话总结:从宿舍分配、日常缴费到突发报修、访客进出,所有环节线上闭环,数据实时互通,彻底告别纸质单据和重复劳动,让“住”这件事变得像网购一样简单。
注:以上是纯课题毕业设计功能介绍,并非实际开发完成,最终开发完成的毕业设计程序以下面的的环境软件、功能图和界面为准。
系统所需要的环境软件:idea、eclipse+mysql5.7、8.0+Navicat+JDK1.8+tomcat7.0
系统角色需求分析
综合对于高校宿舍管理经历和对网上信息归纳整理的结果,在实际应用中,将用户分为三种:管理员、学生和辅导员三个角色。其中学生和辅导员可以操作的内容是有限的,管理员可以进行的操作最多。了解系统用户的分类以及可以进行的操作,对于接下来实现相关的功能具有重要的意义。
3.3 系统功能需求分析
(1)系统的通用功能包括用户登录和密码修改,是三个角色共同需要使用的功能,用例分析如图3-1所示。
图3-1 系统通用功能用例分析图
(2)管理员可以对系统首页、学生管理、辅导员管理、宿舍信息管理、通知公告管理、住宿费管理、水电费管理、宿舍卫生管理、失物招领管理、离返校登记管理、学生留言管理、申请信息管理、来访登记管理、报修信息管理、用户中心等进行基本的信息管理。其用例分析如图3-2所示。
图3-2 管理员用例图
(3)用户可以实现对系统首页、宿舍信息管理、通知公告管理、住宿费管理、水电费管理、宿舍卫生管理、失物招领管理、离返校登记管理、学生留言管理、申请信息管理、来访登记管理、报修信息管理、用户中心等信息进行操作,用例分析如图3-3所示。
图3-3用户用例图
(4)辅导员可以实现对系统首页、学生管理、宿舍信息管理、通知公告管理、住宿费管理、水电费管理、宿舍卫生管理、失物招领管理、离返校登记管理、学生留言管理、来访登记管理、报修信息管理、用户中心等信息进行操作,用例分析如图3-4所示。
图3-4辅导员用例图
3.4 非功能性需求分析
在系统的需求分析中除了保证系统功能需求分析准确完整,还应考虑与其相辅相成的各种其他因素,这样才能确保系统后续设计能够更加完善、清晰,确保系统实现后的有较高的使用价值。
3.4.1 先进性
为保证系统的先进性开发过程中应尽量使用先进的软件开发技术、设计方法、体系架构,符合当下的应用需求和保证性能可靠。
3.4.2 安全性
本系统中涉及三种学生和辅导员角色,根据用户角色类型合理划分其页面访问权限。系统允许管理员对学生和辅导员进行必要的设置,同时要避免管理员对个人重要信息进行操作,保障学生和辅导员的信息安全。
3.4.3 易用性
系统使用方便、界面友好是提高用户使用体验的重要因素。系统实现其主体功能同时,界面设计要简洁大方、使用方便、美观清晰。系统的每一项反馈都要逻辑严密,弹窗信息也是简洁明了。
3.4.4 可扩展性
可扩展性要求软件的设计要留有可升级接口和升级空间,便于今后根据新的模式需求进行功能的拓展。
3.4.5 可修改性
可修改性要求使用科学的方法设计软件,形成良好的结构和完备的文档。它的前提要保证系统设计逻辑清晰,软件结构简单明了,代码编写过程中有良好的注释习惯,便于后续对系统性能进行调整。
3.5 系统流程分析
3.5.1 登录流程
每个用户都有专属的密码和账号,在输入合法的账号和密码之后即可进入系统。登录流程如图3-5示:
图3-5录流程图
3.5.2 添加信息流程
管理层人员有添加信息功能。添加信息流程如图3-6示:
图3-6添加信息流程图
3.5.3 删除流程
用户可以选择把自己发布的信息删掉,选择要删除的信息确认之后,删除信息的操作就完成了。删除信息流程图如图3-7示。
图3-7删除信息流程图
3.6 本章小结
本章首先对整个系统进行了详细的需求描述,然后按照这些要求对系统的角色和功能进行了详细的分析,并对这些要求进行了详细的说明。同时为保证需求分析的全面性,还对系统的一些非功能性需求进行描述和对系统流程进行分析,为以后的系统的开发提供了一个比较完善的参考依据。
第四章 系统设计
4.1 系统总体设计
对于高校宿舍管理系统的建设可以为管理提供帮助,通过对一些基础信息管理实现针对性的安排,可以按照用户的角色权限使不同用户角色看到不一样的信息界面。现根据需求阶段的分析,我们可以大致确定系统需要包含的功能如下图所示:
系统总体结构图如下,见图4-1。

图4-1 系统总体结构图
4.2 数据库设计
数据库能直观反映表现系统的需求,数据库的设计能否切实符合系统的需求关系到整个系统最终的呈现结果。通过之前的分析梳理,明确了系统中需要包含的功能和要求。系统中除了涉及对数据库的增加、删除、查寻、修改的基础操作较多,还要理清实体间的对应关系,据此完成表结构的设计与实现。
4.2.1 数据库逻辑设计
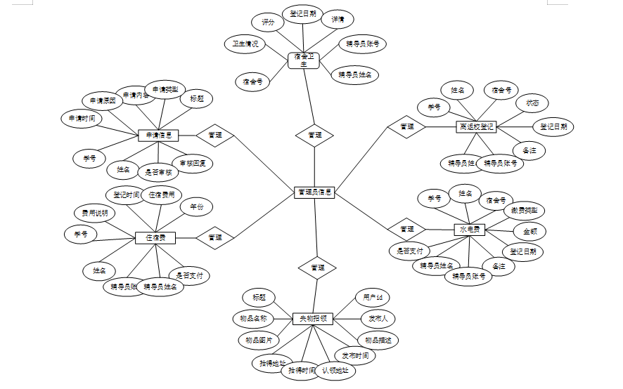
将“离返校登记、水电费、失物招领、住宿费、申请信息、宿舍卫生”等作为实体,它们的局部E-R图,如图4-2所示:

图4-2局部E-R图
详细设计与实现
在登录流程中,用户首先在Vue系统界面输入用户名和密码。这些信息通过HTTP请求发送到Java系统。系统接收请求,通过与MySQL数据库交互验证用户凭证。如果认证成功,返回给系统,允许用户访问系统。这个过程涵盖了从用户输入到系统验证和响应的全过程。系统登录界面图5-1所示。

图5-1系统登录界面
5.1管理员功能模块
管理员进入主页面,主要功能包括对系统首页、学生管理、辅导员管理、宿舍信息管理、通知公告管理、住宿费管理、水电费管理、宿舍卫生管理、失物招领管理、离返校登记管理、学生留言管理、申请信息管理、来访登记管理、报修信息管理、用户中心等进行操作。管理员主页面如图5-2所示:

图5-2管理员主界面
学生功能在视图层(view层)进行交互,比如点击“探寻、增添或移除”按钮或填写学生信息表单。这些学生表单动作被视图层捕获并作为请求发送给相应的控制器层(controller层)。控制器接收到这些请求后,调用服务层(service层)以执行相关的业务逻辑,例如验证输入数据的有效性和与数据库的交互。服务层处理完这些逻辑后,进一步与数据访问对象层(DAO层)交互,后者负责具体的数据操作如浏览、更改或移除学生信息,并将操作结果返回给控制器。最终,控制器根据这些结果更新视图层,以便学生功能可以看到最新的信息或相应的操作反馈。学生界面如图5-3所示:

图5-3学生界面
辅导员功能在视图层(view层)进行交互,比如点击“探寻、增添或移除”按钮或填写辅导员信息表单。这些辅导员表单动作被视图层捕获并作为请求发送给相应的控制器层(controller层)。控制器接收到这些请求后,调用服务层(service层)以执行相关的业务逻辑,例如验证输入数据的有效性和与数据库的交互。服务层处理完这些逻辑后,进一步与数据访问对象层(DAO层)交互,后者负责具体的数据操作如浏览、更改或移除辅导员信息,并将操作结果返回给控制器。最终,控制器根据这些结果更新视图层,以便辅导员功能可以看到最新的信息或相应的操作反馈。辅导员界面如图5-4所示:

图5-4辅导员界面
宿舍信息功能在视图层(view层)进行交互,比如点击“探寻或移除”按钮或填写宿舍信息表单。这些宿舍信息表单动作被视图层捕获并作为请求发送给相应的控制器层(controller层)。控制器接收到这些请求后,调用服务层(service层)以执行相关的业务逻辑,例如验证输入数据的有效性和与数据库的交互。服务层处理完这些逻辑后,进一步与数据访问对象层(DAO层)交互,后者负责具体的数据操作如浏览或移除宿舍信息,并将操作结果返回给控制器。最终,控制器根据这些结果更新视图层,以便宿舍信息功能可以看到最新的信息或相应的操作反馈。宿舍信息界面如图5-5所示:

图5-5宿舍信息界面
通知公告功能在视图层(view层)进行交互,比如点击“探寻或移除”按钮或填写通知公告信息表单。这些通知公告表单动作被视图层捕获并作为请求发送给相应的控制器层(controller层)。控制器接收到这些请求后,调用服务层(service层)以执行相关的业务逻辑,例如验证输入数据的有效性和与数据库的交互。服务层处理完这些逻辑后,进一步与数据访问对象层(DAO层)交互,后者负责具体的数据操作如浏览或移除通知公告信息,并将操作结果返回给控制器。最终,控制器根据这些结果更新视图层,以便通知公告功能可以看到最新的信息或相应的操作反馈。通知公告界面如图5-6所示:

图5-6通知公告界面
住宿费功能在视图层(view层)进行交互,比如点击“探寻或移除”按钮或填写住宿费信息表单。这些住宿费表单动作被视图层捕获并作为请求发送给相应的控制器层(controller层)。控制器接收到这些请求后,调用服务层(service层)以执行相关的业务逻辑,例如验证输入数据的有效性和与数据库的交互。服务层处理完这些逻辑后,进一步与数据访问对象层(DAO层)交互,后者负责具体的数据操作如浏览或移除住宿费信息,并将操作结果返回给控制器。最终,控制器根据这些结果更新视图层,以便住宿费功能可以看到最新的信息或相应的操作反馈。住宿费界面如图5-7所示:

图5-7住宿费界面
水电费功能在视图层(view层)进行交互,比如点击“探寻或移除”按钮或填写水电费信息表单。这些水电费表单动作被视图层捕获并作为请求发送给相应的控制器层(controller层)。控制器接收到这些请求后,调用服务层(service层)以执行相关的业务逻辑,例如验证输入数据的有效性和与数据库的交互。服务层处理完这些逻辑后,进一步与数据访问对象层(DAO层)交互,后者负责具体的数据操作如浏览或移除水电费信息,并将操作结果返回给控制器。最终,控制器根据这些结果更新视图层,以便水电费功能可以看到最新的信息或相应的操作反馈。水电费界面如图5-8所示:

图5-8水电费界面
宿舍卫生功能在视图层(view层)进行交互,比如点击“探寻或移除”按钮或填写宿舍卫生信息表单。这些宿舍卫生表单动作被视图层捕获并作为请求发送给相应的控制器层(controller层)。控制器接收到这些请求后,调用服务层(service层)以执行相关的业务逻辑,例如验证输入数据的有效性和与数据库的交互。服务层处理完这些逻辑后,进一步与数据访问对象层(DAO层)交互,后者负责具体的数据操作如浏览或移除宿舍卫生信息,并将操作结果返回给控制器。最终,控制器根据这些结果更新视图层,以便宿舍卫生功能可以看到最新的信息或相应的操作反馈。宿舍卫生界面如图5-9所示:

图5-9宿舍卫生界面
失物招领功能在视图层(view层)进行交互,比如点击“探寻或移除”按钮或填写失物招领信息表单。这些失物招领表单动作被视图层捕获并作为请求发送给相应的控制器层(controller层)。控制器接收到这些请求后,调用服务层(service层)以执行相关的业务逻辑,例如验证输入数据的有效性和与数据库的交互。服务层处理完这些逻辑后,进一步与数据访问对象层(DAO层)交互,后者负责具体的数据操作如浏览或移除失物招领信息,并将操作结果返回给控制器。最终,控制器根据这些结果更新视图层,以便失物招领功能可以看到最新的信息或相应的操作反馈。失物招领界面如图5-10所示:

图5-10失物招领界面
离返校登记功能在视图层(view层)进行交互,比如点击“探寻、移除或离返校”按钮或填写离返校登记信息表单。这些离返校登记表单动作被视图层捕获并作为请求发送给相应的控制器层(controller层)。控制器接收到这些请求后,调用服务层(service层)以执行相关的业务逻辑,例如验证输入数据的有效性和与数据库的交互。服务层处理完这些逻辑后,进一步与数据访问对象层(DAO层)交互,后者负责具体的数据操作如浏览或移除离返校登记信息,并将操作结果返回给控制器。最终,控制器根据这些结果更新视图层,以便离返校登记功能可以看到最新的信息或相应的操作反馈。离返校登记界面如图5-11所示:

图5-11离返校登记界面
学生留言功能在视图层(view层)进行交互,比如点击“探寻或移除”按钮或填写学生留言信息表单。这些学生留言表单动作被视图层捕获并作为请求发送给相应的控制器层(controller层)。控制器接收到这些请求后,调用服务层(service层)以执行相关的业务逻辑,例如验证输入数据的有效性和与数据库的交互。服务层处理完这些逻辑后,进一步与数据访问对象层(DAO层)交互,后者负责具体的数据操作如浏览或移除学生留言信息,并将操作结果返回给控制器。最终,控制器根据这些结果更新视图层,以便学生留言功能可以看到最新的信息或相应的操作反馈。学生留言界面如图5-12所示:

图5-12学生留言界面
报修信息功能在视图层(view层)进行交互,比如点击“探寻或移除”按钮或填写报修信息表单。这些报修信息表单动作被视图层捕获并作为请求发送给相应的控制器层(controller层)。控制器接收到这些请求后,调用服务层(service层)以执行相关的业务逻辑,例如验证输入数据的有效性和与数据库的交互。服务层处理完这些逻辑后,进一步与数据访问对象层(DAO层)交互,后者负责具体的数据操作如浏览或移除报修信息,并将操作结果返回给控制器。最终,控制器根据这些结果更新视图层,以便报修信息功能可以看到最新的信息或相应的操作反馈。报修信息界面如图5-13所示:

图5-13报修信息界面
5.2学生功能模块
学生进入主页面,主要功能包括对系统首页、宿舍信息管理、通知公告管理、住宿费管理、水电费管理、宿舍卫生管理、失物招领管理、离返校登记管理、学生留言管理、申请信息管理、来访登记管理、报修信息管理、用户中心等进行操作。学生主页面如图5-14所示:

图5-14学生主界面
5.3辅导员功能模块
辅导员进入主页面,主要功能包括对系统首页、学生管理、宿舍信息管理、通知公告管理、住宿费管理、水电费管理、宿舍卫生管理、失物招领管理、离返校登记管理、学生留言管理、来访登记管理、报修信息管理、用户中心等进行操作。辅导员主页面如图5-15所示:

图5-15辅导员主界面
源码无偿分享,文未领取
魔乐社区(Modelers.cn) 是一个中立、公益的人工智能社区,提供人工智能工具、模型、数据的托管、展示与应用协同服务,为人工智能开发及爱好者搭建开放的学习交流平台。社区通过理事会方式运作,由全产业链共同建设、共同运营、共同享有,推动国产AI生态繁荣发展。
更多推荐

所有评论(0)