计算机毕业设计springboot社区服务微信小程序 基于SpringBoot的社区便民生活微信小程序 SpringBoot框架下的智慧社区综合服务小程序
本文介绍了一款基于SpringBoot和微信小程序的社区服务系统,该系统采用前后端分离架构,包含居民、商家和管理员三类角色。系统主要功能包括:社区公告浏览、一键服务(下单/支付/评价)、动态分享、天气查询、订单管理等。前端使用微信小程序实现用户交互,后端采用SpringBoot框架提供RESTful接口,MySQL存储数据。系统设计注重用户体验,支持多端同步,旨在通过数字化手段提升社区服务效率,实
计算机毕业设计springboot社区服务微信小程序0ah5c9(配套有源码 程序 mysql数据库 论文)
本套源码可以在文本联xi,先看具体系统功能演示视频领取,可分享源码参考。
随着移动互联网的深入普及,微信生态已成为居民日常生活不可或缺的一部分。相比传统 APP,小程序“用完即走”的特性大幅降低了使用门槛,再结合 SpringBoot 的高并发与快速开发能力,为社区场景下的信息化管理提供了全新思路。疫情期间,居民对无接触服务、在线办事的需求激增,社区管理者也急需一套低成本、高效率、易推广的数字化工具来发布公告、整合资源、收集反馈。在此背景下,借助微信庞大用户基数与社交裂变效应,打造一款集信息查询、服务撮合、邻里互动于一体的轻量级社区平台,不仅能提升物业与居民之间的沟通效率,也能沉淀社区数据,为后续精细化运营奠定基础。
文档核心内容围绕“让数据多跑路、居民少跑腿”的理念展开,整体采用前后端分离架构:小程序端负责交互与展示,SpringBoot 后端提供 RESTful 接口,MySQL 存储全量数据。系统角色分为居民、商家、管理员三类,所有功能模块在设计时均支持多端同步与实时更新。具体功能清单如下:
-
登录 / 注册 / 找回密码
-
个人信息维护(头像、昵称、地址、签名等)
-
社区公告浏览与检索
-
一键服务(服务列表、分类检索、详情、下单、收藏、评论、联系商家)
-
动态分享(发帖、评论、点赞、踩、关注)
-
实时天气查询
-
订单管理(下单、支付、进度跟踪、评价)
-
联系商家(即时消息、历史记录)
-
我的收藏(服务、帖子一键收藏与取消)
-
客服反馈(提问、回复、满意度标记)
-
意见箱(留言、配图、管理回复)
-
商家信息管理(资料、服务上下架)
-
服务类型管理(分类增删改)
-
用户与商家账号管理(增删改查、状态审核)
-
系统管理(轮播图配置、公告发布、客服账号分配)
从居民日常所需到商家业务支撑,再到后台运营管控,所有环节在一套小程序内即可完成,真正实现了社区服务“掌上办、随时办、一次办”。
注:以上是纯课题毕业设计功能介绍,并非实际开发完成,最终开发完成的毕业设计程序以下面的的环境软件、功能图和界面为准。
系统所需要的环境软件:idea、eclipse+mysql5.7、8.0+Navicat+JDK1.8+tomcat7.0
3.1项目需求分析
本系统项目需求如下:
- 使得管理本系统的信息传递可以达到完整不缺失、便捷、高效。
- 降低后期保障程序长久运行的工作人员的工作复杂度,提高系统寿命。
- 系统一经上线后,可快捷查找到所需信息及实现高效信息管理等。
- 通过网络运行,提高解决问题的效率和提高员工的使用率。
- 为了满足不同的用户需求,需要使用简洁的接口,操作简便。
- 系统运行平稳,具有实用性和通用性,适合大多数人使用。
- 系统能在微信平台上使用,能够获取得到微信的数据。
3.2总体设计分析
设计这个微信小程序系统能使用户实现不需出门就可以在手机或电脑前进行网上查询社区公告、一键服务、动态分享、天气等功能。
本系统由用户、商家和管理员三大模块组成。用户界面、商家界面显示在应用程序中,管理员界面显示在后台服务中,通过小程序端与服务端间进行数据交互与数据传输实现本系统的所有功能。
前端页面的主要设计是:用户在注册登陆成功后,本系统实现底部导航栏页面设计,使用户在客户端可以实现:浏览首页、社区公告、一键服务、动态分享、天气、我的(用户信息、订单信息、联系商家、我的收藏管理、客服反馈、我要发帖、我的发帖、意见箱)等功能的管理。
商家在注册登陆成功后,本系统实现底部导航栏页面设计,使商家在客户端可以实现:浏览首页、社区公告、一键服务、动态分享、天气、我的功能(商家户信息、订单信息、联系商家、我的收藏管理、客服反馈、我要发帖、我的发帖、意见箱)等功能的管理。
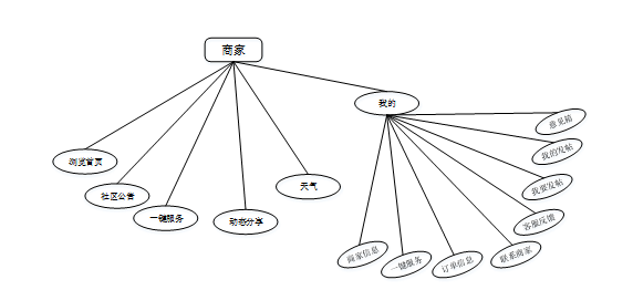
后端有管理员在服务端直接管理:个人中心、用户管理、商家管理、服务类型管理、一键服务管理、订单信息管理、联系商家管理、动态分享、意见箱、系统管理等信息。本网站模块设计的独立性强,用户体验良好、后期维护修改管理十分方便。
本系统是以网络业务模式为基础的,适合于互联网的应用。只要能连接到互联网,就可以不受到时间和地点的限制,随便来使用本系统。社区服务微信小程序工作原理图,如图3-1所示。

图3-1 系统工作原理图
3.3主要功能模块
根据本系统的功能,程序的设计可分为以下的几个部分,分别为用户登录与注册、个人信息修改、浏览首页、社区公告、一键服务、动态分享、天气、我的等。
- 用户登录和注册:如果使用本小程序的使用者已经注册过了,则可以在登录的页面上输入账号和密码等信息,即可进入到小程序的首页;如果使用本小程序的使用者没有登记注册过,可以按下注册按钮填写自己的资料,然后完成登记注册,然后再进行登录。如使用者忘记了自己的密码,请按下“忘记密码”键,把密码重置一下,填好资料,重新设计的密码为123456,然后再登录就可以了。
- 一键服务:用户登录成功后,可进入本小程序首页,用户可通过小程序端首页的搜索栏输入一键服务名称进入对应的页面或者通过小程序最下面的那一行导航栏中的“一键服务”,也可以进入到相应的网页查看一键服务;
- 动态分享:用户可点击底部导航栏“动态分享”进入动态分享页面,在动态分享页面可以进行查看详情。
(4)我的:用户可点击底部导航栏“我的”进入我的页面,在我的页面可以对用户信息、订单信息、联系商家、我的收藏管理、客服反馈、我要发帖、我的发帖、意见箱等进行详细操作。
3.3.1程序结构图
本系统登录界面结构图,如图3-2所示。

图3-2 登录界面结构图
本系统结构图,如图3-3所示。

图3-3 系统结构图
3.3.2系统流程图
本系统登录流程图,如图3-4所示。
本系统添加信息流程图,如图3-5所示。

图3-4 登录流程图

图3-5 添加信息流程图
3.3.3系统用例图
本系统采用前后端分离的方式进行设计,前台小程序端的主体是用户、商家,后台服务端的主体是管理员,用户用例图如图3-6所示、商家用例图如图3-7所示,管理员用例图如图3-8所示。

图3-6 用户用例图

图3-7 商家用例图

图3-8 管理员用例图
3.4数据库的设计
3.4.1数据库实体及属性
用户实体属性图,如图3-9所示。

图3-9用户实体属性图
一键服务实体属性图,如图3-10所示。

图3-10一键服务实体属性图
商家实体属性图,如图3-11所示。

图3-11商家实体属性图
订单信息实体属性图,如图3-12所示。

图3-12订单信息实体属性图
4.1商家前台功能的实现
4.1.1登录界面的实现
首先双击打开微信小程序客户端系统,连上网络之后会显示出本系统的登录界面,这是进入小程序的第初始页面“登录”,能成功进入到该登录界面则代表小程序的开启是成功的,接下来就可以操作本系统所带有的其他所有的功能。如果是第一次使用本小程序的使用者,首先是要进行注册,点击“注册”,然后就会进入到注册的页面里面,将用户信息录入注册表,确认信息正确后,系统才会进入登录界面。
登录界面如图4-1所示。

图4-1 登录界面
4.1.2系统首页功能的实现
系统首页是商家注册登录后进入的第一个界面,商家可以浏览首页、社区公告、一键服务、动态分享、天气、我的功能能进行管理。
系统首页界面如图4-2所示。

图4-2 系统首页界面图
4.1.3我的
商家登录成功后,点击“我的”进入我的页面,在我的页面可以对商家信息、一键服务、订单信息、联系商家、客服反馈、我要发帖、我的发帖、意见箱等进行详细操作,点击一键服务,商家可以对用户提交的下单信息进行审核和审核回复操作。
我的界面如图4-4所示;一键服务界面如图4-5所示。

图4-4我的功能界面图
图4-5一键服务界面图
4.2用户前台功能的实现
4.2.1登录界面的实现
首先双击打开微信小程序客户端系统,连上网络之后会显示出本系统的登录界面,这是进入小程序的第初始页面“登录”,能成功进入到该登录界面则代表小程序的开启是成功的,接下来就可以操作本系统所带有的其他所有的功能。如果是第一次使用本小程序的使用者,首先是要进行注册,点击“注册”,然后就会进入到注册的页面里面,将用户信息录入注册表,确认信息正确后,系统才会进入登录界面。
登录界面如图4-6所示。

图4-6登录界面
4.2.2系统首页功能的实现
系统首页是用户注册登录后进入的第一个界面,用户可以浏览首页、社区公告、一键服务、动态分享、天气、我的等功能进行管理。
系统首页界面如图4-7所示。

图4-7系统首页界面图
4.2.3一键服务
在一键服务界面,用户可以输入服务名称或选择服务类型可以进行搜索,选择感兴趣的一键服务详情,按照提示即可完成收藏、评论、下单或联系商家的操作。一键服务详情如图4-8所示。

图4-8一键服务详情界面图
4.2.4动态分享
在动态分享界面,用户可以输入标题进行搜索,并对动态分享进行评论回复的操作。动态分享详情如图4-9所示。

图4-9动态分享详情界面图
4.2.5天气
在天气界面,用户可以对各地天气进行查询操作,在天气详情页面,可以看到气温、风力、温度、气压、小时预报等信息。天气详情如图4-10所示。

图4-10天气详情界面图
4.2.6我的
用户登录成功后,点击“我的”进入我的页面,在我的页面可以对用户信息、订单信息、联系商家、我的收藏管理、客服反馈、我要发子、我的发帖、意见箱等进行详细操作;在我的订单页面,用户可以对订单信息进行支付操作。
我的界面如图4-11所示;我的订单界面如图4-12所示。

图4-11我的功能界面图
图4-12我的订单界面图
4.3系统后台功能的实现
管理员登录:管理员通过填写用户名和密码进行登录操作,管理员登录页面如图4-13所示。

图4-13管理员登录界面图
管理员登录进入小程序可以对个人中心、用户管理、商家管理、服务类型管理、一键服务管理、订单信息管理、联系商家管理、动态分享、意见箱、系统管理等功能进行详细操作,如图4-14所示。

图4-14管理员功能界面图
用户管理;在用户管理页面输入用户名、姓名、性别进行查询的操作,还能对用户信息进行新增、修改和删除的操作;如图4-15所示。

图4-15用户管理界面图
源码无偿分享,文未领取
魔乐社区(Modelers.cn) 是一个中立、公益的人工智能社区,提供人工智能工具、模型、数据的托管、展示与应用协同服务,为人工智能开发及爱好者搭建开放的学习交流平台。社区通过理事会方式运作,由全产业链共同建设、共同运营、共同享有,推动国产AI生态繁荣发展。
更多推荐


所有评论(0)