计算机毕业设计springboot旅游景点推荐系统 基于SpringBoot的智慧旅游推荐平台 SpringBoot+MySQL的个性化行程发现系统
在后疫情时代,旅游爆发式复苏与“千人千面”的出行需求形成鲜明对比:游客既想避开人潮,又想精准找到符合预算、偏好、时长的目的地;景区与商家也急需低成本的数字化引流工具。传统OTA平台以搜索为核心,结果同质化严重,无法解决“我不知道下一站去哪”的痛点。借助SpringBoot敏捷开发优势与MySQL海量数据能力,构建一套可快速迭代、自由扩展的旅游景点推荐系统,成为毕业设计中最贴近产业场景、也最具技术挑
计算机毕业设计springboot旅游景点推荐系统lwb10594 (配套有源码 程序 mysql数据库 论文)
本套源码可以在文本联xi,先看具体系统功能演示视频领取,可分享源码参考。
在后疫情时代,旅游爆发式复苏与“千人千面”的出行需求形成鲜明对比:游客既想避开人潮,又想精准找到符合预算、偏好、时长的目的地;景区与商家也急需低成本的数字化引流工具。传统OTA平台以搜索为核心,结果同质化严重,无法解决“我不知道下一站去哪”的痛点。借助SpringBoot敏捷开发优势与MySQL海量数据能力,构建一套可快速迭代、自由扩展的旅游景点推荐系统,成为毕业设计中最贴近产业场景、也最具技术挑战的选题之一。
系统把“发现”做成主线:用户打开首页,无需输入关键词,后台即结合实时季节、天气、用户画像与全网行为,推送“此刻适合去哪”;当用户产生浏览、收藏、下单等行为后,算法立即刷新推荐列表,实现“越用越懂你”。
文档核心交付物围绕“去哪、怎么去、住哪、看完就走”四大场景展开,落地为以下功能矩阵:
-
热门景点榜 / 智能推荐流 / 条件筛选(城市、预算、主题、星级) / 景点详情(图文、视频、地图、开放时间、注意事项) / 点赞-踩-收藏-评论
-
门票直购(选日期-选数量-下单-支付-电子码) / 订单退改 / 订单核销
-
旅游线路打包(多景点+交通+餐饮)/ 线路详情 / 线路评论
-
酒店分销(星级、价位、位置、房型)/ 实价库存 / 一键续住 / 到店付或在线付
-
旅游资讯(攻略、活动、公告)/ 资讯分类 / 资讯搜索
-
个人中心(头像、昵称、密码、手机号)/ 我的订单(门票+酒店+线路)/ 我的收藏 / 我的评论 / 浏览历史
-
后台运维:用户管理、景点管理、线路管理、酒店管理、资讯管理、订单管理、评论审核、系统配置、运营统计看板
以上功能覆盖“内容→交易→履约→复访”闭环,既能让游客“刷着刷着就下单”,也能让运营人员“零代码”上架新品,是一套完整可落地的旅游推荐与电商一体化解决方案。
注:以上是纯课题毕业设计功能介绍,并非实际开发完成,最终开发完成的毕业设计程序以下面的的环境软件、功能图和界面为准。
系统所需要的环境软件:idea、eclipse+mysql5.7、8.0+Navicat+JDK1.8+tomcat7.0
系统性能分析
3.2.1 系统安全性
旅游景点推荐系统必须由领导机构严格执行。具体要求如下:
(1)如果要使用旅游景点推荐系统,必须先注册才能进行登录。未获许可的使用者,不可以任意的方法,进入或浏览系统资讯及资料,因而本系统将会得到保护。
(2)在不同司法管辖区的具体实施。使用其他权限登录时,无法跳过此操作。
(3)如果专门应用,该系统将包含许多必须保密的数据和信息。该系统存在系统漏洞,发布此信息将给客户造成重大损失。因此,我们充分保证了该规则和系统的发展趋势。
3.2.2 数据完整性
(1)必须对所有的数据进行详尽的记载,而该信息的内容不得为空白。
(2)各种资料的关联一定要恰当。
(3)在不同的档案中,同一资料资讯应该互相相符。
3.3 系统功能分析
旅游景点推荐系统主要有管理员和用户两个功能模块。以下将对这两个功能的作用进行详细的剖析。
管理员模块:管理员是系统中的核心用户,管理员登录后,可以对后台系统进行管理。主要功能有用户管理、旅游景点管理、门票订单管理、旅游线路管理、酒店信息管理、酒店预定管理、系统管理、我的信息等功能。管理员用例如图3-1所示。
图3-1 管理员用例图
用户:用户进入系统前台,点击个人中心可以对个人中心、修改密码、门票订单、酒店预定、我的收藏等信息进行操作。用户用例如图3-2所示。
图3-2 用户用例图
3.4 系统流程分析
3.4.1 数据开发流程
旅游景点推荐系统开发时,首先对此系统进行需求分析,进而对系统进行模块、编码等详细设计总体的设计规划,设计系统功能模块,数据库的选择等,本系统的开发流程如图3-3所示
图3-3系统开发流程图
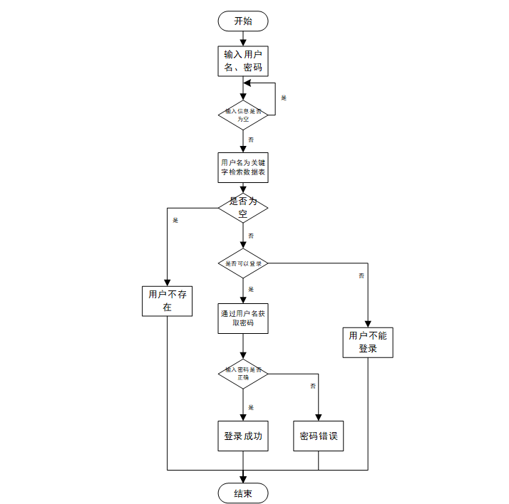
3.4.2 用户登录流程
要想利用这个软件来进行系统的安全管理,首先需要登录到该软件中。如图3-4所示。
图3-4登录流程图
3.4.3 系统操作流程
用户登录系统时需要输入正确的用户名和密码,数据库在进行匹配核实后匹配结果正确才能进入系统,若错误则提示用户名或密码错误,即无法登录。操作流程如图3-5所示。
图3-5系统操作流程图
3.4.4 添加信息流程
管理员可以添加信息,用户添加可以自己权限内的信息,输入信息后,要想利用这个软件来进行系统的安全管理,首先需要登录到该软件中。添加信息流程如图3-6所示。
图3-6添加信息流程图
3.4.5 修改信息流程
管理员可以修改景点推荐管理信息,用户可以修改自己权限内的信息,首先进入修改信息界面,输入需要修改信息,在系统进行判定为正确和合规后修改成功,并将数据更新至数据库。信息不合法则修改失败,重新输入。修改信息流程图如图3-7所示。
图3-7 修改信息流程图
3.4.6 删除信息流程
管理员可以删除景点推荐信息,点击删除按钮,系统会提示是否删除信息,点击确定,则信息被删除,数据库中的信息随之删除,删除信息流程图如图3-8所示。
图3-8 删除信息流程图
4 系统设计
4.1 系统概要
在对该方法进行了系统的解析之后,进行了一个包括了整体和细节的记性系统的设计。整体的设计仅仅是一个整体的方案,通过整体的方案,我们可以将整个体系中的某些部分分割开来,比如文件,文档,数据等等。经过整体的规划,我们可以将这些软件的各个部分,都分成了不同的部分。不过这仅仅是一种初步的分类,并未实际实施。
总体来说,这是一个初步的方案,也是一个工程。我们可以进行多种方案的综合,在比较中,从性能、成本、效益三方面进行比较,最后得出最佳的产品,选用好的总体设计能够减少成本,提高企业效益,从这一点来讲,整体设计非常重要的。旅游景点推荐系统工作原理图如图4-1所示:

图4-1 系统工作原理图
4.2 系统结构设计
架构图是系统的体系结构,体系结构是体系结构体系的重要组成部分。旅游景点推荐系统的总体结构设计如图4-2所示。

图4-2 系统总体架构图
4.3数据库设计
在电脑资讯系统中,以资料库为基础。当前计算机体系中最重要的是数据库。数据库的发展好坏,直接关系到整个系统的性能与运行效率。
4.3.1 数据库设计原则
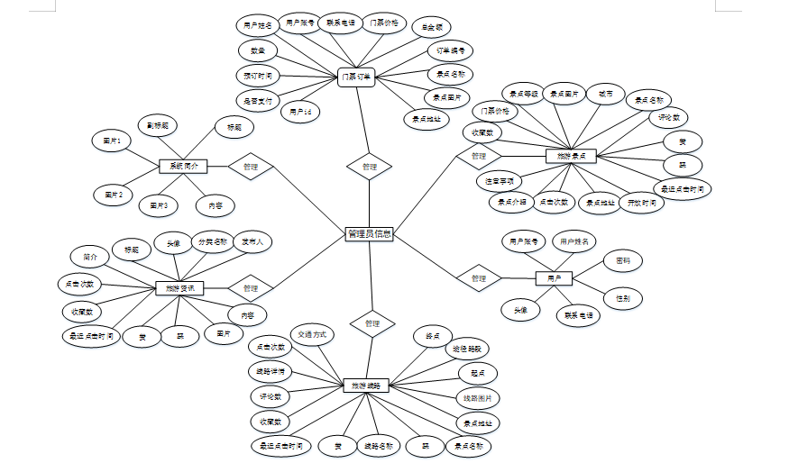
利用 ER模式进行数据库的概念结构设计。E-R模型法的组成元素有:实体、属性、联系,E-R模型用E-R图表示,是一个关于工作环境中的事件的信息,而一个属性是关于物理特征的说明。在系统的设计过程中,资料库发挥了关键作用。下面设计出这几个关键实体的实体—关系图。
4.3.2 数据库实体
在一个资料模式中,一个被称作“实例”的实体,与真实的“事件”或者“物体”相匹配,可以与其它物体区分开来。例如,公司中的每个员工,家里中的每个家具。在系统中将对 “用户、旅游景点、旅游线路、门票订单、旅游资讯、系统简介”等几个主要的实体属性进行布局,如图4-3所示:

图4-3系统局部E-R图
系统的实现
5.1前台功能实现
5.1.1系统首页页面
当人们打开系统的网址后,首先看到的就是首页界面。在这里,人们能够看到系统的导航条,通过导航条导航进入各功能展示页面进行操作。系统首页界面如图5-1所示:

图5-1 系统首页界面
在注册流程中,用户在Vue前端填写必要信息(如用户名、密码等)并提交。前端将这些信息通过HTTP请求发送到Java后端。后端处理这些信息,检查用户名是否唯一,并将新用户数据存入MySQL数据库。完成后,后端向前端发送注册成功的确认,前端随后通知用户完成注册。这个过程实现了新用户的数据收集、验证和存储。系统注册页面如图5-2所示:

图5-2系统注册页面
旅游景点:在旅游景点页面的输入栏中输入景点名称、城市进行查询,可以查看到旅游景点详细信息,并进行赞、踩、评论或收藏操作;旅游景点页面如图5-3所示:

图5-3旅游景点详细页面
旅游资讯:在旅游资讯页面的输入栏中输入标题进行查询,可以查看到旅游资讯详细信息,并进行点赞或收藏操作;旅游资讯页面如图5-4所示:

图5-4旅游资讯详细页面
5.1.2个人中心
个人中心:在个人中心页面可以对个人中心、修改密码、门票订单、酒店预定、我的收藏进行详细操作;如图5-5所示:

图5-5个人中心界面
5.2后台管理员功能实现
在登录流程中,用户首先在Vue前端界面输入用户名和密码。这些信息通过HTTP请求发送到Java后端。后端接收请求,通过与MySQL数据库交互验证用户凭证。如果认证成功,后端返回给前端,允许用户访问系统。这个过程涵盖了从用户输入到系统验证和响应的全过程。管理员登录界面图5-6所示。

图5-6 管理员登录界面
管理员进入主页面,主要功能包括对用户管理、旅游景点管理、门票订单管理、旅游线路管理、酒店信息管理、酒店预定管理、系统管理、我的信息等进行操作。管理员主页面如图5-7所示:

图5-7管理员主界面
用户管理功能在视图层(view层)进行交互,比如点击“查询、添加或删除”按钮或填写用户管理表单。这些用户管理表单动作被视图层捕获并作为请求发送给相应的控制器层(controller层)。控制器接收到这些请求后,调用服务层(service层)以执行相关的业务逻辑,例如验证输入数据的有效性和与数据库的交互。服务层处理完这些逻辑后,进一步与数据访问对象层(DAO层)交互,后者负责具体的数据操作如查看、修改或删除用户信息,并将操作结果返回给控制器。最终,控制器根据这些结果更新视图层,以便用户管理功能可以看到最新的信息或相应的操作反馈。用户管理界面如图5-8所示:

图5-8用户管理界面
门票订单管理功能在视图层(view层)进行交互,比如点击“查询或删除”按钮或填写门票订单管理表单。这些门票订单管理表单动作被视图层捕获并作为请求发送给相应的控制器层(controller层)。控制器接收到这些请求后,调用服务层(service层)以执行相关的业务逻辑,例如验证输入数据的有效性和与数据库的交互。服务层处理完这些逻辑后,进一步与数据访问对象层(DAO层)交互,后者负责具体的数据操作如查看、修改或删除门票订单管理信息,并将操作结果返回给控制器。最终,控制器根据这些结果更新视图层,以便门票订单管理功能可以看到最新的信息或相应的操作反馈。门票订单管理界面如图5-9所示:

图5-9门票订单管理界面
酒店信息管理功能在视图层(view层)进行交互,比如点击“查询、添加或删除”按钮或填写酒店信息管理表单。这些酒店信息管理表单动作被视图层捕获并作为请求发送给相应的控制器层(controller层)。控制器接收到这些请求后,调用服务层(service层)以执行相关的业务逻辑,例如验证输入数据的有效性和与数据库的交互。服务层处理完这些逻辑后,进一步与数据访问对象层(DAO层)交互,后者负责具体的数据操作如查看、修改、查看评论或删除酒店信息,并将操作结果返回给控制器。最终,控制器根据这些结果更新视图层,以便酒店信息管理功能可以看到最新的信息或相应的操作反馈。酒店信息管理界面如图5-10所示:

图5-10酒店信息管理界面
源码无偿分享,文未领取
魔乐社区(Modelers.cn) 是一个中立、公益的人工智能社区,提供人工智能工具、模型、数据的托管、展示与应用协同服务,为人工智能开发及爱好者搭建开放的学习交流平台。社区通过理事会方式运作,由全产业链共同建设、共同运营、共同享有,推动国产AI生态繁荣发展。
更多推荐


所有评论(0)