4. STM32 vscode 环境, 官方插件
STM32vscode 环境, 官方插件
文章目录
1. 新建配置
新建vscode 配置, 因为stm32插件比较多, 避免和其他插件冲突。

激活环境:
这里可快速切换:
2. 安装插件
可选择安装最新预览版:
等待依赖安装完成后重启vscode:
3. 新建工程
3.1 使用插件创建
输入工程名称:
选择设备:
过滤选择对应开发板:
项目类型选择cmake:
检查配置, 没有问题后点击创建:
创建成功后打开即可:
需要对cmake有一定熟悉,需要自己配置固件。
或者直接使用h STM32CubeMX 创建工程:
STM32CubeMX 安装参考: https://blog.csdn.net/qq_51355375/article/details/143273553?spm=1011.2415.3001.5331
3.2 使用stm32cubemx创建
3.2.1 stm32cubemx 下载安装
因为较旧版本不支持cmake,所以需要安装最新版本的,可参考入下:
安装STM32CubeMX参考: https://blog.csdn.net/qq_51355375/article/details/143273553?spm=1011.2415.3001.5331
3.2.2 工程创建

3.2.2.1 选择芯片
这里以stm32f407为例
3.2.2.2 设置时钟源
使用外部晶振
3.2.2.3时钟系统(时钟树)配置
因为使用的是正点原子的开发板, 开发板的外部高速晶振和外部低速晶振分别是:8MHz和32.768KHz,所以HSE时钟频率就是8MHz,LSE时钟频率就是32.768KHz。
时钟配置解析参考:https://blog.csdn.net/qq_51355375/article/details/151616035?spm=1011.2415.3001.5331
3.2.2.3 GPIO 配置
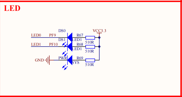
以LED为例, 根据下述led原理图,设置对应引脚
设置如下,同理设置PF10

- GPIOoutputlevel是IO的初始值,由于LED一端接VCC,另一端接GPIO,故要点亮LED 灯时,使GPIO输出低电平即可。为了一开始让LED灯熄灭,我们设置初始值输出高电平。
- GPIO mode我们已经在视图中配置为推挽输出了,这里不需要修改。
- GPIO Pull-up/Pull-down默认是无上下拉,我们这里用默认配置。
- Maximum output speed输出速度配置,默认是低速,我们设置为高速。User Label用户符号,我们可以给PF9起一个别名LED0。
- PF10也是按照这样的方法配置,给PF10起一个别名LED1。
3.2.2.4 配置Debug选项
由于CubeMX默认把Debug选项关闭了,这样会给我们带来麻烦:用CubeMX生成的工程编译下载一次后,后续再次下载就会提示错误,因此我们要把Debug选项打开。这里有多种选择,我们设置成如下图:
如果已经不小心关闭了Debug选项,那么下次下载的时候按住复位键,等到工程提示的时候松开复位键即可,因为STM32的芯片默认复位上电时的Debug引脚功能是开启的。
3.2.3 项目配置
- Project Name:工程名称,填入工程名称(半角,不能有中文字符)
- Project Location:工程保存路径,点击Browse选择保存的位置(半角,不能有中文字符)
- Toolchain Folder Location:工具链文件夹位置,默认即可。
- Application Structure:应用的结构,选择Basic(基础),不勾选Do not generate the main(),因为我们要其生成main函数。
- Toolchain/IDE:工具链/集成开发环境,我们使用vscode,因此选择cmake
- Minimum Heap Size 最小堆大小,默认(大工程需按需调整)。
- Minimum Stack Size 最小栈大小,默认(大工程需按需调整)。
- MCU and Firmware Package是MCU及固件包设置:
- MCU Reference:目标MCU系列名称。
- Firmware Package Name and Version:固件包名称及版本。
- 勾选Use Default Firmware Location,文本框里面的路径就是固件包的存储地址,我们使用默认地址即可。这样工程生成的设置就设置好了。


配置好后点击生成即可
3.3 打开项目
使用vscode 打开项目所在文件夹即可
4. 项目运行与调试
确认下载器已经连接到电脑后, 点击运行和调试:
选择对应下载器:
下载后程序运行,进入断点:
若提示下载失败或连接超时,可以升级以下stlink固件,升级完成后重新插拔即可:
如果更新了还是报找不到设备,连接超时,请查看你stlink线是否连接正确,并接入GND和VCC。
魔乐社区(Modelers.cn) 是一个中立、公益的人工智能社区,提供人工智能工具、模型、数据的托管、展示与应用协同服务,为人工智能开发及爱好者搭建开放的学习交流平台。社区通过理事会方式运作,由全产业链共同建设、共同运营、共同享有,推动国产AI生态繁荣发展。
更多推荐



所有评论(0)