计算机毕业设计springboot“准时达”校园跑腿管理信息系统 基于SpringBoot的“闪送侠”高校即时帮办服务管理平台 SpringBoot+Vue 的“校园达达”任务分发与追踪系统
在“准时达”校园跑腿管理信息系统的文档中,作者提出用 SpringBoot+Vue 的 B/S 架构解决校内快递代取、日用品代购、资料代送等高频耗时需求。系统把跑腿全流程拆成六大环节:任务发布、接单、配送、完成、评价与售后,并围绕这六环构建了如下功能模块:任务信息管理:发布、编辑、下架、分类检索、费用设置、接单状态跟踪接单信息管理:抢单/派单、接单凭证上传、接单时效预警、取消申诉配送信息管理:实时
计算机毕业设计springboot“准时达”校园跑腿管理信息系统7v7s4dpd (配套有源码 程序 mysql数据库 论文)
本套源码可以在文本联xi,先看具体系统功能演示视频领取,可分享源码参考。
在“准时达”校园跑腿管理信息系统的文档中,作者提出用 SpringBoot+Vue 的 B/S 架构解决校内快递代取、日用品代购、资料代送等高频耗时需求。系统把跑腿全流程拆成六大环节:任务发布、接单、配送、完成、评价与售后,并围绕这六环构建了如下功能模块:
-
任务信息管理:发布、编辑、下架、分类检索、费用设置、接单状态跟踪
-
接单信息管理:抢单/派单、接单凭证上传、接单时效预警、取消申诉
-
配送信息管理:实时轨迹回传、签收码生成、异常上报、再次配送
-
订单完成管理:完成凭证审核、费用结算、积分/优惠券发放、发票申请
-
订单评价管理:双向评分、匿名评价、图文晒单、差评申诉与复审
-
任务类型管理:快递、超市、餐饮、打印、洗衣、其他,可动态扩展
-
用户管理:注册/登录、实名认证、收货地址簿、信用分、封禁解冻
-
跑腿人员管理:入驻审核、技能标签、等级成长、保证金、在线时长统计
-
系统管理:公告轮播、客服工单、敏感词过滤、日志审计、数据字典、定时任务
-
个人中心:修改密码、历史订单、我的收藏、我的钱包、消息中心、隐私设置
以上功能覆盖从任务发起到售后闭环的完整生命周期,通过移动端与后台的无缝配合,实现“下单-接单-送单-评单”一站式数字化,真正把校园跑腿服务做到“像点外卖一样简单”。
注:以上是纯课题毕业设计功能介绍,并非实际开发完成,最终开发完成的毕业设计程序以下面的的环境软件、功能图和界面为准。
系统所需要的环境软件:idea、eclipse+mysql5.7、8.0+Navicat+JDK1.8+tomcat7.0
系统功能分析
考虑到实际生活中在“准时达”校园跑腿管理信息管理管理方面的需要以及对该系统认真的分析,将系统权限按进行划分。
管理员登入使用本系统涉到的功能主要有系统首页、我的信息、用户管理、跑腿人员管理、任务信息管理、接单信息管理、配送信息管理、订单完成管理、任务类型管理、订单评价管理、系统管理等功能。管理员用例如图3-1所示。

图3-1 管理员用例图
用户登入使用本系统涉到的功能主要有个人中心、修改密码、任务信息、接单信息、配送信息、订单完成、订单评价、我的收藏等功能。用户用例如图3-2所示。

图3-2 用户用例图
跑腿登入使用本系统涉到的功能主要有个人中心、修改密码、任务信息、接单信息、配送信息、订单完成、订单评价、我的收藏等功能。跑腿用例如图3-3所示。

图3-3 跑腿用例图
3.4系统流程分析
由于不同的系统实际使用用户角色的不同,他们的业务分析也会变得有所不一样,为了论述方便接下来都将以管理员、用户和跑腿功能权限下的系统业务流程来分析,如下图所展示:
3.4.1 用户管理的流程

图3-4用户管理流程
3.4.2 个人中心管理流程
个人中心管理流程如图3-5所示:

图3-5个人中心管理流程
3.4.3 登录流程
登录流程如图3-6所示:

图3-6 登录流程
4系统设计
4.1 软件功能模块设计
系统整功能如下图4-1所示:

图 4-1 系统总体功能模块图
4.2 数据库设计
4.2.1 概念模型设计
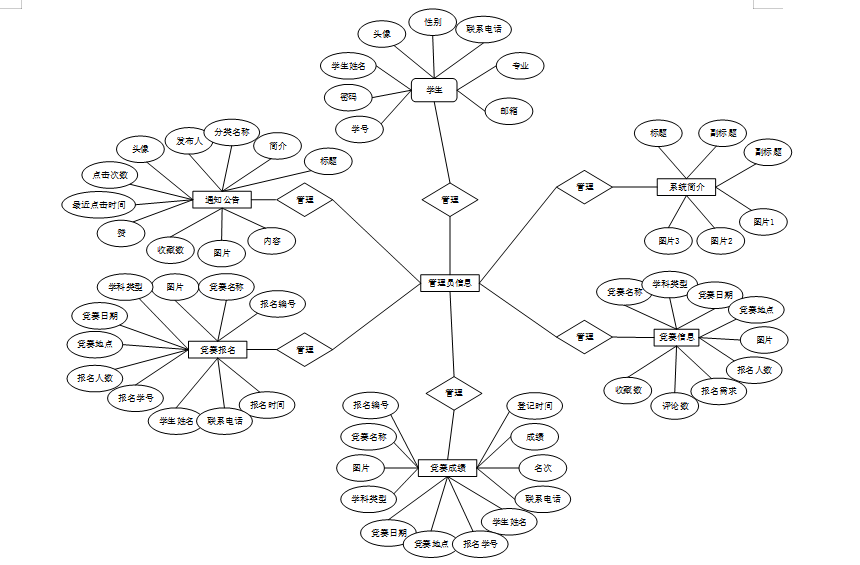
概念模型是对现实中的问题出现的事物的进行描述,ER图是由实体线以及关联构成的图,E-R图可以明确地叙述系统中涵盖的实体线相互关系。在系统中将对 “竞赛信息、系统简介、竞赛成绩、竞赛报名、通知公告、学生”等几个主要的实体属性进行布局,如图4-2所示:

图4-2系统局部E-R图
系统详细设计
5.1前台功能实现
5.1.1系统首页页面
当人们打开系统的网址后,首先看到的就是首页界面。在这里,人们能够看到系统的导航条,通过导航条导航进入各功能展示页面进行操作。系统首页界面如图5-1所示:

图5-1 系统首页界面
在注册流程中,用户在Vue前端填写必要信息(如用户名、密码等)并提交。前端将这些信息通过HTTP请求发送到Java后端。后端处理这些信息,检查用户名是否唯一,并将新用户数据存入MySQL数据库。完成后,后端向前端发送注册成功的确认,前端随后通知用户完成注册。这个过程实现了新用户的数据收集、验证和存储。系统注册页面如图5-2所示:

图5-2系统注册页面
任务信息:在任务信息页面的输入栏中输入任务名称、任务单号、任务内容、任务类型、费用、接单状态、任务地址、发布时间、账号、电话进行查询,可以查看到任务详细信息,并进行评论或收藏操作;任务信息页面如图5-3所示:

图5-3任务信息详细页面
5.1.2用户个人中心
个人中心:在个人中心页面可以对个人中心、修改密码、任务信息、接单信息、配送信息、订单完成、订单评价、我的收藏进行详细操作;如图5-4所示:

图5-4个人中心界面
5.1.3跑腿个人中心
个人中心:在个人中心页面可以对个人中心、修改密码、任务信息、接单信息、配送信息、订单完成、订单评价、我的收藏进行详细操作;如图5-5所示:

图5-5个人中心界面
5.2系统管理员模块实现
在登录流程中,用户首先在Vue前端界面输入用户名和密码。这些信息通过HTTP请求发送到Java后端。后端接收请求,通过与MySQL数据库交互验证用户凭证。如果认证成功,后端返回给前端,允许用户访问系统。这个过程涵盖了从用户输入到系统验证和响应的全过程。管理员登录界面图5-6所示。

图5-6 管理员登录界面
管理员进入主页面,主要功能包括对系统首页、我的信息、用户管理、跑腿人员管理、任务信息管理、接单信息管理、配送信息管理、订单完成管理、任务类型管理、订单评价管理、系统管理等进行操作。管理员主页面如图5-7所示:

图5-7管理员主界面
用户功能在视图层(view层)进行交互,比如点击“查询、新增或删除”按钮或填写用户信息表单。这些用户表单动作被视图层捕获并作为请求发送给相应的控制器层(controller层)。控制器接收到这些请求后,调用服务层(service层)以执行相关的业务逻辑,例如验证输入数据的有效性和与数据库的交互。服务层处理完这些逻辑后,进一步与数据访问对象层(DAO层)交互,后者负责具体的数据操作如详情、编辑或移除用户信息,并将操作结果返回给控制器。最终,控制器根据这些结果更新视图层,以便用户功能可以看到最新的信息或相应的操作反馈。用户界面如图5-8所示:

图5-8用户管理界面
跑腿人员功能在视图层(view层)进行交互,比如点击“查询、新增或删除”按钮或填写跑腿人员信息表单。这些跑腿人员表单动作被视图层捕获并作为请求发送给相应的控制器层(controller层)。控制器接收到这些请求后,调用服务层(service层)以执行相关的业务逻辑,例如验证输入数据的有效性和与数据库的交互。服务层处理完这些逻辑后,进一步与数据访问对象层(DAO层)交互,后者负责具体的数据操作如详情、编辑或移除跑腿人员信息,并将操作结果返回给控制器。最终,控制器根据这些结果更新视图层,以便跑腿人员功能可以看到最新的信息或相应的操作反馈。跑腿人员界面如图5-9所示:

图5-9跑腿人员管理界面
任务信息功能在视图层(view层)进行交互,比如点击“查询或删除”按钮或填写任务信息表单。这些任务信息表单动作被视图层捕获并作为请求发送给相应的控制器层(controller层)。控制器接收到这些请求后,调用服务层(service层)以执行相关的业务逻辑,例如验证输入数据的有效性和与数据库的交互。服务层处理完这些逻辑后,进一步与数据访问对象层(DAO层)交互,后者负责具体的数据操作如详情、编辑、查看评论或移除任务信息,并将操作结果返回给控制器。最终,控制器根据这些结果更新视图层,以便任务信息功能可以看到最新的信息或相应的操作反馈。任务信息界面如图5-10所示:

图5-10任务信息管理界面
接单信息功能在视图层(view层)进行交互,比如点击“查询或删除”按钮或填写接单信息表单。这些接单信息表单动作被视图层捕获并作为请求发送给相应的控制器层(controller层)。控制器接收到这些请求后,调用服务层(service层)以执行相关的业务逻辑,例如验证输入数据的有效性和与数据库的交互。服务层处理完这些逻辑后,进一步与数据访问对象层(DAO层)交互,后者负责具体的数据操作如详情、编辑或移除接单信息,并将操作结果返回给控制器。最终,控制器根据这些结果更新视图层,以便接单信息功能可以看到最新的信息或相应的操作反馈。接单信息界面如图5-11所示:

图5-11接单信息管理界面
配送信息功能在视图层(view层)进行交互,比如点击“查询或删除”按钮或填写配送信息表单。这些配送信息表单动作被视图层捕获并作为请求发送给相应的控制器层(controller层)。控制器接收到这些请求后,调用服务层(service层)以执行相关的业务逻辑,例如验证输入数据的有效性和与数据库的交互。服务层处理完这些逻辑后,进一步与数据访问对象层(DAO层)交互,后者负责具体的数据操作如详情、编辑或移除配送信息,并将操作结果返回给控制器。最终,控制器根据这些结果更新视图层,以便配送信息功能可以看到最新的信息或相应的操作反馈。配送信息界面如图5-12所示:

图5-12配送信息管理界面
订单完成功能在视图层(view层)进行交互,比如点击“查询或删除”按钮或填写订单完成信息表单。这些订单完成表单动作被视图层捕获并作为请求发送给相应的控制器层(controller层)。控制器接收到这些请求后,调用服务层(service层)以执行相关的业务逻辑,例如验证输入数据的有效性和与数据库的交互。服务层处理完这些逻辑后,进一步与数据访问对象层(DAO层)交互,后者负责具体的数据操作如详情、编辑或移除订单完成信息,并将操作结果返回给控制器。最终,控制器根据这些结果更新视图层,以便订单完成功能可以看到最新的信息或相应的操作反馈。订单完成界面如图5-13所示:

图5-13订单完成管理界面
订单评价功能在视图层(view层)进行交互,比如点击“查询或删除”按钮或填写订单评价信息表单。这些订单评价表单动作被视图层捕获并作为请求发送给相应的控制器层(controller层)。控制器接收到这些请求后,调用服务层(service层)以执行相关的业务逻辑,例如验证输入数据的有效性和与数据库的交互。服务层处理完这些逻辑后,进一步与数据访问对象层(DAO层)交互,后者负责具体的数据操作如详情、编辑或移除订单评价信息,并将操作结果返回给控制器。最终,控制器根据这些结果更新视图层,以便订单评价功能可以看到最新的信息或相应的操作反馈。订单评价界面如图5-14所示:

图5-14订单评价管理界面
管理员点击系统管理。在公告信息分类页面输入分类名称进行查询、新增或删除公告信息分类列表,并根据需要对公告信息分类详情信息进行详情、修改或删除操作;并根据需要对系统简介、轮播图管理、公告信息、关于我们进行相应操作;如图5-15所示:

图5-15系统管理界面
源码无偿分享,文未领取
魔乐社区(Modelers.cn) 是一个中立、公益的人工智能社区,提供人工智能工具、模型、数据的托管、展示与应用协同服务,为人工智能开发及爱好者搭建开放的学习交流平台。社区通过理事会方式运作,由全产业链共同建设、共同运营、共同享有,推动国产AI生态繁荣发展。
更多推荐


所有评论(0)