最强总结,数据预处理方法大全(代码+图文)
数据预处理是每个数据从业者的必修课,这里我给出一个综述,全面的介绍了数据预处理的各种方法,也给出了代码和运行结果,方便大家学习。一、引言与概述数据预处理是机器学习和数据科学中至关重要的一步,它直接影响着模型的性能和可靠性。本文将全面介绍数据预处理的各个方面,从基本概念到高级技巧,帮助读者掌握这一关键技能。1、数据预处理的意义与目标数据预处理的主要目标是将原始数据转换成更适合后续分析和建模的形式。它

数据预处理是每个数据从业者的必修课,这里我给出一个综述,全面的介绍了数据预处理的各种方法,也给出了代码和运行结果,方便大家学习。
一、引言与概述
数据预处理是机器学习和数据科学中至关重要的一步,它直接影响着模型的性能和可靠性。本文将全面介绍数据预处理的各个方面,从基本概念到高级技巧,帮助读者掌握这一关键技能。
1、数据预处理的意义与目标
数据预处理的主要目标是将原始数据转换成更适合后续分析和建模的形式。它的意义体现在以下几个方面:
-
提高数据质量:通过处理缺失值、异常值和不一致数据,提升数据的整体质量。
-
增强特征表现力:通过特征工程和变换,使数据更好地表达潜在的模式和关系。
-
适应算法需求:不同的机器学习算法对输入数据有不同的要求,预处理可以满足这些需求。
-
提升模型性能:良好的预处理可以显著提高模型的准确性、泛化能力和训练效率。
2、数据预处理的整体流程与逻辑框架
数据预处理通常遵循以下流程:
(1)数据收集与理解 (2)数据清洗(处理缺失值、异常值等) (3)数据集成(合并多个数据源) (4)数据变换(标准化、归一化等) (5)特征工程(特征选择、构造新特征) (6)数据降维(如需要) (7)数据平衡与增强(处理类别不平衡问题)
这个流程并非严格线性,可能需要多次迭代和调整。
3、不同类型数据的预处理差异与挑战
不同类型的数据需要不同的预处理方法:
(1)数值型数据
-
挑战:异常值检测、缩放、分布调整
-
方法:标准化、归一化、对数变换等
(2)类别型数据
-
挑战:高基数类别、编码方式选择
-
方法:One-Hot编码、标签编码、目标编码等
(3)文本数据
-
挑战:非结构化、高维度、语义理解
-
方法:分词、去停用词、词向量化、主题建模等
(4)图像数据
-
挑战:高维度、噪声、变形不变性
-
方法:归一化、数据增强(旋转、缩放、翻转)、降维
(5)音频数据
-
挑战:时间依赖性、噪声、特征提取
-
方法:滤波、频谱分析、MFCC特征提取
(6)时序数据
-
挑战:时间依赖性、趋势和季节性、不规则采样
-
方法:滑动窗口、差分、时间特征工程
每种类型的数据都有其独特的挑战和相应的处理技巧。在实际应用中,我们常常需要结合多种方法来处理复杂的数据集。
在接下来的章节中,我们将详细探讨各种预处理技术,并通过实际案例来展示它们的应用。无论您是数据科学新手还是经验丰富的从业者,相信都能在本文中找到有价值的信息和技巧。
二、数据质量提升与数据清洗
数据质量直接影响机器学习模型的性能和可靠性。本章将详细介绍数据清洗的关键步骤,包括缺失值处理、异常值检测和数据一致性处理。
1、缺失值处理
1.1 缺失值类型与判断标准
缺失值可分为三种类型:
-
完全随机缺失(MCAR):缺失完全随机,与其他变量无关。
-
随机缺失(MAR):缺失与其他观察到的变量有关,但与缺失变量本身的值无关。
-
非随机缺失(MNAR):缺失与缺失变量本身的值有关。
判断缺失值类型可以使用可视化分析或统计检验方法。
1.2 均值/中位数/众数填充与插值方法
a) 均值填充:公式:x̄ = (Σx_i) / n 原理:用变量的平均值填充缺失值。适用于正态分布的数据,但可能会降低数据的变异性。
b) 中位数填充:公式:中位数 = 将数据排序后的中间值 原理:用变量的中位数填充缺失值。对异常值不敏感,适用于偏态分布数据。
c) 众数填充:公式:众数 = 出现频率最高的值 原理:用变量中出现最频繁的值填充缺失值。适用于分类变量。


这个代码示例展示了均值、中位数和众数填充方法的效果比较。
1.3 基于模型的缺失值填补(如KNN、MICE)
a) KNN(K-最近邻)填充:
原理:找到与缺失值样本最相似的K个样本,用这些样本的平均值填充。
算法步骤:
(1)计算所有样本间的距离(如欧氏距离) (2)选择K个最近的邻居 (3)用这K个邻居的平均值填充缺失值
b) MICE(多重插补链式方程):
原理:使用其他变量的信息来预测缺失值,通过多次迭代来改善估计。
算法步骤:
(1)用简单方法(如均值)填充所有缺失值 (2)选择一个有缺失值的变量,将其他变量作为预测变量 (3)使用回归模型预测缺失值 (4)重复步骤2-3,直到所有变量都被处理 (5)重复多次整个过程,生成多个完整数据集


这个代码示例展示了如何使用KNN和MICE方法进行缺失值填充,并比较了它们的效果。
2、异常值与离群点检测
2.1 基于统计学方法(Z-Score、IQR)
a) Z-Score方法:公式:Z = (X - μ) / σ 其中,X是原始值,μ是平均值,σ是标准差 原理:假设数据呈正态分布,将原始数据转换为标准正态分布。通常|Z| > 3被视为异常值。
b) IQR(四分位距)方法:公式:IQR = Q3 - Q1 下界 = Q1 - 1.5 * IQR 上界 = Q3 + 1.5 * IQR 原理:利用数据的四分位数来定义异常值范围,对非正态分布数据也适用。


这个代码示例展示了如何使用Z-Score和IQR方法检测异常值,并通过直方图和箱线图可视化数据分布。
2.2 基于模型的检测(Isolation Forest、LOF)
a) Isolation Forest:
原理:通过随机选择特征和分割点来构建决策树,异常点往往更容易被隔离。
算法步骤:
(1)随机选择一个特征 (2)在该特征的最大值和最小值之间随机选择一个分割点 (3)重复1-2,直到每个样本被隔离或达到指定深度 (4)计算平均路径长度,路径较短的被视为异常点
b) LOF(局部异常因子):
原理:比较一个点的密度与其邻居的密度,如果一个点的密度明显低于其邻居,则可能是异常点。
算法步骤:
(1)计算每个点的k-距离(到第k个最近邻居的距离) (2)计算每个点的可达距离 (3)计算每个点的局部可达密度 (4)计算LOF值(邻居的平均局部可达密度与点自身局部可达密度的比值)


这个代码示例展示了如何使用Isolation Forest和LOF方法检测异常值,并通过散点图可视化检测结果。
2.3 异常值修正与删除策略
处理异常值的常用策略包括:
-
删除:如果异常值很少且不重要,可以直接删除。
-
替换:用统计量(如均值、中位数)或预测值替换异常值。
-
变换:对整个特征进行变换,如对数变换,减少异常值的影响。
-
分箱:将连续变量离散化,将异常值归入边界箱。
选择策略时需考虑数据特性、异常值产生的原因和对模型的潜在影响。
3、数据一致性和重复值处理
3.1 重复值检测与去重
重复数据可能会导致模型过拟合或偏差。以下是处理重复值的步骤:


这个代码示例展示了如何检测和处理重复值,包括完全重复的行和基于特定列的重复。
3.2 类型转换与数据格式统一
保持数据类型的一致性对于许多机器学习算法至关重要。以下是一些常见的类型转换和格式统一操作:


这个代码示例展示了如何进行数据类型转换和格式统一,包括处理数值、日期和字符串类型的数据。
3.3 不一致记录的标注与修正
数据不一致性可能会导致分析错误。以下是处理不一致记录的一些方法:
-
标准化编码:统一使用相同的编码方式(如UTF-8)。
-
规范化值:例如,将"Street"、"St."、"St"统一为一种表示。
-
单位转换:确保所有数值使用相同的单位。
-
拼写检查:修正拼写错误。


这个代码示例展示了如何处理不一致的记录,包括标准化城市名称、部门名称和薪资格式,以及使用模糊匹配来检测和修正可能的拼写错误。
总结
数据质量提升和数据清洗是数据预处理中至关重要的步骤。通过有效处理缺失值、异常值和不一致数据,我们可以显著提高数据质量,为后续的分析和建模工作奠定坚实的基础。在实际应用中,需要根据具体的数据特点和业务需求,选择合适的方法进行数据清洗。
三、数据变换:标准化、归一化与扩展变换
数据变换是数据预处理中的关键步骤,旨在调整数据的尺度、分布和性质,以便更好地满足机器学习算法的需求。本章将详细介绍常用的数据变换方法,包括标准化、归一化和一些高级的扩展变换技术。
1、数据标准化
标准化是将特征转换为均值为0、标准差为1的标准正态分布的过程。这种转换有助于消除不同特征之间的尺度差异,使得模型能够公平地看待每个特征。
1.1 Z-Score标准化
Z-Score标准化是最常用的标准化方法,其公式如下:
Z = (X - μ) / σ
其中,X是原始值,μ是特征的均值,σ是特征的标准差。


这个代码示例展示了如何使用scikit-learn的StandardScaler对数据进行Z-Score标准化,并通过散点图可视化了标准化前后的数据分布。
1.2 Robust Scaler与其他稳健标准化方法
当数据中存在异常值时,Z-Score标准化可能会受到影响。在这种情况下,我们可以使用更加稳健的标准化方法,如Robust Scaler。
Robust Scaler使用中位数和四分位距来代替均值和标准差,其公式如下:
X_scaled = (X - median(X)) / IQR(X)
其中,IQR是四分位距(75th percentile - 25th percentile)。


这个代码示例展示了Z-Score标准化和Robust Scaler在处理含有异常值的数据时的表现差异。通过箱线图,我们可以直观地看到Robust Scaler对异常值的抵抗能力更强。
2、数据归一化
归一化是将数据缩放到特定区间(通常是[0, 1])的过程。这种变换在特征的相对大小重要,但绝对尺度不重要时非常有用。
2.1 Min-Max归一化
Min-Max归一化是最常用的归一化方法,其公式如下:
X_normalized = (X - X_min) / (X_max - X_min)


这个代码示例展示了如何使用scikit-learn的MinMaxScaler对数据进行Min-Max归一化,并通过散点图可视化了归一化前后的数据分布。
2.2 分位数变换与Box-Cox变换
除了Min-Max归一化,还有一些其他的归一化和变换方法,如分位数变换和Box-Cox变换。
分位数变换是一种非参数化的变换方法,它将特征映射到均匀分布或正态分布。Box-Cox变换则是一种参数化的方法,用于将非正态分布的数据转换为近似正态分布。


这个代码示例展示了如何使用分位数变换和Box-Cox变换来处理偏斜分布的数据。通过直方图,我们可以直观地看到这些变换如何将原始的偏斜分布转换为更接近正态分布的形式。
3、数据分布调整与特征变换
3.1 对数变换、幂变换
对数变换和幂变换是处理高度偏斜数据的常用方法。对数变换可以压缩大值之间的差距,而幂变换则可以根据需要调整分布的形状。


这个代码示例展示了如何使用对数变换和幂变换来处理高度偏斜的数据。通过直方图,我们可以看到这些变换如何改变了数据的分布。
3.2 目标编码(Target Encoding)与频数编码
目标编码和频数编码是处理类别型特征的高级方法。目标编码用目标变量的平均值来替换类别,而频数编码则用类别的出现频率来替换类别。


这个代码示例展示了如何对类别型特征进行目标编码和频数编码。它还通过可视化和互信息评分来比较了这两种编码方法的效果。
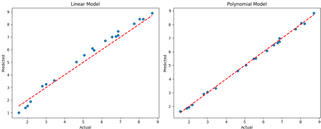
3.3 多项式特征与交互特征
多项式特征和交互特征可以帮助捕捉特征之间的非线性关系和交互作用。这些方法可以增加模型的表达能力,但也可能导致过拟合。


这个代码示例展示了如何创建多项式特征和交互特征,并比较了使用这些特征前后线性回归模型的性能。通过可视化和均方误差(MSE)比较,我们可以看到多项式特征如何提高了模型对非线性关系的拟合能力。
总结
数据变换是数据预处理中的关键步骤,它可以显著影响机器学习模型的性能。本章介绍了几种重要的数据变换技术:
-
标准化:将特征转换为均值为0、标准差为1的分布,有助于消除特征间的尺度差异。
-
归一化:将特征缩放到特定区间,通常是[0, 1],适用于需要比较特征相对大小的情况。
-
分布调整:如对数变换和幂变换,用于处理高度偏斜的数据。
-
高级编码技术:如目标编码和频数编码,用于处理类别型特征。
-
特征工程:如多项式特征和交互特征,用于捕捉非线性关系和特征间的交互作用。
四、类别型数据与文本数据预处理
类别型数据和文本数据在机器学习任务中非常常见,但它们通常不能直接用于模型训练。本章将介绍处理这两种数据类型的常用技术,以便将它们转换为适合机器学习算法使用的格式。
1、类别型数据编码
类别型数据是由一组离散的值组成的数据。这些值可能是有序的(如教育水平:小学、中学、大学)或无序的(如颜色:红、绿、蓝)。以下是几种常用的类别型数据编码方法:
1.1 标签编码(Label Encoding)
标签编码将每个类别映射到一个整数。这种方法简单直接,但可能会引入不恰当的顺序关系。


这个代码示例展示了如何使用scikit-learn的LabelEncoder对类别型数据进行编码。它还通过可视化展示了编码后的数据与目标变量(价格)的关系,帮助我们理解标签编码可能引入的不恰当顺序关系。
1.2 独热编码(One-Hot Encoding)
独热编码为每个类别创建一个新的二进制特征。这种方法避免了引入顺序关系,但可能会导致特征数量急剧增加。


这个代码示例展示了如何使用scikit-learn的OneHotEncoder对类别型数据进行独热编码。它还通过可视化展示了编码后的每个特征与目标变量(价格)的关系,并比较了独热编码和标签编码在特征数量上的差异。
1.3 目标编码(Target Encoding)
目标编码使用目标变量的统计量(如均值)来替换类别值。这种方法可以捕捉类别与目标变量之间的关系,但需要小心处理以避免数据泄露。



这个代码示例展示了如何实现和应用目标编码,并将其与标签编码和独热编码进行了比较。它还通过可视化展示了目标编码后的特征与价格之间的关系,帮助我们理解目标编码的效果。
2、文本数据预处理
文本数据是非结构化数据的一种常见形式。处理文本数据通常涉及多个步骤,包括文本清洗、分词、去除停用词等。以下是一些常用的文本预处理技术:
2.1 文本清洗和标准化
文本清洗包括去除特殊字符、转换为小写、处理缩写等。标准化则可能包括拼写纠正和词形还原(lemmatization)。


这个代码示例展示了如何使用正则表达式和NLTK库进行基本的文本清洗和标准化,包括转换为小写、去除特殊字符和数字、分词、去除停用词和词形还原。
2.2 词袋模型(Bag of Words)和TF-IDF
词袋模型和TF-IDF(词频-逆文档频率)是将文本转换为数值向量的常用方法。这些方法可以捕捉词频信息,但忽略了词序。




这个代码示例展示了如何使用scikit-learn的CountVectorizer和TfidfVectorizer来实现词袋模型和TF-IDF。它还通过可视化展示了两种方法的结果差异,并对比了特定词在不同文档中的重要性。
2.3 词嵌入(Word Embeddings)
词嵌入是一种将词映射到低维向量空间的技术,可以捕捉词与词之间的语义关系。常用的词嵌入方法包括Word2Vec、GloVe和FastText。



这个代码示例展示了如何使用预训练的Word2Vec模型进行基本的词嵌入操作,包括词向量可视化、词类比和相似度计算。
3、高维数据的降维处理
在处理类别型数据(特别是使用独热编码后)和文本数据时,我们经常会面临高维数据的挑战。降维技术可以帮助我们减少特征数量,同时保留数据的重要信息。
3.1 主成分分析(PCA)
PCA是一种常用的线性降维方法,它通过找到数据的主要方向(主成分)来减少特征数量。



这个代码示例展示了如何使用PCA对高维数据进行降维,包括选择合适的组件数量(通过PCA降维,将20维数据压缩至10维,仍能保留数据95%的信息量)和可视化降维结果。
3.2 t-SNE(t-distributed Stochastic Neighbor Embedding)
t-SNE是一种非线性降维方法,特别适合于高维数据的可视化。它将高维数据映射到低维(通常为2维或3维)空间,确保相似数据点在低维空间中保持邻近关系。



这个代码示例展示了如何使用t-SNE对高维数据进行降维和可视化(从50维降到2维并呈现一定的聚类效果),并比较了不同perplexity值对结果的影响。
总结
类别型数据和文本数据的预处理是机器学习中的关键步骤。通过恰当的编码方法和预处理技术,我们可以将这些非结构化或半结构化的数据转换为适合机器学习算法使用的格式。主要的处理方法包括:
-
类别型数据编码:标签编码、独热编码和目标编码等方法可以将类别转换为数值表示。
-
文本数据预处理:包括文本清洗、标准化、词袋模型、TF-IDF和词嵌入等技术,可以将文本转换为数值向量。
-
高维数据降维:PCA和t-SNE等方法可以减少特征数量,便于可视化和后续分析。
五、特征工程:特征选择与特征构造
特征工程是机器学习中的关键步骤,它涉及选择最相关的特征并创建新的特征以提高模型性能。本章将详细介绍特征选择和特征构造的常用技术。
1、特征选择
特征选择旨在从原始特征集中选择最相关、最重要的特征子集,以减少数据的维度,提高模型的效率和泛化能力。
1.1 过滤法(Filter Methods)
过滤法基于统计指标来评估特征的重要性,不依赖于具体的学习算法。常用的过滤方法包括方差阈值、相关系数和互信息等。


这个代码示例展示了如何使用方差阈值、F-score和互信息来进行特征选择,并通过可视化展示了不同特征的重要性评分。
1.2 包装法(Wrapper Methods)
包装法使用预定义的机器学习算法来评估特征子集的性能。常用的包装方法包括递归特征消除(RFE)和前向特征选择。


这个代码示例展示了如何使用递归特征消除(RFE)进行特征选择,并通过交叉验证评估不同特征数量的模型性能。它还展示了如何确定最佳特征数量和选择最重要的特征。
1.3 嵌入法(Embedded Methods)
嵌入法将特征选择作为模型训练过程的一部分。常用的嵌入方法包括L1正则化(Lasso)和基于树的特征重要性。


这个代码示例展示了如何使用L1正则化(Lasso)和随机森林特征重要性进行特征选择。它比较了两种方法选择的特征,并通过可视化展示了不同特征的重要性。
2、特征构造
特征构造是创建新特征或转换现有特征以提高模型性能的过程。这可能涉及数学变换、特征组合或基于领域知识的特征创建。
2.1 数学变换
数学变换包括对原始特征进行数学运算,如平方、开方、对数等。这些变换可以帮助捕捉非线性关系。


这个代码示例展示了几种常见的数学变换,包括对数、平方根、平方、倒数、Box-Cox和自定义变换。它通过直方图可视化了这些变换对数据分布的影响,并计算了偏度和峰度来评估哪种变换最接近正态分布。
2.2 特征组合
特征组合涉及将两个或多个现有特征组合在一起以创建新特征。这可以帮助模型捕捉特征之间的交互作用。常见的组合方法包括加法、乘法、比率等。



这个代码示例展示了如何创建组合特征,包括加法组合、乘法组合、比率和平方项。它比较了使用原始特征和组合特征的模型性能,并展示了特征重要性,帮助我们理解哪些组合特征对模型最有帮助。
2.3 基于领域知识的特征构造
基于领域知识的特征构造涉及利用对特定问题或行业的专业知识来创建新特征。这种方法通常需要与领域专家合作,并深入理解数据的上下文。


这个代码示例展示了如何基于电子商务领域的知识构造新特征,如购买频率、客户价值、退货率、参与度得分和最近购买的相对新近程度。它使用这些特征训练了一个随机森林模型来预测客户忠诚度,并分析了特征重要性,帮助我们理解哪些构造的特征对预测最有帮助。
3、自动特征工程
随着机器学习的发展,出现了一些自动化特征工程的工具和技术。这些方法可以自动探索和生成大量潜在的特征,从而减少人工特征工程的工作量。
3.1 特征工具(Featuretools)
Featuretools是一个开源Python库,它可以自动化特征工程过程。它使用深度特征合成(Deep Feature Synthesis, DFS)算法来自动创建特征。



这个代码示例展示了如何使用Featuretools库自动生成特征。它创建了一个简单的客户交易数据集,使用深度特征合成算法生成新特征,然后使用这些特征训练一个随机森林回归模型来预测客户的平均交易金额。最后,它分析了自动生成的特征的重要性。
总结
特征工程是机器学习中的关键步骤,它可以显著提高模型的性能和解释性。本章介绍了特征选择和特征构造的多种方法,以及自动特征工程的技术。以下是主要的要点:
-
特征选择
-
过滤法:基于统计指标选择特征,如方差阈值、相关系数和互信息。
-
包装法:使用目标算法的性能来评估特征子集,如递归特征消除(RFE)。
-
嵌入法:在模型训练过程中进行特征选择,如L1正则化和基于树的特征重要性。
-
-
特征构造
-
数学变换:对原始特征进行数学运算,如对数、平方根、平方等。
-
特征组合:将多个特征组合创建新特征,捕捉特征间的交互作用。
-
基于领域知识的特征:利用专业知识创建特定问题的相关特征。
-
-
自动特征工程
-
使用工具如Featuretools自动生成大量潜在特征,减少人工工作量。
-
在实践中,有效的特征工程通常需要结合这些方法,并根据具体问题和数据特点进行调整。以下是一些最佳实践:
-
始终进行探索性数据分析,深入理解数据的分布和特征之间的关系。
-
在特征选择和构造过程中,保持与领域专家的沟通,利用他们的知识。
-
使用交叉验证来评估特征的效果,避免过拟合。
-
注意特征工程可能带来的计算成本,在模型复杂性和性能之间找到平衡。
-
记录特征工程的过程和结果,便于复现和改进。
最后,虽然自动特征工程工具可以生成大量特征,但人工干预和领域知识仍然很重要。理想的方法是将自动化工具与人工分析相结合,既提高效率,又确保特征的相关性和可解释性。
六、降维与嵌入技术
降维是数据预处理中的重要步骤,它可以帮助我们减少数据的复杂性,提高模型的效率和效果。本章将介绍几种常用的降维和嵌入技术。
1、主成分分析(PCA)
主成分分析是一种线性降维方法,通过找到数据中的主要变化方向来减少特征数量。
1.1 PCA的基本原理
PCA的基本步骤如下:
(1)对数据进行中心化(减去均值) (2)计算协方差矩阵 (3)对协方差矩阵进行特征值分解 (4)选择最大的k个特征值对应的特征向量 (5)将原始数据投影到这k个特征向量上
1.2 PCA的实现
以下是使用sklearn实现PCA的示例:


这个例子展示了如何将4维的鸢尾花数据集降到2维,并进行可视化。
2、t-SNE
t-SNE是一种非线性降维技术,特别适合高维数据的可视化。
2.1 t-SNE的基本原理
t-SNE的主要步骤包括:
(1)计算高维空间中数据点之间的条件概率 (2)在低维空间中构造一个类似的概率分布 (3)最小化这两个分布之间的KL散度
2.2 t-SNE的实现
以下是使用sklearn实现t-SNE的示例:


这个例子展示了如何使用t-SNE将手写数字数据集(64维)降到2维并可视化。
3、UMAP
UMAP是一种较新的降维技术,它结合了t-SNE的优点和一些理论上的改进。
3.1 UMAP的基本原理
UMAP的主要步骤包括:
(1)构建数据的模糊拓扑表示 (2)构建低维空间中的简化表示 (3)优化这两个表示之间的交叉熵
3.2 UMAP的实现
以下是使用umap-learn库实现UMAP的示例:


这个例子展示了如何使用UMAP将手写数字数据集降维到2维并可视化。
4、自编码器 (Autoencoder)
自编码器是一种基于神经网络的非线性降维方法,通过学习将输入数据压缩到一个低维表示,然后再重构回原始维度。
4.1 自编码器的基本原理
自编码器的基本结构包括:
(1)编码器:将输入数据压缩到低维表示 (2)解码器:从低维表示重构回原始维度 (3)通过最小化重构误差来训练网络
4.2 自编码器的实现
以下是使用Keras实现简单自编码器的示例:


这个例子展示了如何使用自编码器将784维的MNIST图像压缩到32维,然后再重构回原始维度。
总结
降维技术在数据预处理中扮演着重要角色,可以帮助我们减少数据的维度,提高模型的效率。不同的降维技术有其各自的优缺点和适用场景:
-
PCA适用于线性数据,计算效率高,但可能丢失非线性关系。
-
t-SNE和UMAP适合于数据可视化,能够保留数据的局部结构,但计算成本较高。
-
自编码器可以学习复杂的非线性特征,但需要大量数据和计算资源。
在实际应用中,我们需要根据数据的特性和任务的需求选择合适的降维技术。
七、数据增强与数据平衡
在机器学习中,数据的质量和数量对模型的性能至关重要。数据增强和数据平衡是两种重要的技术,用于提高模型的泛化能力和处理不平衡数据集的能力。本章将详细介绍这两种技术及其应用。
1、数据增强
数据增强是一种通过创建修改版的现有数据来扩充训练数据集的技术。这种方法不仅可以增加训练样本的数量,还可以提高模型的鲁棒性和泛化能力。
1.1 图像数据增强
图像数据增强是最常见的数据增强形式之一,广泛应用于计算机视觉任务中。


这个示例展示了几种常见的图像数据增强技术:
-
翻转:水平翻转图像。
-
旋转:将图像旋转一定角度。
-
添加噪声:向图像添加随机噪声。
-
调整亮度:增加或减少图像的亮度。
这些技术可以单独使用,也可以组合使用,以创建更多样化的训练样本。
1.2 文本数据增强
文本数据增强在自然语言处理任务中非常有用。常见的文本数据增强技术包括同义词替换、回译、文本生成等。


这个示例展示了两种简单的文本数据增强技术:
-
同义词替换:随机选择句子中的词,并用其同义词替换。
-
随机删除:以一定概率随机删除句子中的词。
这些技术可以帮助模型学习更多样化的语言表达,提高其对不同表达方式的理解能力。
2、数据平衡
数据不平衡是机器学习中常见的问题,指的是在分类任务中,不同类别的样本数量差异很大。这可能导致模型偏向于多数类,对少数类的预测性能较差。
2.1 过采样(Oversampling)
过采样是增加少数类样本数量的方法。最简单的过采样方法是随机重复少数类样本,但这可能导致过拟合。更高级的方法如SMOTE(Synthetic Minority Over-sampling Technique)可以生成新的合成样本。


这个示例展示了如何使用SMOTE方法来平衡不平衡数据集,并比较了使用原始数据和平衡后数据训练的模型性能。我们可以看到,SMOTE方法能够显著提高模型对少数类的预测性能。
2.2 欠采样(Undersampling)
欠采样是减少多数类样本数量的方法。简单的随机欠采样可能会丢失重要信息,因此也有一些更复杂的方法,如Near Miss算法。


这个示例比较了原始数据、随机欠采样和Near Miss方法的效果。我们可以看到,欠采样方法可以提高模型对少数类的预测性能,但可能会牺牲一些整体准确性。Near Miss方法通常比随机欠采样更有效,因为它试图保留更多的信息。
2.3 组合方法
在实际应用中,经常会结合使用过采样和欠采样方法,以达到更好的平衡效果。


这个示例展示了如何使用SMOTETomek方法,它结合了SMOTE过采样和Tomek Links欠采样。这种组合方法通常可以在保持数据集信息的同时,有效地平衡类别分布。
总结
在实际应用中,数据增强和数据平衡并非万能解决方案。它们应该作为整体机器学习流程中的一部分,与其他技术(如特征工程、模型选择等)结合使用。同时,也要注意避免过度增强或平衡导致的数据失真和过拟合问题。
最后,随着深度学习技术的发展,一些高级的数据增强方法(如生成对抗网络GAN)和自动数据增强技术也越来越受到关注。这些方法可以生成更高质量、更多样化的样本,进一步提高模型性能。然而,这些高级技术也带来了更高的复杂性和计算成本,在使用时需要谨慎评估其成本效益。
八、特殊类型数据预处理
在机器学习和数据科学领域,我们经常会遇到一些特殊类型的数据,这些数据需要特定的预处理技术。本章将介绍几种常见的特殊类型数据及其预处理方法。
1、时间序列数据
时间序列数据是按时间顺序排列的数据点序列。这种数据在金融、气象、医疗等多个领域都很常见。
1.1 时间序列数据的特点
-
时间依赖性:数据点之间存在时间上的关联。
-
周期性:可能存在季节性或周期性模式。
-
趋势:可能存在长期上升或下降的趋势。
1.2 时间序列数据的预处理




这个示例展示了时间序列数据预处理的几个关键步骤:
-
处理缺失值:使用前向填充方法。
-
去除趋势和季节性:使用seasonal_decompose函数分解时间序列。
-
标准化:使用StandardScaler进行标准化处理。
-
滑动窗口特征提取:计算滑动平均和标准差。
-
创建lag特征:为每个时间点创建过去几个时间点的特征。
这些步骤有助于准备时间序列数据用于后续的建模和分析。
2、文本数据
文本数据是自然语言处理(NLP)任务中最常见的数据类型。处理文本数据需要特殊的预处理技术。
2.1 文本数据的预处理


这个示例展示了文本预处理的主要步骤:
-
分词:将文本分割成单独的词。
-
去除停用词:删除常见但对分析没有实质帮助的词。
-
词形还原和词干提取:将词转化为其基本形式。
-
向量化:将文本转换为数值向量,便于机器学习模型处理。
这些步骤为后续的文本分析和建模任务奠定了基础。
3、图像数据
图像数据在计算机视觉任务中至关重要。预处理图像数据可以显著提高模型的性能。
3.1 图像数据的预处理


这个示例展示了图像预处理的主要步骤:
-
调整大小:将所有图像调整到统一的尺寸。
-
标准化:使图像数据具有零均值和单位方差。
-
数据增强:通过翻转和旋转创建新的训练样本。
-
颜色空间转换:将RGB图像转换为灰度图像。
这些预处理步骤可以帮助提高模型的性能和泛化能力。
4、声音数据
声音数据在语音识别、音乐分类等任务中很常见。处理声音数据通常涉及信号处理技术。
4.1 声音数据的预处理


这个示例展示了声音数据预处理的几个关键步骤:
-
去噪:使用低通滤波器去除高频噪声。
-
特征提取:计算梅尔频率倒谱系数(MFCC)。
-
时频域转换:使用短时傅里叶变换(STFT)将信号从时域转换到频域。
这些预处理步骤可以帮助提取声音数据的重要特征,为后续的分类或回归任务做准备。
5、高级预处理技术
除了上述基本的预处理方法,还有一些更高级的技术值得探讨:
5.1 自动特征工程
自动特征工程是一种使用机器学习算法自动创建、选择和优化特征的方法。这在处理复杂的数据集时特别有用。


这个示例展示了如何使用Featuretools库进行自动特征工程,并比较了使用原始特征和自动生成特征的模型性能。
5.2 深度学习中的端到端学习
在深度学习领域,有一种趋势是减少手动特征工程,转而使用端到端学习。这种方法直接从原始数据学习特征,而不需要大量的人工预处理。


这个示例展示了如何使用CNN直接从原始图像数据学习特征,而不需要手动设计特征提取步骤。这种端到端学习方法在图像分类、语音识别等任务中取得了巨大成功。
结语
随着技术的发展,数据预处理领域也在不断演进。一些值得关注的趋势包括:
-
自动化机器学习(AutoML):包括自动特征选择、模型选择和超参数调优。
-
联邦学习:允许在保护数据隐私的同时进行分布式学习,这可能会改变数据预处理的方式。
-
强化学习在特征工程中的应用:使用强化学习算法来自动发现和生成有效的特征。
-
迁移学习:利用预训练模型来减少对大量标注数据的需求,同时提高模型在小数据集上的性能。
-
可解释AI:随着对AI可解释性要求的增加,可能会出现新的预处理技术来提高模型的可解释性。
特殊类型数据的预处理是一个复杂而重要的主题。本章介绍了几种常见特殊数据类型的预处理方法,以及一些高级技术和未来趋势。在实际应用中,选择合适的预处理方法需要考虑数据特征、问题性质、计算资源等多个因素。同时,随着技术的发展,我们也应该保持开放的态度,不断学习和应用新的预处理技术,以提高模型的性能和效率。
九、预处理自动化与工程化实践
数据预处理是机器学习和数据科学项目中至关重要的一步,但它往往是耗时且容易出错的。随着数据规模的增长和项目复杂性的提高,自动化和工程化预处理流程变得越来越重要。本章将介绍如何实现预处理的自动化和工程化,以提高效率和可靠性。
1、预处理流水线
预处理流水线是一系列数据转换步骤的序列,可以自动化和标准化数据预处理过程。
1.1 使用scikit-learn的Pipeline
scikit-learn的Pipeline类是构建预处理流水线的强大工具。


这个示例展示了如何使用scikit-learn的Pipeline和ColumnTransformer来构建一个包含数值和分类特征预处理的完整流水线。这种方法有几个优点:
-
代码更加简洁和可读。
-
减少了数据泄露的风险,因为所有的预处理步骤都封装在流水线中。
-
可以轻松地应用于新数据,无需单独进行预处理步骤。
1.2 使用Apache Spark进行大规模数据预处理
对于大规模数据集,Apache Spark提供了强大的分布式数据处理能力。

这个示例展示了如何使用PySpark构建一个完整的预处理和模型训练流水线。PySpark的Pipeline API与scikit-learn的非常相似,但它能够处理大规模分布式数据集。
2、自动化特征工程
自动化特征工程是一种使用算法自动创建、选择和优化特征的方法。这可以大大减少手动特征工程的工作量,并可能发现人类可能忽视的有价值特征。
Featuretools是一个用于自动特征工程的开源Python库。


这个示例展示了如何使用Featuretools自动生成特征,并使用这些特征训练一个随机森林回归模型。自动特征工程可以帮助我们发现复杂的特征组合,这些组合可能对预测任务很有价值。
如例子所示,在预测客户未来订单总额时,历史订单总额(SUM特征)是最有预测力的指标,而订单数量和平均订单金额提供了额外的、尽管相对较小的信息。
3、版本控制和可重复性
在工程化实践中,确保数据预处理流程的可重复性和可追踪性是非常重要的。这可以通过版本控制和适当的文档来实现。比如DVC (Data Version Control) 是一个专门用于数据科学项目的版本控制工具。
4、监控和维护
预处理流水线部署后,持续监控其性能并进行必要的维护是很重要的。比如MLflow是一个用于管理机器学习生命周期的开源平台,包括实验跟踪、可重现性和模型部署。Grafana是一个流行的开源监控和可视化工具,可以用来监控预处理流水线的性能和健康状况。
5、持续集成和持续部署(CI/CD)
将预处理流水线纳入CI/CD流程可以确保代码变更的自动测试和部署,提高开发效率和系统可靠性。比如GitLab CI/CD是一个强大的持续集成和部署工具,可以自动化测试、构建和部署过程。
6、容器化和编排
容器化技术(如Docker)和容器编排平台(如Kubernetes)可以大大简化预处理流水线的部署和扩展过程。
总结
预处理自动化与工程化实践是提高数据科学项目效率和可靠性的关键。本章介绍了几个重要的方面:
-
预处理流水线:使用scikit-learn和Apache Spark构建可重用的预处理流水线。
-
自动化特征工程:使用Featuretools等工具自动生成和选择特征。
-
版本控制和可重复性:使用DVC进行数据和模型的版本控制。
-
监控和维护:使用MLflow进行实验跟踪和模型注册,使用Grafana进行流水线监控。
-
持续集成和持续部署:使用GitLab CI/CD自动化测试、构建和部署过程。
-
容器化和编排:使用Docker容器化预处理流水线,使用Kubernetes进行部署和扩展。
这些实践可以帮助数据科学团队更高效地开发、部署和维护预处理流水线,从而提高整个机器学习项目的质量和可靠性。随着数据规模的增长和项目复杂性的提高,这些工程化实践将变得越来越重要。
十、综合案例与最佳实践总结
在本章中,我们将通过一个综合案例来演示数据预处理的端到端流程,并总结一些最佳实践。这个案例将涵盖我们在前面章节中讨论的各种技术和方法。
1、综合案例:电子商务客户行为分析
假设我们是一家电子商务公司的数据科学团队,我们的任务是构建一个客户购买预测模型。这个模型将帮助我们预测客户在未来30天内是否会进行购买。
1.1 数据描述
我们有以下数据集:
-
客户信息:包含客户ID、年龄、性别、注册日期等。
-
浏览记录:包含客户ID、浏览的商品ID、浏览时间等。
-
购买记录:包含客户ID、购买的商品ID、购买时间、购买金额等。
-
商品信息:包含商品ID、类别、价格等。
1.2 预处理流程
让我们通过一个完整的预处理流程来准备这些数据用于模型训练。


这个综合案例展示了一个完整的数据预处理流水线,包括以下步骤:
-
数据加载:使用Dask进行大规模数据的并行加载。
-
数据清洗:处理重复记录、缺失值和异常值。
-
特征工程:创建基本特征,并使用Featuretools进行自动特征工程。
-
特征选择和编码:使用sklearn的Pipeline和ColumnTransformer进行特征预处理,包括缺失值填充、标准化和独热编码。
2、最佳实践总结
通过这个综合案例和前面章节的内容,我们可以总结出以下数据预处理的最佳实践:
2.1 数据理解和探索
-
充分了解数据:在开始预处理之前,深入理解数据的业务含义、来源和结构。
-
进行探索性数据分析(EDA):使用可视化和统计方法探索数据分布、相关性和异常值。
2.2 数据质量处理
-
处理缺失值:根据数据特点选择合适的缺失值处理方法,如均值/中位数填充、前向/后向填充或使用模型预测。
-
处理异常值:使用统计方法(如Z-score、IQR)或领域知识识别和处理异常值。
-
删除重复记录:确保数据集中没有重复的观察值,以避免模型偏差。
2.3 特征工程
-
创建有意义的特征:基于领域知识创建能反映业务问题的新特征。
-
自动特征工程:使用工具如Featuretools来自动生成和选择特征。
-
处理时间特征:对日期时间进行适当的转换,如提取年、月、日、星期几等。
2.4 特征选择和降维
-
移除低方差特征:删除那些在所有样本中变化很小的特征。
-
相关性分析:识别并处理高度相关的特征,以减少冗余。
-
使用特征选择算法:如递归特征消除(RFE)、Lasso等。
-
应用降维技术:在适当的情况下使用PCA、t-SNE等降维方法。
2.5 特征缩放和编码
-
标准化数值特征:使用StandardScaler或MinMaxScaler对数值特征进行缩放。
-
编码分类特征:根据特征的特性选择合适的编码方法,如独热编码、标签编码或目标编码。
2.6 处理类别不平衡
-
评估类别分布:了解目标变量的分布情况。
-
使用适当的采样技术:如过采样(SMOTE)、欠采样或它们的组合。
-
调整类别权重:在模型中为少数类赋予更高的权重。
2.7 数据泄露预防
-
时间序列数据处理:在处理时间序列数据时,确保不使用"未来"的信息。
-
交叉验证设置:正确设置交叉验证,避免在验证集上的数据泄露。
2.8 可扩展性和效率
-
使用高效的数据结构:对于大规模数据,考虑使用Dask或Spark等分布式计算框架。
-
构建预处理流水线:使用sklearn的Pipeline或类似工具构建可重用的预处理流水线。
2.9 版本控制和再现性
-
使用版本控制系统:对数据和代码进行版本控制,例如使用Git和DVC。
-
记录随机种子:确保结果的可重复性,为随机过程设置固定的种子。
2.10 持续监控和更新
-
监控数据分布:定期检查新数据的分布是否与训练数据一致。
-
更新预处理流水线:根据新数据的特征和分布,适时更新预处理步骤。
结语
数据预处理是机器学习项目中至关重要的一步,它直接影响模型的性能和可靠性。通过本教程的学习和综合案例的实践,我们了解了数据预处理的各个方面,从基本的数据清洗到高级的特征工程技术。
然而,需要注意的是,没有一种通用的预处理方法适用于所有情况。每个项目都有其特定的需求和挑战,需要数据科学家根据具体情况选择和调整合适的预处理技术。持续学习、实践和总结经验是提高数据预处理技能的关键。
最后,随着自动机器学习(AutoML)技术的发展,一些预处理步骤可能会变得更加自动化。但是,理解这些步骤的原理和影响仍然是数据科学家的重要技能。在实际项目中,我们应该结合自动化工具和人工专业知识,以获得最佳的预处理效果。



公众号推送规则变了,如果您想及时收到推送,麻烦右下角点个在看或者把本号置顶!
魔乐社区(Modelers.cn) 是一个中立、公益的人工智能社区,提供人工智能工具、模型、数据的托管、展示与应用协同服务,为人工智能开发及爱好者搭建开放的学习交流平台。社区通过理事会方式运作,由全产业链共同建设、共同运营、共同享有,推动国产AI生态繁荣发展。
更多推荐

所有评论(0)