计算机毕业设计springboot基于协同算法的电影推荐系统 SpringBoot协同过滤电影智能推荐平台 SpringBoot影片个性化推送系统
电影推荐系统主要目标是实现网上的相关信息管理服务。在确定了目标后,我们从以下四方面对能否实现本系统目标进行可行性分析5。3.1.1技术可行性技术上的可操作性是项目建设顺利进行的一个关键因素,技术措施必须达到要求,方能使项目顺利进行。该方案使用了开放源码的代码,并使用Java等技术,对软件的设计具有适度的困难和对电脑的硬件需求。所有的技术都很容易使用。该项目具有技术上的可行性6。3.1.2操作可行性
计算机毕业设计springboot基于协同算法的电影推荐系统mrqdo9 (配套有源码 程序 mysql数据库 论文)
本套源码可以在文本联xi,先看具体系统功能演示视频领取,可分享源码参考。
移动互联网爆发式增长让观影行为从线下购票转向线上点播,平台片库动辄上万部,用户“翻页十分钟,看片两分钟”成为常态。传统人工编辑推荐既耗时又无法感知个人口味,信息过载直接拉低留存与付费转化。协同过滤算法利用“人找片、片找人”双维相似度,可在秒级完成千人千面的推荐,正好解决这一痛点。
整个系统采用SpringBoot+Vue前后端分离架构,MySQL8.0存储行为数据,Redis缓存热点相似度矩阵,B/S模式保证跨端一致体验。后台把用户隐式评分(点击、收藏、购买、完播)与显式评分(五星、弹幕情感)混合建模,实时更新User-Based与Item-Based两套推荐列表,再经加权融合、去重、多样性重排后推向前端。业务层按“免费引流—付费转化—完整交付—社群沉淀”闭环设计,核心功能如下:
-
用户中心:注册登录、个人信息、观影历史、我的收藏、我的评论、我的帖子
-
电影分类管理:动态多级分类、标签打标、权重调整
-
免费电影:列表检索、详情播放、弹幕评论、点赞收藏、协同“猜你喜欢”
-
付费电影:价格策略、预览视频、优惠劵、订单生成、支付宝/微信沙箱支付
-
购买电影:订单编号、支付状态、发送完整片源、限时观看、防录屏水印
-
完整电影:订单关联、高清播放、倍速/字幕、观看进度云端同步
-
电影论坛:发帖、回帖、置顶、精华、关键字搜索、热度排行
-
电影资讯:图文混排、定时发布、浏览量统计、相关影片自动关联
-
推荐引擎:实时协同过滤、冷启动热门补位、新片加权、多样性重排、推荐解释
-
系统管理:轮播图、公告栏、意见反馈、联系我们、敏感词过滤
从片源入库到用户观影再到社区讨论,平台用协同算法把“人—片—单—贴”全链路数据串成闭环,既提升发现效率,也为运营提供精准排片与营销依据。
注:以上是纯课题毕业设计功能介绍,并非实际开发完成,最终开发完成的毕业设计程序以下面的的环境软件、功能图和界面为准。
系统所需要的环境软件:idea、eclipse+mysql5.7、8.0+Navicat+JDK1.8+tomcat7.0
3.1 可行性分析
电影推荐系统主要目标是实现网上的相关信息管理服务。在确定了目标后,我们从以下四方面对能否实现本系统目标进行可行性分析[5]。
3.1.1 技术可行性
技术上的可操作性是项目建设顺利进行的一个关键因素,技术措施必须达到要求,方能使项目顺利进行。该方案使用了开放源码的代码,并使用 Java等技术,对软件的设计具有适度的困难和对电脑的硬件需求。所有的技术都很容易使用。该项目具有技术上的可行性[6]。
3.1.2 操作可行性
当今社会,电脑已经是耳熟能详的存在了,绝大部分用户都可以通过电脑轻松操作本系统。由此可知,我们的管理系统对于绝大部分用户来说,操作是完全可行的,并不存在操作上的盲区[7]。
3.1.3 经济可行性
本系统所需要用到的所以的工具都是开源,不收费的,并且本系统因为不具有太过于复杂的结构,用户维护系统的费用也不高。所以,本系统的经济可行性是可行的。
3.1.4 法律可行性
此电影推荐系统是自己设计的管理系统,具有很大的实际意义。因为无论是软件还是数据库,采用的都是开源代码,因此这个系统的开发和设计,并不存在侵权等问题,在法律上完全具有可行性。
综上所述,电影推荐系统在技术、经济、操作和法律上都具有很高的可行性,开发此程序是可行的[8]。
3.2 系统性能分析
3.2.1 系统安全性
电影推荐管理制度必须由领导机构严格执行。具体要求如下:
(1)如果要使用电影推荐系统,必须先注册才能进行登录。未获许可的使用者,不可以任意的方法,进入或浏览系统资讯及资料,因而本系统将会得到保护。
(2)在不同司法管辖区的具体实施。使用其他权限登录时,无法跳过此操作[9]。
(3)如果专门应用,该系统将包含许多必须保密的数据和信息。该系统存在系统漏洞,发布此信息将给用户造成重大损失。因此,我们充分保证了该规则和系统的发展趋势。
3.2.2 数据完整性
(1)必须对所有的数据进行详尽的记载,而该信息的内容不得为空白。
(2)各种资料的关联一定要恰当。
(3)在不同的档案中,同一资料资讯应该互相相符[10]。
3.3 系统功能分析
电影推荐系统主要有管理员和用户,二个功能模块:管理员模块、用户、以下将对这二个功能的作用进行详细的剖析[11]。
管理员模块:管理员在系统中的是核心用户,管理员登录后,可以对后台系统进行管理。主要功能有:系统首页、个人中心、用户管理、电影分类管理、免费电影管理、付费电影管理、购买电影管理、完整电影管理、电影论坛、系统管理等功能。管理员用例如图3-1所示。
图3-1 管理员用例图
用户:用户进入系统可以对系统首页、个人中心、购买电影管理、完整电影管理等进行操作。用户用例如图3-2所示。
图3-2用户用例图
3.4 系统流程分析
3.4.1 数据开发流程
电影推荐系统开发时,首先对此系统进行需求分析,进而对系统进行模块、编码等详细设计总体的设计规划,设计系统功能模块,数据库的选择等,本系统的开发流程如图3-3所示
图3-3系统开发流程图
3.4.2 用户登录流程
要想利用这个软件来进行系统的安全管理,首先需要登录到该软件中。如图3-4所示。
图3-4登录流程图
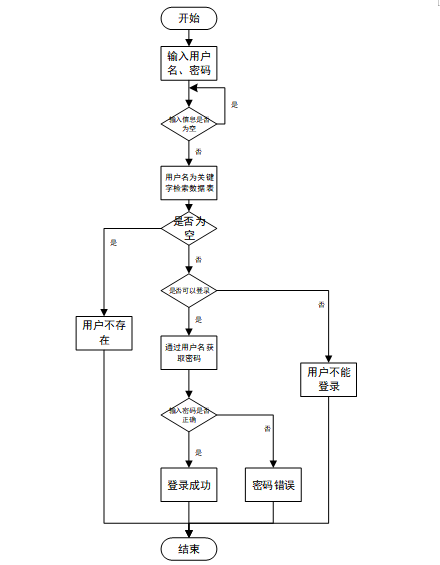
3.4.3 系统操作流程
用户登录系统时需要输入正确的正确的用户名和密码,数据库在进行匹配核实后匹配结果正确才能进入系统,若错误则提示用户名或密码错误,即无法登录。操作流程如图3-5所示。
图3-5 系统操作流程图
3.4.4 添加信息流程
管理员可以添加信息,用户添加可以自己权限内的信息,输入信息后,要想利用这个软件来进行系统的安全管理,首先需要登录到该软件中。添加信息流程如图3-6所示。
图3-6 添加信息流程图
3.4.5 修改信息流程
管理员可以修改信息,用户可以修改自己权限内的信息,首先进入修改信息界面,输入需要修改信息,在系统进行判定为正确和合规后修改成功,并将数据更新至数据库。信息不合法则修改失败,重新输入。修改信息流程图如图3-7所示。
图3-7 修改信息流程图
3.4.6 删除信息流程
管理员可以删除信息,点击删除按钮,系统会提示是否删除信息,点击确定,则信息被删除,数据库中的信息随之删除,删除信息流程图如图3-8所示。
图3-8 删除信息流程图
4 系统设计
4.1 系统概要
在对该方法进行了系统的解析之后,进行了一个包括了整体和细节的记性系统的设计。整体的设计仅仅是一个整体的方案,通过整体的方案,我们可以将整个体系中的某些部分分割开来,比如文件,文档,数据等等。经过整体的规划,我们可以将这些软件的各个部分,都分成了不同的部分。不过这仅仅是一种初步的分类,并未实际实施。
总体来说,这是一个初步的方案,也是一个工程。我们可以进行多种方案的综合,在比较中,从性能、成本、效益三方面进行比较,最后得出最佳的产品,选用好的总体设计能够减少成本,提高学校效益,从这一点来讲,整体设计非常重要的。
电影推荐系统工作原理图如图4-1所示:

图4-1 系统工作原理图
4.2 系统结构设计
构图是系统的体系结构,体系结构是体系结构体系的一部分,体系结构体系是体系结构体系的重要组成部分。电影推荐系统的整体结构设计如图4-2所示。
图4-2 系统整体架构图
4.3数据库设计
在电脑资讯系统中,以资料库为基础。当前计算机体系中最重要的是数据库。数据库的发展好坏,直接关系到整个系统的性能与运行效率。
4.3.1 数据库设计原则
利用 ER模式进行数据库的概念结构设计。E-R模型法的组成元素有:实体、属性、联系,E-R模型用E-R图表示,是一个关于工作环境中的事件的信息,而一个属性是关于物理特征的说明。在系统的设计过程中,资料库发挥了关键作用。下面设计出这几个关键实体的实体—关系图。
4.3.2 数据库实体
在一个资料模式中,一个被称作“实例”的实体,与真实的“事件”或者“物体”相匹配,可以与其它物体区分开来。例如,公司中的每个员工,家里中的每个家具。
本系统的E-R图如下图所示:
1、用户信息实体图如图4-3所示:

图4-3用户信息实体图
2、完整电影实体图如图4-4所示:

图4-4完整电影实体图
3、购买电影实体图如图4-5所示:

图4-5购买电影实体图
4、免费电影实体图如图4-6所示:

图4-6免费电影实体图
5.1 基本任务
该系统的实施方式是指能精确地描绘要实施的对象,以便后续的代码可以按照系统的实际情况用编程的方式来写相应的软件。
系统实现的基本任务如下:
(1)模块的数据结构进行设计,在之前的需求分析、概要设计中更加明确地界定更加含糊的资料类型。
(2)更加精确地对每个模板进行了更加细致的算法设计,并对每个组件的处理过程进行了算法的说明。
(3)执行实体化的资料库。
(4)其他设计:有时候,还要考虑到系统的不同,如:输入/输出格式设计、代码设计、人机对话设计等。
(5)对系统的说明书进行编写。
(6)评审:审查程序中的规则和数据库的实体构造。
系统结构可分为具有三个不同功能的包的Java源代码、系统的数据库文件、界面代码。Java源代码中三个不同包分别为控制、逻辑、缩写层,分别控制也不同的程序具有不同的性质。有了他们就能对系统的数据进行增删改查,完成界面的显示和数据统计,产生随机数和属性文件的读取。定时器类、翻页工具类等,包含了日期转换、字符串处理、获取编译环境等信息。这些类极大地方便了Java编程,日常开发中,经常要用来这些类。
5.2 前台功能模块
当游客打开系统的网址后,首先看到的就是首页界面。在这里,游客能够看到电影推荐系统的导航条显示首页、免费电影、付费电影、电影论坛、电影资讯、后台管理、联系我们、个人中心。系统首页界面如图5-1所示:

图5-1 系统首页界面
在系统首页点击中间的注册/登录按钮,然后页面跳转到注册登录界面,后来输入信息完成后,单击注册或者登录操作,如图5-2所示:


图5-2用户注册、用户登录界面
用户点击付费电影,在付费电影页面的搜索栏输入电影名称、电影分类、导演、主演,进行查询,然后查看电影名称、电影分类、封面、导演、价格、主演、预览视频、片长、制片地区、语言、上映时间 、点击次数,如果有需要可以进行购买电影或者收藏、评论等操作;如图5-3所示:

图5-3付费电影界面
电影论坛:用户通过电影论坛页面填写标题、类型、内容,进行发布帖子,与其他用户可以在下方发表评论,可依关键字搜索帖子,如图5-4所示:

图5-4电影论坛界面
在个人中心页面可以输入个人详细信息,进行信息更新操作,还可以对我的发布、我的收藏进行详细操作,如图5-5所示:

图5-5个人中心界面
5.3 管理员功能模块
管理员登录,通过登录页面填写用户名、密码、角色,点击登录,如图5-6所示。

图5-6管理员登录界面图
管理员登录进入电影推荐系统可以对系统首页、个人中心、用户管理、电影分类管理、免费电影管理、付费电影管理、购买电影管理、完整电影管理、电影论坛、系统管理等功能,进行详细操作,如图5-7所示。

图5-7 管理员功能界面图
管理员点击用户管理,在用户管理页面中可以对账号、姓名、年龄、性别、手机、头像等信息,并可根据需要进行查询或者新增、删除用户信息等操作,如图5-8所示。

图5-8用户管理界面图
管理员点击免费电影管理,在免费电影管理页面中可以对电影名称、电影分类、封面、导演、主演、视频、片长、制片地区、语言、上映时间、点击次数等信息,并可根据需要进行查询或者新增、删除免费电影等操作,如图5-9所示。

图5-9免费电影管理界面图
管理员点击完整电影管理,在完整电影管理页面中可以对订单编号、电影名称、完整视频、发送时间、账号、姓名等信息,并可根据需要进行查询或者删除完整电影等操作,如图5-10所示。

图5-10完整电影管理界面图
管理员点击付费电影管理,在付费电影管理页面中可以对电影名称、电影分类、封面、导演、价格、主演、预览视频、片长、制片地区、语言、上映时间 、点击次数等信息,并可根据需要进行查询、新增或者删除付费电影等操作,如图5-11所示。

图5-11付费电影管理界面图
管理员点击购买电影管理,在购买电影管理页面中可以对订单编号、电影名称、价格、购买时间、备注、账号、姓名、是否支付等信息,并可根据需要进行查询或者删除购买电影等操作,如图5-12所示。

图5-12购买电影管理面图
管理员点击电影论坛,在电影论坛页面中可以对帖子标题、用户名、状态等信息,并可根据需要进行查询或者删除电影论坛等操作,如图5-14所示。

图5-14电影论坛面图
5.4 用户功能模块
用户登录进入电影推荐系统可以对系统首页、个人中心、购买电影管理、完整电影管理等功能,进行详细操作,如图5-15所示。

图5-15用户功能界面图
源码无偿分享,文未领取
魔乐社区(Modelers.cn) 是一个中立、公益的人工智能社区,提供人工智能工具、模型、数据的托管、展示与应用协同服务,为人工智能开发及爱好者搭建开放的学习交流平台。社区通过理事会方式运作,由全产业链共同建设、共同运营、共同享有,推动国产AI生态繁荣发展。
更多推荐


所有评论(0)