HT8310:内置电荷泵升压音频功放
HT8310:内置电荷泵升压音频功放
HT8310具有AB类和D类的自Y切换功能,在受到D类功放EMI干扰困扰时,可随时切换至AB类音频功放模式(此时电荷泵升压功能关闭)。HT8310内部固定28dB增益,内置的关断功能使待机电流Z小化,还集成了输出端过流保护、片内过温保护和电源欠压异常保护等功能。

HT8310 是 一 款 D 类 音 频 功 率 放 大 器 , 在VBAT=4.2V、THD+N=10%,4Ω负载条件下能连续输出5.2W功率。该D类功放的电源电压由内置的自适应电荷泵升压模块提供。该升压模块在低功率时不升压,可提升电池的播放时间。
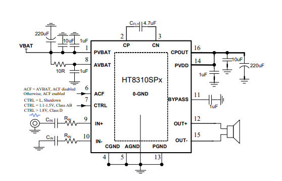
应用图:

HT8310的Z大特点是防削顶失真(ACF)输出控制功能,可检测并抑Z由于输入音乐、语Y信号幅度过大所引起的输出信号削顶失真(破音),也能自适应地防止在升压电压下降所造成的输出削顶,显著提高音质,创造非常舒适的听音享受,并保护扬声器免受过载损坏。其具有4种不同的ACF模式,可针对不同应用场合。同时芯片还具有ACF-Off 模式。
特点:
1、4种防削顶失真功能(防破音, Anti-ClippingFunction, ACF)
2、免滤波器数字调制,直接驱动扬声器
3、自适应电荷泵升压功能
4、内部固定28dB增益
5、输出功率
5.2W (VBAT=4.2V, RL=4Ω, THD+N=10%)
4.0W (VBAT=3.7V, RL=4Ω, THD+N=10%)
3.0W (VBAT=3.3V, RL=4Ω, THD+N=10%)
6、效率
84% (VBAT=3.7V, RL=4Ω, 0.4W)
75% (VBAT=3.7V, RL=4Ω, 2W)
7、电源
-升压输入VBAT:2.7V至5.5V
-升压输出CPOUT:6.4V
8、静态工作电流:3mA
9、关断电流:<1uA
10、AB/D类可切换
11、保护功能:过流/过热/欠压异常保护功能
12、无铅封装, SOP16L-PP,QFN16L-PP
应用
・蓝牙音箱 ・便携式音箱
・2.1声道小音箱 ・扩音器
・iphone/ipod/ipod docking ・MP4, 导航仪
・平板电脑,笔记本电脑 ・智能手机
・小尺寸LCD电视/监S器 ・便携式游戏机
#HT8310芯片 #音频功放芯片 #智能芯片 #电子芯片 #亿胜盈科
魔乐社区(Modelers.cn) 是一个中立、公益的人工智能社区,提供人工智能工具、模型、数据的托管、展示与应用协同服务,为人工智能开发及爱好者搭建开放的学习交流平台。社区通过理事会方式运作,由全产业链共同建设、共同运营、共同享有,推动国产AI生态繁荣发展。
更多推荐



所有评论(0)