纯小白学习linux系统之----VMware虚拟机克隆、快照、迁移、删除
在我们学习过程中不仅仅会使用虚拟机安装操作系统,也会用虚拟机针对系统进行克隆、快照、迁移、删除等常用操作,从而大大缩减我们的时间。
前言:
在我们学习过程中不仅仅会使用虚拟机安装操作系统,也会用虚拟机针对系统进行克隆、快照、迁移、删除等常用操作,从而大大缩减我们的时间。
虚拟机克隆:
用于创建虚拟机的完整副本(包括操作系统、应用、数据、配置等),可快速部署多套相同环境(如开发/测试集群)

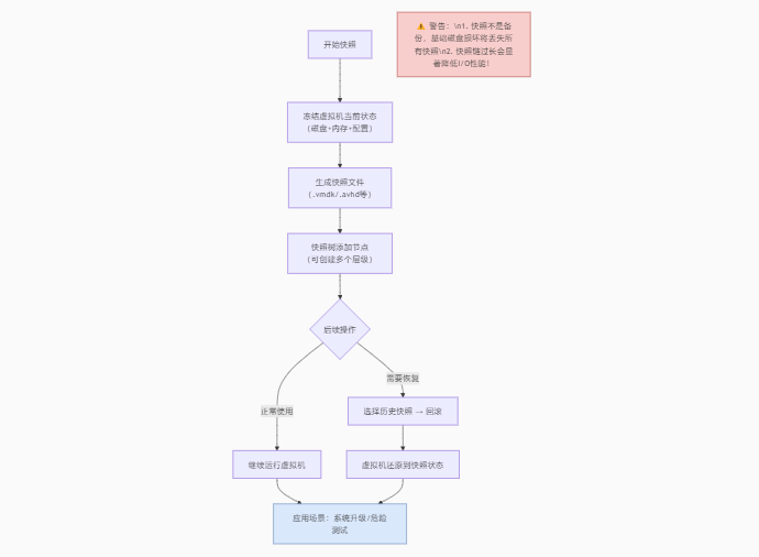
虚拟机快照:
可保存虚拟机某一时刻的完整状态(内存、磁盘、配置)可随时回退,如系统升级/软件安装前创建快照,有问题可快速还原。

虚拟机迁移:
冷迁移:将虚拟机从一台物理主机迁移到另一台,或存储位置迁移(本次演示案例)
热迁移:对操作要求较高,感兴趣的同学可以研究下。

虚拟机克隆
方法一:通过拷贝虚拟机已安装操作系统文件
1. 找到我们安装虚拟机操作系统时保存的文件夹,并复制一份,复制粘贴的位置自己定义。
2. 返回VMware虚拟机软件内,通过左上角文件--打开。
3. 找到我们克隆的虚拟机操作系统,进入到克隆文件夹内,选择克隆程序,点击打开即可。
4. 到此我们虚拟机方法一克隆已经完成,建议修改下克隆后的名称方便分辨。
方法二:通过VMware自带克隆操作,克隆时需关闭被克隆操作系统
1. 点击需要被克隆操作系统,点击虚拟机,点击管理,点击克隆。
2. 点击下一页。
3. 选择克隆虚拟机中当前状态,点击下一页
4. 此时会出现两种克隆方式,我们选择第二种创建完整克隆,点击下一页。
-
完整克隆:副本完全独立,性能高,占用存储空间大(适合生产环境)
-
链接克隆:依赖父虚拟机,节省空间,但父机不可删除(适合临时测试)。

5. 自定义虚拟机名称,更改位置建议放在非系统盘位置,点击完成,等待克隆完毕即可。
虚拟机快照
-
选择需要快照虚拟机,鼠标右键选择快照,选择拍摄快照。

-
根据需要输入内容点击拍摄快照,到此我们快照已经创建完毕。

-
快照恢复,右击需要恢复快照系统,选择快照,若只有一个快照可点击第三步,若多个快照可点击第四步快照管理器,选择具体需要回退的快照,本次以第四步操作为例。

-
选择需要回退快照,点击转到,确定后我们系统将会从当前状态回退到指定快照时期。

虚拟机迁移和删除
迁移
-
找到安装虚拟机操作系统时保存的文件夹,选择文件拷贝即可。

-
可在另一台虚拟机上打开此拷贝的虚拟机操作系统,方法与虚拟机克隆方法一一致。

删除
-
选择需要删除虚拟机操作系统,右击选择管理,点击从磁盘中删除。

魔乐社区(Modelers.cn) 是一个中立、公益的人工智能社区,提供人工智能工具、模型、数据的托管、展示与应用协同服务,为人工智能开发及爱好者搭建开放的学习交流平台。社区通过理事会方式运作,由全产业链共同建设、共同运营、共同享有,推动国产AI生态繁荣发展。
更多推荐


所有评论(0)