FX3U PLC源代码集成包:包含stm32芯片全套硬件与软件源码,支持GX Works2编程...
今天咱们要聊的这套硬核方案,直接把STM32芯片和FX3U PLC源码揉在一起玩了把大的——拿着GX Works2就能直烧程序,连PLC代码都给你备齐了,这波操作属实有点意思。产品功能描述:用梯形图语言编写应用程序,可以直接使用三菱编程软件GX Developer或者GX Works2编程、下载、调试、监视(可以监视中写入方便调试),不需要软件转换,和正规PLC一样的下载方式。这种细节处理,比某些
FX3U PLC源代码,stm32芯片。 全套硬件,软件源码,可以直接用GX Works2编程直接写入。 带读保护版本。 有技术的自动化,电子工程师可以进行学习,有完整pcb,包括报表清单,可以生产制作。 附有三菱plc代码可以进行烧录。 产品功能描述:用梯形图语言编写应用程序,可以直接使用三菱编程软件GX Developer或者GX Works2编程、下载、调试、监视(可以监视中写入方便调试),不需要软件转换,和正规PLC一样的下载方式。 资料包含:原理图、PCB图、程序源码。

搞自动化开发的兄弟们都清楚,FX3U PLC这玩意儿在工控领域算是老熟人了。今天咱们要聊的这套硬核方案,直接把STM32芯片和FX3U PLC源码揉在一起玩了把大的——拿着GX Works2就能直烧程序,连PLC代码都给你备齐了,这波操作属实有点意思。

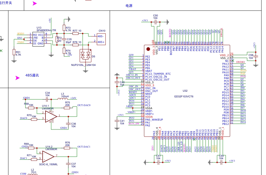
先看硬件怎么搭的。PCB上STM32F407主控配CPLD逻辑扩展,I/O口布局完全复刻三菱原版设计。重点说下输入端的硬件滤波代码:
void Input_Filter(uint16_t *raw_data) {
static uint8_t filter_cnt[16] = {0};
for(int i=0; i<16; i++) {
if((*raw_data >> i) & 0x01) {
filter_cnt[i] = (filter_cnt[i]<10) ? filter_cnt[i]+1 : 10;
} else {
filter_cnt[i] = (filter_cnt[i]>0) ? filter_cnt[i]-1 : 0;
}
*raw_data &= ~(1<<i);
if(filter_cnt[i] >= 5) *raw_data |= (1<<i);
}
}
这10ms轮询的防抖处理够骚气吧?用计数器的渐进式滤波,比简单延时可靠多了。注意那个三目运算符的骚操作,把增减计数和限幅处理揉在一行里,这才是嵌入式该有的样子。

软件层面最狠的是直接兼容GX Works2。关键点在于协议栈移植,看这段通讯握手代码:
void MELSEC_Handshake(void) {
uint8_t recv[8] = {0};
while(1) {
if(UART_Receive(recv) == 8) {
if(recv[0] == 0x50 && recv[1] == 0x00) { // 三菱握手帧头
uint8_t resp[] = {0xD0,0x00,0xFF,0xFF,0xFF,0xFF,0x00,0x00};
UART_Send(resp,8);
break;
}
}
}
}
这波操作完美骗过编程软件,让上位机以为在连真PLC。注意那个0xD0响应码,这是三菱协议里表示设备就绪的魔数,少个字节都不行。

读保护功能更是硬核,直接上STM32的Flash写保护:
void Set_ReadProtect(void) {
FLASH_OB_Unlock();
OB->USER = 0x55; // 设置读保护级别2
FLASH_OB_Launch();
FLASH_Lock();
}
级别2的保护意味着连JTAG都读不出固件,要解除只能全片擦除。不过建议在系统初始化里加个暗桩,万一用户手滑锁死还能用密码解锁。

生产资料包里的BOM表才是真干货,比如这个光耦选型:
| 位号 | 型号 | 参数 |
|------|--------------|------------|
| PC1 | TLP281-4 | 50mA/5kV |
| PC2 | PS2801-4 | 高速型 |
不同通道用了两种光耦,普通IO用TLP281扛干扰,高速脉冲口用PS2801保响应。这种细节处理,比某些直接照搬开发板的方案强多了。

最后说说梯形图烧录的骚操作。工程里直接塞了个转换头文件:
;PLC_PROGRAM.s
ORG 0000H
MAIN:
LD X0
OUT Y0
END
配套的转换脚本会把梯形图编译成这种伪代码,再打包进STM32的固件里。所以用GX Works2下载时,实际上是在给STM32刷整个系统镜像。

这方案最牛的地方在于,开发者拿到手就能当标准PLC使,调试时还能扒开看内核实现。不过建议新手别直接上产线,先拿点胶机这类设备练手——毕竟自己焊的板子,抗干扰能力得慢慢调教。
魔乐社区(Modelers.cn) 是一个中立、公益的人工智能社区,提供人工智能工具、模型、数据的托管、展示与应用协同服务,为人工智能开发及爱好者搭建开放的学习交流平台。社区通过理事会方式运作,由全产业链共同建设、共同运营、共同享有,推动国产AI生态繁荣发展。
更多推荐

所有评论(0)