【单片机毕业设计】基于物联网的老人智能手环系统设计与实现
本文介绍了一款基于STM32F103C8T6单片机的智能手环系统。该系统具备心率检测、跌倒监测、GPS定位和远程监控功能:当检测到心率异常或跌倒时,会触发声光报警,若10秒内未取消则自动发送定位到手机端。系统包含心率检测、MPU6050三轴加速度、GPS定位、按键设置、OLED显示、WiFi通信等模块,采用两层PCB板设计。软件流程包括数据采集、异常报警和远程通信功能,通过Keil5开发环境编写,
一、功能简介
项目名:手环
项目编号:mcupark-dz-027
单片机类型:STM32F103C8T6
具体功能:
1、通过心率检测模块检测心率,如果异常,则声光报警,若10s后老人未通过按键取消,则通过GPS将定位发送到手机端
2、通过MPU6050检测老人是否跌倒,如果跌倒,进行声光报警,若10s后老人未通过按键取消,则通过GPS将定位发送到手机端
3、通过按键可设置心率最大最小值
4、通过OLED显示心率值
5、通过WIFI模块,手机端可远程查看心率、GPS定位信息,也可远程设置心率最大最小值
二、系统框图设计
此次设计基于物联网的老人智能手环系统的设计,可以分为输入、中控、输出,中控采用STM32,对输出的数据进行处理,控制输出;输入由五部分组成,第一部分是通过心率检测模块检测心率;第二部分是三轴加速度模块,通过该模块检测老人是否跌倒;第三部分是GPS定位模块,通过该模块监测当前的位置;第四部分是按键模块,通过按键可设置心率最大最小值;第五部分是供电模块,通过该模块给整个系统进行供电;输出由两部分进行组成,第一部分是显示模块,通过该模块显示检测的心率;第二部分是声光报警模块,监测到老人跌倒,进行声光报警;除此之外,WiFi连接手机即作为输入又作为输出,通过WIFI模块,手机端可远程查看心率、GPS定位信息,也可远程设置心率最大最小值。此次设计的系统的系统框图如图2-1所示。
三、软件流程设计
手环以STM32F103C8T6为主控核心,首先对所用到的各个串口、定时器、A/D进行初始化,之后手环开始采集心率、状态数据,如果各项数据都在正常范围内,就将结果显示显示在手环和手机app上,如果某项身体数据超过正常范围,如心率过高、过低或者发生意外跌倒,手环上发生警报,引起使用者和周围人的注意,并且同时手环通过WIFI模块向手机app发送“危险”信号,可以及时处理情况。系统流程图如下图4-1所示。
四、32实物图
单片机型号:STM32F103C8T6
板子为绿色PCB板,两层板,厚度1.2,上下覆铜接地。元器件基本上为插针式,个别降压芯片会使用贴片式。
供电接口:TYPE-C
五、原理图
软件版本:AD2013
电路连线方式:网络标号连线方式
注意:原理图只是画出了模块的引脚图,而并不是模块的内部结构原理图
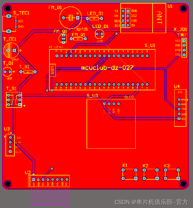
六、PCB图
由原理图导出,封装很大一部分都是作者自己绘制,不提供封装库,只提供连接好的源文件。中间有一个项目编号,隐藏在单片机底座下,插入单片机后不会看到。
两层板,上下覆铜接地。

七、部分程序展示
软件版本:keil5
逻辑程序和驱动程序分开,分布于main.c和其他.c文件
*******处理函数
*****/
void Manage_function(void)
{
if(flag_display == 0) //测量界面
{
if(ay> 2000 || ay < -2000 || ax > 5000 || ax < -1000) //老人跌倒,声光报警,计时10s未起身,则上报云端
{
if(flag_key == 0)
{
flag_10s_begin = 1;
if(flag_10s == 1)
{
flag_tumble = 1;
}
flag_tumble_alarm = 1;
}
else
{
flag_10s_begin = 0;
flag_tumble = 0;
flag_tumble_alarm = 0;
}
}
else
{
flag_10s_begin = 0;
flag_tumble_alarm = 0;
flag_key = 0;
flag_tumble = 0;
}
if((flag_1s_begin == 1) && (heart_value[1] > heart_max || heart_value[1] < heart_min)) //心率异常,声光报警
flag_heart_alarm = 1;
else
flag_heart_alarm = 0;
if(flag_tumble_alarm == 1 || flag_heart_alarm == 1) //真正执行声光报警
{
if(time_num % 3 == 0)
{
BEEP = ~BEEP;
LED = ~LED;
}
}
else
{
BEEP = 0;
LED = 1;
}
}
else
{
flag_10s_begin = 0;
BEEP = 0;
LED = 1;
}
if(flag_2s == 1) //2s,发送数据
{
flag_2s = 0;
Aliyun_Send_Data();
}
}
魔乐社区(Modelers.cn) 是一个中立、公益的人工智能社区,提供人工智能工具、模型、数据的托管、展示与应用协同服务,为人工智能开发及爱好者搭建开放的学习交流平台。社区通过理事会方式运作,由全产业链共同建设、共同运营、共同享有,推动国产AI生态繁荣发展。
更多推荐
所有评论(0)