Python动漫数据分析可视化系统|1221(领完整源码)可做计算机毕业设计JAVA、PHP、爬虫、APP、小程序、C#、C++、python、数据可视化、全套文案
系统实现了注册用户与管理员两大角色的功能模块。对于注册用户,系统提供动漫数据查询、评分预测、热度预测、偏好预测及市场预测等功能,并支持个人中心管理;对于管理员,则提供后台管理功能,包括动漫数据管理、预测管理、系统管理和资源管理等。技术上,系统采用Django作为后端开发框架,MySQL作为数据库存储解决方案,同时利用Python的机器学习库实现评分预测、偏好预测等核心算法,并结合ECharts进行
设计说明
随着动漫产业的快速发展,用户对动漫内容的需求日益多样化,传统的数据分析方法已难以满足行业对精准化、智能化分析的需求。本研究旨在设计并实现一个基于Python的动漫数据分析可视化系统,通过构建一个高效、灵活且易于扩展的系统,以满足用户和管理员在动漫数据分析领域的多样化需求,为用户提供全面的动漫数据查询、预测及个性化推荐服务。
系统实现了注册用户与管理员两大角色的功能模块。对于注册用户,系统提供动漫数据查询、评分预测、热度预测、偏好预测及市场预测等功能,并支持个人中心管理;对于管理员,则提供后台管理功能,包括动漫数据管理、预测管理、系统管理和资源管理等。技术上,系统采用Django作为后端开发框架,MySQL作为数据库存储解决方案,同时利用Python的机器学习库实现评分预测、偏好预测等核心算法,并结合ECharts进行数据可视化展示。
系统的实现不仅提升了动漫数据分析的效率和准确性,还为用户提供了个性化的推荐服务,有助于优化用户体验。此外,系统能够辅助动漫制作公司和市场运营方更好地了解市场需求和趋势,从而制定科学的决策策略。
关键词:Django;Python;动漫数据分析;数据可视化
DESIGN DESCRIPTION
With the rapid development of the animation industry, users' needs for animation content are becoming increasingly diversified, and traditional data analysis methods can no longer meet the industry's demand for accurate and intelligent analysis. The purpose of this study is to design and implement a Python-based animation data analysis visualization system, and to provide users with comprehensive animation data query, prediction and personalized recommendation services by building an efficient, flexible and easily scalable system to meet the diverse needs of users and administrators in the field of animation data analysis.
The system realizes the functional modules of the two roles of registered user and administrator. For registered users, the system provides functions such as animation data query, score prediction, popularity prediction, preference prediction and market prediction, and supports personal center management; For administrators, it provides background management functions, including animation data management, prediction management, system management, and resource management. Technically, the system uses Django as the back-end development framework, MySQL as the database storage solution, and uses the Python machine learning library to implement core algorithms such as score prediction and preference prediction, and combines ECharts for data visualization.
The implementation of the system not only improves the efficiency and accuracy of animation data analysis, but also provides users with personalized recommendation services, which helps to optimize the user experience. In addition, the system can assist animation production companies and market operators to better understand market demand and trends, so as to formulate scientific decision-making strategies.
Key words: Django; Python; animation data analysis; Data visualization
目 录
1 绪论
1.1 研究背景
随着互联网技术的迅猛发展,动漫产业已成为全球文化创意领域的重要组成部分。特别是在数字化时代,动漫内容的生产与传播方式发生了深刻变革,用户对动漫的需求也呈现出多元化和个性化的趋势。与此同时,海量的动漫数据不断涌现,包括用户行为数据、市场反馈数据以及作品属性数据等,这些数据为深入分析动漫行业的现状与发展提供了丰富的素材。然而,传统的数据分析方法往往局限于简单的统计描述,难以挖掘数据背后的深层次规律,也无法满足行业对精准化预测和个性化推荐的需求。
在此背景下,结合机器学习和数据可视化技术的智能化分析系统成为研究热点。通过构建高效的动漫数据分析平台,不仅可以提升对用户行为的理解能力,还能为动漫创作者和运营方提供科学决策支持。目前,国内外已有部分研究尝试将机器学习算法应用于动漫评分预测、市场趋势分析等领域,但针对综合性的动漫数据分析系统的开发仍处于探索阶段。因此,本研究聚焦于设计并实现一个基于Python的动漫数据分析可视化系统,以期填补现有研究和技术应用中的空白。
1.2 研究目的与意义
本研究旨在设计并实现一个基于Python的动漫数据分析可视化系统,通过整合Django框架、MySQL数据库以及Python的数据分析能力,为用户提供全面的动漫数据查询、预测及个性化推荐服务。具体而言,系统将针对注册用户和管理员两类角色,提供包括动漫数据管理、评分预测、热度预测、偏好预测和市场预测在内的多功能支持,同时借助数据可视化技术提升用户体验和管理效率。研究的核心目的在于构建一个高效、灵活且易于扩展的平台,以满足用户对动漫数据分析的多样化需求,并为动漫行业的精细化运营提供技术支持。
本系统的开发与实现不仅能够提升动漫数据分析的精准性和智能化水平,还能够为动漫创作者、运营方以及用户提供科学决策依据和个性化服务支持。对于用户而言,系统提供的偏好预测和市场趋势分析功能有助于发现符合个人兴趣的动漫内容;对于行业从业者而言,系统可以辅助其更准确地把握市场需求和趋势,从而优化创作方向和营销策略。从宏观角度看,这一研究成果将推动动漫产业的数字化转型,促进数据驱动的创新模式发展,为文化创意产业的可持续发展注入新的活力。
1.3 国内外研究现状
在国内,动漫数据分析与可视化领域的研究起步相对较晚,但近年来随着大数据技术的普及和国产动漫产业的迅速发展,相关研究逐渐增多。清华大学、浙江大学等高校在数据可视化和智能分析领域开展了深入研究,部分成果已应用于实际系统中。例如,基于Hadoop、Spark等大数据处理框架的动漫数据分析平台被提出,用于处理海量用户行为数据和作品属性数据。同时,阿里巴巴旗下的DataV等商业平台也提供了强大的数据可视化能力,为国产动漫行业的数据展示与分析提供了技术支持。然而,目前国内研究仍集中在基础算法优化和可视化设计上,在用户体验、交互性和个性化推荐方面尚有提升空间。
在国外,动漫数据分析及可视化领域的研究较为成熟,尤其是在北美和日本等动漫产业发达地区。以斯坦福大学Visualization Group和华盛顿大学Interactive Data Lab为代表的学术机构,长期致力于数据可视化算法的研究,并开发了多种先进的交互式分析工具。此外,商业领域中的Tableau、Power BI等软件广泛应用于动漫市场分析,能够通过动态图表和动画效果直观呈现复杂数据。在机器学习方面,国外研究者已将深度学习模型应用于动漫评分预测、用户偏好分析等领域,取得了显著成果。总体而言,国外研究更注重技术创新与用户体验结合,但在针对特定文化背景(如国产动漫)的应用研究上相对较少。
1.4 论文组织结构
本文的结构按逻辑顺序分为以下几个章节:
第1章绪论,本章节介绍研究背景和意义,回顾当前研究现状,并阐明本文主要组织结构。
第2章系统关键技术,本章节将对动漫数据分析可视化系统的实现关键技术进行简要介绍。
第3章系统分析,本章节基于市场调研,分析动漫数据分析可视化系统的可行性、功能、角色、性能等需求,明确各模块的业务需求。
第4章系统设计,本章节详细阐述系统的整体架构设计,包括前后端结构、数据库设计及功能模块的设计思路。
第5章系统实现,本章节介绍系统各主要模块的具体实现,包括代码示例、业务逻辑及界面设计等。
第6章系统测试,本章节描述系统的测试方法及结果,分析系统的性能、稳定性及用户反馈。
2 相关技术介绍
2.1 B/S体系结构介绍
B/S体系,即Browser/Server体系,是一种常见的网络应用程序架构。其工作原理基于客户端与服务器之间的请求-响应模型。用户通过浏览器向服务器发送请求,服务器接收到请求后进行处理,并生成相应的响应结果,最终将响应返回给客户端。浏览器接收到服务器返回的响应后,解析其中的标记语言(如HTML),并根据CSS样式表和PythonScript脚本来渲染页面,呈现给用户。用户可以与页面进行交互,例如点击链接、填写表单等操作,这些操作会触发新的请求,循环执行上述过程。
2.2 Django框架
Django是一个使用Python语言开发的Web应用程序框架。它提供了一种简单而强大的方式来构建复杂的网站和应用程序。通过使用Django,开发人员可以更轻松地处理数据库、创建用户界面和处理用户请求。它还提供了一个自动生成管理界面的功能,使得管理后台数据变得更加简单。Django还具有强大的安全功能,可以保护网站免受常见的网络攻击。总之,Django是一个非常实用和易于学习的框架,适用于各种规模的Web项目。无论你是初学者还是经验丰富的开发人员,都可以从Django的便利性和灵活性中受益。
2.3 MySQL数据库
MySQL是一种广泛使用的开源关系型数据库管理系统(RDBMS),其稳定性、可靠性和卓越性能使其成为众多应用程序的首选数据库。MySQL支持标准SQL语法,并提供丰富的功能和特性,如事务处理、触发器和存储过程等,以满足开发者对数据管理和操作的需求。MySQL具有良好的可扩展性,支持主从复制、分布式架构和集群部署,适用于各种规模和负载的应用场景。作为一个开源项目,MySQL拥有庞大的用户社区和活跃的开发者社区,为用户提供了丰富的文档、教程和支持资源。总之,MySQL是一款可靠、强大且灵活的关系型数据库管理系统,通过其卓越性能和可扩展性,帮助开发者高效地管理和操作数据,并得到了广大用户的认可和应用。
2.4 Python语言
Python是一种简洁易读、跨平台且功能强大的编程语言。它拥有庞大而活跃的社区,提供了丰富的第三方库和框架,如NumPy、Pandas和Django,使开发人员能够快速构建各种应用程序。Python在数据处理和科学计算方面表现出色,通过相关库和工具,可以进行数据分析、机器学习和科学计算等任务。此外,Python广泛应用于Web开发、自动化脚本、网络爬虫等领域,其多样性使其成为一个全能的编程语言。无论你是初学者还是有经验的开发者,Python的简单语法、跨平台性以及强大的社区支持都能为你提供高效、优雅和可靠的编程体验。总之,Python是一个强大而灵活的编程语言,深受开发人员喜爱,并在各个领域得到广泛应用。
3 系统分析
3.1 可行性分析
可行性分析是系统分析的第一步,进行系统的可行性分析是至关重要的。它不仅帮助我们评估项目的潜在风险和挑战,还能确保资源的有效利用,避免不必要的浪费。通过技术、经济和操作三个维度的全面分析,我们可以明确项目的实施路径,确定是否具备成功的基础条件,并为后续的开发和运营提供科学依据。这种系统化的评估有助于识别可能的瓶颈,提前制定应对策略,从而提高项目的成功率和可持续性。
3.1.1 技术可行性分析
在技术可行性方面,我们选择使用Python作为开发语言,结合相应的框架Django,以实现系统的功能需求。Python作为一种简洁而强大的编程语言,具有丰富的库支持和成熟的开发社区,可以满足动漫数据分析可视化系统的开发需求。Django作为Python的Web框架,提供了高度可扩展的开发环境,使得系统的设计和实现更加便捷和高效。
3.1.2 经济可行性分析
系统开发采用开源技术栈,降低了软件授权与工具采购成本。Django框架简化了开发流程,缩短了项目周期,减少了人力投入。此外,借助云计算资源部署系统,可根据实际需求灵活调整服务器配置,进一步降低硬件成本。总体而言,该方案在经济上具有较高性价比,适合中小型企业或初创团队实施。
3.1.3 操作可行性分析
在操作可行性方面,本系统设计注重用户体验,采用了直观易用的界面设计,并提供详细的帮助文档支持,确保用户可以轻松上手使用各项功能。无论是用户还是管理员,都能通过简洁明了的操作流程完成信息查询和管理等任务。因此,从用户操作的角度来看,本系统具备良好的操作可行性。
3.2 系统功能分析
3.2.1 功能性需求分析
本系统旨在满足注册用户和管理员两大角色的功能需求,为用户提供全面的动漫数据分析与个性化服务,同时为管理员提供高效的数据管理与系统维护工具。系统功能涵盖动漫数据查询、评分预测、热度预测、偏好预测、市场预测等多个方面,并通过后台管理模块实现对用户、数据和资源的精细化管理,确保系统的稳定运行与便捷操作。具体功能描述如下:
(1)注册用户功能模块:
首页:展示热门动漫推荐、最新资讯和轮播图内容,吸引用户关注。支持根据用户偏好动态调整推荐内容。
通知公告:显示系统发布的最新公告信息,帮助用户及时了解平台动态。支持按时间排序查看历史公告。
动漫资讯:浏览最新的动漫新闻和动态,包括文字、图片和视频内容。支持按分类筛选和关键词搜索功能。
动漫数据:查询和浏览动漫的详细统计数据,如弹幕数量、点赞数等。支持多维度筛选和排序。
评分预测:查看系统基于算法生成的动漫评分预测结果,辅助用户决策。
热度预测:了解动漫的热度趋势,包括观看人数、评论量等指标的变化情况。
偏好预测:根据用户的历史行为(如收藏、点赞)推荐动漫内容,提升个性化体验。
市场预测:获取未来动漫市场的趋势分析,包括类型分布和首播时间预测。为用户提供行业洞察信息。
我的账户:管理个人账户信息,如用户名、密码和邮箱等。支持信息修改和密码重置功能。
个人中心:展示用户的基本信息和收藏、评论管理等常用功能入口,提供个性化的服务体验。
(2)管理员功能模块:
后台首页:展示系统关键指标,如用户数量、数据更新状态等,帮助管理员快速掌握全局情况。支持实时监控和预警功能。
系统用户:添加、删除或修改普通用户信息,确保用户数据的安全性和准确性。
动漫数据管理:快速检索动漫数据,支持多条件组合查询。新增或移除动漫数据记录,支持批量导入和导出功能,提供标准化的数据模板文件,方便管理员准备导入数据。将准备好的数据文件批量导入系统数据库,提升数据管理效率。
评分预测管理:管理评分预测模型的训练和更新过程,确保预测结果的准确性。支持模型参数调整。
热度预测管理:维护热度预测算法的运行环境,监控预测效果并优化模型性能。支持历史数据回测。
偏好预测管理:调整偏好预测算法的推荐策略,优化用户推荐体验。支持个性化参数配置。
市场预测管理:管理市场预测模型的构建与验证过程,提供可靠的市场趋势分析。支持多维度数据输入。
系统管理:上传、编辑和删除首页轮播图内容,灵活控制展示顺序和样式。提升用户体验。
通知公告管理:发布、编辑和删除系统公告,支持文本编辑和定时推送功能。增强信息传播效果。
资源管理:发布和管理动漫相关新闻内容,支持图文混排和多媒体嵌入。定义和管理动漫资讯的分类体系,支持分类新增、修改和删除操作。
3.2.2 非功能性分析
动漫数据分析可视化系统需要具备性能、可靠性、安全性、可用性、扩展性等非功能性特征。系统应在长时间运行中保持稳定,用户界面简洁直观;具备高效的数据处理和响应速度;采取安全措施保护用户信息;方便用户进行动漫数据搜索和排序;易于维护和管理,支持与其他系统互操作。设计和开发过程中需注重这些要求,以提供高质量、用户友好和可信赖的系统体验。具体如下3-1表格:
表3-1动漫数据分析可视化系统非功能需求表
|
非功能性要求 |
说明 |
|
性能 |
评估响应时间、并发用户数、吞吐量等指标,以确保系统稳定高效地运行。 |
|
可靠性 |
评估系统的稳定性、容错能力和数据完整性,保障系统在故障情况下正常运行。 |
|
安全性 |
评估用户身份认证、数据加密和访问控制等,保护用户信息和交易的安全。 |
|
可用性 |
评估系统的稳定性、故障处理能力和用户界面友好性,提供良好的用户体验。 |
|
扩展性 |
评估系统的可扩展性和灵活性,以便根据需求进行功能扩展和升级。 |
3.3 系统用例分析
3.3.1注册用户用例分析
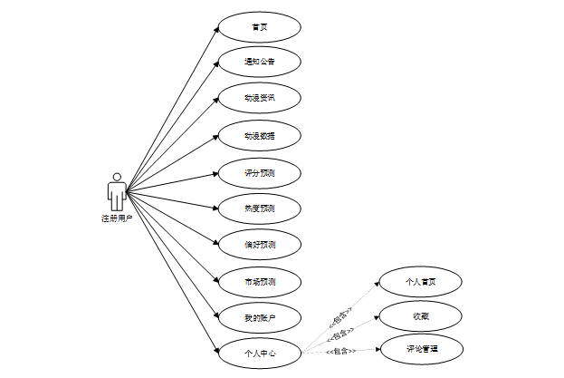
注册用主要围绕动漫数据的查询、预测和个性化服务展开。用户通过登录系统访问首页,浏览热门推荐和最新资讯;在动漫数据模块中查询具体作品的统计数据,并通过评分预测、热度预测等功能获取作品的潜在价值;偏好预测和市场预测帮助用户发现感兴趣的动漫内容及行业趋势。此外,个人中心提供收藏管理和评论维护功能,方便用户整理和回顾自己的互动记录,整体用例体现了以用户需求为核心的个性化服务流程。注册用户用例图如图3-1所示。

图3-1 注册用户角色用例图
3.3.2 管理员用例分析
管理员聚焦于系统管理与数据维护,确保平台的高效运行和数据准确性。通过后台首页,管理员可实时监控系统状态并查看关键指标;在系统用户管理中,管理员负责新增、删除或修改用户信息,保障账户安全;动漫数据管理模块支持数据查询、添加、删除及批量导入导出操作,简化数据维护工作;同时,管理员还需管理各类预测模型的运行状态,优化算法性能,并通过轮播图管理、通知公告管理和资源管理等功能完善平台内容,整体用例强调了全面性和精细化管理的特点。管理员角色用例图如图3-2所示。

3.4 系统业务流程分析
动漫数据分析可视化系统须支撑整个机构不同层面的多种职能,而各功能模块间存在着多种关联信息,组成一个有机整体,并针对二手商品数据自身特点和面临的现实条件,对系统进行流程图设计。活动图是一种用于对系统的动态行为建模的另一种常用图表,通常用于可视化展示系统中各个活动的执行顺序、流程控制和数据交互,展现从一个活动到另一个活动的控制流,活动图在本质上是一种流程图;但活动图着重表现从一个活动到另一个活动的控制流。因此,这里列举了2个业务活动图。
3.4.1 用户登录查询的业务流程
用户注册登录,系统从数据库获取用户数据信息,登录成功用户进入查询页面,用户输入查询关键字,数据库查询用户所输入的关键字,查询成功显示查询的模块信息,查询失败不显示。
用户登录查询功能的活动图如图3-3所示。

图3-3 用户登录查询活动图
3.4.2 管理员添加信息的业务流程
此活动图描述了管理员添加信息。管理员可以通过信息管理模块页面选择要添加的基本信息。添加成功传入数据库中,失败则不添加。管理员可以保存信息并更新系统中的信息。
管理员添加信息功能的活动图如图3-4所示。

图3-4 管理员添加信息活动图
4 系统总体设计
4.1 系统功能模块设计
系统功能模块的设计就是把系统具体要实现哪些功能,功能如何划分做一个系统的架构,以模块图的方式展示出来,方便我们进行功能得罗列以及涉及。在系统的功能方面,项目分成了管理员和用户两个模块,每个模块登录进去对应相应的功能,具体的功能模块图如图4-1所示。

图4-1 动漫数据分析可视化系统功能模块图
4.3 数据库设计
数据库设计一般包括需求分析、概念模型设计、数据库表建立三大过程,其中需求分析前面章节已经阐述,概念模型设计有概念模型和逻辑结构设计两部分。
4.3.1 数据库概念结构设计
本文在系统分析阶段就抽取了一些实体,根据实体之间的关系,经过分析进行系统E-R图的设计。下面是整个动漫数据分析可视化系统中主要的数据库表总E-R实体关系图。

图4-2 动漫数据分析可视化系统总E-R关系图
4.3.2 数据库逻辑结构设计
数据库是动漫数据分析可视化系统的数据处理的基础,也是为界面数据的展示与存储的关键。动漫数据分析可视化系统的主要数据库表如下。
|
编号 |
名称 |
数据类型 |
长度 |
小数位 |
允许空值 |
主键 |
默认值 |
说明 |
|
1 |
token_id |
int |
10 |
0 |
N |
Y |
临时访问牌ID |
|
|
2 |
token |
varchar |
64 |
0 |
Y |
N |
临时访问牌 |
|
|
3 |
info |
text |
65535 |
0 |
Y |
N |
||
|
4 |
maxage |
int |
10 |
0 |
N |
N |
2 |
最大寿命:默认2小时 |
|
5 |
create_time |
timestamp |
19 |
0 |
N |
N |
CURRENT_TIMESTAMP |
创建时间: |
|
6 |
update_time |
timestamp |
19 |
0 |
N |
N |
CURRENT_TIMESTAMP |
更新时间: |
|
7 |
user_id |
int |
10 |
0 |
N |
N |
0 |
用户编号: |
|
编号 |
名称 |
数据类型 |
长度 |
小数位 |
允许空值 |
主键 |
默认值 |
说明 |
|
1 |
anime_data_id |
int |
10 |
0 |
N |
Y |
动漫数据ID |
|
|
2 |
author_name |
varchar |
64 |
0 |
Y |
N |
作者名称 |
|
|
3 |
author_id |
varchar |
64 |
0 |
Y |
N |
作者编号 |
|
|
4 |
name_identification |
varchar |
64 |
0 |
Y |
N |
名称标识 |
|
|
5 |
video_identification |
varchar |
64 |
0 |
Y |
N |
视频标识 |
|
|
6 |
details_link |
text |
65535 |
0 |
Y |
N |
详情链接 |
|
|
7 |
anime_tags |
varchar |
64 |
0 |
Y |
N |
动漫标签 |
|
|
8 |
number_of_bullet_comments |
varchar |
64 |
0 |
Y |
N |
弹幕数量 |
|
|
9 |
collection_quantity |
varchar |
64 |
0 |
Y |
N |
收藏数量 |
|
|
10 |
number_of_comments |
varchar |
64 |
0 |
Y |
N |
评论数量 |
|
|
11 |
number_of_likes |
varchar |
64 |
0 |
Y |
N |
点赞数量 |
|
|
12 |
number_of_shares |
varchar |
64 |
0 |
Y |
N |
分享数量 |
|
|
13 |
number_of_viewers |
varchar |
64 |
0 |
Y |
N |
观看人数 |
|
|
14 |
anime_title |
varchar |
64 |
0 |
Y |
N |
动漫标题 |
|
|
15 |
anime_type |
varchar |
64 |
0 |
Y |
N |
动漫类型 |
|
|
16 |
praise_len |
int |
10 |
0 |
N |
N |
0 |
点赞数 |
|
17 |
collect_len |
int |
10 |
0 |
N |
N |
0 |
收藏数 |
|
18 |
comment_len |
int |
10 |
0 |
N |
N |
0 |
评论数 |
|
19 |
create_time |
datetime |
19 |
0 |
N |
N |
CURRENT_TIMESTAMP |
创建时间 |
|
20 |
update_time |
timestamp |
19 |
0 |
N |
N |
CURRENT_TIMESTAMP |
更新时间 |
|
编号 |
名称 |
数据类型 |
长度 |
小数位 |
允许空值 |
主键 |
默认值 |
说明 |
|
1 |
article_id |
mediumint |
8 |
0 |
N |
Y |
文章id:[0,8388607] |
|
|
2 |
title |
varchar |
125 |
0 |
N |
Y |
标题:[0,125]用于文章和html的title标签中 |
|
|
3 |
type |
varchar |
64 |
0 |
N |
N |
0 |
文章分类:[0,1000]用来搜索指定类型的文章 |
|
4 |
hits |
int |
10 |
0 |
N |
N |
0 |
点击数:[0,1000000000]访问这篇文章的人次 |
|
5 |
praise_len |
int |
10 |
0 |
N |
N |
0 |
点赞数 |
|
6 |
create_time |
timestamp |
19 |
0 |
N |
N |
CURRENT_TIMESTAMP |
创建时间: |
|
7 |
update_time |
timestamp |
19 |
0 |
N |
N |
CURRENT_TIMESTAMP |
更新时间: |
|
8 |
source |
varchar |
255 |
0 |
Y |
N |
来源:[0,255]文章的出处 |
|
|
9 |
url |
varchar |
255 |
0 |
Y |
N |
来源地址:[0,255]用于跳转到发布该文章的网站 |
|
|
10 |
tag |
varchar |
255 |
0 |
Y |
N |
标签:[0,255]用于标注文章所属相关内容,多个标签用空格隔开 |
|
|
11 |
content |
longtext |
2147483647 |
0 |
Y |
N |
正文:文章的主体内容 |
|
|
12 |
img |
varchar |
255 |
0 |
Y |
N |
封面图 |
|
|
13 |
description |
text |
65535 |
0 |
Y |
N |
文章描述 |
|
编号 |
名称 |
数据类型 |
长度 |
小数位 |
允许空值 |
主键 |
默认值 |
说明 |
|
1 |
type_id |
smallint |
5 |
0 |
N |
Y |
分类ID:[0,10000] |
|
|
2 |
display |
smallint |
5 |
0 |
N |
N |
100 |
显示顺序:[0,1000]决定分类显示的先后顺序 |
|
3 |
name |
varchar |
16 |
0 |
N |
N |
分类名称:[2,16] |
|
|
4 |
father_id |
smallint |
5 |
0 |
N |
N |
0 |
上级分类ID:[0,32767] |
|
5 |
description |
varchar |
255 |
0 |
Y |
N |
描述:[0,255]描述该分类的作用 |
|
|
6 |
icon |
text |
65535 |
0 |
Y |
N |
分类图标: |
|
|
7 |
url |
varchar |
255 |
0 |
Y |
N |
外链地址:[0,255]如果该分类是跳转到其他网站的情况下,就在该URL上设置 |
|
|
8 |
create_time |
timestamp |
19 |
0 |
N |
N |
CURRENT_TIMESTAMP |
创建时间: |
|
9 |
update_time |
timestamp |
19 |
0 |
N |
N |
CURRENT_TIMESTAMP |
更新时间: |
|
编号 |
名称 |
数据类型 |
长度 |
小数位 |
允许空值 |
主键 |
默认值 |
说明 |
|
1 |
auth_id |
int |
10 |
0 |
N |
Y |
授权ID: |
|
|
2 |
user_group |
varchar |
64 |
0 |
Y |
N |
用户组: |
|
|
3 |
mod_name |
varchar |
64 |
0 |
Y |
N |
模块名: |
|
|
4 |
table_name |
varchar |
64 |
0 |
Y |
N |
表名: |
|
|
5 |
page_title |
varchar |
255 |
0 |
Y |
N |
页面标题: |
|
|
6 |
path |
varchar |
255 |
0 |
Y |
N |
路由路径: |
|
|
7 |
parent |
varchar |
64 |
0 |
Y |
N |
父级菜单 |
|
|
8 |
parent_sort |
int |
10 |
0 |
N |
N |
0 |
父级菜单排序 |
|
9 |
position |
varchar |
32 |
0 |
Y |
N |
位置: |
|
|
10 |
mode |
varchar |
32 |
0 |
N |
N |
_blank |
跳转方式: |
|
11 |
add |
tinyint |
3 |
0 |
N |
N |
1 |
是否可增加: |
|
12 |
del |
tinyint |
3 |
0 |
N |
N |
1 |
是否可删除: |
|
13 |
set |
tinyint |
3 |
0 |
N |
N |
1 |
是否可修改: |
|
14 |
get |
tinyint |
3 |
0 |
N |
N |
1 |
是否可查看: |
|
15 |
field_add |
text |
65535 |
0 |
Y |
N |
添加字段: |
|
|
16 |
field_set |
text |
65535 |
0 |
Y |
N |
修改字段: |
|
|
17 |
field_get |
text |
65535 |
0 |
Y |
N |
查询字段: |
|
|
18 |
table_nav_name |
varchar |
500 |
0 |
Y |
N |
跨表导航名称: |
|
|
19 |
table_nav |
varchar |
500 |
0 |
Y |
N |
跨表导航: |
|
|
20 |
option |
text |
65535 |
0 |
Y |
N |
配置: |
|
|
21 |
create_time |
timestamp |
19 |
0 |
N |
N |
CURRENT_TIMESTAMP |
创建时间: |
|
22 |
update_time |
timestamp |
19 |
0 |
N |
N |
CURRENT_TIMESTAMP |
更新时间: |
|
编号 |
名称 |
数据类型 |
长度 |
小数位 |
允许空值 |
主键 |
默认值 |
说明 |
|
1 |
code_token_id |
int |
10 |
0 |
N |
Y |
||
|
2 |
token |
varchar |
255 |
0 |
Y |
N |
||
|
3 |
code |
varchar |
255 |
0 |
Y |
N |
验证码 |
|
|
4 |
expire_time |
timestamp |
19 |
0 |
N |
N |
CURRENT_TIMESTAMP |
失效时间 |
|
5 |
create_time |
timestamp |
19 |
0 |
N |
N |
CURRENT_TIMESTAMP |
创建时间 |
|
6 |
update_time |
timestamp |
19 |
0 |
N |
N |
CURRENT_TIMESTAMP |
更新时间: |
|
编号 |
名称 |
数据类型 |
长度 |
小数位 |
允许空值 |
主键 |
默认值 |
说明 |
|
1 |
collect_id |
int |
10 |
0 |
N |
Y |
收藏ID: |
|
|
2 |
user_id |
int |
10 |
0 |
N |
N |
0 |
收藏人ID: |
|
3 |
source_table |
varchar |
255 |
0 |
Y |
N |
来源表: |
|
|
4 |
source_field |
varchar |
255 |
0 |
Y |
N |
来源字段: |
|
|
5 |
source_id |
int |
10 |
0 |
N |
N |
0 |
来源ID: |
|
6 |
title |
varchar |
255 |
0 |
Y |
N |
标题: |
|
|
7 |
img |
varchar |
255 |
0 |
Y |
N |
封面: |
|
|
8 |
create_time |
timestamp |
19 |
0 |
N |
N |
CURRENT_TIMESTAMP |
创建时间: |
|
9 |
update_time |
timestamp |
19 |
0 |
N |
N |
CURRENT_TIMESTAMP |
更新时间: |
|
编号 |
名称 |
数据类型 |
长度 |
小数位 |
允许空值 |
主键 |
默认值 |
说明 |
|
1 |
comment_id |
int |
10 |
0 |
N |
Y |
评论ID: |
|
|
2 |
user_id |
int |
10 |
0 |
N |
N |
0 |
评论人ID: |
|
3 |
reply_to_id |
int |
10 |
0 |
N |
N |
0 |
回复评论ID:空为0 |
|
4 |
content |
longtext |
2147483647 |
0 |
Y |
N |
内容: |
|
|
5 |
nickname |
varchar |
255 |
0 |
Y |
N |
昵称: |
|
|
6 |
avatar |
varchar |
255 |
0 |
Y |
N |
头像地址:[0,255] |
|
|
7 |
create_time |
timestamp |
19 |
0 |
N |
N |
CURRENT_TIMESTAMP |
创建时间: |
|
8 |
update_time |
timestamp |
19 |
0 |
N |
N |
CURRENT_TIMESTAMP |
更新时间: |
|
9 |
source_table |
varchar |
255 |
0 |
Y |
N |
来源表: |
|
|
10 |
source_field |
varchar |
255 |
0 |
Y |
N |
来源字段: |
|
|
11 |
source_id |
int |
10 |
0 |
N |
N |
0 |
来源ID: |
|
编号 |
名称 |
数据类型 |
长度 |
小数位 |
允许空值 |
主键 |
默认值 |
说明 |
|
1 |
heat_prediction_id |
int |
10 |
0 |
N |
Y |
热度预测ID |
|
|
2 |
anime_name |
varchar |
64 |
0 |
Y |
N |
动漫名称 |
|
|
3 |
anime_type |
varchar |
64 |
0 |
Y |
N |
动漫类型 |
|
|
4 |
anime_images |
varchar |
255 |
0 |
Y |
N |
动漫图片 |
|
|
5 |
prediction_title |
varchar |
64 |
0 |
N |
N |
预测标题 |
|
|
6 |
predicting_heat |
double |
9 |
2 |
Y |
N |
0.00 |
预测热度 |
|
7 |
predicted_date |
date |
10 |
0 |
Y |
N |
预测日期 |
|
|
8 |
predicted_content |
text |
65535 |
0 |
Y |
N |
预测内容 |
|
|
9 |
hits |
int |
10 |
0 |
N |
N |
0 |
点击数 |
|
10 |
praise_len |
int |
10 |
0 |
N |
N |
0 |
点赞数 |
|
11 |
collect_len |
int |
10 |
0 |
N |
N |
0 |
收藏数 |
|
12 |
comment_len |
int |
10 |
0 |
N |
N |
0 |
评论数 |
|
13 |
create_time |
datetime |
19 |
0 |
N |
N |
CURRENT_TIMESTAMP |
创建时间 |
|
14 |
update_time |
timestamp |
19 |
0 |
N |
N |
CURRENT_TIMESTAMP |
更新时间 |
|
编号 |
名称 |
数据类型 |
长度 |
小数位 |
允许空值 |
主键 |
默认值 |
说明 |
|
1 |
hits_id |
int |
10 |
0 |
N |
Y |
点赞ID: |
|
|
2 |
user_id |
int |
10 |
0 |
N |
N |
0 |
点赞人: |
|
3 |
create_time |
timestamp |
19 |
0 |
N |
N |
CURRENT_TIMESTAMP |
创建时间: |
|
4 |
update_time |
timestamp |
19 |
0 |
N |
N |
CURRENT_TIMESTAMP |
更新时间: |
|
5 |
source_table |
varchar |
255 |
0 |
Y |
N |
来源表: |
|
|
6 |
source_field |
varchar |
255 |
0 |
Y |
N |
来源字段: |
|
|
7 |
source_id |
int |
10 |
0 |
N |
N |
0 |
来源ID: |
|
编号 |
名称 |
数据类型 |
长度 |
小数位 |
允许空值 |
主键 |
默认值 |
说明 |
|
1 |
market_prediction_id |
int |
10 |
0 |
N |
Y |
市场预测ID |
|
|
2 |
anime_name |
varchar |
64 |
0 |
Y |
N |
动漫名称 |
|
|
3 |
anime_type |
varchar |
64 |
0 |
Y |
N |
动漫类型 |
|
|
4 |
anime_images |
varchar |
255 |
0 |
Y |
N |
动漫图片 |
|
|
5 |
prediction_title |
varchar |
64 |
0 |
N |
N |
预测标题 |
|
|
6 |
premiere_time |
date |
10 |
0 |
Y |
N |
首播时间 |
|
|
7 |
predicted_date |
date |
10 |
0 |
Y |
N |
预测日期 |
|
|
8 |
predicted_content |
text |
65535 |
0 |
Y |
N |
预测内容 |
|
|
9 |
hits |
int |
10 |
0 |
N |
N |
0 |
点击数 |
|
10 |
praise_len |
int |
10 |
0 |
N |
N |
0 |
点赞数 |
|
11 |
collect_len |
int |
10 |
0 |
N |
N |
0 |
收藏数 |
|
12 |
comment_len |
int |
10 |
0 |
N |
N |
0 |
评论数 |
|
13 |
create_time |
datetime |
19 |
0 |
N |
N |
CURRENT_TIMESTAMP |
创建时间 |
|
14 |
update_time |
timestamp |
19 |
0 |
N |
N |
CURRENT_TIMESTAMP |
更新时间 |
|
编号 |
名称 |
数据类型 |
长度 |
小数位 |
允许空值 |
主键 |
默认值 |
说明 |
|
1 |
notice_id |
mediumint |
8 |
0 |
N |
Y |
公告id: |
|
|
2 |
title |
varchar |
125 |
0 |
N |
N |
标题: |
|
|
3 |
content |
longtext |
2147483647 |
0 |
Y |
N |
正文: |
|
|
4 |
create_time |
timestamp |
19 |
0 |
N |
N |
CURRENT_TIMESTAMP |
创建时间: |
|
5 |
update_time |
timestamp |
19 |
0 |
N |
N |
CURRENT_TIMESTAMP |
更新时间: |
|
编号 |
名称 |
数据类型 |
长度 |
小数位 |
允许空值 |
主键 |
默认值 |
说明 |
|
1 |
praise_id |
int |
10 |
0 |
N |
Y |
点赞ID: |
|
|
2 |
user_id |
int |
10 |
0 |
N |
N |
0 |
点赞人: |
|
3 |
create_time |
timestamp |
19 |
0 |
N |
N |
CURRENT_TIMESTAMP |
创建时间: |
|
4 |
update_time |
timestamp |
19 |
0 |
N |
N |
CURRENT_TIMESTAMP |
更新时间: |
|
5 |
source_table |
varchar |
255 |
0 |
Y |
N |
来源表: |
|
|
6 |
source_field |
varchar |
255 |
0 |
Y |
N |
来源字段: |
|
|
7 |
source_id |
int |
10 |
0 |
N |
N |
0 |
来源ID: |
|
8 |
status |
bit |
1 |
0 |
N |
N |
1 |
点赞状态:1为点赞,0已取消 |
|
编号 |
名称 |
数据类型 |
长度 |
小数位 |
允许空值 |
主键 |
默认值 |
说明 |
|
1 |
preference_prediction_id |
int |
10 |
0 |
N |
Y |
偏好预测ID |
|
|
2 |
anime_name |
varchar |
64 |
0 |
Y |
N |
动漫名称 |
|
|
3 |
anime_type |
varchar |
64 |
0 |
Y |
N |
动漫类型 |
|
|
4 |
anime_images |
varchar |
255 |
0 |
Y |
N |
动漫图片 |
|
|
5 |
prediction_title |
varchar |
64 |
0 |
N |
N |
预测标题 |
|
|
6 |
predicted_date |
date |
10 |
0 |
Y |
N |
预测日期 |
|
|
7 |
preference_prediction |
text |
65535 |
0 |
Y |
N |
偏好预测 |
|
|
8 |
predicted_content |
text |
65535 |
0 |
Y |
N |
预测内容 |
|
|
9 |
hits |
int |
10 |
0 |
N |
N |
0 |
点击数 |
|
10 |
praise_len |
int |
10 |
0 |
N |
N |
0 |
点赞数 |
|
11 |
collect_len |
int |
10 |
0 |
N |
N |
0 |
收藏数 |
|
12 |
comment_len |
int |
10 |
0 |
N |
N |
0 |
评论数 |
|
13 |
create_time |
datetime |
19 |
0 |
N |
N |
CURRENT_TIMESTAMP |
创建时间 |
|
14 |
update_time |
timestamp |
19 |
0 |
N |
N |
CURRENT_TIMESTAMP |
更新时间 |
|
编号 |
名称 |
数据类型 |
长度 |
小数位 |
允许空值 |
主键 |
默认值 |
说明 |
|
1 |
rating_prediction_id |
int |
10 |
0 |
N |
Y |
评分预测ID |
|
|
2 |
anime_name |
varchar |
64 |
0 |
Y |
N |
动漫名称 |
|
|
3 |
anime_type |
varchar |
64 |
0 |
Y |
N |
动漫类型 |
|
|
4 |
anime_images |
varchar |
255 |
0 |
Y |
N |
动漫图片 |
|
|
5 |
production_company |
varchar |
64 |
0 |
Y |
N |
制作公司 |
|
|
6 |
anime_director |
varchar |
64 |
0 |
Y |
N |
动漫导演 |
|
|
7 |
predictive_rating |
double |
9 |
2 |
Y |
N |
0.00 |
预测评分 |
|
8 |
hits |
int |
10 |
0 |
N |
N |
0 |
点击数 |
|
9 |
praise_len |
int |
10 |
0 |
N |
N |
0 |
点赞数 |
|
10 |
collect_len |
int |
10 |
0 |
N |
N |
0 |
收藏数 |
|
11 |
comment_len |
int |
10 |
0 |
N |
N |
0 |
评论数 |
|
12 |
recommend |
int |
10 |
0 |
N |
N |
0 |
智能推荐 |
|
13 |
create_time |
datetime |
19 |
0 |
N |
N |
CURRENT_TIMESTAMP |
创建时间 |
|
14 |
update_time |
timestamp |
19 |
0 |
N |
N |
CURRENT_TIMESTAMP |
更新时间 |
|
编号 |
名称 |
数据类型 |
长度 |
小数位 |
允许空值 |
主键 |
默认值 |
说明 |
|
1 |
registered_user_id |
int |
10 |
0 |
N |
Y |
注册用户ID |
|
|
2 |
user_name |
varchar |
64 |
0 |
Y |
N |
用户姓名 |
|
|
3 |
user_gender |
varchar |
64 |
0 |
Y |
N |
用户性别 |
|
|
4 |
phone_number |
varchar |
16 |
0 |
N |
N |
手机号码 |
|
|
5 |
examine_state |
varchar |
16 |
0 |
N |
N |
已通过 |
审核状态 |
|
6 |
user_id |
int |
10 |
0 |
N |
N |
0 |
用户ID |
|
7 |
create_time |
datetime |
19 |
0 |
N |
N |
CURRENT_TIMESTAMP |
创建时间 |
|
8 |
update_time |
timestamp |
19 |
0 |
N |
N |
CURRENT_TIMESTAMP |
更新时间 |
|
编号 |
名称 |
数据类型 |
长度 |
小数位 |
允许空值 |
主键 |
默认值 |
说明 |
|
1 |
schedule_id |
smallint |
5 |
0 |
N |
Y |
日程ID:[0,32767] |
|
|
2 |
content |
varchar |
255 |
0 |
Y |
N |
日程内容 |
|
|
3 |
scheduled_time |
datetime |
19 |
0 |
Y |
N |
计划时间 |
|
|
4 |
user_id |
int |
10 |
0 |
N |
N |
用户id |
|
|
5 |
create_time |
datetime |
19 |
0 |
Y |
N |
创建时间 |
|
|
6 |
update_time |
datetime |
19 |
0 |
Y |
N |
更新时间 |
|
编号 |
名称 |
数据类型 |
长度 |
小数位 |
允许空值 |
主键 |
默认值 |
说明 |
|
1 |
score_id |
int |
10 |
0 |
N |
Y |
评分ID: |
|
|
2 |
user_id |
int |
10 |
0 |
N |
N |
0 |
评分人: |
|
3 |
nickname |
varchar |
64 |
0 |
Y |
N |
昵称: |
|
|
4 |
score_num |
double |
5 |
2 |
N |
N |
0.00 |
评分: |
|
5 |
create_time |
timestamp |
19 |
0 |
N |
N |
CURRENT_TIMESTAMP |
创建时间: |
|
6 |
update_time |
timestamp |
19 |
0 |
N |
N |
CURRENT_TIMESTAMP |
更新时间: |
|
7 |
source_table |
varchar |
255 |
0 |
Y |
N |
来源表: |
|
|
8 |
source_field |
varchar |
255 |
0 |
Y |
N |
来源字段: |
|
|
9 |
source_id |
int |
10 |
0 |
N |
N |
0 |
来源ID: |
表slides (轮播图)
|
编号 |
名称 |
数据类型 |
长度 |
小数位 |
允许空值 |
主键 |
默认值 |
说明 |
|
1 |
slides_id |
int |
10 |
0 |
N |
Y |
轮播图ID: |
|
|
2 |
title |
varchar |
64 |
0 |
Y |
N |
标题: |
|
|
3 |
content |
varchar |
255 |
0 |
Y |
N |
内容: |
|
|
4 |
url |
varchar |
255 |
0 |
Y |
N |
链接: |
|
|
5 |
img |
varchar |
255 |
0 |
Y |
N |
轮播图: |
|
|
6 |
hits |
int |
10 |
0 |
N |
N |
0 |
点击量: |
|
7 |
create_time |
timestamp |
19 |
0 |
N |
N |
CURRENT_TIMESTAMP |
创建时间: |
|
8 |
update_time |
timestamp |
19 |
0 |
N |
N |
CURRENT_TIMESTAMP |
更新时间: |
表upload (文件上传)
|
编号 |
名称 |
数据类型 |
长度 |
小数位 |
允许空值 |
主键 |
默认值 |
说明 |
|
1 |
upload_id |
int |
10 |
0 |
N |
Y |
上传ID |
|
|
2 |
name |
varchar |
64 |
0 |
Y |
N |
文件名 |
|
|
3 |
path |
varchar |
255 |
0 |
Y |
N |
访问路径 |
|
|
4 |
file |
varchar |
255 |
0 |
Y |
N |
文件路径 |
|
|
5 |
display |
varchar |
255 |
0 |
Y |
N |
显示顺序 |
|
|
6 |
father_id |
int |
10 |
0 |
Y |
N |
0 |
父级ID |
|
7 |
dir |
varchar |
255 |
0 |
Y |
N |
文件夹 |
|
|
8 |
type |
varchar |
32 |
0 |
Y |
N |
文件类型 |
表user (用户账户:用于保存用户登录信息)
|
编号 |
名称 |
数据类型 |
长度 |
小数位 |
允许空值 |
主键 |
默认值 |
说明 |
|
1 |
user_id |
int |
10 |
0 |
N |
Y |
用户ID:[0,8388607]用户获取其他与用户相关的数据 |
|
|
2 |
state |
smallint |
5 |
0 |
N |
N |
1 |
账户状态:[0,10](1可用|2异常|3已冻结|4已注销) |
|
3 |
user_group |
varchar |
32 |
0 |
Y |
N |
所在用户组:[0,32767]决定用户身份和权限 |
|
|
4 |
login_time |
timestamp |
19 |
0 |
N |
N |
CURRENT_TIMESTAMP |
上次登录时间: |
|
5 |
phone |
varchar |
11 |
0 |
Y |
N |
手机号码:[0,11]用户的手机号码,用于找回密码时或登录时 |
|
|
6 |
phone_state |
smallint |
5 |
0 |
N |
N |
0 |
手机认证:[0,1](0未认证|1审核中|2已认证) |
|
7 |
username |
varchar |
16 |
0 |
N |
N |
用户名:[0,16]用户登录时所用的账户名称 |
|
|
8 |
nickname |
varchar |
16 |
0 |
Y |
N |
昵称:[0,16] |
|
|
9 |
password |
varchar |
64 |
0 |
N |
N |
密码:[0,32]用户登录所需的密码,由6-16位数字或英文组成 |
|
|
10 |
|
varchar |
64 |
0 |
Y |
N |
邮箱:[0,64]用户的邮箱,用于找回密码时或登录时 |
|
|
11 |
email_state |
smallint |
5 |
0 |
N |
N |
0 |
邮箱认证:[0,1](0未认证|1审核中|2已认证) |
|
12 |
avatar |
varchar |
255 |
0 |
Y |
N |
头像地址:[0,255] |
|
|
13 |
open_id |
varchar |
255 |
0 |
Y |
N |
针对获取用户信息字段 |
|
|
14 |
create_time |
timestamp |
19 |
0 |
N |
N |
CURRENT_TIMESTAMP |
创建时间: |
表user_group (用户组:用于用户前端身份和鉴权)
|
编号 |
名称 |
数据类型 |
长度 |
小数位 |
允许空值 |
主键 |
默认值 |
说明 |
|
1 |
group_id |
mediumint |
8 |
0 |
N |
Y |
用户组ID:[0,8388607] |
|
|
2 |
display |
smallint |
5 |
0 |
N |
N |
100 |
显示顺序:[0,1000] |
|
3 |
name |
varchar |
16 |
0 |
N |
N |
名称:[0,16] |
|
|
4 |
description |
varchar |
255 |
0 |
Y |
N |
描述:[0,255]描述该用户组的特点或权限范围 |
|
|
5 |
source_table |
varchar |
255 |
0 |
Y |
N |
来源表: |
|
|
6 |
source_field |
varchar |
255 |
0 |
Y |
N |
来源字段: |
|
|
7 |
source_id |
int |
10 |
0 |
N |
N |
0 |
来源ID: |
|
8 |
register |
smallint |
5 |
0 |
Y |
N |
0 |
注册位置: |
|
9 |
create_time |
timestamp |
19 |
0 |
N |
N |
CURRENT_TIMESTAMP |
创建时间: |
|
10 |
update_time |
timestamp |
19 |
0 |
N |
N |
CURRENT_TIMESTAMP |
更新时间: |
5 动漫数据分析可视化系统详细设计与实现
动漫数据分析可视化系统的详细设计与实现主要是根据前面的动漫数据分析可视化系统的需求分析和动漫数据分析可视化系统的总体设计来设计页面并实现业务逻辑。主要从动漫数据分析可视化系统界面实现、业务逻辑实现这两部分进行介绍。
5.1用户功能模块
5.1.1 前台首页界面
首页是用户进入系统后的默认页面,集中展示最新的动漫资讯和重要公告等内容。页面支持分类筛选和关键词搜索功能,帮助用户快速定位感兴趣的信息,同时提供导航链接以便快速访问其他模块。
首页载入流程图如下所示。

图5-1 首页载入流程图
系统首页实现效果如下图5-2所示。

图5-2 前台首页界面图
5.1.2 用户注册界面
用户可以通过注册功能创建个人账号,填写包括用户名、密码、邮箱或手机号等基本信息完成注册流程。系统会对输入信息进行校验,确保唯一性和格式正确性,并将用户数据存储至数据库中,同时发送验证邮件或短信以确认账户有效性。注册流程图如下图5-3所示。

图5-3 注册流程图
用户注册界面展示如下图5-4所示。

图5-4注册界面图
注册关键代码如下:
def Register(self, ctx):
print("===================注册=====================")
userService = service_select("user")
body = ctx.body
if "username" not in body and body["username"] == '':
return ctx.response(json.dumps({
"error": {
"code": 70000,
"message": "用户名不能为空",
}
}, ensure_ascii=False))
if "user_group" not in body and body["user_group"] == '':
return ctx.response(json.dumps({
"error": {
"code": 70000,
"message": "用户组不能为空",
}
}, ensure_ascii=False))
if "password" not in body and body["password"] == '':
return ctx.response(json.dumps({
"error": {
"code": 70000,
"message": "密码不能为空",
}
}, ensure_ascii=False))
post_param = body
post_param['nickname'] = body["nickname"] or ""
post_param['password'] = md5hash(body["password"])
obj = userService.Get_obj({"username": post_param['username']}, {"like": False})
if obj:
return ctx.response(json.dumps({
"error": {
"code": 70000,
"message": "用户名已存在",
}
}, ensure_ascii=False))
ret = {
"error": {
"code": 70000,
"message": "注册失败",
}
}
bl = userService.Add(post_param)
if bl:
ret = {
"result": {
"bl": True,
"message": "注册成功"
}
}
return ctx.response(json.dumps(ret, ensure_ascii=False))
5.1.3 用户登录界面
用户登录模块允许用户通过输入用户名和密码进入系统,系统会验证凭据的正确性并生成会话令牌以保持登录状态。成功登录后,用户可直接跳转至首页或其他功能页面,未匹配的凭据则提示重新输入或找回密码。登录流程图如下图所示。

图5-5登录流程图
用户登录界面如下图5-6所示。

图5-6用户登录界面图
登录代码如下:
def Login(self, ctx):
print("===================登录=====================")
ret = {
"error": {
"code": 70000,
"message": "账户不存在",
}
}
body = ctx.body
password = md5hash(body["password"]) or ""
obj = service_select("user").Get_obj(
{"username": body["username"]}, {"like": False}
)
if obj:
user_group = service_select("user_group").Get_obj({'name': obj['user_group']}, {"like": False})
if user_group and user_group['source_table'] != '':
user_obj = service_select(user_group['source_table']).Get_obj({"user_id": obj['user_id']}, {"like": False})
if user_obj['examine_state'] == '未通过':
ret = {
"error": {
"code": 70000,
"message": "账户未通过审核",
}
}
return ret
if user_obj['examine_state'] == '未审核':
ret = {
"error": {
"code": 70000,
"message": "账户未审核",
}
}
return ret
if obj["state"] == 1:
if obj["password"] == password:
timeout = timezone.now()
timestamp = int(time.mktime(timeout.timetuple())) * 1000
token = md5hash(str(obj["user_id"]) + "_" + str(timestamp))
ctx.request.session[token] = obj["user_id"]
service_select("access_token").Add(
{"token": token, "user_id": obj["user_id"]}
)
obj["token"] = token
ret = {
"result": {"obj": obj}
}
else:
ret = {
"error": {
"code": 70000,
"message": "密码错误",
}
}
else:
ret = {
"error": {
"code": 70000,
"message": "用户账户不可用,请联系管理员",
}
}
return ctx.response(json.dumps(ret, ensure_ascii=False))
5.1.4 通知公告界面
用户可通过通知公告模块查看系统发布的最新消息和重要通知。前端以简洁的列表形式展示公告标题、发布时间及简要内容,用户点击任意公告可跳转至详细页面查看完整信息。支持按时间排序和关键词搜索功能,确保用户能快速获取所需内容。通知公告界面如下图5-7所示。

图5-7通知公告界面图
5.1.5 动漫资讯界面
动漫资讯模块为用户提供最新的动漫新闻和动态内容。前端展示每条资讯的核心信息,并支持按分类筛选和关键词搜索。用户点击资讯卡片后可进入详情页,浏览完整的图文或视频内容,同时支持点赞、收藏和评论操作,促进用户互动。动漫资讯界面如下图5-8所示。

图5-8动漫资讯界面图
查询动漫资讯列表的逻辑代码如下所示。
def Get_obj(self, ctx):
query = dict(ctx.query)
config_plus = {}
if "field" in query:
field = query.pop("field")
config_plus["field"] = field
obj = self.service.Get_obj(query, obj_update(self.config, config_plus))
if self.service.error:
return {"error": self.service.error}
if obj:
self.interact_obj(ctx, obj)
return {"result": {"obj": obj}}
5.1.6 动漫数据界面
动漫数据模块允许用户查询和浏览动漫作品的详细统计数据。前端展示关键指标如弹幕数量、点赞数、评论数等,并支持多条件筛选。用户可通过点击具体作品链接跳转至详情页,查看更全面的数据分析,帮助其深入了解作品表现。动漫数据详情界面如下图5-9所示。

图5-9动漫数据详情界面图
提交评论信息的逻辑代码如下所示。
body = ctx.body
unique = self.config.get("unique")
obj = None
if unique:
qy = {}
for i in range(len(unique)):
key = unique[i]
qy[key] = body.get(key)
obj = self.service.Get_obj(qy)
if not obj:
error = self.Add_before(ctx)
if error["code"]:
return {"error": error}
error = self.Events("add_before", ctx, None)
if error["code"]:
return {"error": error}
result = self.service.Add(body, self.config)
if self.service.error:
return {"error": self.service.error}
res = self.Add_after(ctx, result)
if res:
result = res
res = self.Events("add_after", ctx, result)
if res:
result = res
return {"result": result}
else:
return {"error": {"code": 10000, "message": "已存在"}}
5.1.7 评分预测界面
评分预测模块基于决策树算法为用户提供动漫评分的预测信息。用户可在前端输入作品名称、类型等关键字进行搜索,查看感兴趣的详情,系统根据用户点击频率和历史浏览记录在首页生成评分预测推荐,提升决策参考价值。评分预测列表界面如下图5-10所示。

图5-10 评分预测列表界面图
5.1.8 市场预测界面
市场预测模块为用户提供动漫市场的整体趋势分析,包括类型分布、首播时间预测等内容。支持用户选择特定时间段或动漫类型查看细分趋势。通过整合行业数据与预测模型,系统帮助用户把握未来市场动向,辅助决策制定。市场预测界面如下图5-11所示。

图5-11 市场预测界面图
5.1.9 个人中心界面
个人中心模块为用户提供统一的个人信息管理入口,包括账户设置、收藏管理和评论记录维护等功能。用户可在个人首页查看近期活动轨迹,快速访问收藏的动漫作品或评论过的资讯内容。此外,支持一键编辑个人资料、修改密码及整理收藏列表,确保用户数据清晰有序,提升使用便捷性。个人中心界面如下图5-12所示。

图5-12 个人中心界面图
5.2管理员功能模块
5.2.1后台登录界面
管理员通过后台登录模块验证身份后进入管理系统,该模块支持账号密码登录,并可选择记住登录状态或进行双因素认证以增强安全性。登录失败时提供错误提示,确保管理员账户的安全性。后台登录界面如下图5-13所示。

图5-13 后台登录界面图
5.2.2 系统用户界面
管理员通过系统用户管理模块对注册用户进行统一管理,支持新增、删除、修改用户信息以及分配权限等操作。管理员可批量操作用户数据,同时记录每次操作日志,确保用户管理的高效性和安全性。系统用户界面如下图5-14所示。

图5-14 系统用户界面图
5.2.3 动漫数据管理界面
动漫数据管理模块为管理员提供全面的数据维护工具,包括查询、添加、删除、重置和批量导入导出等功能。管理员可通过前端界面快速定位目标数据,支持多维度筛选条件。在新增或修改数据时,管理员填写标准化表单提交;对于批量操作,管理员可下载模板文件准备数据后上传导入,简化数据录入流程,提升管理效率。动漫数据管理界面如下图5-15所示。

图5-15 动漫数据管理界面图
删除动漫数据关键代码如下:
if len(ctx.query) == 0:
errorMsg = {"code": 30000, "message": "删除条件不能为空!"}
return errorMsg
result = self.service.Del(ctx.query, self.config)
if self.service.error:
return {"error": self.service.error}
return {"result": result}
5.2.4 热度预测管理界面
热度预测管理模块允许管理员查询、添加、重置和删除热度预测信息,确保平台上的热度预测数据准确、完整。管理员可以批量管理热度预测信息,并管理评论信息,以提高内容管理的效率和准确性。热度预测管理界面如下图5-16所示。

图5-16热度预测管理界面图
添加热度预测关键代码如下:
def Add(self, ctx):
body = ctx.body
unique = self.config.get("unique")
obj = None
if unique:
qy = {}
for i in range(len(unique)):
key = unique[i]
qy[key] = body.get(key)
obj = self.service.Get_obj(qy)
if not obj:
error = self.Add_before(ctx)
if error["code"]:
return {"error": error}
error = self.Events("add_before", ctx, None)
if error["code"]:
return {"error": error}
result = self.service.Add(body, self.config)
if self.service.error:
return {"error": self.service.error}
res = self.Add_after(ctx, result)
if res:
result = res
res = self.Events("add_after", ctx, result)
if res:
result = res
return {"result": result}
else:
return {"error": {"code": 10000, "message": "已存在"}}
5.2.5系统管理界面
轮播图管理模块帮助管理员设置和调整首页展示的轮播图内容。管理员可上传图片、配置链接地址及调整显示顺序,确保首页视觉效果吸引用户关注。同时,支持定时发布和撤回功能,灵活控制宣传内容的展示周期。系统轮播图管理界面如下图5-17所示。

图5-17系统轮播图管理界面图
5.2.6资源管理界面
资源管理模块分为动漫资讯和资讯分类两部分。管理员可在动漫资讯模块发布、编辑或删除文章;在资讯分类模块中新增、修改或删除分类,确保资讯内容的结构化管理。系统支持按分类筛选动漫资讯,便于用户快速查找感兴趣的内容,提高运营效率。资源管理界面如下图5-18所示。

图5-18 资源管理界面图
6 系统测试
6.1 测试目的
在对该系统进行完详细设计和编码之后,就要对动漫数据分析可视化系统的程序进行测试,检测程序是否运行无误,反复进行测试和修改,使之最后成为完整的软件,满足用户的需求,实现预期的功能。系统测试的目的在于确保软件正常运作,并实现其应有的功能,促进行中出现的错误和逻辑问题。系统测试不但可以找见程序运行中的系统错误,还可以找见程序运行的需要改进的地方,并去协助改良程序运行使其获得最高幅度的完备。世界一流的安装测试员可以增加软件品质,将软件系统错误概率降至最少。
6.2 功能测试
本系统的主要功能就是注册用户登录后,可搜索和浏览动漫数据等;管理员登录系统后台后可对动漫数据等进行管理,包括增改删查操作。测试设计如下所示:
用户登录前首先需注册成为系统用户,使用账号和密码可进行登录。用户登录功能测试用例设计如下表所示:
表6-1 用户登录功功能测试用例
|
测试编号 |
测试目的 |
测试步骤 |
预期结果 |
实际结果 |
是否通过 |
|
TC001 |
验证有效登录 |
1. 输入正确的用户名和密码 <br> 2. 点击登录按钮 |
显示登录成功,跳转至用户首页 |
登录成功,跳转至用户首页 |
通过 |
|
TC002 |
验证空用户名登录 |
1. 不输入用户名,输入正确密码 <br> 2. 点击登录按钮 |
显示用户名不能为空提示信息 |
显示用户名不能为空提示信息 |
通过 |
|
TC003 |
验证空密码登录 |
1. 输入正确用户名,不输入密码 <br> 2. 点击登录按钮 |
显示密码不能为空提示信息 |
显示密码不能为空提示信息 |
通过 |
|
TC004 |
验证错误用户名登录 |
1. 输入错误的用户名和正确密码 <br> 2. 点击登录按钮 |
显示用户名或密码错误提示信息 |
显示用户名或密码错误提示信息 |
通过 |
|
TC005 |
验证错误密码登录 |
1. 输入正确用户名和错误密码 <br> 2. 点击登录按钮 |
显示用户名或密码错误提示信息 |
显示用户名或密码错误提示信息 |
通过 |
- 动漫数据模块功能测试
动漫数据模块测试包括动漫数据展示功能测试、动漫数据添加功能测试、动漫数据搜索功能测试。动漫数据模块测试用例如表6.2-6.4所示。
动漫数据展示功能测试用例设计如下表所示:
表6-2 动漫数据展示功能测试用例
|
测试编号 |
测试目的 |
测试步骤 |
预期结果 |
实际结果 |
是否通过 |
|
TC001 |
验证正常展示动漫数据 |
1. 进入动漫数据展示页面 <br> 2. 浏览展示的动漫数据内容 |
能够正常显示动漫数据内容 |
动漫数据内容正常显示 |
通过 |
|
TC002 |
验证动漫数据链接跳转 |
1. 进入动漫数据展示页面 <br> 2. 点击动漫数据链接 |
能够跳转至相应动漫数据详情页面 |
成功跳转至动漫数据详情页面 |
通过 |
|
TC003 |
验证搜索功能 |
1. 进入动漫数据展示页面 <br> 2. 使用搜索功能搜索动漫数据 |
显示符合搜索条件的动漫数据列表 |
显示符合搜索条件的动漫数据列表 |
通过 |
|
TC004 |
验证动漫类型展示 |
1. 进入动漫数据展示页面 <br> 2. 选择动漫类型 |
显示该分类下的动漫数据列表 |
成功显示该分类下的动漫数据列表 |
通过 |
|
TC005 |
验证动漫数据的评论功能 |
1. 进入动漫数据详情展示页面 <br> 2. 查看动漫数据并发表评论 |
评论成功显示在动漫数据页面 |
评论成功显示在动漫数据页面 |
通过 |
|
TC006 |
验证动漫数据动漫预约页面跳转 |
1. 进入动漫数据详情展示页面 <br> 2. 点击动漫预约按钮 |
能够跳转至相应动漫预约页面 |
成功跳转至动漫预约页面 |
通过 |
|
TC007 |
验证动漫预约页面跳转 |
1. 进入动漫数据详情展示页面 <br> 2. 点击动漫预约按钮 |
能够跳转至相应动漫预约页面 |
成功跳转至动漫预约页面 |
通过 |
动漫数据添加功能测试用例设计如下表所示:
表6-3 动漫数据添加功能测试用例
|
测试编号 |
测试目的 |
测试步骤 |
预期结果 |
实际结果 |
是否通过 |
|
TC001 |
验证添加动漫数据 |
1. 进入动漫数据添加界面 <br> 2. 输入动漫数据 <br> 3. 点击添加按钮 |
动漫数据成功添加到系统页面中 |
动漫数据成功添加到系统页面中 |
通过 |
|
TC002 |
验证动漫数据动漫类型选择 |
1. 进入动漫数据添加界面 <br> 2. 选择动漫类型 <br> 3. 输入动漫数据 <br> 4. 提交动漫数据 |
根据选择的动漫数据动漫类型成功添加动漫数据 |
根据选择的动漫数据类型成功添加动漫数据 |
通过 |
|
TC003 |
验证动漫数据内容输入 |
1. 进入动漫数据添加界面 <br> 2. 输入正确动漫数据内容和答案 <br> 3. 点击添加按钮 |
动漫数据内容成功录入系统 |
动漫数据内容成功录入系统 |
通过 |
|
TC004 |
验证动漫数据图片上传 |
1. 进入动漫数据添加界面 <br> 2. 上传动漫数据相关图片 <br> 3. 点击添加按钮 |
图片成功上传并与动漫数据关联 |
图片成功上传并与动漫数据关联 |
通过 |
动漫数据搜索功能测试用例设计如下表所示:
表6-4 动漫数据搜索功能测试用例
|
测试编号 |
测试目的 |
测试步骤 |
预期结果 |
实际结果 |
是否通过 |
|
TC001 |
验证动漫数据输入动漫类型搜索 |
1. 进入动漫数据搜索界面 <br> 2. 输入动漫类型 <br> 3. 确认并搜索 |
根据选择的动漫类型关键词显示相关动漫数据 |
根据选择的动漫类型关键词成功显示相关动漫数据 |
通过 |
|
TC002 |
验证动漫数据输入动漫类型搜索 |
1. 进入动漫数据搜索界面 <br> 2. 输入动漫类型 <br> 3. 确认并搜索 |
根据选择的动漫类型关键词显示相关动漫数据 |
根据选择的动漫类型关键词成功显示相关动漫数据 |
通过 |
|
TC003 |
验证动漫数据选择动漫状态搜索 |
1. 进入动漫数据搜索界面 <br> 2. 输入动漫状态 <br> 3. 确认并搜索 |
根据选择的动漫状态关键词显示相关动漫数据 |
根据选择的动漫状态关键词成功显示相关动漫数据 |
通过 |
6.3 性能测试
(1)兼容性测试
表6-5 兼容性测试用例
|
用例编号 |
测试类型 |
测试目标 |
操作过程 |
预期结果 |
|
兼容性_01 |
设备兼容性 |
测试系统在不同设备上的表现 |
在多种设备上访问系统并记录表现 |
系统在各种设备上都能正常加载和显示页面 |
|
兼容性_02 |
浏览器兼容性 |
测试系统在不同浏览器上的表现 |
在多种浏览器中访问系统并记录表现 |
系统在各种主流浏览器上都能正常加载和显示页面 |
|
兼容性_03 |
分辨率兼容性 |
测试系统在不同分辨率下的显示效果 |
在不同分辨率的设备上访问系统并记录表现 |
系统在各种分辨率下都能适应并正常显示内容 |
|
兼容性_04 |
操作系统兼容性 |
测试系统在不同操作系统上的运行情况 |
在不同操作系统上访问系统并记录表现 |
系统能够在常用操作系统上正常运行和显示 |
(2)性能测试
表6-6 性能测试用例
|
用例编号 |
测试类型 |
测试目标 |
操作过程 |
预期结果 |
|
性能_01 |
负载测试 |
测试系统在正常负载下的性能 |
逐步增加用户数来模拟不同的负载情况 |
系统能够稳定处理并响应不同数量的用户请求 |
|
性能_02 |
压力测试 |
测试系统在极端负载下的性能 |
以超过系统承受极限的用户数来测试系统 |
系统能够在高负载情况下仍然保持正常运行 |
|
性能_03 |
并发测试 |
测试系统能同时处理多少并发用户请求 |
同时发送多个并发用户请求来测试系统性能 |
系统能够有效地处理多个并发请求 |
|
性能_04 |
数据量测试 |
测试系统在大数据量下的性能 |
向系统添加大量数据并测试系统响应时间 |
系统能够在大数据量情况下保持较快的响应时间 |
6.4 测试结果
全部测试用例都已通过,且不存在漏洞,实现了本论文开始时所作要求和期望。本系统运行稳定,使用流畅,可以满足客户需求。试运行后进行系统评估,可以认为该系统达到下单的目标要求,可以满足用户的需求,也满足了系统开发前所作目标。系统在经过大量重复测试后运行十分稳定,安全实用,功能模块已经达到下单目标所需。在规定的时间内实现系统的大部分功能,且满足要求,节省开发成本,有助于提高科学管理水平,符合本人经济情况。
结论
在基于Python的动漫数据分析可视化系统中,我们通过注册用户以及管理员等角色的划分,实现了多层次的用户管理和权限控制。通过首页、通知公告、动漫资讯、动漫数据、评分预测、热度预测、偏好预测、市场预测等功能模块,提供了便捷高效的动漫数据分析可视化体验。同时,点赞、收藏和发布评论等功能的引入,进一步增强了平台的交互性和用户满意度,有效保障了交易的公平性和平台的稳定运行。资源管理和公告管理的实施,不仅丰富了平台的内容,也促进了用户之间的信息交流与互动。
在未来的发展中,可以进一步优化系统的响应速度和用户体验,加强对用户行为的分析与挖掘,以实现个性化动漫推荐和精准营销。同时,结合大数据和人工智能技术,提升平台的智能化水平,为用户提供更加智能化、便捷化的服务。此外,加强对安全性的防护和隐私保护,是平台未来发展的重要方向之一,保障用户信息的安全与私密性,维护良好的用户口碑和品牌形象。
通过不断优化和创新,动漫数据分析可视化系统将更好地满足用户的多样化需求,成为用户信赖和选择的首要平台之一。通过本次项目,我不仅深入理解了Python技术的应用和动漫数据分析可视化系统的设计思路,也积累了丰富的实际开发经验。未来,我将进一步优化系统的稳定性和安全性,引入更多智能化和个性化的功能,以更好地满足用户需求和市场变化。
参考文献
[1]Nisar M ,Soman P S ,Sreelan S , et al.ProteoArk: A One-Pot Proteomics Data Analysis and Visualization Tool for Biologists.[J].Journal of proteome research,2025,
[2]胡尔贵,沈阳阳.数字时代数据安全研究现状可视化分析[J].西南民族大学学报(自然科学版),2025,51(01):109-118.
[3]谢笑恬,谢江霞.中国舞蹈服饰可视化研究数据分析与展望[J].丝网印刷,2025,(01):40-43.
[4]袁帅臣.数据可视化技术在大数据分析中的应用[J].科技创新与应用,2025,15(02):176-179+184.
[5]凌宁,郭瑾.基于Python的百万级以上气象大数据清洗及可视化[J].现代信息科技,2025,9(01):100-103+109.
[6]姚鹏,周祯瑞.动漫文化文献计量可视化分析[J].玩具世界,2024,(12):75-78.
[7]张三群.基于Python的某直聘大数据岗位招聘数据爬取与可视化分析[J].电脑知识与技术,2024,20(36):63-66.
[8]华康民,殷旭颂.基于Python的网易云音乐评论数据分析系统的设计与实现[J].现代信息科技,2024,8(24):72-76.
[9]熊金泉,龚瑾,周群,等.基于大数据可视化分析技术的智慧系统设计[J].集成电路应用,2024,41(12):378-379.
[10]Kevin L ,Vincent C .Motivation for writing long online reviews: a big data analysis of an anime community[J].Internet Research,2024,34(5):1845-1871.
[11]符云浩.基于深度学习的个性化动漫推荐系统的设计与实现[D].华东师范大学,2024.
[12]Gong X .Distinctions Between Chinese and Japanese Anime Industry Developments and Development Strategies for the Chinese Anime Industry[J].Journal of Humanities, Arts and Social Science,2024,8(2):
[13]黄雅琼.基于Python语言的可视化数据分析系统设计与实现[J].信息与电脑(理论版),2024,36(04):97-99.
[14]王蔷,郭琪.基于Python语言的微博网络数据可视化系统设计与应用[J].电脑编程技巧与维护,2023,(11):101-104.
[15]郭家玮.基于深度学习的动漫推荐系统[D].电子科技大学,2023.
[16]王哲吉.基于机器学习的视频推荐模型及应用研究[D].山东财经大学,2022.D
[17]赵航.传媒生态视域下的中国动漫创意产业分析[J].传播力研究,2020,4(06):7-8.
[18]白秀显.基于决策树算法的高校招生数据挖掘与可视化系统的设计与实现[D].兰州大学,2019.
[19]McKean C ,Randall C .Data analysis and network visualisation as tools for curating hybrid correspondence archives[J].AI & SOCIETY,2025,(prepublish):1-18.
[20]Agboraw E ,Hill H W ,Hentzschel F , et al.paraCell: a novel software tool for the interactive analysis and visualization of standard and dual host-parasite single-cell RNA-seq data.[J].Nucleic acids research,2025,53(4):
致 谢
时光荏苒,大学的学业生涯即将画上美好的句号。在这段时光里,我深感老师的热情与友谊,校长对学生的关爱深深印在我的心中。老师们时常关心我们的生活状况,关切我们的旅游、寝室和学习环境,使我们感受到了温馨与关怀。在此,我想表达对那些曾经给予我帮助的人们的深深感激之情。
首先,我要衷心感谢我的导师。无论是在学业上还是生活中,您都给予我巨大的支持与启发。这些年来,在您的教导下,我不仅学到了丰富的知识,还领悟了做人的真谛。您的认真和待人之道让我受益匪浅,我感激能够成为您的学生。
同时,感谢我的专业课老师们。没有你们的精心教导,我的论文也不可能如此顺利。我所学到的知识将成为我未来发展的重要动力。
感谢同学们,写作过程中遇到的问题,得到了同学们的耐心指导和丰富参考材料。你们给予了我很多帮助,感谢你们对我的支持。
最后,感谢我的父母,是你们的支持和鼓励让我能够顺利完成学业。你们为我付出了辛勤的努力和无私的关爱,是我坚强前行的后盾。在即将离开校园,我深感家庭的温馨和爱意,这些将是我未来奋斗的力量源泉。
感谢你们一直以来的支持和陪伴,让我在大学的日子里无论遇到什么困难都感到温馨而坚定。未来,我将以更加饱满的热情投入社会工作,为家人和自己创造更美好的未来。再次感谢大家的陪伴与关爱!
免费领取项目源码,请关注❤点赞收藏并私信博主,谢谢
魔乐社区(Modelers.cn) 是一个中立、公益的人工智能社区,提供人工智能工具、模型、数据的托管、展示与应用协同服务,为人工智能开发及爱好者搭建开放的学习交流平台。社区通过理事会方式运作,由全产业链共同建设、共同运营、共同享有,推动国产AI生态繁荣发展。
更多推荐

所有评论(0)