计算机毕业设计springboot一种就业推荐系统 SpringBoot驱动的智慧岗位匹配平台 SpringBoot赋能的求职精准推荐引擎
互联网招聘从“人找岗”到“岗找人”的跃迁早已开始,但海量信息造成的“选择过载”依旧让求职者与企业两端同时焦虑。借助SpringBoot微服务架构与轻量级推荐算法,可以把城市、行业、技能、薪资、通勤时间等多维数据瞬间聚合成个性化职位列表,也能把人才画像反向推送给HR,实现双向奔赴。整套系统围绕“快、准、稳”展开:前端一键直达目标岗位,后台秒级更新推荐池,数据库可横向扩展,支持十万级并发。核心功能清单
计算机毕业设计springboot一种就业推荐系统1k31l9 (配套有源码 程序 mysql数据库 论文)
本套源码可以在文本联xi,先看具体系统功能演示视频领取,可分享源码参考。
互联网招聘从“人找岗”到“岗找人”的跃迁早已开始,但海量信息造成的“选择过载”依旧让求职者与企业两端同时焦虑。借助SpringBoot微服务架构与轻量级推荐算法,可以把城市、行业、技能、薪资、通勤时间等多维数据瞬间聚合成个性化职位列表,也能把人才画像反向推送给HR,实现双向奔赴。整套系统围绕“快、准、稳”展开:前端一键直达目标岗位,后台秒级更新推荐池,数据库可横向扩展,支持十万级并发。
核心功能清单:
-
用户注册/登录/第三方快捷登录
-
个人中心(基础信息、求职意向、隐私设置)
-
城市信息维护
-
岗位类型与行业字典维护
-
招聘岗位发布、上下架、刷新、置顶
-
智能搜索(关键词、过滤、排序、收藏)
-
简历在线编辑、模板切换、一键导出
-
投递记录追踪(投递时间、进度、反馈)
-
企业端人才推荐(算法评分、匹配度排序)
-
就业信息登记(入职公司、岗位、薪资、满意度、评语)
-
公告与消息推送(面试邀请、系统通知、活动公告)
-
可视化数据面板(投递趋势、热门岗位、城市分布)
一句话总结:把“搜职位、投简历、等通知”的漫长链路压缩成“刷新-推荐-沟通”三步,SpringBoot让就业推荐真正跑出了“秒级”体验。
注:以上是纯课题毕业设计功能介绍,并非实际开发完成,最终开发完成的毕业设计程序以下面的的环境软件、功能图和界面为准。
系统所需要的环境软件:idea、eclipse+mysql5.7、8.0+Navicat+JDK1.8+tomcat7.0
系统用例图
一个用例图就能对应出系统中的一个功能过程,系统中完整的功能都是由许多不同的用例图所组成的。
系统用例图如图3-1、图3-2所示。

图3-1 管理员用例图

图3-2用户用例图
3.6系统流程分析
(1)个人信息流程图
用户在成功进入系统以后,可以获得账号、姓名、年龄、性别、手机、头像等个人信息。获得个人信息的流程见图3-3所示。

图3-3个人信息流程图
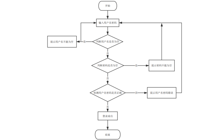
用户进行登录操作的流程图如图3-4。

图3-4 用户登录界面流程图
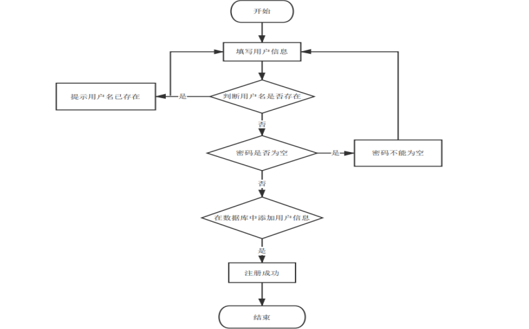
用户进行注册操作的流程图如图3-5。

图3-5 用户注册流程图
4 系统设计
4.1系统结构图
一种就业推荐系统分为二个部分,即管理员模块和用户模块。该系统是根据用户的实际需求开发的,贴近生活。从管理员处获得的指定账号和密码可用于进入系统和使用相关的系统应用程序。管理员拥有最大的权限,其次是用户。管理员一般负责整个系统的运行维护和总体协调。
系统结构如图4-1所示。

图4-1系统结构图
4.2数据库设计
所有的网站设计但凡有数据都离不开数据库,数据库是所有项目想实现如数据获取,数据传输等功能的基石。只有合理化的数据库设计才能满足商业化的要求,数据库的主键外键连接方式特别的重要,尽量避免多对多的复杂性,字段名命合理规范,且通俗易懂等,字段应根据业务进行设定,不允许操作多字段而对系统产生占用多余的内存。
4.2.1数据库设计原则
设计原则自然就是要符合范式的要求,多表之间的关系要合理,理应符合系统的实际情况。
4.2.2数据库的概念设计
概念设计是将整体分为在地面上表达出来的单个个体。E-R图形象的连接了实体模型和概念模型。因此,E-R图需要根据数据库表和表字段进行合理设计,表达的概念知识点用图形描述,可以直观地让相应人员清楚,并分解整个E-R图。我们通常表达不清晰没有概念的东西。但是通过E-R之间的联系,E-R模型法是对这种模糊概念的事务最简单、最常用的设计方法。
(1) 用户信息E-R图如下图4-2所示。

图4-2用户信息E-R图
(2) 就业信息E-R图如下图4-3所示。

图4-3就业信息E-R图
(3) 招聘岗位E-R图如下图4-4所示。

图4-4招聘岗位E-R图
(4) 投递简历E-R图如下图4-5所示。

图4-5投递简历E-R图
系统的实现
5.1管理员模块实现
管理员登录,在登录页面选择需要登录的角色,在正确输入用户名和密码后,点击登录操作;如图5-1所示。

图5-1 管理员登录界面
管理员进入主页面,主要功能包括对系统首页、个人中心、用户管理、城市信息管理、岗位类型管理、招聘岗位管理、投递简历管理、就业信息管理、系统管理等进行操作。管理员主页面如图5-2所示:

图5-2管理员主界面
管理员点击用户管理,然后页面跳转到用户管理界面输入账号、姓名、年龄、性别、手机、头像等信息,可以查询,新增或删除用户信息等操作。如图5-3所示:

图5-3用户管理界面
管理员点击城市信息管理,然后页面跳转到城市信息管理界面对城市信息,可以查询、新增或删除城市信息等操作。如图5-4所示:

图5-4城市信息管理界面
管理员点击岗位类型管理,然后页面跳转到岗位类型管理界面输入岗位类型等信息,可以查询,新增或删除岗位类型等操作。如图5-5所示:

图5-5岗位类型管理界面
管理员点击招聘岗位管理,然后页面跳转到招聘岗位管理界面对标题、岗位类型、城市、上班时间、工作地点、经验、薪资、封面、负责人、联系电话、邮箱、公司名称、点击次数等信息,可以查询,新增或删除招聘岗位信息等操作。如图5-6所示:

图5-6招聘岗位管理界面
管理员点击投递简历管理,然后页面跳转到投递简历管理界面对账号、姓名、性别、手机、专业、学历、出生日期、期望薪资、教育背景、获奖证书、毕业学校、简历、公司名称、投递时间、审核回复、审核状态、审核等信息,可以查询或删除投递简历信息等操作。如图5-7所示:

图5-7投递简历管理界面
管理员点击就业信息管理,然后页面跳转到就业信息管理界面对登记编号、就业公司、公司类型、就业地点、薪资、岗位、满意程度、评价时间、账号、姓名等信息,可以查询或删除就业信息等操作。如图5-8所示:

图5-8就业信息管理界面
5.2 用户模块实现
用户点击后台管理,然后页面跳转到系统主页面,可以对系统首页、个人中心、投递简历管理、就业信息管理等功能进行相应操作,如图5-9所示。

图5-9用户功能界图面
用户点击投递简历管理;在投递简历管理页面对账号、姓名、性别、手机、专业、学历、出生日期、期望薪资、教育背景、获奖证书、毕业学校、简历、公司名称、投递时间、审核回复、审核状态等信息,进行查询或删除投递简历等操作;如图5-10所示。

图5-10投递简历管理界面图
5.3前台系统功能实现
当游客打开系统的网址后,首先看到的就是首页界面。在这里,游客能够看到一种就业推荐系统的导航条显示首页、招聘岗位、公告信息、后台管理、个人中心等。系统首页界面如图5-11所示:

图5-11系统首页界面
在系统首页点击注册/登录按钮,在注册、登录界面填写信息完成后,单击注册或者登录操作,如图5-12 5-13所示:

图5-12 用户注册界面

图5-13 用户登录界面
点击招聘岗位,用户在搜索栏输入标题、岗位类型、城市、工作地点进行查询,也可以查看标题、岗位类型、城市、上班时间、工作地点、经验、薪资、封面、负责人、联系电话、邮箱、公司名称、点击次数等信息,并进行投递简历或者收藏等操作,如图5-14所示。

图5-14招聘岗位界面图
用户点击个人中心,在个人中心页面可以更新个人详细信息,还可以对我的收藏进行详细操作;如图5-15所示:

图5-15个人中心界面
源码无偿分享,文未领取
魔乐社区(Modelers.cn) 是一个中立、公益的人工智能社区,提供人工智能工具、模型、数据的托管、展示与应用协同服务,为人工智能开发及爱好者搭建开放的学习交流平台。社区通过理事会方式运作,由全产业链共同建设、共同运营、共同享有,推动国产AI生态繁荣发展。
更多推荐

所有评论(0)