计算机毕业设计springboot基于区块链的脐橙溯源系统 SpringBoot+IPFS的甜橙全链追踪平台 SpringBoot+Fabric的柑橘类果品可信流溯系统
生鲜电商的爆发让消费者越来越关心“这颗橙子到底经历了什么”。传统溯源依赖中心数据库,一改就“翻车”,于是我们把目光投向区块链:用SpringBoot搭起后端,把每一颗脐橙从开花、施肥、采摘、分拣、运输到上架的全部关键数据写进区块,再配上一套IPFS/Filecoin分布式文件系统,把检测报告、果园照片、冷链温度曲线这些“大个头”文件哈希上链,既防篡改又省 gas。前端用 Vue3+ElementP
计算机毕业设计springboot基于区块链的脐橙溯源系统26a8q5q7 (配套有源码 程序 mysql数据库 论文)
本套源码可以在文本联xi,先看具体系统功能演示视频领取,可分享源码参考。
生鲜电商的爆发让消费者越来越关心“这颗橙子到底经历了什么”。传统溯源依赖中心数据库,一改就“翻车”,于是我们把目光投向区块链:用SpringBoot搭起后端,把每一颗脐橙从开花、施肥、采摘、分拣、运输到上架的全部关键数据写进区块,再配上一套IPFS/Filecoin分布式文件系统,把检测报告、果园照片、冷链温度曲线这些“大个头”文件哈希上链,既防篡改又省 gas。前端用 Vue3+ElementPlus,扫码即可弹出时间轴式的“橙子人生”,后台则按“用户-商家-平台”三层角色展开,所有功能模块如下:
-
用户中心
-
注册/登录/找回密码
-
个人资料、头像、收货地址簿
-
我的订单(待付款、已付款、已发货、已完成、退款/售后)
-
我的收藏、我的足迹、我的评价
-
消息中心(订单通知、平台公告)
-
-
商品与溯源大厅
-
脐橙分类检索(品种、产地、糖度、上市月份)
-
商品详情页(价格、库存、图文、评论、点赞/踩)
-
一键溯源(区块高度、上链时间、生产档案、质检报告、物流轨迹)
-
购物车、立即购买、优惠券、秒杀活动
-
-
商家工作台
-
商家入驻、店铺装修、品牌故事
-
脐橙商品发布(图文、视频、规格、价格、库存)
-
采摘批次管理(采摘时间、地块编号、农事记录)
-
质检报告上传(PDF/图片哈希自动上链)
-
物流商对接(运单号、冷链温度 API 自动回写)
-
订单履约(打印电子面单、发货、改价、退款审核)
-
资金账户(余额、提现、流水)
-
-
区块链上链管理
-
上链模板配置(字段映射、哈希算法、上链频率)
-
手动/自动上链(支持 Fabric 与 Ethereum 双合约)
-
上链审核(商家申请→平台审核→链上写入)
-
链上数据浏览(区块哈希、交易 ID、时间戳、操作人)
-
异常回滚(审核驳回、数据勘误、补录说明)
-
-
平台运营后台
-
会员管理(用户、商家信息查看、冻结/解冻)
-
商品与分类(品类树、规格属性、品牌库)
-
内容管理(首页轮播、资讯公告、留言回复)
-
订单监控(异常订单预警、超时未发货、纠纷仲裁)
-
区块链监控(节点健康、交易成功率、Gas 消耗统计)
-
财务中心(平台佣金、商家结算、退款池)
-
系统设置(权限角色、操作日志、字典管理、接口限流)
-
-
数据分析与可视化
-
实时大屏(今日交易量、上链数量、溯源扫码次数)
-
产地画像(各产区销量、均价、复购率)
-
用户画像(年龄、地区、偏好糖度、下单时段)
-
区块链浏览器(区块列表、交易详情、合约事件)
-
-
小程序/APP 扫码模块
-
一物一码(二维码+NFT 防伪)
-
扫码结果页(时间轴、地图轨迹、质检报告、评价入口)
-
社交分享(生成海报、好友助力、溯源故事)
-
一句话总结:从果园到餐桌,所有关键数据“链”上留痕,所有业务节点“码”上可查,用技术让每一颗脐橙自带“身份证”,让消费者买得安心、商家卖得省心、平台管得放心。
注:以上是纯课题毕业设计功能介绍,并非实际开发完成,最终开发完成的毕业设计程序以下面的的环境软件、功能图和界面为准。
系统所需要的环境软件:idea、eclipse+mysql5.7、8.0+Navicat+JDK1.8+tomcat7.0
系统用例分析
区块链的脐橙溯源系统综合网络空间开发设计要求。目的是将传统管理方式转换为在网上管理,完成区块链的脐橙溯源的方便快捷、安全性高、交易规范做了保障,目标明确。区块链的脐橙溯源系统可以将功能划分为管理员功能、商家功能和用户功能。
(1)管理员关键功能包含用户、商家、脐橙分类、脐橙信息、溯源信息、上链溯源信息、留言信息、系统 管理、订单管理、用户信息等进行管理。管理员用例如下:

图3-1 管理员用例图
(2)商家关键功能包含脐橙分类、脐橙信息、溯源信息、上链溯源信息、订单管理、用户信息等进行管理。商家用例如下:

图3-2 商家用例图
(3)用户关键功能包含个人中心、修改密码、溯源信息、我的订单、我的地址、我的收藏等进行管理。用户用例如下:

图3-3 用户用例图
3.5 系统流程分析
系统登录流程图如图所示3-4所示。

图3-4 系统登录流程图
用户和管理员可以添加信息,内容没有问题之后按下确定键就添加成功了。添加信息流程图如图3-5所示.

图3-5 添加信息流程图
用户可以选择把自己发布的信息删掉,选择要删除的文章确认之后,删除信息的操作就完成了。删除信息流程图如图3-6所示。

图3-6 删除信息流程图
3.6 本章小结
本章主要是对区块链的脐橙溯源系统的可行性分析和所要实现的功能进行分析,在对一系列的系统可行性分析之后,又详细的讲述了项目的目标与原则,让人们深刻的了解区块链的脐橙溯源系统的设计思想,之后重点对登录模块、添加模块和删除模块的流程进行了详细的图文介绍。
本章主要讲述的是区块链的脐橙溯源系统的设计开发结构,简单介绍了开发流程与数据库设计的原则以及数据表的关系结构图,并且详细的展示了数据表的内部结构信息与属性。
4.1 系统体系结构
系统启动后,在登录界面,输入正确的账号密码,选择进入管理员界面、商家界面和用户界面,管理员界面是用来管理页面与其他用户信息,用户界面可以正常的使用,并进行份内的操作,系统登录结构图如图4-1所示。

图4-1 系统登录结构图
管理员模块属于是网站的后台,进入之后有大量的管理员功能,管理员也可以使用其他用户模块的功能,为了维护网站的稳定与页面的布局,将管理员模块的功能详细化后可以使用系统管理对页面进行布局修改,可以发布公告提示用户规范,基于区块链的脐橙溯源系统总体结构如图4-2所示。

图4-2 系统总体结构图
4.2 数据库设计原则
数据库设计之后,根据数据库关系,可以更加清晰地了解到数据库结构,每一个数据表之间的关系,再创建数据表。快速更改和查询对应的信息,有了数据库就不用在程序和代码中寻找。
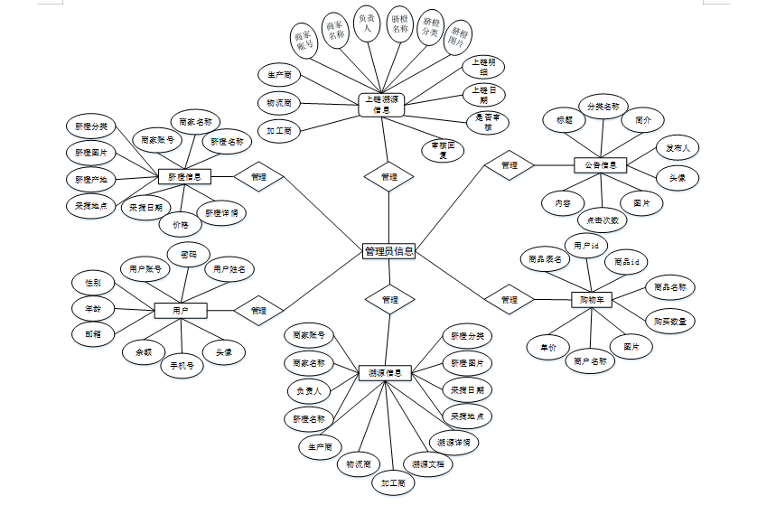
分析区块链的脐橙溯源系统的数据结构后,在系统中将“用户、上链溯源信息、溯源信息、脐橙信息、购物车、公告信息”等作为实体,它们的局部E-R如下图所示:

图4-3 局部E-R图
系统实现
本章讲述的是系统对各个模块功能实现的效果图,对首页、管理员功能、用户功能分别进行了展示,页面布局清晰,操作简单快捷,基本实现了对用户和管理员对系统的需求。
5.1 系统前台功能实现
5.1.1 前台首页页面实现
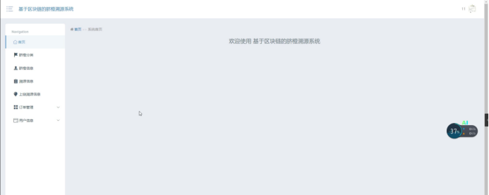
当人们打开系统的网址后,首先看到的就是首页界面。在这里,人们能够看到系统的导航条,通过导航条导航进入各功能展示页面进行操作。系统首页界面如图5-1所示:

图5-1 系统首页界面
系统注册:在注册流程中,用户在Vue前端填写必要信息(如用户名、密码等)并提交。前端将这些信息通过HTTP请求发送到Java后端。后端处理这些信息,检查用户名是否唯一,并将新用户数据存入MySQL数据库。完成后,后端向前端发送注册成功的确认,前端随后通知用户完成注册。这个过程实现了新用户的数据收集、验证和存储。系统注册页面如图5-2所示:

图5-2系统注册页面
脐橙信息:在脐橙信息页面通过填写商家名称、脐橙名称、脐橙产地和价格等信息进行查询,可以查看到脐橙详细信息,并根据需要进行添加到购物车、立即购买、评论或收藏操作;脐橙信息页面如图5-3所示:

图5-3脐橙信息详细页面
留言信息:在留言信息页面输入留言内容,上传图片进行在线留言,还可以对留言内容进行回复操作;留言信息页面如图5-4所示:

图5-4留言信息详细页面
购物车模块在Vue前端允许用户选择并添加商品到他们的购物车。这些信息通过HTTP请求发送到Java后端,后端处理这些请求并在MySQL数据库中更新用户的购物车内容。用户可以查看、修改购物车中的商品数量或移除商品。最后,在结账时,用户提交订单,后端验证支付信息并处理订单,同时更新数据库中的库存状态。这个过程实现了一个从选择商品到完成购买的完整交易流程。购物车页面如图5-5所示

图5-5购物车详细页面
5.1.2 个人中心页面实现
个人中心:在个人中心页面通过填写个人详细信息进行更新操作,还可以对修改密码、溯源信息、我的订单、我的地址、我的收藏等进行详细操作;如图5-6所示:

图5-6个人中心界面
我的订单:在我的订单页面可以对未支付、已支付、已发货、已完成、已退款和已取消订单进行详细操作;我的订单页面如图5-7所示:

图5-7我的订单详细页面
5.2后台模块实现
后台登录:在登录流程中,用户首先在Vue前端界面输入用户名和密码。这些信息通过HTTP请求发送到Java后端。后端接收请求,通过与MySQL数据库交互验证用户凭证。如果认证成功,后端会返回给前端,允许用户访问系统。这个过程涵盖了从用户输入到系统验证和响应的全过程。如图5-8所示。

图5-8 后台登录界面
5.2.1管理员功能实现
管理员进入主页面,主要功能包括对用户、商家、脐橙分类、脐橙信息、溯源信息、上链溯源信息、留言信息、系统 管理、订单管理、用户信息等进行操作。管理员主页面如图5-9所示:

图5-9 管理员主界面
用户功能在视图层(view层)进行交互,比如点击“查询、新增或删除”按钮或填写用户表单。这些用户表单动作被视图层捕获并作为请求发送给相应的控制器层(controller层)。控制器接收到这些请求后,调用服务层(service层)以执行相关的业务逻辑,例如验证输入数据的有效性和与数据库的交互。服务层处理完这些逻辑后,进一步与数据访问对象层(DAO层)交互,后者负责具体的数据操作如查看、修改或删除用户信息,并将操作结果返回给控制器。最终,控制器根据这些结果更新视图层,以便用户功能可以看到最新的信息或相应的操作反馈。如图5-10所示:

图5-10用户界面
商家功能在视图层(view层)进行交互,比如点击“查询、新增或删除”按钮或填写商家表单。这些商家表单动作被视图层捕获并作为请求发送给相应的控制器层(controller层)。控制器接收到这些请求后,调用服务层(service层)以执行相关的业务逻辑,例如验证输入数据的有效性和与数据库的交互。服务层处理完这些逻辑后,进一步与数据访问对象层(DAO层)交互,后者负责具体的数据操作如查看、修改或删除商家信息,并将操作结果返回给控制器。最终,控制器根据这些结果更新视图层,以便商家功能可以看到最新的信息或相应的操作反馈。如图5-11所示:

图5-11商家界面
脐橙信息功能在视图层(view层)进行交互,比如点击“查询、新增或删除”按钮或填写脐橙信息表单。这些脐橙信息表单动作被视图层捕获并作为请求发送给相应的控制器层(controller层)。控制器接收到这些请求后,调用服务层(service层)以执行相关的业务逻辑,例如验证输入数据的有效性和与数据库的交互。服务层处理完这些逻辑后,进一步与数据访问对象层(DAO层)交互,后者负责具体的数据操作如查看、修改、查看评论或删除脐橙信息,并将操作结果返回给控制器。最终,控制器根据这些结果更新视图层,以便脐橙信息功能可以看到最新的信息或相应的操作反馈。如图5-12所示:

图5-12脐橙信息界面
溯源信息功能在视图层(view层)进行交互,比如点击“查询、新增或删除”按钮或填写溯源信息表单。这些溯源信息表单动作被视图层捕获并作为请求发送给相应的控制器层(controller层)。控制器接收到这些请求后,调用服务层(service层)以执行相关的业务逻辑,例如验证输入数据的有效性和与数据库的交互。服务层处理完这些逻辑后,进一步与数据访问对象层(DAO层)交互,后者负责具体的数据操作如查看、修改、上链溯源信息或删除溯源信息,并将操作结果返回给控制器。最终,控制器根据这些结果更新视图层,以便溯源信息功能可以看到最新的信息或相应的操作反馈。如图5-13所示:

图5-13溯源信息界面
上链溯源信息功能在视图层(view层)进行交互,比如点击“查询、删除或审核”按钮或填写上链溯源信息表单。这些上链溯源信息表单动作被视图层捕获并作为请求发送给相应的控制器层(controller层)。控制器接收到这些请求后,调用服务层(service层)以执行相关的业务逻辑,例如验证输入数据的有效性和与数据库的交互。服务层处理完这些逻辑后,进一步与数据访问对象层(DAO层)交互,后者负责具体的数据操作如查看、修改或删除上链溯源信息,并将操作结果返回给控制器。最终,控制器根据这些结果更新视图层,以便上链溯源信息功能可以看到最新的信息或相应的操作反馈。如图5-14所示:

图5-14上链溯源信息界面
5.2.2商家功能实现
商家进入主页面,主要功能包括对脐橙分类、脐橙信息、溯源信息、上链溯源信息、订单管理、用户信息等进行操作。商家主页面如图5-15所示:

图5-15 商家主界面
源码无偿分享,文未领取
魔乐社区(Modelers.cn) 是一个中立、公益的人工智能社区,提供人工智能工具、模型、数据的托管、展示与应用协同服务,为人工智能开发及爱好者搭建开放的学习交流平台。社区通过理事会方式运作,由全产业链共同建设、共同运营、共同享有,推动国产AI生态繁荣发展。
更多推荐


所有评论(0)