基于stm32的智能音响的设计与实现(源码+电路图+硬件实物+论文)~电子信息单片机物联网专业毕业设计毕设论文选题题目项目程序源码开发仿真实物定制定做代做
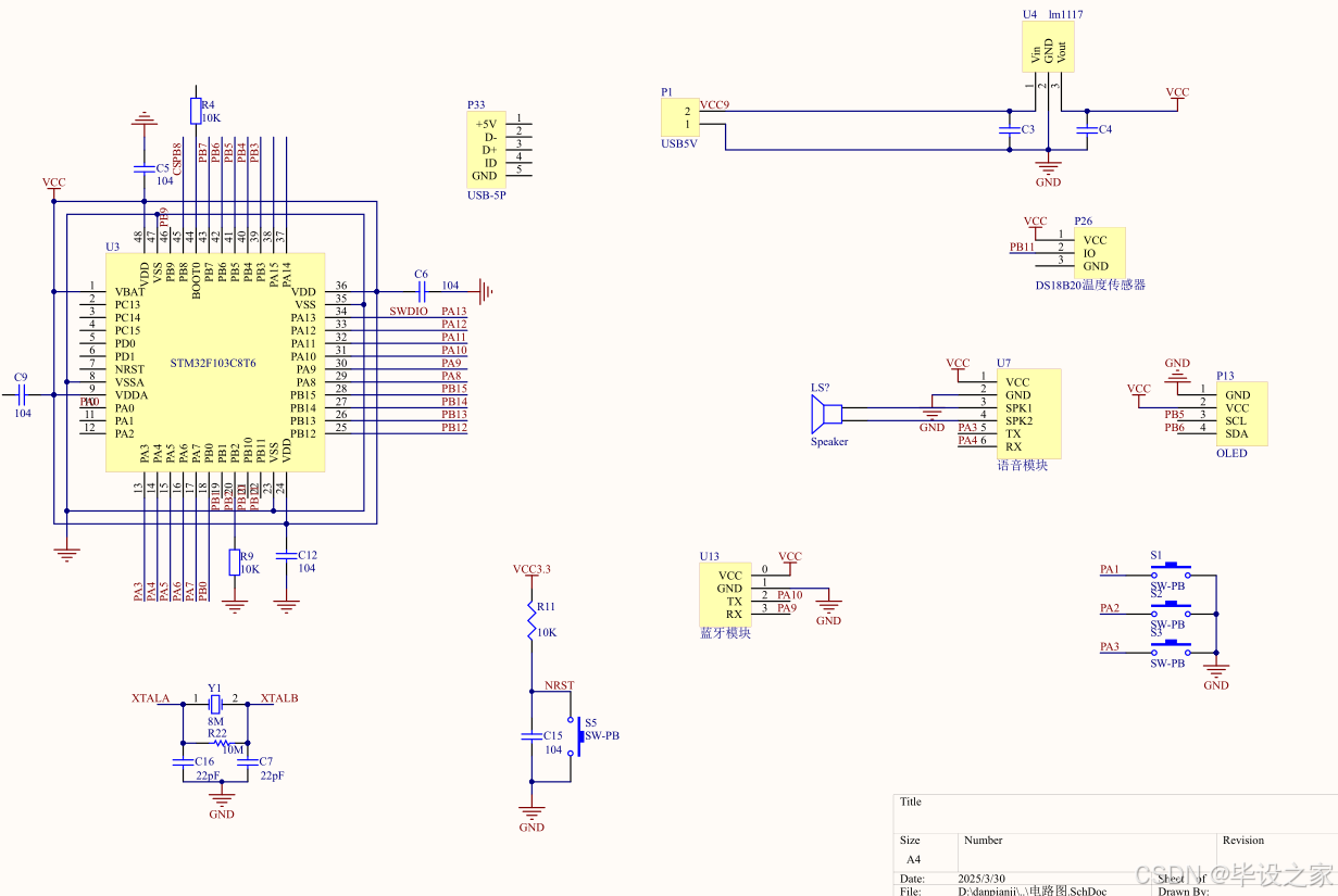
本系统基于STM32单片机设计智能音乐播放器,具备多功能控制模块。系统包含音箱模块(支持SD卡更新音乐)、按键控制(音量调节/播放模式切换)、电源适配器供电、OLED显示屏(显示歌曲信息/时间/温度)、蓝牙模块(支持手机APP语音控制播放操作)以及温度传感器(实时监测室内温度)。通过硬件与软件结合,实现了本地按键和手机蓝牙双重控制方式,为用户提供便捷的音乐播放体验和环境监测功能。
·
系统主控采用stm32单片机,
1.音箱模块:语音模块实现音乐班播放的控制。音乐可以通过内存卡读卡器进行更新,
2.按键:控制音量加、减,上一首下一首播放/暂停,单曲循环等功能。
3.电源模块:外接电源,配电源设配器。
4.oled显示器:显示当前播放的歌曲序号,并可以显示日期,时间,室内温度信息等信息。
5.蓝牙模块:硬件音响蓝牙连接手机,手机端APP实现语音识别,识别的结果蓝牙发送到音乐,控制实现语音识别控制音量加、减,上一首下一首播放/暂停,实现在手机端切换音乐播放及音量调节
6.温度传感器模块:采用温度传感器,实现室内温度的监测并显示。

魔乐社区(Modelers.cn) 是一个中立、公益的人工智能社区,提供人工智能工具、模型、数据的托管、展示与应用协同服务,为人工智能开发及爱好者搭建开放的学习交流平台。社区通过理事会方式运作,由全产业链共同建设、共同运营、共同享有,推动国产AI生态繁荣发展。
更多推荐
所有评论(0)