不到2毛钱的常用小功率功放AiP8002带关断模式的 2W 音频功率放大器
8002是当前小功率音频功放的不二选择,性能较好,价格低廉,不到2毛钱,国内有大把厂家生产,不同厂家生产的最大功率有2W、3W两种。本文以无锡中微爱芯的AIP8002做介绍。
前言:

8002是当前小功率音频功放的不二选择,性能较好,价格低廉,不到2毛钱,国内有大把厂家生产,不同厂家生产的最大功率有2W、3W两种。本文以无锡中微爱芯的AIP8002做介绍。
1、概 述
AiP8002 是一块单声道桥式驱动的音频功率放大器,使用 5V 电源供电时,在保证总谐波失真小于 10%的情况下,可向 4Ω 负载提供 2W 的连续平均功率。为了节省便携设备的能量,可将 SHUTDOWN脚接至高电平,AiP8002 就会进入微功耗的关断模式(IQ=0.6μA 典型值)。
该系列音频功率放大器是为提供大功率、高保真音频输出而特别设计的。工作电源从 2.0V 到5.5V,可以低压供电,仅需少量外接元件。由于 AiP8002 不需要输出耦合电容,自举电容及阻抗均衡网络,是低功耗便携系统的理想选择。
AiP8002 还有其他一些功能,例如热关断保护,单位增益稳定,增益外部设定。
AiP8002 主要应用于便携计算机、台式计算机、低压音响系统等。
主要特点如下:
无输出耦合电容,自举电容及输出阻抗均衡网络。
单位增益稳定
增益外部设定
封装形式:DIP8/SOP8/MSOP8/ESOP8
关键参数:
10% THD+N,1KHz 输出功率
AiP8002:4Ω 负载,2W(典型值)
关断模式电流:0.6μA(典型)
电源电压范围:2.0V~5.5V
4Ω 负载,1W 连续平均功率输出,1KHz 输入信号总谐波失真 0.5%。
2、引脚排列图及引脚说明
2.1、引脚排列图

2.2、引脚说明
| 引脚 | 符号 | 逻辑 | 功能 |
|---|---|---|---|
| 1 | SHUTDOWN | I | 掉电控制端,高电平有效 |
| 2 | BYPASS | O | 内部偏置电压 |
| 3 | +IN | I | 模拟输入端,同相 |
| 4 | -IN | I | 模拟输入端,反相 |
| 5 | VO1 | O | 模拟输出端负极 |
| 6 | VDD | P | 电源 |
| 7 | GND | P | 地 |
| 8 | VO2 | O | 模拟输出端正极 |
3、电特性
3.1、极限参数
(除非另有规定,Tamb=25℃)
| 参 数 名 称 | 额 定 值 | 单 位 |
|---|---|---|
| 工作电压 | 6.0 | V |
| 输入电压 | -0.3~VDD+0.3 | V |
| 工作温度 | -40~+85 | ℃ |
| 结温 | 150 | ℃ |
| 焊接温度(10 秒) | 250 | ℃ |
4、典型应用线路与应用说明
4.1、应用线路

4. 2、应用说明
4.2.1、外接元件及功能
| 1 | 元件 | 功能 |
|---|---|---|
| 1 | RI | 反相输入端电阻,与 Rf 一起设定闭环增益,同时与输入电容 CI 构成高通滤波器,转折频率为 fc = 1 / 2πR1C1 |
| 2 | CI | 输入耦合电容,防止输入端直流电压对前级产生影响,同时与 RI 构成一高通滤波器,转折频率为 fc = 1 / 2πR1C1 |
| 3 | Rf | 反馈电阻,与 RI 一起设定放大器的闭环增益。 |
| 4 | CS | 电源滤波电容 |
| 5 | CB | 偏置电压滤波电容 |
| 6 | RPU | 上拉电阻,典型值为 47K |
4.3、应用信息
4.3.1、桥式功能
如图(2)所示,AiP8002内部有两个运算放大器,第一个放大器的增益是外部结构,而第二个放大器为内部固定增益,是倒相装置。
第一个放大器的增益通过选择Rf和RI的比值来决定,而第二个放大器的增益则通过两个内部40KΩ的电阻固定。图(2)表明放大器1的输出作为放大器2的输入,这样导致两个放大器产生大量相同信号,但相位相差180°。因此,该IC的差动增益为:AVD=2(Rf/RI)。通过输出端VO1和VO2驱动不同的负载,这就是“桥式模型”放大器。桥式模型的运行不同于传统的单终端放大器结构,在单终端结构中负载的一端接地。桥式放大器设计比单终端结构有一些明显的优点。当它给负载提供差动驱动时,双输出差动作为一确定的电源电压。因此,在相同条件下,输出功率可能是单终端放大器的4倍。在可获得的输出功率中,这种增加假定放大器没有电流限制或断路。过分失真将会损坏扬声器系统中的高频率传感器,为了选择一个不引起过分失真的放大器增益,请参考《AiP8002技术说明》中“音频功率放大器设计”部分。
桥式结构,正如用在音频放大器中的一样,也产生了优于单终端放大器的第二个优点。由于差动输出VO1和VO2在半供给中偏置,通过负载不存在直流电压,这就消除了输出耦合电容。但在单电源 、单终端放大器中则需要输出耦合电容,否则,通过负载的半供给偏置就会导致内部IC功耗的增加,以及扬声器永久性损坏。如果采用单端输出,要求有一个470μF的电容和8Ω负载,使得输出耦合电容和负载形成一个高通滤波器,以保持低频响应。这种组合不会产生降至20Hz的平带回应,但相对于低频响应,它能在印制的电路板尺寸和系统成本之间提供一种折衷。
4.3.2、功耗
要设计一个成功的放大器,无论这个放大器是桥式还是单终端式,功耗都应该重点考虑。等式(1)
表明单终端放大器在给定电源电压、驱动一定的负载时最大输出功率为:
PDMAX=(VDD)²/(2π²RL) (单终端)
(1)
然而,桥式放大器中传递给负载的功率增大也导致内部功耗的增加。由于CS4863的一个通道中含有两个运算放大器,所以桥式工作模式的最大内部功耗是单终端模式的4倍。等式(2)表明桥式放大器在给定5V电源电压、驱动4Ω的负载时最大输出功率单通道为1.27W或立体模式(双通道)为2.54W。
PDMAX=4×(VDD)²/(2π²RL) (桥式)
(2)
从等式(2)中计算得的最大功耗点一定不会比等式(3)的功耗点大:
PDMAX=(TJMAX-TA)/θJA
(3)
以上所述均假定器件运行在最大功耗点附近。由于内部功耗是输出功率的函数,当输出功率减小时,环境温度可进一步提高。
如果等式(1)的结果大于等式(2)的结果,则要么是电源电压降低要么是负载阻抗增加或环境温度减小。如这些调节还不够,则需增加一散热铜片来减小θJA。散热片附加包在管芯外,与电源、地及放大器的输出端连接。与外部焊接到SMT散热片可用7106D热合金也会改善功耗。当增加有散热片时,θJA便是θJC、θCS和θSA的总和(θJC为结与外壳的热阻,θCS为外壳与散热片的热阻,θSA为散热片与环境的热阻)。
4.3.3、电源旁路
对于任何功率放大器,适当的电源旁路对于低噪音运行和高电源截止很关键。在旁路和电源插头上的电容器应尽可能靠近旁路。就如在典型工作特性一节所阐述的,由于增加了半供给的稳定性,一个更大的旁路电容的影响,改善了低频 THD+N。典型运用中,使用一个 5V 的调节器,这个调节器具有一个 10μF 和一个 0.1μF 的旁路电容,有助于电源稳定,但不能消除 AiP8002 的旁路电源的节点。
旁路电容的选择,特别是 CB,依赖于低频 THD+N、系统成本和尺寸约束。
4.3.4、关断功能
为了减少不使用时的功耗,AiP8002 用一个关断引线从外部断开放大器的偏置电路。当一个逻辑高电平加在关断引线上时,关断部件就会断开放大器。一旦进入断开状态,输出立刻和扬声器分开。
当电源电压加在关断引线上时,就产生一个 0.6μA 的标准静态电流。在许多应用中,一个微控制器或微处理器输出用来控制关断电路,它使电路迅速、平稳的转向关断状态。另一个方法是关断时使用一个单极、单掷开关进行切换,它接地使放大器启动。如果开关打开,一个 47KΩ 的外部上拉电阻使AiP8002 截止。在 AiP8002 中没有内部上拉电阻。因此,一个确定的关断引线电压必须由外部供给,确保关断脚不会浮动,从而防止不必要的状态变化。
注意:不建议将 AiP8002 使用在大功率射频方案上,这可能会导致关断功能出现异常。
4.3.5、高增益音频放大器
AiP8002整体增益稳定,在典型应用中,除了增益设置电阻、一个输入耦合电容和一个适当的旁路电源外,不需要其它的外部组件。但是如果要求大于10的闭环差动增益,则需要加入一个反馈电容,由带宽限制放大器,如图(3)所示。反馈电容形成一个低通滤波器,以消除可能出现的高频振荡。
计算-3dB频率时,应该注意Rf和Cf搭配不当会引起20KHz前的衰减。一种标准的反馈电阻和电容组合不会产生音频范围内的高频衰减,即Rf=100KΩ、Cf=5pF。这种组合会产生一个大约320KHz的-3dB点。
一旦计算出放大器的差动增益,就可选择Rf,而且Cf也能由公式 f−3dB = 1 / 2π RFCF计算出来。
CB及CS取值视需要而定,典型值为0.1µF
管脚1连至VDD关闭放大器或连至地开启放大器,不可悬空
4.3.6、单端音频放大器
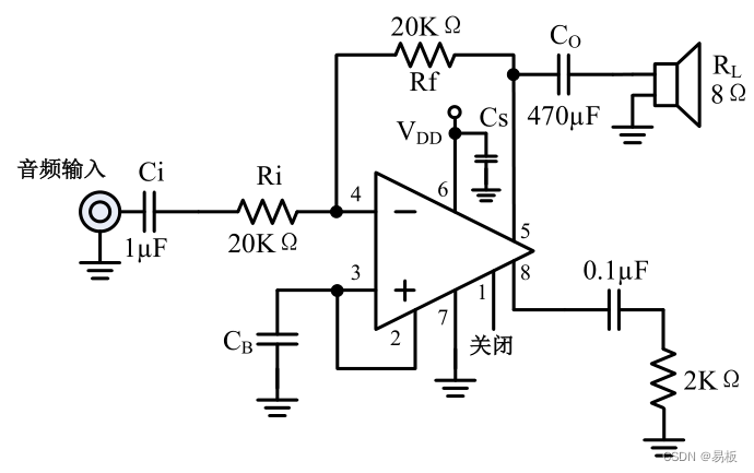
AiP8002 的典型应用是桥式单声道放大器,但它也可用来驱动一个单端负载,例如 PC 卡,它要求负载的一端接地。图(4)展示了一个普通的单端应用,这里 VO1 用来驱动扬声器。输出通过一个470μF 的电容耦合,这个电容可以阻止所有单电源放大器装置中的半供给直流偏置。这个电容,在图(4)中标记为 CO 和 RL 连接形成一个高通滤波器。这个高通滤波器的-3dB 点是 1/(2лRLCO),因此,应确保产品的 RL 和 CO 足够大,以能使低频信号传到负载。当驱动一个 8Ω 负载时,若要求再现全部音频范围,则 CO 至少为 470μF。输出 VO2 是没有用的,通过一个 0.1μF 的电容连到一个 2KΩ 负载上,以增加稳定性。但这种(不)稳定性将不会影响 VO1 的波形,它是实现二次输出的一个很好设计。
CB及CS取值视需要而定,典型值为0.1µF
管脚1连至VDD关闭放大器或连至地开启放大器,不可悬空
管脚8上作为伪负载连接的电阻和电容起稳定作用
4.3.7、音频功率放大器的设计
设计一个1W/8Ω音频放大器,给定条件:
功率输出 1Wrms
负载阻抗 8Ω
输入电平 1Vrms
输入阻抗 20KΩ
带宽 100Hz~20KHz±0.25dB
设计者必须首先确定所需的电源范围,以获得规定的输出功率。确定最小电源范围的方式是用等式(4)计算所需的VOPEAK,并增加开路电压。使用这种方法,最小的电源电压为(VOPEAK+VOD),
其中VOD=0.6V。
VOPEAK= (2Rl∗Po)\sqrt[](2Rl*Po)(2Rl∗Po)
(4)
为使1W的输出功率带动8Ω负载,要求VOPEAK为4.0V,由VOPEAK+VOD得到最小电压4.6V。
但在许多应用中,4.6V并不是标准电压,由于这个原因,设计了5V的电源范围,额外的电源电压产生的动态空间允许AiP8002再现一个峰值超过1W而没有被剪切的信号。同时设计者必须确定电源电压的选择和输出阻抗不能超过在“功耗”一节中所阐述的条件。一旦功耗因素被确定,所要求的差动增益就可由等式(5)确定。
AVD ≥ / (Po∗Rl)\sqrt[](Po * Rl)(Po∗Rl) / VIN = Vorms/Vinrms
(5)
Rf/RI=AVD/2
(6)
由等式(5)得:最小的AVD=2.83,取AVD=3。
由于要求输入阻抗为20KΩ,且AVD=3,Rf/RI=1/1.5,使得RI=20KΩ,Rf=30KΩ。最后的设计是确定带宽规格,它必须作为-3dB频率点的一部分来规定。-3dB点的5倍频程处正是从平带响应下降0.17dB ,这 比 所 要 求 的 ±0.25dB 要好 。 这 就 使 得 低 频 和 高 频 极 点 分 别 为 20Hz 和 100KHz(fL=100Hz/5=20Hz;fH=20 KHz5=100 KHz),RI和CI连接形成一个高通滤波器。
C ≥1∕(2л20KΩ*20Hz)=0.397µF;
取0.39μF 高频极值由产品所规定的高频极值fH和差动增益AVD来决定。由AVD=3,fH=100KHz可得GBWP=150KHz,这比AiP8002的4MHz的GBWP小得多。该数据表明,如果设计者要设计一个高增益放大器,AiP8002仍然适用而不会产生带宽问题。
魔乐社区(Modelers.cn) 是一个中立、公益的人工智能社区,提供人工智能工具、模型、数据的托管、展示与应用协同服务,为人工智能开发及爱好者搭建开放的学习交流平台。社区通过理事会方式运作,由全产业链共同建设、共同运营、共同享有,推动国产AI生态繁荣发展。
更多推荐

所有评论(0)