可白嫖源码--23354基于 springboot大学生健康测评系统的设计与实现(案例分析)-附源码
摘 要近年来,随着社会经济的快速发展和社会竞争的加剧,大学生面临的心理压力日益增大。根据多项研究和调查数据显示,当前在校大学生中存在不同程度的心理健康问题的比例逐年上升,焦虑、抑郁等情绪障碍在大学生群体中的发生率尤为突出。传统的心理健康服务模式难以满足大规模学生群体的需求,因此,开发一套能够监测、评估并提供建议的心理健康检测系统显得尤为重要。为提升大学生健康测评的科学性与效率,本文基于Sprin
摘 要
近年来,随着社会经济的快速发展和社会竞争的加剧,大学生面临的心理压力日益增大。根据多项研究和调查数据显示,当前在校大学生中存在不同程度的心理健康问题的比例逐年上升,焦虑、抑郁等情绪障碍在大学生群体中的发生率尤为突出。传统的心理健康服务模式难以满足大规模学生群体的需求,因此,开发一套能够监测、评估并提供建议的心理健康检测系统显得尤为重要。
为提升大学生健康测评的科学性与效率,本文基于SpringBoot框架设计并实现了一套大学生健康测评系统。该系统采用B/S架构,以后端Java技术为核心,结合MySQL数据库,实现了用户管理、测评题库维护、在线测评、数据统计分析及结果反馈等核心功能。系统支持多角色权限管理,确保不同用户具备相应的操作权限,保障数据安全性与管理规范性。通过前后端分离的设计模式,提升了系统的可扩展性与可维护性,同时增强了用户体验。测试结果表明,系统运行稳定、响应高效,能够有效替代传统纸质测评方式,提高高校健康管理工作的信息化水平。本研究不仅为高校提供了一个实用的学生健康评估工具,也为后续智慧校园相关系统的建设提供了技术基础和实践参考。
关键词:健康测评系统;MySQL数据库;SpringBoot框架
Design and Implementation of a College Student Health Assessment System Based on SpringBoot
In recent years, with the rapid development of the social economy and the intensification of social competition, college students have been facing increasing psychological pressure. According to multiple studies and survey data, the proportion of college students with varying degrees of mental health problems is increasing year by year, and the incidence of emotional disorders such as anxiety and depression is particularly prominent among college students. The traditional mental health service model is unable to meet the needs of a large student population, therefore, it is particularly important to develop a mental health monitoring system that can monitor, evaluate, and provide recommendations.
To enhance the scientificity and efficiency of health assessment for college students, this article designs and implements a college student health assessment system based on the SpringBoot framework. The system adopts B/S architecture, with backend Java technology as the core, combined with MySQL database, to achieve core functions such as user management, evaluation question bank maintenance, online evaluation, data statistical analysis, and result feedback. The system supports multi role permission management to ensure that different users have corresponding operational permissions, ensuring data security and management standardization. The design pattern of front-end and back-end separation has improved the scalability and maintainability of the system, while enhancing the user experience. The test results indicate that the system runs stably and responds efficiently, effectively replacing traditional paper-based evaluation methods and improving the informatization level of health management in universities. This study not only provides a practical student health assessment tool for universities, but also provides a technical foundation and practical reference for the construction of related smart campus systems in the future.
Keywords: health assessment system; MySQL database; SpringBoot framework
目 录
第一章 绪 论
1.1.研究背景
随着社会对大学生身心健康重视程度的不断提升,高校对学生健康状况的管理需求也日益增强。传统的大学生健康测评工作多依赖纸质问卷或人工录入的方式,存在效率低、数据易丢失、分析能力弱等问题,难以满足当前大规模学生群体的动态监测和科学评估需求。此外,近年来高校扩招带来的学生人数增长,使得传统手段在处理健康数据时愈发吃力,亟需一种高效、智能、可扩展的解决方案来支撑现代高校健康管理工作的开展。与此同时,信息技术的发展,尤其是Web开发技术的成熟,为构建信息化健康测评系统提供了良好的技术基础。SpringBoot作为一种轻量级、快速开发的Java框架,具备良好的可集成性和稳定性,已被广泛应用于各类信息管理系统中。基于SpringBoot框架设计并实现一套大学生健康测评系统,不仅可以提升测评流程的自动化水平,还能提高数据采集、存储与分析的效率,为高校提供科学决策依据。因此,在当前高校健康管理工作数字化转型的大背景下,研究和开发一套功能完善、操作便捷的健康测评系统具有重要的现实意义和技术价值。
1.2.研究意义
本系统的研发对于推动高校健康管理体系的现代化具有重要意义。首先,通过信息化手段替代传统手工操作,能够显著提高健康测评的工作效率,减少人为错误,确保数据的真实性和完整性。其次,系统可以实现对大学生身体素质、心理健康、生活习惯等多维度数据的统一管理与分析,有助于学校全面掌握学生的健康状况,并据此制定更有针对性的干预措施。例如,通过对历年测评数据的趋势分析,学校可以发现某些健康问题的变化规律,从而提前进行预防和教育引导。此外,系统还支持个性化反馈机制,使学生能够及时了解自身健康状态,并获得相应的建议,增强其自我健康管理意识。从技术层面来看,基于SpringBoot框架进行系统开发,不仅有利于模块化设计与后期维护,也为未来功能扩展预留了充足空间,如接入移动端、引入大数据分析算法等。这种可持续发展的架构设计,使得系统能够在高校长期使用过程中不断优化升级,适应不断变化的管理需求。综上所述,该系统的建设不仅是高校健康管理工作的一项重要工具,也是推动“智慧校园”建设的重要组成部分,具有良好的应用前景和社会效益。
1.3.国内外研究现状
近年来,随着社会对大学生心理健康重视程度的提升,基于新媒体、云平台以及大数据技术的心理健康教育和服务平台的研究与应用逐渐成为热点。董丹婷和王煜(2024)探讨了通过微信公众号平台进行心理健康教育宣传对在校大学生心理健康服务满意度的影响,发现学生对心理健康宣传的知晓程度整体较高,且知晓程度显著影响其对学校心理健康服务的满意度[1]。这表明多平台新媒体宣传有助于提高心理健康服务的有效性和学生的参与度。孙继红(2024)进一步强调了线上平台在大学生心理健康教育中的重要性,提出增强互动性和个性化服务、整合线上线下资源等策略来提升心理健康服务质量,并分析了实施过程中面临的挑战及对策[2]。刘子瑊(2024)则具体讨论了如何利用微信公众号构建高效的高校心理健康教育平台,以优化心理健康教育工作的开展[3]。黄姣(2024)从教师示范作用的角度出发,探讨了自媒体时代教师如何发挥示范作用引导大学生心理健康的发展,指出了教师在新媒体环境下的新角色和责任[4]。惠晓翠和周云飞(2024)设计了一个基于大数据技术的大学生心理健康监测平台,旨在通过实时数据分析实现对学生心理健康的动态监控和支持[5]。李星儒(2024)[6]、孙誉玮(2024)[7]等人也分别从不同角度探讨了新媒体时代下大学生心理健康教育平台的构建路径及其面临的问题与解决方案。季丹(2023)[8]和张润园等(2023)[9]则聚焦于心理健康咨询平台的设计与实现,展示了信息化技术与心理健康教育相结合的实际案例。此外,钟晓虹(2022)提出了基于云平台的在线服务平台设计思路[10],冯丽(2022)开发了一种集成化远程辅导平台,为解决当前心理健康教育资源不足问题提供了新的视角[11]。这些研究共同表明,借助现代信息技术手段,可以有效提升大学生心理健康教育的质量和效率。总体而言,随着信息技术的快速发展,结合新媒体、大数据等技术构建大学生心理健康服务平台已成为一种趋势,这些平台不仅能够提供更广泛、个性化的心理健康服务,还能促进心理健康教育资源的共享和传播,对于改善大学生心理健康状况具有重要意义。
在国外,关于基于SpringBoot的大学生健康测评系统的探索同样方兴未艾。近年来,国外的研究更多地集中在利用大数据分析以及人工智能技术开发更为精确和个性化的心理健康干预方案。例如,一些研究项目致力于开发智能诊断工具,通过分析用户的行为数据预测潜在的心理健康问题(如焦虑、抑郁等)[12],并提供相应的预防措施或治疗建议。此外,国外学者还特别关注隐私保护和数据安全的问题,确保用户信息的安全性。同时,国际间合作也在增加,旨在共享最佳实践和技术资源,共同应对全球范围内大学生心理健康问题[13]。总体来看,国外在这方面的研究不仅注重技术创新,也强调跨学科的合作,力求为大学生心理健康提供全面的支持体系。然而,相较于国内,国外对于新媒体平台(如微信公众号等)在心理健康教育中的应用研究较少,更多的是从技术和方法学的角度出发,寻求更加科学有效的解决方案。
1.4.主要研究内容和论文结构安排
本研究旨在设计并实现一个基于云平台的大学生健康测评系统,以实现对学生心理健康的全面、实时监控,减少人工干预,降低误诊率,并提升心理健康服务的效率和质量。该系统通过收集和分析学生的日常行为数据(如学习时间、社交活动参与度等),以及定期的心理健康问卷调查结果,提供全面而准确的信息支持,帮助教育工作者更好地了解学生的需求,从而提供更加个性化和及时的心理健康干预措施。
论文的撰写,由6个部分组成:
第一章为绪论:本章概述了当前大学生健康测评系统的发展脉络与趋势,并指出了大学生健康测评系统在使用线上办公的重要性。同时,简要介绍了大学生健康测评系统的现实意义及其功能作用,为后续章节的展开提供了背景和基础。
第二章为开发技术及系统分析:本章详细介绍了实现大学生健康测评系统所需的关键技术和需求分析,包括前端界面设计开发技术、包括数据库技术、语言、框架的使用等,阐述了技术可行性、经济可行性、操作可行性、系统的功能需求、性能需求等,并绘制了综合模块图和两种用户各自的业务流程图,为系统设计提供了明确的指导。
第三章为系统设计:本章主要介绍了系统的各个实体的属性、实体的关系与实体总体关系,还包括数据库设计等,并绘制了相应的表格和E-R图还有系统功能结构图,各功能模块的流程图。
第四章为系统实现:本章细致地描述了系统各模块的功能与相关作用,包括操作方式和使用逻辑,并通过图片的方式呈献系统的实际运行情况。
第五章为系统测试:本章对系统各模块进行了全面的测试,并展示其中一部分,确保系统是稳定的和可靠的。
第二章 开发技术及系统分析
本系统主要使用MySQL数据库作为数据来源,采用Java语言来实现代码编写,将SpringBoot框架作为系统的主要框架,构建数据源相对简单的Web项目的理想选择。同时对于系统可行性分析和需求分析也做了详细介绍。
2.1.JAVA技术
本系统开发把Java语言当作核心编程语言,拥有跨平台、面向对象、稳定性佳等长处,普遍用于Web应用开发事宜中。Java具备的跨平台性让系统可在不同的操作系统与硬件平台运行,摆脱了平台依赖的困扰,作为采用面向对象方式的编程语言,Java的模块化特性让系统功能得以灵活地进行扩展与维护,进而让系统的可维护性以及可扩展性得到维持,Java语言自带的多样API库和强大的社区援助,让开发过程可以充分依靠现有的技术资源,助力开发效率的提高。Java语言借助Servlet、JSP等技术可实现Web层的动态处理,同时支持开展多线程操作,保障了系统处理高并发请求时的稳定性与响应速度。
2.2.Spring Boot框架
SpringBoot框架是依托Spring框架的开源项目,让Java应用程序开发的过程变简单,Spring Boot依靠约定优先配置的理念,减少了传统Spring应用那些繁杂配置,开发者可迅速搭建且部署应用程序,框架安排了一系列默认的配置,支持开展自动化配置,减少了应用启动的复杂性,Spring Boot自身集成了嵌入式Web服务器,让开发者可以不依赖外部独立运行Java应用,无需借助外部容器。SpringBoot实现了对微服务架构的支持,开发者能简便地创建与管理多个服务,框架整合了大量功能模块,有安全、数据访问以及消息中间件等相关内容,具备处理RESTful API和JSON数据格式的功能,Spring Boot也具备强大的监控与管理能力,允许开发者实时监督应用的健康状态及性能指标,仰仗SpringBoot,开发者可高效开展现代企业级应用的构建与维护,适应复杂业务的诉求。
2.3.MYSQL数据库
MySQL作为一种开源关系型数据库管理系统,频繁应用于Web应用和企业级数据存储,MySQL对结构化查询语言予以支持,允许开发者凭借标准语句开展数据的创建、读取、更新和删除事务,数据库凭借表格形式组织数据,支持数据完整性以及约束条件的定义,因为有MySQL的存储引擎机制,用户可根据具体需求来选择不同的存储引擎,用以优化性能跟功能。MySQL体现出高性能与可扩展性,可实现大规模数据存储和高并发访问功能,系统具备多样的用户权限管理与数据加密安全功能。
2.4.可行性分析
采用SpringBoot框架构建大学生健康测评系统是技术上可行的。本系统基于SpringBoot框架进行开发,该框架具有良好的集成性、稳定性和快速开发能力,适合构建Web端的信息管理系统。后端采用Java语言结合MyBatis进行数据库操作,前端可使用Vue.js或Thymeleaf模板实现界面展示,整体技术栈成熟且社区支持良好,具备较高的开发效率与后期维护便利性。数据库方面选用MySQL,其开源、轻量、性能稳定,能够满足高校中等规模数据的存储和查询需求。
从经济角度分析,大学生健康测评系统的开发成本主要包括人力投入、软硬件设备及后期维护费用。开发团队可由高校计算机相关专业的教师指导学生组成,大幅降低人力成本;开发所需软件均为开源或已有许可,服务器可依托学校现有的信息化基础设施或租用云服务(如阿里云、腾讯云),初期投入相对较低。系统上线后,可显著减少传统纸质测评带来的人力、物力消耗,提高工作效率,节省长期运营成本。同时,系统运行所产生的数据有助于学校优化健康管理策略,间接提升学生的身体素质和学习效率,从而带来潜在的教育效益和社会效益。因此,无论从短期建设还是长期使用的角度看,该项目均具备良好的经济可行性。
当前国家高度重视青少年身心健康问题,教育部多次发文强调加强大学生体质健康监测,并推动校园信息化建设。大学生健康测评系统作为高校健康管理的重要辅助工具,符合国家政策导向和教育发展需求。同时,随着“智慧校园”理念的普及,越来越多的高校开始重视信息系统在教学、管理和服务中的应用,为本系统的推广提供了良好的社会环境。此外,学生群体普遍接受数字化生活方式,对在线测评、数据反馈等功能具有较高接受度。通过系统的持续运行,不仅可以提升学校对学生健康的关注度,也有助于增强学生的自我健康管理意识,形成积极的社会影响。因此,该项目在政策支持、社会认知和用户接受度等方面均具备较强的市场可行性。
从操作层面来看,大学生健康测评系统的功能模块清晰,操作流程简洁,易于用户理解和使用。管理员可通过后台统一管理测评项目、学生信息和测评结果;教师或校医可根据系统提供的数据分析学生健康状况;学生则可通过网页端完成测评并查看个性化反馈报告。系统界面设计遵循人性化原则,采用直观的操作方式,无需复杂培训即可上手使用。此外,系统具备完善的权限管理机制,确保不同角色仅能访问授权内容,保障数据安全。在后期运维方面,系统支持日志记录、异常监控和定期备份,便于技术人员及时排查问题并进行优化升级。综上所述,该系统不仅在日常使用中具备良好的用户体验,在管理和维护方面也具备较强的操作可行性。
2.5.需求分析
任何在项目的实施过程中,功能性需求分析与非功能性需求分析起着至关重要的作用。本项研究通过整理相关资料,并结合线下访谈的详细信息,全面理解了用户对功能操作和界面布局的期望。
本系统从用户视角出发,深入探讨各项功能,并根据前后端分离的原则,明确划分了系统角色,包括管理员和学生用户、教师用户、心理测评师。
管理员在大学生健康测评系统中担任核心管理角色,拥有系统内的最高权限。其主要职责涉及信息的记录、通知发布以及系统后期的维护。管理员模块图如图2-1所示。

图2-1 管理员模块图
- 后台首页:管理员可以编辑自己的信息,也可以查看商品销售金额、销售数量统计图,查看系统上的测评结果、试卷平均分、考试成绩统计数据。
- 系统用户:为了确保管理的有序和高效,管理员集中管理包括学生及心理测评师用户在内的所有基础信息,确保信息的集中化和统一化管理。
- 健康老师管理:管理员拥有查看、编辑健康老师列表的权限,也可以填写信息添加新的健康老师。
- 学生专业管理:管理员拥有查看、编辑学生专业列表的权限,也可以添加新的学生专业。
- 健康知识管理:管理员拥有查看、编辑健康知识列表的权限,也可以添加新的健康知识。
- 咨询预约管理:管理员拥有查看、编辑咨询预约列表的权限。
- 咨询求助管理:管理员拥有查看、编辑咨询求助列表的权限。
- 求助回复管理:管理员拥有查看、编辑求助回复列表的权限。
- 系统管理:轮播图模块是展示系统功能、资讯的关键内容。
- 系统公告管理:通过公告管理模块发布各类重要信息,管理员负责确保信息及时、准确地传达给用户,增强沟通效率。
- 资源管理:管理员拥有查看、编辑健康资讯列表的权限,也可以添加新的资讯分类。
- 测评结果管理:管理员可以查看到系统中所有测评的结果。
用户端在大学生健康测评系统中可以体验到一系列细致入微的服务。根据个人的测试和咨询需求,用户能在系统内轻松完成相应的操作。
学生用户端在大学生健康测评系统中使用到访人员的相关功能,根据个人的对于心理需求在本系统内完成浏览选择和预约咨询等操作,并且还能够在系统内进行个人信息的维护。学生用户模块图如图2-2所示。

图2-2学生用户模块图
- 个人中心:可以管理个人资料功能。它允许查看和编辑一些私密的信息,如姓名,性别,身份证,手机号等,还可以修改登录密码和头像。并且查看一些记录关于自己的收藏、咨询预约、咨询求助、求助回复、健康老师等列表。
- 通知公告:公告功能允许发布和管理各种通知和公告,如网站须知等。这个功能及时向用户传达重要信息,增强用户对心理的关注。
- 健康资讯:用户查看系统上的健康资讯内容,对感兴趣的资讯可以点赞、收藏和评论。
- 健康试卷:学生用户可以填写健康试卷题目,参加系统上的心理测试。
- 健康老师:学生用户可以查看健康老师列表,对感兴趣的老师信息可以点赞、收藏和评论,也可以预定这位老师的心理咨询,或者向健康老师进行求助。
- 健康知识:学生用户可以查看系统上的健康知识列表,对健康知识进行浏览、阅读,对干感兴趣的知识可以点赞、收藏和评论。
教师用户端可以在系统中管理自己的信息,具有咨询预约、咨询求助、求助回复、测评结果等管理。教师用户模块如图2-3所示

图2-3教师用户模块图
- 咨询预约:教师用户可以查看学生的咨询预约,对预约进行审核,并留言是否按时进行。
- 咨询求助:教师用户可以查看学生的咨询求助列表,对求助信息进行处理。
- 求助回复:教师用户对学生的咨询求助进行回复。
- 测评结果:教师用户可以查看学生的测评结果。
心理测评师端可以在系统中管理自己的信息,具有健康知识、测评结果、健康试卷等管理。心理测评师模块如图2-4所示。

图2-4心理测评师模块图
- 健康知识管理:心理测评师拥有查看、编辑健康知识列表的权限,也可以添加新的健康知识。
- 测评结果管理:心理测评师拥有查看、编辑测评结果列表的权限,并对测评结果进行分析。
- 健康试卷:心理测评师拥有添加、导入新的健康试卷的权限。
本系统的非功能需求主要聚焦于系统运行的质量方面,包括性能、易用性、安全性及可维护性。尽管这些属性不直接作用于系统的具体功能,但它们对于整体运行效果和用户体验至关重要。
- 性能需求
为了确保良好的用户体验,系统需在合理时间内响应用户请求,所有操作的响应时间应控制在2秒以内,涵盖从用户登录到咨询预约、查询等功能。系统的设计目标是支持至少100名用户同时在线操作,且不会影响整体性能表现。此外,系统还需具备高效处理大量数据的能力,如历史订单记录、顾客信息和房间状态等,以保证数据的精确性和一致性。
- 易用性需求
系统界面应当直观简洁,使用户能够轻松完成咨询、查询等操作。同时,系统需要拥有出色的错误处理机制,无论是用户输入错误还是系统内部问题,都应提供清晰的错误提示及解决方案。系统设计还强调高可靠性和稳定性,确保24小时连续运行,并采取措施避免因单点故障而导致整个系统崩溃。
- 安全性需求
保障用户资料的安全与保密是系统的关键要求之一,采用加密技术来保护用户的敏感信息。系统还需要实施严格的访问控制策略,确保只有经过授权的用户才能访问特定资源。此外,系统必须有能力抵御多种网络攻击手段,例如SQL注入和跨站脚本攻击等,以增强其防御能力。
- 可维护性需求
为了便于用户快速上手以及后续维护工作,系统应准备齐全的开发文档、用户指南和技术支持材料。系统架构应具有良好的扩展性,可以根据业务发展的需要灵活添加新功能或进行升级。通过采用模块化设计方法,不仅有利于各个模块独立开发与测试,还能有效降低系统维护成本。
第三章 系统设计
3.1.功能模块设计
基于SpringBoot框架中强调“前后端角色权限分离”的设计理念,项目针对现实心理的运营需求,精心规划了管理员、学生用户、教师用户、心理测评师用户四个主要角色,并赋予他们各自独特的功能权限。
学生用户模块包含着公告通知、健康资讯、健康试卷、健康老师、健康知识等;教师用户包括咨询预约、咨询求助、求助回复、测评结果等模块;心理测评师包含健康知识管理、测评结果管理、健康试卷;管理员模块包括健康老师管理、学生专业管理、健康知识管理、咨询预约管理、咨询求助管理、求助回复管理、测评结果管理、资源管理、系统公告管理、系统管理等模块。
系统功能总体结构图如图3-1所示。

3.2.系统各功能模块流程设计
在没有账号的情况下,用户无法进入本系统内部使用相关功能,用户需要提供一些个人的基本信息完成注册,这是使用大学生健康测评系统的前提,完成注册或登录后用户才可以使用本系统,进而体验到其他后续功能与服务。注册登录流程图如图3-2所示。

图3-2 注册登录流程图
用户需要先输入正确的信息,系统进行添加,而后进入下一个环节;若信息不正确,则需修改,直至输入正确信息为止。添加信息流程图如图3-3所示。

图3-3 添加信息流程图
用户删除记录后,数据库会更新数据。删除信息流程图如图3-4所示。

图3-4 删除信息流程图
管理员根据咨询需求或紧急事件,编写公告内容进行发布,以便名师和学生能够及时获取。公告的删除通常基于信息的时效性、错误内容或政策变更等原因,避免对教师和学生造成不必要的困扰。
当公告内容需要更新或修正时,修改后的公告将替换原公告,心理将确保信息的及时性和准确性。公告管理流程图如图3-5所示。

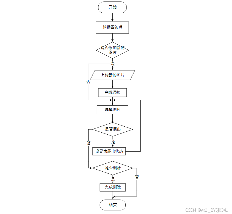
管理员的其他功能包括轮播图功能,允许管理员对系统平台的首页展示图片进行调整变换。或者展示暂时只展示部分特定图片进行宣传。失去时效性后的图片内容予以删除。系统管理流程图如图3-6所示。

图3-6 系统管理流程图
3.3.数据库设计
数据库的主要目标是将大学生健康测评系统的设计过程中的角色和功能转化为具体的信息实体,其目的在于增强用户对系统所设定角色、功能及其对应人员、职责之间关联性的理解。通过这一转化,用户能够更直观地把握系统设计的核心要素,并实现快速而准确的信息匹配。经过对系统各实体属性整理得出系统总体E-R图如图3-7所示。

图3-7 系统总体E-R图
根据系统总体E-R 图进行数据库表的详细设计,对所涉及的字段进行了合理的归类和整理,从而得出了以下数据库表格的详尽结构,如表3-1、表3-2、表3-3所示。
表 3-1consultation_appointment(咨询预约)
|
编号 |
字段名 |
类型 |
长度 |
是否非空 |
是否主键 |
注释 |
|
1 |
consultation_appointment_id |
int |
是 |
是 |
咨询预约ID |
|
|
2 |
teachers_photo |
varchar |
255 |
否 |
否 |
教师照片 |
|
3 |
teacher_users |
int |
否 |
否 |
教师用户 |
|
|
4 |
teachers_name |
varchar |
64 |
否 |
否 |
教师姓名 |
|
5 |
areas_of_expertise |
varchar |
64 |
否 |
否 |
擅长领域 |
|
6 |
student_users |
int |
否 |
否 |
学生用户 |
|
|
7 |
student_name |
varchar |
64 |
否 |
否 |
学生姓名 |
|
8 |
student_phone |
varchar |
64 |
否 |
否 |
学生电话 |
|
9 |
appointment_time |
datetime |
否 |
否 |
预约时间 |
|
|
10 |
appointment_location |
varchar |
64 |
否 |
否 |
预约地点 |
|
11 |
advisory_remarks |
text |
65535 |
否 |
否 |
咨询备注 |
|
12 |
examine_state |
varchar |
16 |
是 |
否 |
审核状态 |
|
13 |
examine_reply |
varchar |
255 |
否 |
否 |
审核回复 |
|
14 |
create_time |
datetime |
是 |
否 |
创建时间 |
|
|
15 |
update_time |
timestamp |
是 |
否 |
更新时间 |
|
|
16 |
source_table |
varchar |
255 |
否 |
否 |
来源表 |
|
17 |
source_id |
int |
否 |
否 |
来源ID |
|
|
18 |
source_user_id |
int |
否 |
否 |
来源用户 |
表3-2consultation_for_help(咨询求助)
|
编号 |
字段名 |
类型 |
长度 |
是否非空 |
是否主键 |
注释 |
|
1 |
consultation_for_help_id |
int |
是 |
是 |
咨询求助ID |
|
|
2 |
help_title |
varchar |
64 |
否 |
否 |
求助标题 |
|
3 |
teacher_users |
int |
否 |
否 |
教师用户 |
|
|
4 |
teachers_name |
varchar |
64 |
否 |
否 |
教师姓名 |
|
5 |
student_users |
int |
否 |
否 |
学生用户 |
|
|
6 |
student_name |
varchar |
64 |
否 |
否 |
学生姓名 |
|
7 |
time_for_help |
datetime |
否 |
否 |
求助时间 |
|
|
8 |
help_status |
varchar |
64 |
否 |
否 |
求助状态 |
|
9 |
help_content |
text |
65535 |
否 |
否 |
求助内容 |
|
10 |
help_reply_limit_times |
int |
是 |
否 |
求助回复限制次数 |
|
|
11 |
create_time |
datetime |
是 |
否 |
创建时间 |
|
|
12 |
update_time |
timestamp |
是 |
否 |
更新时间 |
|
|
13 |
source_table |
varchar |
255 |
否 |
否 |
来源表 |
|
14 |
source_id |
int |
否 |
否 |
来源ID |
|
|
15 |
source_user_id |
int |
否 |
否 |
来源用户 |
表 3-3evaluation_results(测评结果)
|
编号 |
字段名 |
类型 |
长度 |
是否非空 |
是否主键 |
注释 |
|
1 |
evaluation_results_id |
int |
是 |
是 |
测评结果ID |
|
|
2 |
student_users |
int |
否 |
否 |
学生用户 |
|
|
3 |
student_name |
varchar |
64 |
否 |
否 |
学生姓名 |
|
4 |
health_evaluator |
int |
否 |
否 |
健康测评师 |
|
|
5 |
evaluation_score |
double |
否 |
否 |
测评分数 |
|
|
6 |
health_problems |
varchar |
64 |
否 |
否 |
健康问题 |
|
7 |
comments_on_evaluation |
text |
65535 |
否 |
否 |
测评备注 |
|
8 |
create_time |
datetime |
是 |
否 |
创建时间 |
|
|
9 |
update_time |
timestamp |
是 |
否 |
更新时间 |
第四章 系统实现
在系统开发的整个流程中,关键模块的设计与实现无疑占据着核心地位。这一环节要求深入分析系统的功能需求,精准把握用户期望,进而精心设计和实现各个关键模块,以确保系统功能的全面覆盖与稳定运行。在设计过程中,不仅要关注单个模块的内部逻辑与功能实现,更要充分考虑模块之间的交互与数据流动,确保系统整体的协调与高效。为此,需要合理选择先进的技术和框架,以支撑模块的设计与实现,并注重模块之间的接口设计与数据交换协议,以实现无缝对接与高效协同。同时,为了确保关键模块的高效运行与用户满意度,还需要进行全面的测试与优化工作。通过单元测试、集成测试与系统测试等多层次测试手段,能够及时发现并修复潜在的问题与缺陷,确保系统的稳定性与可靠性。此外,还需要对关键模块进行性能调优,以提升其运行效率与响应速度,从而满足用户对系统性能的高要求。
4.1.学生用户功能模块
学生用户在首页能够轻松获取最新的公告通知、健康知识、健康老师等关键信息,及时把握网站的活动与最新动态。同时,首页还展示了热门及推荐的健康资讯内容,为学生用户提供了便捷的浏览体验。首页界面展示如图4-1所示。

图4-1 首页界面展示
用户能够通过注册流程设立个人账号,从而正式加入系统用户群体。注册时,用户需提交诸如用户名、密码及电子邮箱等必要个人信息,并经历合法性校验环节。系统会对用户提交的信息执行严格的核验与保存操作,并为每位用户分配一个独一无二的身份识别码。用户注册界面如图4-2所示。

图4-2 用户注册界面
学生用户凭借个人账号及密码能够登录系统。在登录流程中,用户必须准确输入用户名与密码以完成身份验证。系统会仔细比对用户输入的信息,并基于验证结果来决定是否授权用户访问。一旦成功登录,学生用户即可进入个人主页界面,浏览个人信息详情、查阅接收到的消息等丰富内容。用户登录界面如图4-3所示。

图4-3 用户登录界面
- 健康试卷界面
学生用户可以填写健康试卷题目,参加系统上的心理测试。心理测试界面如图4-4所示。

图4-4 健康试卷界面
健康知识:学生用户可以查看系统上的健康知识列表,对健康知识进行浏览、阅读,对干感兴趣的知识可以点赞、收藏和评论。健康知识界面如图5-5所示。

图4-5 健康知识界面
- 健康老师界面
健康老师:学生用户可以查看健康老师列表,对感兴趣的老师信息可以点赞、收藏和评论,也可以预定这位老师的心理咨询,或者向健康老师进行求助。健康老师界面如图4-6所示。

图4-6 健康老师界面
4.2.教师用户功能模块
- 咨询预约界面
咨询预约:教师用户可以查看学生的咨询预约,对预约进行审核,并留言是否按时进行。咨询预约界面如图4-7所示。

图4-7 咨询预约界面
咨询求助:教师用户可以查看学生的咨询求助列表,对求助信息进行处理。咨询求助界面如图4-7所示。

图4-8咨询求助界面
4.3.心理测评师功能模块
4.3.1健康知识管理界面
健康知识管理:心理测评师拥有查看、编辑健康知识列表的权限,也可以添加新的健康知识。健康知识管理界面如图4-9所示。

图4-9 健康知识管理界面
4.3.2测评结果管理界面
测评结果管理:心理测评师拥有查看、编辑测评结果列表的权限,并对测评结果进行分析。测评结果管理界面如图4-10所示。

图4-10 测评结果管理界面
4.4.管理员功能模块
4.4.1后台首页界面
管理员具备管理个人信息的权限,涵盖编辑个人资料、更换个人头像以及修改账户密码等多项操作。后台首页界面如图4-11所示。

图4-11 后台首页界面图
4.4.2系统用户管理界面
管理员负责系统用户的全面管理和监控职责。他们可以查阅并修改用户资料,涵盖用户名、密码及权限设置等,同时拥有增加新用户、移除现有用户或暂停用户访问权限的能力。系统用户界面如图4-12所示。

图4-12 系统用户界面
4.4.3健康老师管理界面
健康老师管理:管理员拥有查看、编辑健康老师列表的权限,也可以填写信息添加新的健康老师。健康老师管理界面如图4-13所示。

图4-13 健康老师管理界面
4.4.4学生专业管理界面
学生专业管理:管理员拥有查看、编辑学生专业列表的权限,也可以添加新的学生专业。学生专业管理界面如图4-14所示。

图4-14 学生专业管理界面
第五章 系统测试
5.1.测试目的与方法
测试环节在保障系统达成预定功能、性能标准及稳定性方面扮演着至关重要的角色。经过严谨而系统的测试流程,能够精确地探测并定位系统中潜藏的各类问题与缺陷,进而迅速采取修复与优化措施。这一过程不仅限于发现与解决问题,更在于对系统的可靠性、安全性以及用户体验进行全面而深入的评估,从而确保最终产品具备卓越的品质与良好的市场信誉。测试工作不仅是对系统是否满足用户需求和预期的一次验证,更是对系统是否符合行业规范、技术标准的一次严格考量。通过测试,能够确保系统在复杂多变的使用环境中依然能够保持稳定、高效的表现,为用户提供流畅、安全、便捷的使用体验。
在测试策略的选择上,白盒测试与黑盒测试作为两大支柱,发挥着不可或缺的作用。
白盒测试,亦被业界称为透明盒测试或结构测试,它要求测试工程师深入洞察程序的内在逻辑与处理流程。该测试方法紧密围绕程序内部的逻辑脉络,旨在全面校验系统中每一条路径是否均能精准无误地遵循设计要求运作,确保无误差遗漏。
黑盒测试,或称行为测试或功能验证,其核心聚焦于程序功能是否严格遵循设计要求得以实现。测试活动在程序的输入输出接口层面展开,旨在细致核查程序对输入数据的处理是否准确无误,以及其与外界信息的交互是否全面且无误。
通过巧妙融合这两种测试策略,能够更加敏锐地捕捉并攻克系统中潜藏的各类问题,进而大幅提升系统的综合品质与运行效能。
5.2.功能测试
本小节将对登录功能模块进行测试,测试的内容包括登录注册功能测试。本次对登录管理功能测试给出的用例与结果如表5-1以及表5-2所示。
表5-1 登录功能测试用例
|
登录后跨权限访问 |
表5-2 注册功能测试用例
系统用户管理业务功能测试的内容包括修改用户信息、查询用户信息、删除用户三个功能测试用例及结果如下表5-3、表5-4及表5-5所示。
表5-3 修改用户测试用例
表5-4 查询用户信息测试用例
|
输入存在的用户信息 |
||
表5-5 删除用户测试用例
|
删除与作者无关的用户信息 |
||
|
删除与作者有关的用户信息 |
- 健康知识管理业务测试
健康知识管理业务将对新增健康知识功能进行测试,测试内容与结果如表5-6所示。
表5-6 新增健康知识测试用例
|
输入正确的健康知识 |
||
|
健康知识为空 |
||
|
学生用户未空 |
||
|
健康知识错误 |
5.3.测试结果
经过对系统用户登录、用户管理展示及健康知识三大核心功能的全面测试,系统展现出了优异的综合性能。具体而言,用户登录流程顺畅无阻,能够顺利接入系统;用户管理信息也能正常录入与使用;还灵活支持了分类筛选、关键字检索及排序操作,极大提升了用户体验。综上所述,系统各项功能均运行正常,充分满足了预设目标,顺利通过了系统测试阶段的各项考验。
第六章 结论与展望
本研究基于SpringBoot框架设计并实现了一套大学生健康测评系统,旨在提升高校对学生健康管理的信息化水平。通过系统化的功能设计与技术实现,完成了包括用户权限管理、测评题库维护、在线测评、数据统计与结果反馈等核心模块的开发。系统采用前后端分离架构,具备良好的可扩展性与可维护性,满足高校对健康数据采集、分析和管理的基本需求。在开发过程中,验证了SpringBoot框架在构建校园信息管理系统中的高效性与稳定性,同时也体现了现代信息技术在教育管理领域的重要应用价值。从可行性分析与功能测试结果来看,该系统在技术、经济、社会及操作层面均具备较强的可行性,能够有效替代传统人工方式,提高测评效率与数据准确性。因此,本系统的建设不仅为高校提供了一个科学、便捷的学生健康评估工具,也为后续智慧校园相关系统的开发提供了实践基础和技术参考。
尽管当前系统已实现基本功能,但仍存在进一步优化与拓展的空间。未来可在以下几个方面进行深化和完善:一是引入大数据分析技术,对学生的健康数据进行多维度挖掘,发现潜在规律,为学校制定个性化干预措施提供依据;二是增加移动端适配版本或开发独立App,提升系统的使用便捷性与实时交互能力;三是加强与其他校园信息系统(如教务系统、一卡通系统)的数据对接,实现数据共享与联动管理,提升整体校园信息化服务能力。随着高校对健康管理重视程度的不断提高以及信息技术的持续发展,大学生健康测评系统将在未来发挥更加重要的作用,成为推动“健康校园”与“智慧校园”融合发展的重要支撑平台。
致 谢
在此我要由衷感谢所有支持和帮助我的人。首先,由衷地感谢我的指导教师,给予了我宝贵的指导和建议,顺利完成了各项工作。老师的专业知识和经验对我产生了深远的影响。此外,感谢我的家人和朋友,在整个研究过程中给予了我无尽的鼓励和支持。他们相信我能够克服困难、坚持不懈地追求目标,这让我时刻保持积极向上的心态。最后,我要感谢自己。在研究的过程中,少不了各种挑战和困难,但我从未放弃,始终保持着坚定的信念和努力的精神。正是这种勇气和毅力使我能够完成这项工作,并取得了令人满意的成果。
通过这次研究,我学到了很多知识和技能,也收获了自信和成长。我相信,只要我坚持努力和持续学习,就能够实现更大的成就和突破。因此,我将继续努力,为自己的梦想奋斗,成为一个有影响力和有价值的人。最后,我再次向所有支持和帮助过我的人表示深深的感谢。你们的支持是我前进的动力,我会铭记于心,并用更好的成绩回报你们的期望和信任。谢谢!
- 董丹婷,王煜.微信公众号平台心理健康教育宣传对在校大学生心理健康服务满意度影响的实效性研究——以广东理工学院为例[J].科技传播,2024,16(17):114-117.
- 孙继红.大学生心理健康教育的数字化转型:线上平台的整合应用与挑战[J].黑龙江医学,2024,48(17):2143-2145.
- 刘子瑊.微信公众号在高校大学生心理健康教育平台构建中的应用[J].山西青年,2024,(16):115-117.
- 黄姣.自媒体时代教师在大学生心理健康中的示范作用探讨[J].知识文库,2024,40(15):115-118.
- 惠晓翠,周云飞.基于大数据技术的大学生心理健康监测平台设计与实现[J].西部素质教育,2024,10(12):98-101.
- 李星儒.新媒体时代大学生心理健康教育工作平台的构建路径[J].新闻研究导刊,2024,15(09):160-162.
- 孙誉玮.利用自媒体平台守护大学生心理健康面临的挑战及路径[J].西部素质教育,2024,10(06):115-118.
- 季丹.大学生心理健康咨询平台的研究与设计[C]//广东省教师继续教育学会.广东省教师继续教育学会第一届教学与管理研讨会论文集(五).南京交通职业技术学院,电子信息工程学院;,2023:675-678.
- 张润园,蔡学森,郭含,等.“I Hear”大学生心理健康平台设计与实现[J].电脑编程技巧与维护,2023,(03):63-65.
- 钟晓虹.基于云平台的大学生心理健康在线服务平台设计[J].自动化技术与应用,2022,41(10):171-174.
- 冯丽.大学生心理健康集成化远程辅导平台开发[J].信息技术,2022,46(09):84-88.
- Ruocco L ,Zhuang Y ,Ng R , et al.A platform for connecting social media data to domain-specific topics using large language models: an application to student mental health.[J].JAMIA open,2024,7(1):ooae001-ooae001.
- Kavitha M ,Lokesh P ,Sridevi B , et al.A Descriptive Study to Assess the Impact of Social Media Platforms on Mental Well Being among College Student at Selected College in Chennai.[J].Journal of pharmacy & bioallied sciences,2024,16(Suppl 3):S2868-S2870.
- 王艳,刘超.基于新媒体平台的大学生心理健康教育创新机制[J].绥化学院学报,2023,43(03):119-121.
- 李秋云,贾恩礼.新媒体时代大学生心理健康教育工作平台的构建路径探析[J].新闻研究导刊,2023,14(04):170-172.
- 张新峰.“大学生心理健康教育服务平台”建设的思考与实践[J].武夷学院学报,2022,41(01):95-98+104.
- 姚小燕.新媒体时代基于“易班”的大学生心理健康教育探索[J].贵阳学院学报(社会科学版),2021,16(02):99-103.
- 刘艳武.高校图书馆大学生心理健康服务平台的建设研究[J].文化创新比较研究,2021,5(02):178-180.
- 王晶晶.基于互联网+的大学生心理健康教育平台——手机APP的设计[J].现代制造技术与装备,2020,(04):87-88.
- 赵泽桐.高校大学生心理健康信息系统管理研究[J].智库时代,2019,(50):82-83.
点赞+收藏+关注 →私信领取本源代码、数据库
关注博主下篇更精彩
一键三连!!!
一键三连!!!
一键三连!!!
感谢一键三连!!!
魔乐社区(Modelers.cn) 是一个中立、公益的人工智能社区,提供人工智能工具、模型、数据的托管、展示与应用协同服务,为人工智能开发及爱好者搭建开放的学习交流平台。社区通过理事会方式运作,由全产业链共同建设、共同运营、共同享有,推动国产AI生态繁荣发展。
更多推荐

所有评论(0)