6 个值得关注的 Manus 开源平替,收藏起来!
3月6日,Manus 在AI科技圈掀起了一股热潮,其强大的功能和创新的设计让无数人眼前一亮。然而,昨天一早我们就已经看到了一些开源替代方案迅速崭露头角。小编也为大家整理了六个当下备受关注的类 Manus 的开源替代项目,虽然有些项目它们的核心代码可能由AI生成,但潜力仍不容小觑。
3月6日,Manus 在AI科技圈掀起了一股热潮,其强大的功能和创新的设计让无数人眼前一亮。
然而,昨天一早我们就已经看到了一些开源替代方案迅速崭露头角。
小编也为大家整理了六个当下备受关注的类 Manus 的开源替代项目,虽然有些项目它们的核心代码可能由AI生成,但潜力仍不容小觑。
1、OpenManus
OpenManus 是目前 star 数最高的 Manus 开源替代项目,由 MetaGPT 团队成员在3小时内快速开发完成。
一天之内GitHub Star直接涨到了10.4k(截止昨晚)。
它定位为一个无需邀请码即可使用的 AI 助手替代方案,与 Manus 不同的是,OpenManus 可以直接在用户本地电脑上运行,能够直接见证 AI 代理是怎么一步步操控自己的电脑完成各种任务的。

核心亮点:
-
• 模块化架构:支持复杂任务的分解与高效执行。
-
• 浏览器控制:集成 html2text、browsergym 和 browser-use,实现强大的浏览器操作能力。
-
• 搜索功能:借助 googlesearch-python,提供便捷的搜索支持。
-
• 社区驱动:开放源码,鼓励开发者参与优化与反馈。
开源地址: https://github.com/mannaandpoem/OpenManus
2、AutoMate
AutoMate 是一款 AI+RPA 工具,能让 AI 成为你的 “数字员工",通过自然语言描述任务就能自动操作电脑界面,完成复杂工作流程,无需编程知识。

核心亮点:
-
• 无代码自动化:使用自然语言描述任务,无需编程知识
-
• 全界面操控:支持任何可视化界面的操作,不限于特定软件
-
• 智能理解:能够读懂屏幕内容,模拟人类视觉和操作方式
-
• 自主决策:根据任务需求进行判断并采取行动
-
• 本地运行:保护数据安全,无需担心隐私泄露
开源地址:https://github.com/yuruotong1/autoMate
3、OpenHands
OpenHands 是由多个智能体组成的一个 “AI 程序员”,能够执行现实中各种开发任务,包括代码修改、命令运行、网页浏览、API 调用、甚至是从 StackOverflow 复制代码片段。
GitHub标星已经49.2k,这已经算得上是大爆的开源项目了。

核心功能:
-
• 代码编写与修改:OpenHands 可以编写和修改代码,自动生成符合项目需求的代码片段。
-
• 命令行操作:平台支持执行各种命令行操作,从而完成项目的构建、测试和部署。
-
• 网页资源检索:通过集成网页浏览功能,OpenHands 能够自动检索开发所需的资源。
-
• API 调用集成:支持多种 API 的集成,简化开发过程中与外部服务的交互。
-
• 代码片段复制与应用:智能体可以从 StackOverflow 等开发者社区复制代码片段,并根据需求进行应用和调整。
开源地址:https://github.com/All-Hands-AI/OpenHands
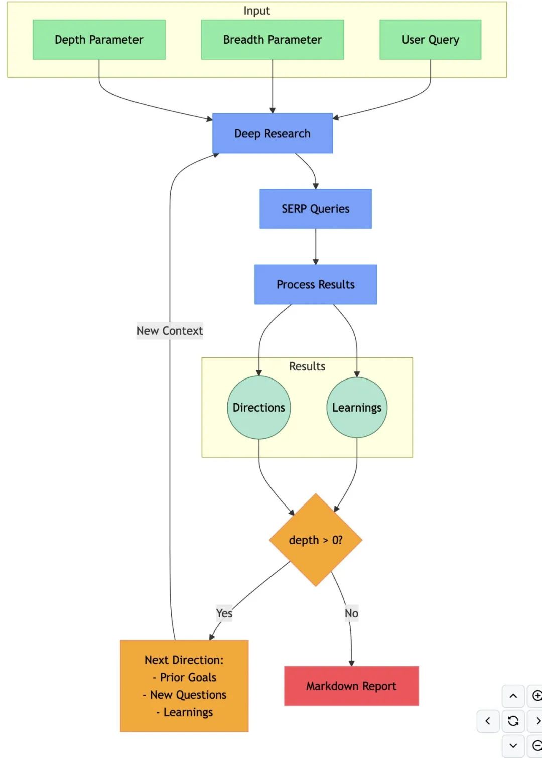
4、Deep-Research
Deep-Research 是一个 AI 驱动的研究助手,定位为 OpenAI Deep Research 的开源替代品。
使用 Firecrawl 提取的大量网络数据进行推理的一个 AI Agent。
它结合搜索引擎、网络抓取和大型语言模型,能够对任何主题进行迭代式深入研究,提供简单易用的研究工具。

核心亮点:
-
• 迭代研究:自动调整研究方向,逐步挖掘主题深度。
-
• 网络抓取:利用 Firecrawl 高效提取网页内容。
-
• AI 推理:集成 o3-Mini 模型,提供强大的分析能力。
-
• 简洁实现:开源代码清晰,易于上手和二次开发。
开源地址:https://github.com/dzhng/deep-research
5、node-DeepResearch
node-DeepResearch 是由 Jina AI 团队开发的一个完成度较高的开源项目,旨在复制 OpenAI 的代理式搜索、阅读和推理工作流。
该项目使用 Gemini 进行LLM操作,brave 用于搜索,jina reader 用于阅读网页。
它的实现原理很简单,就是在一个循环中进行搜索、阅读和推理,直到找到答案或达到令牌预算为止。

核心亮点:
-
• 持续推理:支持多步推理,最多可达13步
-
• 内容提取:使用 Jina Reader 提取并总结网页内容
-
• 多模型兼容:支持 Gemini、OpenAI 和 LocalLLM 等多种模型。
-
• 实时监控:提供令牌使用和操作进度的实时反馈
开源地址:https://github.com/jina-ai/node-DeepResearch
6、open-deep-research
open-deep-research 是一个轻量高效的 AI 研究代理,利用 Firecrawl 进行内容抓取,并支持用户使用任意大语言模型进行推理。
它强调开源和自托管,提供灵活的定制空间。

核心亮点:
-
• 高效抓取:通过 Firecrawl 快速提取网页内容。
-
• 灵活推理:支持通过 AI SDK 集成任何 LLM,无需依赖专有模型。
-
• 自托管支持:完全开源,提供部署和定制的自由度。
-
• 用户友好:内置 Gradio 接口,交互体验更佳。
魔乐社区(Modelers.cn) 是一个中立、公益的人工智能社区,提供人工智能工具、模型、数据的托管、展示与应用协同服务,为人工智能开发及爱好者搭建开放的学习交流平台。社区通过理事会方式运作,由全产业链共同建设、共同运营、共同享有,推动国产AI生态繁荣发展。
更多推荐


所有评论(0)