计算机毕业设计springboot病人跟踪治疗系统设计与实现 患者治疗跟踪管理系统 医疗患者追踪与治疗平台
计算机毕业设计springboot病人跟踪治疗系统设计与实现ltj649(配套有源码 程序 mysql数据库 论文)本套源码可以先看具体功能演示视频领取,文末有联xi 可分享随着医疗行业的数字化转型加速,医院和医疗机构面临着如何高效管理患者治疗流程的挑战。传统的医疗管理模式往往依赖于纸质记录和人工跟踪,这种方式不仅效率低下,还容易出现信息丢失或错误。为了提升医疗服务质量和管理效率,开发一套基于Sp
计算机毕业设计springboot病人跟踪治疗系统设计与实现ltj649
(配套有源码 程序 mysql数据库 论文)本套源码可以先看具体功能演示视频领取,文末有联xi 可分享
随着医疗行业的数字化转型加速,医院和医疗机构面临着如何高效管理患者治疗流程的挑战。传统的医疗管理模式往往依赖于纸质记录和人工跟踪,这种方式不仅效率低下,还容易出现信息丢失或错误。为了提升医疗服务质量和管理效率,开发一套基于Spring Boot的病人跟踪治疗系统显得尤为重要。该系统旨在通过数字化手段,实现对患者治疗过程的全面跟踪和管理,从而优化医疗资源分配,提高患者满意度。
本系统的核心内容包括以下几个方面:
-
患者信息管理:系统能够录入和存储患者的个人信息,包括姓名、性别、年龄、联系方式以及病史等。
-
治疗计划制定:医生可以根据患者的具体病情,制定个性化的治疗计划,并将其记录在系统中。
-
治疗进度跟踪:实时记录患者的治疗进度,包括已完成的治疗项目、正在进行的治疗以及后续计划安排。
-
医嘱管理:系统支持医生开具医嘱,并将医嘱内容详细记录,方便医护人员查看和执行。
-
数据统计与分析:提供数据统计功能,能够生成患者治疗情况的报表,帮助医疗机构分析治疗效果和资源使用情况。
-
提醒与通知功能:系统可以设置提醒功能,提醒患者按时复诊或进行治疗,同时也能通知医护人员关注特定患者的治疗进展。
-
多终端访问支持:支持医护人员通过电脑、平板或手机等多种终端访问系统,方便随时随地查看患者信息和治疗进度。
通过以上功能,Spring Boot病人跟踪治疗系统能够为医疗机构提供一个高效、便捷的患者管理工具。它不仅提高了医护人员的工作效率,还通过数字化手段增强了患者治疗过程的透明度和可追溯性。这种系统化的管理方式有助于提升医疗服务的整体质量,为患者提供更加贴心和高效的治疗体验。
注:完成的毕业设计程序以下面的的环境软件、功能图和界面为准。
系统所需要的环境软件:idea、eclipse+mysql5.7、8.0+Navicat+JDK1.8+tomcat7.0
3.2 需求分析
需求分析,也称为软件需求分析、系统需求分析或需求分析工程,是指开发人员经过充分的研究和分析,准确地理解用户和项目在功能、性能、可靠性等方面的具体需求,并将用户的非正式需求表述转化为确定系统必须执行的需求的完整定义的过程[11]。
功能需求分析是系统设计的前提,它要求开发者和用户定义开发什么样的体系和系统需要什么样的功能。本文主要介绍了一种基于windows平台实现的病人跟踪治疗系统。该系统为用户找到药品信息、开药信息、缴费信息提供了更安全、更高效、更便捷的途径。本系统有四个角色:管理员、护士、患者和医生,要求具备以下功能:
(1)护士进入系统可以实现个人中心、患者病历管理、药品信息管理、开药信息管理、缴费信息管理等功能;
(2)患者进入系统可以实现个人中心、患者病历管理、开药信息管理、缴费信息管理、反馈信息管理等功能;
(3)医生进入录系统可以实现个人中心、患者病历管理、反馈信息管理等功能;
(4)管理员通过系统管理员界面,实现对首页、个人中心、患者管理、医生管理、护士管理、患者病历管理、药品类型管理、药品信息管理、开药信息管理、缴费信息管理、反馈信息管理,让用户实时知道最新的病人跟踪治疗信息;
3.3 可行性分析
可行性分析是指通过比较项目的主要内容和支撑条件,如市场需求、资源供应、环境影响、资金筹措情况、盈利能力等,预测项目建成后可能产生的资金、经济效益、社会和环境影响,为项目决策提供依据的综合性系统分析方法。可行性研究报告编制的质量直接影响着投资决策的成,而可行性研究报告编制程序又决定了可行性研究报告能否得到有效执行。因此,必须重视可行性研究工作,提高其编制水平。可行性分析应当具有预见性、公正性、可靠性和科学性[13]。
3.3.1 技术可行性分析
本系统是为了为用户寻找病人跟踪治疗提供更加安全、高效、便捷的方式,本系统需要运用到Java、MySQL、springboot、B/S结构等技术,这些技术在国内外已经非常成熟[14],在大学期间也有所涉及,相关的知识和工具在网络上也可以查到,再加上老师的指导,在技术上的难题可以得到解决。
3.3.2 经济可行性分析
该系统的主题是基于springboot的病人跟踪治疗系统的设计与实现。开发所需的软件资源是Eclipse。我们可以在它的网站上安装一个免费的版本,这对我们的开发和使用是足够好的。数据库就是MySQL数据库。是开源是免费的,服务器使用Tomcat服务器,浏览器使用日常IE浏览器,springboot框架是开源的。经过可行性评估,软件资源支出符合经济可行性[15]。硬件方面,配备齐全的笔记本电脑作为工具在经济上是可行的。
3.4 系统流程分析
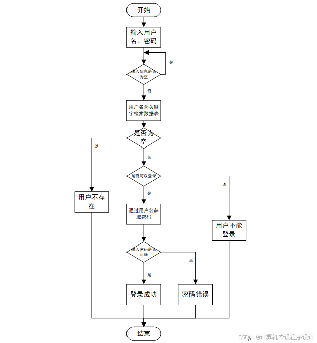
3.4.1 用户登录流程
要想利用这个软件来进行系统的安全管理,首先需要登录到该软件中。如图3-1所示。

图3-1登录流程图
3.4.2 添加信息流程
管理员可以添加信息,用户添加可以自己权限内的信息,输入信息后,要想利用这个软件来进行系统的安全管理,首先需要登录到该软件中。添加信息流程如图3-2所示。

图3-2添加信息流程图
3.4.3修改信息流程
管理员可以修改病人跟踪治疗管理信息,用户可以修改自己权限内的信息,首先进入修改信息界面,输入需要修改信息,在系统进行判定为正确和合规后修改成功,并将数据更新至数据库。信息不合法则修改失败,重新输入。修改信息流程图如图3-3所示。

图3-3修改信息流程图
3.4.4 删除信息流程
管理员可以删除病人跟踪治疗管理信息,点击删除按钮,系统会提示是否删除信息,点击确定,则信息被删除,数据库中的信息随之删除,删除信息流程图如图3-4所示。

图3-4 删除信息流程图
3.5 本章小结
基于springboot的病人跟踪治疗系统从市场、技术、经济、功能等方面分析了系统的功能需求,可以满足用户的病人跟踪治疗管理需求,帮助用户安全、高效地找到合适的病人跟踪治疗信息,因此有必要对其进行课题研究。
第4章 系统设计
系统设计是将被设计对象划分为单个模块进行构建,各个模块相互支持,相互制约,它们的组合是一个完整的系统。通过系统设计,可以最大限度地满足系统的预期目标,明确软件开发的目的。
4.1 系统基本结构设计
本次系统采用springboot框架集进行开发,springboot框架是一款企业界主流的软件开发框架,其简化了开发流程,大大缩减了软件开发所需的时间提高了软件的响应速度。系统总体结构图如图4-1所示。

4.2 数据库设计
数据库结构设计的好坏直接影响到病人跟踪治疗系统的效率和实现的效果。本系统的数据库采用MySQL数据库,MySQL是一种开放源代码的关系型数据库管理系统,使用最常见的数据库管理语言SQL进行数据库管理。
4.2.1 数据库E-R图设计
E-R图也可称为实体-联系图,其可以清楚的显示实体与实体之间的关系,是描述概念模型的有效方式,通过各实体间的关系方便数据库结构的设计。以下是本系统主要的实体属性图如下所示。
药品信息实体如图4-2所示。

图4-2药品信息实体属性图
开药信息实体如图4-3所示。

图4-3开药信息实体属性图
患者病历实体如图4-4所示。

图4-4患者病历实体属性图
反馈信息实体如图4-5所示。

图4-5反馈信息实体属性图
系统实现章节的主要内容主要是将系统分析和系统设计方案进行实现,按照各个系统角色进行功能介绍,系统实现就是一个真正开始编写的阶段,将前面的分析结果以及设计方案进行实现,最终做出一个符合用户需求的软件系统。
系统用户登录,在登录页面选择需要登录的角色,在正确输入用户名和密码后,进入操作系统进行操作;如图5-1所示。

图5-1 系统登录界面
5.1管理员模块实现
管理员进入主页面,主要功能包括对首页、个人中心、患者管理、医生管理、护士管理、患者病历管理、药品类型管理、药品信息管理、开药信息管理、缴费信息管理、反馈信息管理等进行操作。管理员主页面如图5-2所示:

图5-2 管理员主界面
管理员点击患者管理。在患者页面输入用户名、姓名和性别进行查询、新增或删除患者列表,并根据需要对患者详情信息进行修改或删除操作;如图5-3所示:

图5-3患者管理界面
管理员点击医生管理。在医生页面输入账号和医生姓名进行查询、新增或删除医生列表,并根据需要对医生详情信息进行修改或删除操作;如图5-4所示:

图5-4医生管理界面
管理员点击护士管理。在护士页面输入工号和护士姓名进行查询、新增或删除护士列表,并根据需要对护士详情信息进行修改或删除操作;如图5-5所示:

图5-5护士管理界面
管理员点击患者病历管理。在患者病历页面输入病历编号和姓名进行查询或删除患者病历列表,并根据需要对患者病历详情信息进行详情、修改或删除操作;如图5-6所示:

图5-6患者病历管理界面
管理员点击药品类型管理。在药品类型页面输入药品类型进行查询、新增或删除药品类型列表,并根据需要对药品类型详情信息进行修改或删除操作;如图5-7所示:

图5-7药品类型管理界面
管理员点击药品信息管理。在药品信息页面输入药品名称、选择药品类型、剂型和批次号进行查询、新增或删除药品信息列表,并根据需要对药品详情信息进行详情、修改或删除操作;如图5-8所示:

图5-8药品信息管理界面
管理员点击开药信息管理。在开药信息页面输入药品名称和用户名进行查询或删除开药信息列表,并根据需要对开药详情信息进行详情、修改或删除操作;如图5-9所示:

图5-9开药信息管理界面
管理员点击缴费信息管理。在缴费信息页面输入订单编号和姓名进行查询或删除缴费信息列表,并根据需要对缴费详情信息进行详情、修改或删除操作;如图5-10所示:

图5-10缴费信息管理界面
管理员点击反馈信息管理。在反馈信息页面输入标题进行查询或删除反馈信息列表,并根据需要对反馈详情信息进行详情、修改或删除操作;如图5-11所示:

图5-11反馈信息管理界面
5.2医生模块实现
医生进入主页面,主要功能包括对首页、个人中心、患者病历管理、反馈信息管理等进行操作。医生主页面如图5-12所示:

图5-12医生主界面
5.3护士模块实现
护士进入主页面,主要功能包括对首页、个人中心、患者病历管理、药品信息管理、开药信息管理、缴费信息管理等进行操作。护士主页面如图5-13所示:

图5-13护士主界面
5.4患者模块实现
患者进入主页面,主要功能包括对首页、个人中心、患者病历管理、开药信息管理、缴费信息管理、反馈信息管理等进行操作。患者主页面如图5-14所示:

图5-14患者主界面
患者点击患者病历管理。在患者病历页面输入病历编号和姓名进行查询患者病历列表,并根据需要对患者病历详情信息进行详情或反馈操作;如图5-15所示:

图5-15患者病历管理界面
源码无偿分享,文未领取
魔乐社区(Modelers.cn) 是一个中立、公益的人工智能社区,提供人工智能工具、模型、数据的托管、展示与应用协同服务,为人工智能开发及爱好者搭建开放的学习交流平台。社区通过理事会方式运作,由全产业链共同建设、共同运营、共同享有,推动国产AI生态繁荣发展。
更多推荐

所有评论(0)