STM32单片机物联网毕业设计毕设项目之STM32室内环境检测系统(源码+数据库+论文)
本文设计了一种基于STM32的室内环境监测系统,通过集成多种传感器实现对温湿度、空气质量、烟雾浓度等环境参数的实时监测。系统硬件采用STM32F103C8T6作为主控芯片,搭配DHT11、MQ系列传感器和ESP8266 WiFi模块;软件基于Keil5开发,实现了数据采集、处理及远程传输功能。测试结果表明,该系统能够准确监测环境参数并在异常时触发报警,同时通过APP实现远程监控。系统具有稳定性高、
STM32室内环境检测系统
一、前言
随着人们对室内环境质量重视程度的提高,室内环境监测系统的设计和实现变得至关重要。本论文旨在详细介绍基于STM32微控制器的室内环境监测系统的设计与实现过程。首先,我们选择了适用于室内环境监测的温湿度传感器、光敏电阻及各种空气检测传感器等,并结合STM32系列开发板进行硬件设计。在硬件设计中,我们考虑了传感器与STM32开发板的连接方式、电路设计以及电源管理等方面,确保传感器能够准确采集数据并传输给STM32开发板。接着,我们编写了基于C语言的嵌入式程序,配置了STM32的GPIO、ADC、I2C等接口,实现了数据的采集、处理和存储。在软件开发过程中,我们注重了数据处理算法的优化和系统稳定性的保证。此外,我们还设计了一个直观友好的用户界面,让用户可以方便地查看实时的室内环境参数数据。
最后,在本文的最后对整个系统进行测试,数据监测部分能对数据进行实时地监测,并在出现险情时能够准确地报警;Wi-Fi模块能与服务器建立稳定的连接,服务器端能够正 确接收数据并处理;Android终端APP可以获取到服务器端的室内环境实时监测数据。测试中系统运行稳定,数据监测准确,达到了预期的设计目标我们对整个系统进行了集成测试,验证了系统的稳定性和准确性。
二、系统功能设计
2.1 系统需要实现的功能
基于STM32的室内环境监测系统是将自动控制技术、无线数据传输技术、云服务器、Android应用技术结合,来实现对家庭环境状况的实时监测,并通过Internet将数据发送到远程服务器,用户可以通过Android终端APP了解家庭的安全状况,并且当环境、中出现险情(CO浓度超标、烟雾浓度超标等)时能及时地发送报警短信提醒客户处理。
根据以上分析,系统应该具备以下功能:
①通过WIFI模块在手机APP实时监测室内环境;
②室内的温湿度数据;
③室内的空气质量数据;
④室内的烟雾数据;
⑤超过设定阈值自动警示;
⑥在系统LCD屏显示各项数据。
2.2系统架构设计
本数据采集模块在本次设计中占据至关重要的地位,它的核心任务是实时捕获室内的各种环境参数,并且迅速将这些信息上传至云服务器进行进一步处理。该模块分为传感器数据采集和Wi-Fi无线数据发送两大部分,前者专注于收集室内环境的实时数据,如温湿度、烟雾浓度、CO含量以及气压等信息;后者则负责将这些数据通过STM32处理后,经由Wi-Fi模块迅速上传至云服务器。
其中,烟雾传感器与CO传感器的组合构建了一个高效的火灾监测系统,这一系统可以对室内的安全环境进行不间断的实时监测,提供了全面的安全防护。同时,设计中还融入了蜂鸣器模块,模拟报警器的功能,一旦检测到异常情况,便会立即发出警报,提醒用户采取应对措施。
此外,为了提供更为友好的人机交互体验,设计中还加入了一块液晶显示屏,通过这块显示屏,用户可以直观地查看室内环境的各项参数,从而更加便捷地了解室内空气质量状况。
在系统硬件架构方面,我们选用了意法半导体公司的ARM芯片STM32F103C8T6作为主控核心,其强大的处理能力为系统的稳定运行提供了有力保障。同时,DHT11、MQ-135、光敏电阻和BMP280等高精度传感器确保了数据的准确采集,而ESP8266 Wi-Fi模块则为数据的远程传输提供了高效且稳定的通道。
综上所述,通过本次设计的智能化家庭环境监测系统,我们成功地构建了一个既全面又高效的环境监控解决方案,它不仅可以实时监测室内环境参数,还能够根据预设的阈值自动触发报警,提醒用户及时采取措施,确保了家居环境的安全与健康。

2.3 硬件传感器选型介绍
2.3.1 STM32微控制器
STM32是由全球知名的半导体解决方案提供商意法半导体(STMicroelectronics)所推出的一款领先的32位ARM Cortex-M处理器内核微控制器产品线。STM32单片机具有以下特点:
高性能:STM32单片机搭载高效的ARM Cortex-M内核,具备出色的运算和处理能力,轻松应对复杂嵌入式系统的挑战,是高性能应用的理想选择。
低功耗:STM32单片机在设计上注重功耗优化,具有低功耗特性,适合于电池供电或对功耗要求较高的应用场景。
丰富的外设和接口:STM32单片机凭借其丰富的外设和接口资源,如通用IO口、定时器、串行通信接口以及模拟数字转换器等,为各种应用场景提供了全面的硬件支持。无论是数据采集、通信传输还是控制应用,STM32都能够满足我对外设和接口的需求。
灵活的封装和规格:STM32单片机产品线提供了多种封装和规格选择,从而满足了不同应用场景和设计需求。
综合考虑以上因素,选择STM32作为系统的核心控制器能够为系统提供稳定、高性能和灵活的控制基础,同时能够获得丰富的技术支持和生态资源
2.3.2温湿度传感器模块
DHT11数字温湿度传感器,作为一款先进的复合传感器,其特点在于提供了经过精确校准的数字信号输出。该产品融合了独特的数字采集技术和温湿度传感技术,从而确保了其超高的可靠性和长期稳定性。其内部构造涵盖了电阻式湿度感应元件和NTC测温元件,并与顶尖性能的8位单片机紧密相连,赋予了传感器卓越的品质、超快的响应速度、卓越的抗干扰能力以及无可比拟的性价比。这些优点共同构成了DHT11数字温湿度传感器在市场上的独特竞争力。
每个DHT11传感器都在极为精准的湿度校验室中进行校准。校准系数以程序的形式储存在OTP内存中,传感器内部在检测信号的处理过程中要调用这些校准系数。单线制串行接口,使系统集成变得简易快捷。鉴于其超小体积和极低功耗,DHT11传感器在信号传输方面展现了卓越性能,传输距离可达20米以上。这些特性使其成为各种应用场景提供可靠的温湿度数据。该产品采用4针单排引脚封装,方便连接,同时可提供定制封装形式以满足用户特殊需求。DATA引脚负责微处理器与DHT11之间的通讯与同步,采用单总线数据格式,单次通讯仅需约4毫秒。传输的数据分为整数和小数部分,但目前小数部分未使用,读取结果为零。这种设计确保了数据传输的高效与精准。操作流程如下:
一次完整的数据传输为40bit,高位先出。数据传送正确时校验和数据等于“8bit湿度整数数据+8bit湿度小数数据+8bi温度整数数据+8bit温度小数数据”所得结果的末8位。

当用户MCU发送开始信号后,DHT11将从低功耗模式切换到高速模式,并等待主机发送的开始信号结束。一旦主机信号结束,DHT11会立即发送响应信号,并连续传输40bit的数据。这一过程会触发一次新的信号采集。用户MCU可以根据需要选择性地读取这些数据。在从模式下,DHT11仅在接收到来自主机的开始信号后才会进行温湿度采集。如果主机没有发送开始信号,DHT11传感器将不会自动进行温湿度采集,从而实现了低功耗运行。通讯过程如图2.2.2.1所示。
关键代码如下:
void DHT11_Rst(void)
{
DHT11_IO_OUT(); //SET OUTPUT DHT11_DQ_OUT=0; //拉低DQ
delay_ms(20); //拉低最少18ms DHT11_DQ_OUT=1; //DQ=1 delay_us(30); //主机拉高20~40us
}
//等待DHT11的回应
//返回1:未检测到DHT11的存在
//返回0:存在
u8 DHT11_Check(void)
{
u8 retry=0;
DHT11_IO_IN(); //SET INPUT
while (DHT11_DQ_IN&&retry<100) //DHT11会拉低40~80us
{
retry++;
delay_us(1);
};
if(retry>=100) return 1;
else retry=0;
while (!DHT11_DQ_IN&&retry<100) //DHT11拉低后会再次拉高40~80us
{
retry++;
delay_us(1);
};
if(retry>=100)return 1;
return 0;
}
//从DHT11读取一个位
//返回值:1/0
u8 DHT11_Read_Bit(void)
{
u8 retry=0;
while(DHT11_DQ_IN&&retry<100) //等待变为低电平
{
retry++;
delay_us(1);
}
retry=0;
while(!DHT11_DQ_IN&&retry<100) //等待变为高电平
{
retry++;
delay_us(1);
}
delay_us(40);
if(DHT11_DQ_IN)return 1;
else return 0;
}
//从DHT11读取一个字节
//返回值:读到的数据
u8 DHT11_Read_Byte(void)
{
u8 i,dat;
dat=0;
for (i=0;i<8;i++)
{
dat<<=1;
dat|=DHT11_Read_Bit();
} return dat;
}
//从DHT11读取一次数据
//temp:温度值(范围:0~50°)
//humi:湿度值(范围:20%~90%)
//返回值:0,正常;1,读取失败
u8 DHT11_Read_Data(u8 *temp,u8 *humi)
{
u8 buf[5];
u8 i;
DHT11_Rst();
if(DHT11_Check()==0)
{
for(i=0;i<5;i++)//读取40位数据
{
buf[i]=DHT11_Read_Byte()
}
if((buf[0]+buf[1]+buf[2]+buf[3])==buf[4])
{
*humi=buf[0];
*temp=buf[2]
}else return 1;
return 0;
}
2.3.3空气质量传感器
MQ135气体传感器所使用的气敏材料是在清洁空气中电导率较低的一一氧化锡(SnO2)。污染气体浓度增加时,传感器电导率上升。通过简单电路设计,可将电导率变化转化为相应气体浓度的输出信号,实现灵敏准确的空气质量监测。MQ135传感器对氨气、硫化物、苯系蒸汽的灵敏度高,对烟雾和其它有害的监测也很理想。这种传感器 可检测多种有害气体,是一款适合多种应用的低成本传感器。
2.3.4气压传感器
BMP280气压传感器是一款数字式气压传感器,采用了先进的压力传感技术,能够提供高精度的气压和温度测量数据。该传感器具有以下主要特点:
①高精度:BMP280传感器拥有卓越的高精度特性,能够准确测量气压和温度,提供可靠的数据输出。
②低功耗:低功耗设计使其非常适合在需要持续运行的低功耗设备中应用,确保长时间的稳定工作和优越的能源效率。
③稳定性好:BMP280传感器具有良好的稳定性,能够在各种环境条件下提供可靠的测量数据。
④小尺寸:BMP280传感器体积小巧,轻便玲珑,可以轻松集成到各种紧凑、小型化的设备之中。
⑤通信接口:BMP280传感器可以通过I2C或SPI接口与微控制器进行通信,操作简单方便。
总的来说,BMP280是一款高性能、稳定可靠的数字气压传感器,适用于多种气压测量和补偿应用。它能精确测量气压和温度,提供准确的环境数据,同时具备小尺寸和低功耗等特点,满足多种场景需求。
2.3.5 CO传感器和烟雾传感器
MQ-7一氧化碳传感器和MQ-2烟雾浓度传感器都是常用的气体传感器,用于检测空气中的有害气体浓度。下面将详细介绍它们的特点和工作原理。
MQ-7一氧化碳传感器:MQ-7传感器,利用半导体气敏原理,专注于CO浓度的精确检测,适用于各种环境的CO监测需求。MQ-7传感器具有以下特点:
高灵敏度:其具备出色的灵敏度,对烟雾浓度变化能够迅速作出响应。
高稳定性:MQ-7传感器具备卓越的稳定性,能够实现长时间的连续工作。
高精度:MQ-7传感器的测量精度高,能够准确地检测空气中的CO浓度。
易于使用:MQ-7传感器体积小巧,安装便捷,操作简单易用。
MQ-2烟雾浓度传感器: MQ-2传感器是一种基于半导体气敏元件的烟雾浓度传感器,主要用于检测空气中的烟雾浓度。MQ-2传感器具有以下特点:
高灵敏度:MQ-2传感器对烟雾的检测灵敏度高,能够快速响应烟雾的浓度变化。
高稳定性:MQ-2传感器具有良好的稳定性,能够长时间稳定地工作。
高精度:MQ-2传感器的测量精度高,能够准确地检测空气中的烟雾浓度。
易于使用:MQ-2传感器体积小巧,安装方便,使用简单。
MQ-7一氧化碳传感器和MQ-2烟雾浓度传感器:这些传感器采用半导体气敏元件,当目标气体(烟雾或一氧化碳)与传感器中的气敏元件发生化学反应时,会导致传感器电阻值的变化,通过测量电阻值变化来判断目标气体的浓度。当空气中的一氧化碳浓度增加时,传感器的气敏元件会发生氧化还原反应,导致电阻值的变化。通过测量电阻值的变化,可以确定空气中的一氧化碳浓度。MQ-7传感器主要用于检测空气中的一氧化碳浓度,一旦检测到一氧化碳超标,会发出警报信号,提醒用户及时采取措施。MQ-2传感器利用气敏元件的氧化还原反应,随烟雾浓度变化检测电阻值的波动。当烟雾浓度超出安全范围,传感器立即发出警报,确保用户及时采取应对措施,保障环境安全。
2.3.6 WIFI无线通信模块
ESP8266是一款超低功耗的UART-WiFi 透传模块,拥有业内极富竞争力的封装尺寸和超低能耗技术,专为移动设备和物联网应用设计,可将用户的物理设备连接到Wi-Fi 无线网络上,进行互联网或局域网通信,实现联网功能。ESP8266可以实现的主要功能包括:串口透传,PWM 调控,GPIO控制。串口透传:数据传输,传输的可靠性好,最大的传输速率为:460800bps。下表是ESP8266的各项参数。
|
模块 |
型号 |
ESP8266 |
|
主芯片 |
ESP8266 |
|
|
无线参数 |
无线标准 |
IEEE 802.11b/g/n |
|
频率范围 |
2.412GHz-2.484GHz |
|
|
发射功率 |
802.11b: +16 +/-2dBm |
|
|
接收灵敏度 |
802.11b: -93 dBm (@11Mbps ,CCK) |
|
|
天线形式 |
外置:邮票孔接口 |
|
|
外置:I-PEX 连接器、SMA 连接器 |
三、 系统硬件设计
3.1硬件结构总体设计
在设计基于STM32的室内环境监测系统的硬件电路时,应遵循以下要点:
- 传感器选择与接口:选择适用于环境监测的传感器,如温湿度、空气质量、气压等,同时设计适当的接口电路,以确保传感器数据能够准确、可靠地被STM32微控制器采集和传输。
- 电源稳定性:重视电源设计,选用稳定的电源模块,并实施滤波和稳压措施,以减少电源噪声和波动对系统性能的影响,确保系统稳定工作。
- 信号处理电路:根据传感器输出的信号特性,设计相应的信号处理电路,如模数转换电路、滤波电路等,以增强信号的准确性和可靠性,并为后续的数据处理提供优良基础。
- 数据存储与传输:设计合适的存储模块(如存储芯片或存储卡)和数据传输模块(如Wi-Fi模块),以便将采集到的数据传输至云服务器或其他目标终端。
- 人机交互界面:设计友好的人机交互界面,包括液晶显示屏、LED指示灯、蜂鸣器等,以便用户能够直观地了解系统工作状态和监测数据。
- 系统安全性考虑:在电路设计中考虑系统的安全性,包括过压过流保护、防雷击保护等,以确保系统长期稳定工作并保护用户设备的安全。
- 模块化设计:采用模块化设计,使系统的各个部分能够独立工作并方便维护与升级。
- 低功耗设计:在电路设计过程中,应注重低功耗特性,采取恰当的电源管理方案,例如使用低功耗元件、实施动态电源管理、优化时钟频率等,以延长系统的工作时间并减少能源消耗。
结合以上设计原则,我们可以为基于STM32的室内环境监测系统构建出稳定、高效、安全和可靠的硬件电路。

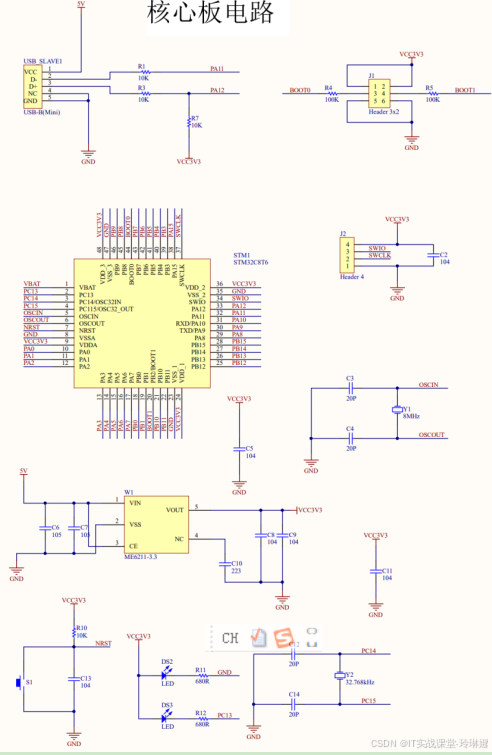
3.2 STM32F103最小系统电路
STM32F103C8T6最小系统是一种简单的硬件系统,搭载了STMicroelectronics的STM32F103系列微控制器,是通用类型的增强型产品,具有48条引脚、64K字节的闪存存储器,可在-40°C~85°C温度范围内正常工作。STM32F103最小系统详细参数介绍:

综上所述,STM32F103最小系统凭借其强大的核心性能、灵活的时钟系统、稳定的电源供应以及丰富的外设和通信接口,成为了众多工业控制、消费电子以及物联网应用中的理想选择。

3.2.1 OLED显示电路与蜂鸣器电路
在我们的室内环境监测系统中,选用了中景园的0.96寸OLED屏幕作为信息显示的核心组件。这块屏幕具有紧凑的尺寸和清晰的显示效果,非常适合于对空间有限制且需要实时展示监测数据的场景。
报警装置选择了低电平触发有源蜂鸣器,当室内环境参数变化时,当达到测量参数(CO、温度等)高于设定的阈值时,蜂鸣器便会报警。
以下是OLED显示电路与蜂鸣器电路。

3.2.2按键设置电路
本设计采用的是独立式的按键,分别设置有菜单、确认、加、减功能,它的按键是通过连接到单片机的I/O端口上的物理按钮或开关来实现的。当按键被按下时,它会改变I/O端口的电平状态,这个变化会被单片机检测到,并触发相应的中断或轮询程序。
为了实现按键的功能,单片机通常需要编写相应的中断服务程序或轮询程序来处理按键事件。当按键被按下时,中断服务程序或轮询程序会被触发,并执行相应的操作,如读取按键值、执行相应的功能等。以下是其电路。

3.2.3 MQ-2、MQ-7、MQ-135气体传感器电路
MQ-2、MQ-7、MQ-135这几种设备的工作机制有许多相似之处,但它们都是利用内部的半导体气敏元件来感知气体浓度的变化。当目标气体与传感器内的气敏元件发生化学作用时,会引起传感器的电阻值发生改变,通过测量这种变化来确定目标气体的浓度。以下是它们的电路图。

3.2.4 DHT11温湿度传感器电路
DHT11传感器模块由传感器元件、信号调理电路和微控制器等组成。传感器元件通过特定的材料和结构,能够感知周围环境中的温度和湿度,并将其转化为模拟信号。信号调理电路将模拟信号进行放大、滤波和转换,然后通过微控制器进行数字信号的采集和处理。DHT11的输出信号是数字信号,通过单总线协议(一线制)与微控制器或其他设备进行通信。以下是其电路图。

3.2.5 BMP280气压传感器电路
BMP280气压传感器,专为移动应用打造,它拥有绝对气压传感功能,同时兼具小巧的体积和低功耗特性,这使得它在电池供电型设备,如移动电话、GPS模块及手表等场景中具有广泛的应用前景。BMP280是基于Bosch成熟的压阻式压力传感器技术开发的,具备高精度、线性度和长期稳定性,同时展现出很高的EMC稳健性。以下是其电路图。

3.2.6 ESP8266通信电路
ESP8266 WiFi模块配备有简洁易用的接口。主要需要连接的管脚包括VCC(接3.3V电源)、RST(复位管脚,可做外部硬件复位使用)、CH_PD(使能管脚,高电平有效)、UTXD(串口发送管脚)、URXD(串口接收管脚)、GPIO0(用于启动模式选择)和GPIO2(一个通用的IO口)。此外,还有GND(接地)。以下是其电路图。

四、 系统软件设计
4.1软件结构总体设计
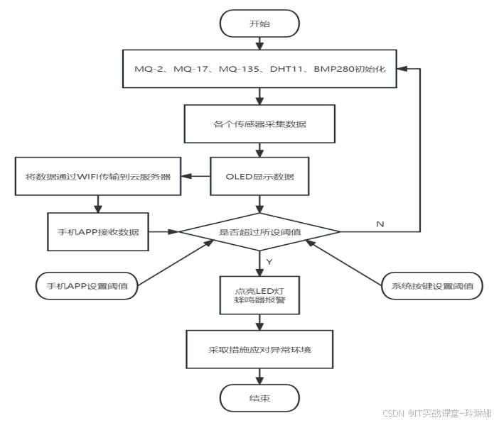
主程序模块说明:当系统启动后,我们需要对相关模块进行初始化。各个传感器会收集各种环境数据,并在采集完成后通过OLED液晶面板进行展示。数据随后会通过WIFI模块上传到云服务器,并通过手机APP机智云进行接收,从而实现在手机上对各种数据的实时监控。并且可通过硬件上的按键手动设置各项数据的阈值,也可通过手机APP更改阈值,一旦环境中的某项数据超过所设阈值即会点亮LED和启动蜂鸣器报警。

4.2单片机程序开发环境
Keil uVision5和Altium Designer的结合使用,可以为STM32开发提供完整的软硬件开发环境,帮助开发者高效地完成室内环境监测系统的设计和实现。
Keil5为开发者提供了一个全面的开发环境,支持代码编写、编译、调试到仿真等多个开发环节。使用C/C++等高级编程语言,开发者能够更高效地编写程序,并通过Keil5的内置编译器将代码转换成单片机能够执行的机器码。同时,Keil5提供的调试工具非常强大,包括单步执行、断点设置以及变量查看等功能,这些工具极大地简化了错误排查和程序优化的过程,帮助开发者更加快速、准确地完成开发任务。同时,Keil uVision5还支持与多种仿真器配合使用,方便开发者在没有实际硬件的情况下进行程序测试和调试。
在STM32开发过程中,Altium Designer作为一款专业的电路设计软件,为开发者提供了从电路原理图设计到PCB布局布线的全方位支持。通过绘制电路原理图,开发者可以清晰地展示出各个电子元件之间的连接关系,并利用软件的仿真功能进行验证,从而确保电路设计的正确性和可靠性。进入PCB设计阶段后,Altium Designer提供的丰富工具集使得开发者能够高效地进行布局和布线工作,确保最终的硬件电路板能够满足实际需求,并与STM32等单片机完美集成。通过利用Altium Designer进行硬件电路设计,开发者可以更加便捷、准确地完成STM32的开发任务。同时,该软件还支持与多种单片机开发环境配合使用,包括Keil uVision5,方便开发者在完成硬件设计后,进行程序开发和调试。
4.3各项传感器程序设计
我注意到MQ-2、MQ-7、MQ-135以及其他环境传感器在程序设计上有一些相似之处。首先,是初始化和配置接口。无论是哪种气体传感器,我们都需要对STM32的相应接口进行初始化和配置,如GPIO、ADC或I2C等。这是确保传感器能够正常工作并与STM32进行通信的基础。
其次,是数据的采集和处理。无论是哪种传感器,其核心任务都是准确采集环境中的数据,如温度、湿度、气体浓度等。在程序中,我们需要编写相应的代码来实现这一功能,并对采集到的数据进行必要的处理,如滤波、转换等,以提高数据的准确性和稳定性。
此外,数据传输和存储也是共性之一。采集到的数据需要被传输给STM32,并可能需要进行存储,以便后续的分析和处理。这就需要我们在程序中实现数据传输和存储的功能,确保数据的完整性和可访问性。
综上所述,虽然不同的气体传感器在具体实现上可能有所不同,但在STM32中的程序设计上确实存在一些共性,这些共性主要体现在接口初始化与配置、数据采集与处理、数据传输与存储以及用户界面设计等方面。以下是MQ-2传感器程序设计的主体部分代码示例。对于其他传感器,如MQ-7和MQ-135,其代码结构和逻辑大体相似,只是具体配置和数据处理部分可能有所差异。

4.4 WIFI模块和手机APP程序设计
Wi-Fi模块主要是完成数据采集模块采集到的所有数据发送到服务器的功能。此驱 动设计是从创建Wi-Fi.h和Wi-Fi.c两个文件开始的,文件中主要包含的是对连接Wi-Fi 模块的串口USART2的配置、接收和发送函数定义、所有涉及到的AT命令函数的定义。 Wi-Fi模块驱动设计程序流程图如图所示。
在系统开始运行之初就对Wi-Fi模块完成了初始化,初始化主要是对USART2口进行配置,其中配置的参数有波特率115200、8位数据位、1位停止位、无校验位等。其他各个模块在采集到数据后都各自调用Wi-Fi进行数据发送。
利用机智云物联网自助开发平台制作APP时,首先需登录机智云开发者中心,并开始创建智能产品。遵循平台的指引,选择合适的APP模板并添加必要的内容。机智云平台在工程创建后会生成两个关键C文件:gizwitsproduct.c和gizwitsprotocol.c。其中,gizwitsproduct.c包含与平台交互的相关处理函数,尤其是事件处理的API接口;而gizwitsprotocol.c则负责实现协议相关的功能,存放SDK的API接口函数。这意味着,开发者只需将数据填充至特定的结构体中,即可轻松地实现数据上传到机智云平台。
在本次设计中,我们采用ESP-01模块,并利用TCP通信协议与机智云物联网平台建立连接。每个设备使用独特的接入认证方式,确保了数据传输的安全性和唯一性。ESP-01s模块负责发送靶环的实时数据至机智云。机智云接收到这些数据后,会进行整理并通过APP界面展示给用户,从而实现对靶环的实时监控功能。当这些数据成功显示在APP上时,意味着开发板与APP已经成功配对并建立了连接。整个流程充分利用了机智云平台的便捷性和ESP-01模块的通信能力,为物联网应用的快速开发提供了有力支持。
五、 系统调试
5.1定制电路板
在完成了数据采集控制器各个模块的硬件电路设计后,则要出版PCB电路 板,PCB电路板的设计环节对整个系统起到关键的作用,当然,合理的元件布局能提高后面的布线效率、延长PCB的寿命。
在电路板设计阶段,我们运用了Altium Designer 7.0这一强大工具。这款软件集原理图设计、PCB绘制及电路仿真等功能于一体,极大提升了我们的设计效率与精确度。当设计完成后,我们选择将文件上传至嘉立创商城,轻松下单进行PCB板的制作。这一流程确保了设计的快速转化与高质量的实现,为我们的项目推进提供了坚实的技术支持。以下是PCB设计图与PCB板实物图。

5.2系统调试
|
步骤一 |
安装Keil软件 |
从官方或可靠渠道下载并安装Keil软件。确保在安装过程中选择了与您的开发板兼容的选项和编译器。 |
|
步骤二 |
新建项目 |
在Keil环境中启动一个新项目,并为其命名。选择一个合适的文件夹来存储项目相关文件。 |
|
步骤三 |
项目配置 |
配置项目的开发和编译环境。这包括选择与开发板匹配的驱动程序和例程,并将它们添加到项目中。 |
|
步骤四 |
源代码整合 |
将需要调试的源代码文件添加到项目中。如果项目依赖特定的库文件,也要确保它们已经被包含在项目中。 |
|
步骤五 |
调试参数设定 |
设置调试所需的关键参数,包括但不限于断点位置、串口通信参数和调试器设置。 |
|
步骤六 |
编译项目 |
在Keil中编译整个项目,生成可执行文件。编译过程中出现的任何错误都需要被仔细检查和修正。 |
|
步骤七 |
启动调试 |
启动Keil的调试器,加载编译生成的可执行文件。设置断点,并开始单步执行代码,以观察程序的实时运行状态。 |
|
步骤八 |
程序分析 |
利用调试器的功能,如查看变量值、调用堆栈等,来深入理解程序执行情况。在调试过程中寻找可能存在的代码逻辑、硬件兼容等方面的问题。 |
|
步骤九 |
修复问题 |
一旦发现问题,通过修改源代码、重新编译和再次调试来解决问题。某些警告信息(Warning)可能不会影响程序运行,特别是当它们与未使用的系统文件或函数相关时。 |
|
步骤十 |
重复调试 |
重复上述步骤,直到所有问题都被解决,并且程序能按照预期正常工作。这可能需要多次迭代和优化。 |
5.3硬件调试
STM32硬件开发板的调试步骤主要包括以下几个方面:首先,检查所有的硬件连接是否正确,包括传感器与STM32开发板的连接、电源连接等。确保所有接口都牢固可靠,没有虚焊或短路等问题。然后,上电并进行基本的电源管理检查。观察电源指示灯是否正常工作,确认供电稳定并且满足设计要求。接着,通过串口或其他调试接口与STM32开发板进行通信,检查其是否能够正常响应。这可以通过发送测试指令或读取设备状态来实现。在确保通信正常后,开始测试各个功能模块的工作情况。这包括GPIO、ADC、I2C等接口的功能测试,以及传感器的数据采集和传输测试。如果发现任何问题或异常,使用调试工具进行进一步的排查和定位。这可以包括使用示波器、逻辑分析仪等工具来观察信号波形或数据传输情况。最后,进行整体系统的测试,确保各个模块之间能够协同工作,并且系统能够稳定运行。这包括长时间运行测试、功耗测试等。
通过以上的调试步骤,可以逐步排查并解决潜在的硬件问题,确保STM32开发板能够正常工作并与传感器进行准确的数据采集和传输。
魔乐社区(Modelers.cn) 是一个中立、公益的人工智能社区,提供人工智能工具、模型、数据的托管、展示与应用协同服务,为人工智能开发及爱好者搭建开放的学习交流平台。社区通过理事会方式运作,由全产业链共同建设、共同运营、共同享有,推动国产AI生态繁荣发展。
更多推荐

所有评论(0)