这是帮一个同学做毕设做的,基本要求如下(有些指标看看就好,实际当然不需要,哈哈):
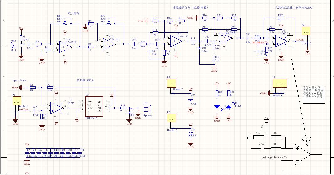
(1)放大器1的增益为46dB,放大器2的增益为40dB,增益均可调;
(2)带通滤波器:通带为300Hz~3.4kHz ;
(3)ADC:采样频率f s=8kHz,字长=8位;
(4)语音存储时间≥10秒;
(5)DAC:变换频率f c=8kHz,字长=8位;
(6)回放语音质量良好。
(7)应用基于模型的设计方法实现系统
原理有空再阐述,先把工程文件贴上来。链接:http://pan.baidu.com/s/1mh9lno0 密码:lgcq
一、分析
有空再贴~~~~忙论文呢:)
二、原理图
1、不考虑题目(1)要求,滤波和放大可以放在一起,省一个运放;
2、ADC之前的偏置电路应该用同向放大,为了好调试,参考电压使用2.5V基准电压芯片;
3、DAC输出那里应该用一个带通,滤掉直流,然后对DAC输出的阶梯波平滑,可尝试至少三种接法
1) 如图,但是把喇叭前的RC低通移到放大器和Buffer之间;
2) 在放大器前,放大器后,Buffer后任一地方使用5阶无源低通;
3) 使用有源带通滤波电路(或许要将单运放改为双运放);
4) 不管它,在输入出隔直后直接放大输出,利用喇叭自身(或并一个电容)滤波作用平滑(当然效果最差),实际听感和山寨机差不多;

三、PCB


所有评论(0)