计算机毕业设计springboot失物招领系统 基于SpringBoot的校园遗失物品协同平台 轻量级失物招领信息聚合系统(SpringBoot实现)
信息时代让“丢了东西”这件小事也拥有了大数据的体量:教室、食堂、图书馆、操场,每天都有物品在流动中悄然易主,而传统布告栏与微信群消息像潮水一样迅速沉没。把碎片信息汇聚成可检索、可追踪、可反馈的线上服务,成为高校与社区共同的刚需。为此,我设计了一套基于 SpringBoot + MySQL + B/S 架构的失物招领系统,把“拾主—物品—失主”连成一条最短路径,用代码降低重逢的成本。整个系统围绕“快
计算机毕业设计springboot失物招领系统w93659 (配套有源码 程序 mysql数据库 论文)
本套源码可以在文本联xi,先看具体系统功能演示视频领取,可分享源码参考。
信息时代让“丢了东西”这件小事也拥有了大数据的体量:教室、食堂、图书馆、操场,每天都有物品在流动中悄然易主,而传统布告栏与微信群消息像潮水一样迅速沉没。把碎片信息汇聚成可检索、可追踪、可反馈的线上服务,成为高校与社区共同的刚需。为此,我设计了一套基于 SpringBoot + MySQL + B/S 架构的失物招领系统,把“拾主—物品—失主”连成一条最短路径,用代码降低重逢的成本。
整个系统围绕“快速发布、精准搜索、可信交付”展开,前后端分离,页面响应式,所有功能模块如下:
-
个人中心(信息维护、密码修改、我的发布)
-
用户管理(注册/登录/审核、资料检索、批量操作)
-
物品分类管理(多级类目增删改、图标绑定、排序权重)
-
失物招领管理(发布、编辑、下架、认领、审核、评论、位置坐标)
-
寻物启事管理(发布、编辑、关闭、审核、评论、位置坐标)
-
留言板(图文留言、管理员回复、点赞置顶)
-
论坛交流(发帖、回帖、置顶、加精、标签搜索)
-
系统管理(轮播图配置、公告发布、全局参数、操作日志)
一句话总结:把“拾”与“失”两端搬到线上,让数据跑腿,让物品回家。
注:以上是纯课题毕业设计功能介绍,并非实际开发完成,最终开发完成的毕业设计程序以下面的的环境软件、功能图和界面为准。
系统所需要的环境软件:idea、eclipse+mysql5.7、8.0+Navicat+JDK1.8+tomcat7.0
系统设计
4.1 系统概要
在对该方法进行了系统的解析之后,进行了一个包括了整体和细节的记性系统的设计。整体的设计仅仅是一个整体的方案,通过整体的方案,我们可以将整个体系中的某些部分分割开来,比如文件,文档,数据等等。经过整体的规划,我们可以将这些软件的各个部分,都分成了不同的部分。不过这仅仅是一种初步的分类,并未实际实施。
总体来说,这是一个初步的方案,也是一个工程。我们可以进行多种方案的综合,在比较中,从性能、成本、效益三方面进行比较,最后得出最佳的产品,选用好的总体设计能够减少成本,提高企业效益,从这一点来讲,整体设计非常重要的。
失物招领系统工作原理图如图4-1所示:

图4-1 系统工作原理图
4.2 系统结构设计
构图是系统的体系结构,体系结构是体系结构体系的一部分,体系结构体系是体系结构体系的重要组成部分。失物招领系统的整体结构设计如图4-2所示。

图4-2 系统整体架构图
4.3数据库设计
在电脑资讯系统中,以资料库为基础。当前计算机体系中最重要的是数据库。数据库的发展好坏,直接关系到整个系统的性能与运行效率。
4.3.1 数据库设计原则
利用 ER模式进行数据库的概念结构设计。E-R模型法的组成元素有:实体、属性、联系,E-R模型用E-R图表示,是一个关于工作环境中的事件的信息,而一个属性是关于物理特征的说明。在系统的设计过程中,资料库发挥了关键作用。下面设计出这几个关键实体的实体—关系图。
4.3.2 数据库实体
在一个资料模式中,一个被称作“实例”的实体,与真实的“事件”或者“物体”相匹配,可以与其它物体区分开来。例如,公司中的每个员工,家里中的每个家具。
本系统的E-R图如下图所示:
1、用户信息实体图如图4-3所示:

图4-3用户信息实体图
2、失物招领实体图如图4-4所示:

图4-4失物招领实体图
3、寻物启事实体图如图4-5所示:

图4-5寻物启事实体图
4、留言板信息实体图如图4-6所示:

图4-6留言板信息实体图
系统的实现
5.1 基本任务
该系统的实施方式是指能精确地描绘要实施的对象,以便后续的代码可以按照系统的实际情况用编程的方式来写相应的软件。
系统实现的基本任务如下:
(1)模块的数据结构进行设计,在之前的需求分析、概要设计中更加明确地界定更加含糊的资料类型。
(2)更加精确地对每个模板进行了更加细致的算法设计,并对每个组件的处理过程进行了算法的说明。
(3)执行实体化的资料库。
(4)其他设计:有时候,还要考虑到系统的不同,如:输入/输出格式设计、代码设计、人机对话设计等。
(5)对系统的说明书进行编写。
(6)评审:审查程序中的规则和数据库的实体构造。
系统结构可分为具有三个不同功能的包的Java源代码、系统的数据库文件、界面代码。Java源代码中三个不同包分别为控制、逻辑、缩写层,分别控制也不同的程序具有不同的性质。有了他们就能对系统的数据进行增删改查,完成界面的显示和数据统计,产生随机数和属性文件的读取。定时器类、翻页工具类等,包含了日期转换、字符串处理、获取编译环境等信息。这些类极大地方便了Java编程,日常开发中,经常要用来这些类。
5.2 前台首页功能模块
用户进入失物招领系统,在系统首页可以进行注册、登录、浏览首页、失物招领、寻物启事、论坛交流、公告信息、留言板、后台管理等操作,系统首页如图5-1所示:

图5-1前台首页功能界面图
用户注册:在注册页面可以填写用户帐号、密码、确认密码、姓名、头像、性别、手机号、身份证等详细内容进行注册的操作,用户注册如下图所示。

图5-2用户注册界面图
用户注册流程图如下所示:

图5-3 用户注册流程图
用户登录:用户通过输入用帐号、密码和验证码进行登录的操作,用户登录界面图如5-4所示:

图5-4 用户登录界面图
用户登录流程图如下图所示:

图5-5 用户登录流程图
个人中心:在个人中心页面,用户可以对个人信息进行修改或退出登录,还要以对我的发布进行操作,如图5-6所示。

图5-6 个人中心界面图
论坛交流:在论坛交流页面,用户可以通过输入标题进行查询,还能进行在线发布帖子,对别人发布的帖子进行评论的操作,如图5-7所示。

图5-7 论坛交流界面图
留言板:在寻物启事页面,用户可以进行在线留言的操作,如图5-8所示。

图5-8 留言板界面图
失物招领:在失物招领页面,用户可以物品名称、物品数量、物品分类、拾得时间、认领地址、物品状态、拾主、联系电话、地址等失物招领详情,还能进行在线评论的操作,如图5-9所示。

图5-9 失物招领界面图
寻物启事:在寻物启事页面,用户可以查看物品名称、衡器数量、物品图片、物品分类、丢失时间、物品状态、失主、联系电话、地址等寻物启事详情,还能进行在线评论的操作,如图5-10所示。

图5-10寻物启事界面图
界面概念流程图如下图所示:

图5-11界面流程图
5.3 管理员功能模块
管理员登录:管理员通过填写用户帐号、密码、验证码进行登录的操作,管理员登录页面如图5-12所示。

图5-12登录界面图
管理员登录进入失物招领系统可以查看个人中心、用户管理、物品分类管理、失物招领管理、寻物启事管理、留言板管理、论坛交流、系统管理等信息,并根据需求进行相关操作。

图5-13失物招领管理界面图
用户管理:在用户管理页面,管理员可以通过输入姓名进行查询,并根据需求进行新增删除的操作,还可以对已有用户信息进行详情、修改或删除的操作,用户管理页面如图5-14所示。

图5-14用户管理界面图
物品分类管理:在物品分类页面,管理员通过输入物品分类进行查询操作,还可以根据需求对物品分类进行新增、删除的操作,还可以对原有物品分类信息进行详情、修改、删除的操作,如图5-15所示。

图5-15物品分类管理界面图
失物招领管理:在失物招领管理页面,管理员可以查看物品名称、物品数量、物品图片、物品分类、拾得时间、认领地址、物品状态、拾主、联系电话、地址等信息,并进行在线审核、详情、修改、查看评论、删除的操作,如图5-16所示。

图5-16失物招领管理界面图
寻物启事管理:在寻物启事页面,管理员可以根据实际需求对寻物启事详情进行查询、审核、详情、修改、查看评论或删除的操作,寻物启事管理页面如图5-17所示。

图5-17寻物启事管理界面图
留言板:在留言板页面,管理员可以查看用户名、留言内容、留言图片、回复内容、回复图片等信息,并可以根据需求进行详情、修改、回复或删除的操作,留言板页面如图5-18所示。

图5-18留言板界面图
论坛交流:在论坛交流页面,管理员可以查看用帖子标题、用户名、状态等信息,并可以根据需求进行详情、修改、查看评论或删除的操作,论坛交流页面如图5-19所示。

图5-19论坛交流界面图
系统管理:在系统管理页面,管理员可以管理轮播图和公告信息;点击公告信息,管理员可以对标题、图片、内容等进行修改、删除或新增的操作,系统管理页面如图5-20所示。

图5-20系统管理界面图
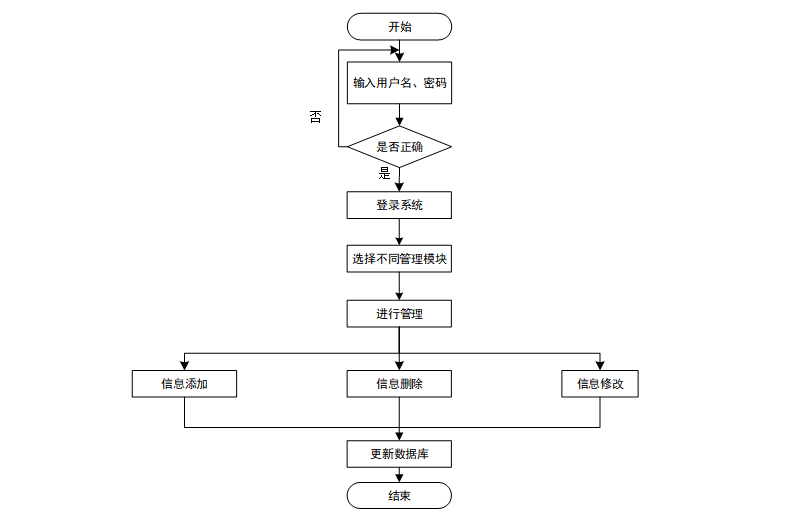
管理员登录进入失物招领系统进行不同模块信息管理的总体流程图如图5-20所示。

图5-20 管理员模块总体流程图
5.3 用户后台管理功能模块
用户登录进入失物招领系统后台管理可以查看个人中心、失物招领管理、寻物启事管理等内容,并根据需求进行相关操作。用户后台管理功能如图5-21所示。

图5-21用户后台功能界面图
个人中心:在个人中心页面,用户可以修改登录密码和个人信息,个人信息包括用户帐号、姓名、性别、头像、身份证、手机,个人中心管理页面如图5-22所示。

图5-22个人中心界面图
用户功能模块操作流程图如图5-23所示:

图5-23用户功能模块操作流程图
源码无偿分享,文未领取
魔乐社区(Modelers.cn) 是一个中立、公益的人工智能社区,提供人工智能工具、模型、数据的托管、展示与应用协同服务,为人工智能开发及爱好者搭建开放的学习交流平台。社区通过理事会方式运作,由全产业链共同建设、共同运营、共同享有,推动国产AI生态繁荣发展。
更多推荐

所有评论(0)