计算机毕业设计springboot共享单车管理系统 基于Spring Boot框架的智慧单车租赁服务平台设计与实现 城市绿色出行公共自行车智能管理系统开发
随着城市化进程加速和环保意识提升,共享单车已成为解决"最后一公里"出行问题的重要方式,受到广大市民青睐。然而,车辆规模的急剧扩张也带来了调度不及时、停放秩序混乱、用户行为难以监管等一系列管理难题,传统的人工管理模式已无法满足精细化运营需求。如何利用物联网、大数据、云计算等现代信息技术,实现车辆的实时定位监控、智能化调度以及用户信用体系的构建,成为当前共享出行领域亟待解决的关键课题,也是推动城市绿色
计算机毕业设计springboot共享单车管理系统dh08byg4 (配套有源码 程序 mysql数据库 论文)
本套源码可以在文本联xi,先看具体系统功能演示视频领取,可分享源码参考。
随着城市化进程加速和环保意识提升,共享单车已成为解决"最后一公里"出行问题的重要方式,受到广大市民青睐。然而,车辆规模的急剧扩张也带来了调度不及时、停放秩序混乱、用户行为难以监管等一系列管理难题,传统的人工管理模式已无法满足精细化运营需求。如何利用物联网、大数据、云计算等现代信息技术,实现车辆的实时定位监控、智能化调度以及用户信用体系的构建,成为当前共享出行领域亟待解决的关键课题,也是推动城市绿色交通可持续发展的重要技术支撑。
本文档详细阐述了一套完整的共享单车信息化管理解决方案,采用B/S架构设计,基于Java语言与Spring Boot框架开发,结合MySQL数据库实现数据持久化存储。系统遵循模块化、可扩展的设计原则,涵盖车辆全生命周期管理、用户服务、运营监控等多个业务维度,通过实时数据采集与分析,为车辆调度决策提供数据支持,同时建立用户行为监控机制,规范骑行与停放行为,旨在通过技术手段提升车辆周转效率,降低运营成本,优化用户骑行体验。
系统功能模块包括:
用户账户管理、单车信息检索与展示、多条件查询筛选、车辆收藏、在线评论、租赁订单生成、租赁时间管理、车辆归还处理、租赁时长计算、费用自动结算、支付状态管理、故障报修提交、报修状态跟踪、维修信息记录、公告须知浏览、公告分类查看、在线客服咨询、提问与回复交互、个人中心信息维护、密码修改、租赁历史查看、归还记录查询、我的收藏管理、用户档案管理、单车分类维护、停放点设置管理、车辆状态监控、车辆信息维护、租赁订单管理、归还信息管理、故障报修处理、维修任务调度、系统公告发布、首页内容配置。
整套系统功能覆盖共享单车业务全流程,前端为用户提供从车辆查找、预约租赁、扫码开锁、骑行计费和故障上报的完整服务闭环,后端实现车辆档案、停放网点、订单流水、维修记录的全生命周期数字化管理,同时集成信息发布与用户反馈渠道,形成连接用户、车辆、运营方的智能管理平台,有效提升共享单车的运营效率与服务质量。
注:以上是纯课题毕业设计功能介绍,并非实际开发完成,最终开发完成的毕业设计程序以下面的的环境软件、功能图和界面为准。
系统所需要的环境软件:idea、eclipse+mysql5.7、8.0+Navicat+JDK1.8+tomcat7.0
系统设计
4.1 系统体系结构
管理员管理用例图4-1所示。

图4-1 管理员管理用例图
登录管理用例图4-2所示。

图4-2 登录管理用例图

图4-3 用户用例图

图4-4 管理员用例图
4.2 系统总功能结构设计
系统按照用户的实际需求开发而来,贴近生活。从管理员通过正确的账号的密码进入系统,可以使用相关的系统应用。管理员总体负责整体系统的运行维护,统筹协调。
系统整体模块设计:系统分为管理员和用户两大角色,系统管理员有最大的权限,总体功能展示如图4-5所示。

图4-5 系统总体功能图
4.3开发流程设计
系统开发流程的分析是一个至关重要的过程,它是指通过系统的设计开发目的初衷、面向使用用户的范围、系统运行和操作的安全性、各种问题的处理以及后台数据的分析能力等各个角度,来对共享单车管理系统进行设计、开发、搭建和调节,以保证该系统能够顺利的完成,达到预期的工作状态。上述每个环节、每个步骤一开始就要下足功夫,从各个方面、各个角度进行调查研究,进行大量的测试和评估,来保证共享单车管理系统的正常和该系统的后台数据库的完整性以及安全性,从而把控系统所包含信息的安全性、确保信息进入、出口顺利过渡。然后,对系统和数据进行操作和分析,根据每一步的执行步骤,完成信息的流程图制作过程。
系统的开发对管理模型和系统应用中的数据库进行了分类,创建代码,以及系统测试,如图4-6所显示。

图4-6开发系统流程图
4.4 数据库设计原则
学习程序设计,如果要了解数据库管理系统或者是根据需求而制定的系统接口,就必须创建一种数据库管理系统的模式,用来保存数据资料,这样当在应用编程过程中时候,就不需要再向操作系统页面上加载信息,进而增加了整个系统的工作效率。信息库管理系统中保存着许多数据,应该说是一个管理信息系统建设的中心和基础,而信息库管理系统也为管理信息系统建设提出了新增、删除、更改和搜索的操作功能,使管理信息系统建设能够迅速地查询所需要的数据,而不会直接从程序代码中查找。信息库管理系统通过将信息表的各个组成部分按照特定的方法准确地合并,排序和组成信息库管理系统。
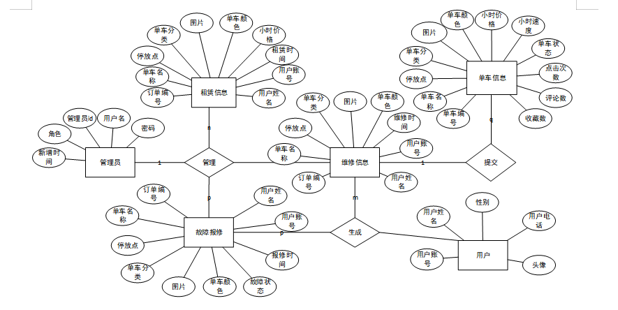
通过对共享单车管理系统的主要功能信息进行规划并分为若干功能实体信息,本系统的主要功能E-R图如图4-7、图4-8、图4-9、图4-10、图4-11。

图4-7用户信息E-R图

图4-8维修信息E-R图

图4-9租赁信息E-R图

图4-10故障报修E-R图

图4-11单车信息E-R图
共享单车管理系统的总体E-R图如图4-12所示:

图4-12 共享单车管理系统的总体E-R图
系统详细设计
5.1用户前台功能的实现
注册账号成功且登录系统后,用户即可进入主页查看首页、单车信息、公告须知、联系我们、个人中心,并开始执行业务操作,如图5-1所示:

图5-1 系统首页界面
在注册流程中,用户在Vue前端填写必要信息(如用户名、密码等)并提交。前端将这些信息通过HTTP请求发送到Java后端。后端处理这些信息,检查用户名是否唯一,并将新用户数据存入MySQL数据库。完成后,后端向前端发送注册成功的确认,前端随后通知用户完成注册。这个过程实现了新用户的数据收集、验证和存储。,如图5-2所示:

图5-2 用户注册界面
在登录流程中,用户首先在Vue前端界面输入用户名和密码。这些信息通过HTTP请求发送到Java后端。后端接收请求,通过与MySQL数据库交互验证用户凭证。如果认证成功,后端会返回给前端,允许用户访问系统。这个过程涵盖了从用户输入到系统验证和响应的全过程。如图5-3所示;

图5-3用户登录界图
个人中心页面可通过输入修改密码、租赁信息、归还信息、故障报修、维修信息、我的收藏具体信息等操作,如图5-4所示:

图5-4个人中心页面
用户可通过单车信息页面输入单车编号、单车名称、单车名称、单车状态、单车分类,进行查询,可以查看单车等具体信息,还可以进行收藏或者评论等操作,如图5-5所示:

图5-5单车信息页面
用户点击公告须知:在公告须知页面的搜索栏输入标题,进行查询,还可以查看标题、简介、发布时间、公告信息等内容,如图5-6所示:

图5-6公告须知页面
5.2管理员功能的实现
管理员登录,在登录页面选择需要登录的角色,在正确输入用户名和密码后,点击登录进入系统进行操作;如图5-7所示。

图5-7管理员登录界面
管理员进入系统主页面,主要功能包括对用户管理、单车分类管理、停放点管理、单车信息管理、租赁信息管理、归还信息管理、故障报修管理、维修信息管理、系统管理、我的信息等进行操作。管理员主页面如图5-8所示:

图5-8管理员主界面
用户在视图层(view层)进行交互,比如点击“新增”按钮或填写用户需求信息表单。这些用户信息动作被视图层捕获并作为请求发送给相应的控制器层(control1er层)。控制器接收到这些请求后,调用服务层(service层)以执行相关的业务逻辑,例如验证输入数据的有效性和与数据库的交互。服务层处理完这些逻辑后,进一步与数据访问对象层(DAO层)交互,后者负责具体的数据操作如查询、新增、更新或删除用户信息,并将操作结果返回给控制器。最终,控制器根据这些结果更新视图层,以便用户信息可以看到最新的信息或相应的操作反馈。在用户信息页面的输入栏中输入用户账号、性别进行搜索,可以查看到用户详细信息,并根据需要进行新增或者删除等操作。如图5-9所示:

图5-9用户界面
管理员点击“单车分类”会显示出所有的单车分类,支持输入单车分类进行搜索,如果想要增加新的单车分类,点击“新增”按钮,输入相关信息,点击“提交”按钮就可以增加了,同时可以选择某一条单车分类,点击“删除”进行删除,也可以点击后面的“新增”按钮对单车分类进行更新维护。如图5-10所示:

图5-10单车分类界面
单车信息在视图层(view层)进行交互,比如点击“新增”按钮或填写单车信息需求信息表单。这些单车信息动作被视图层捕获并作为请求发送给相应的控制器层(control1er层)。控制器接收到这些请求后,调用服务层(service层)以执行相关的业务逻辑,例如验证输入数据的有效性和与数据库的交互。服务层处理完这些逻辑后,进一步与数据访问对象层(DAO层)交互,后者负责具体的数据操作如查询、新增、更新或删除单车信息,并将操作结果返回给控制器。最终,控制器根据这些结果更新视图层,以便单车信息可以看到最新的信息或相应的操作反馈。在单车信息页面的输入栏中输入单车编号、单车名称、单车分类、单车状态进行搜索,可以查看到单车详细信息,并根据需要进行新增或者删除等操作如图5-11所示:

图5-11单车信息界面
管理员点击“租赁信息”会显示出所有的租赁信息,支持输入订单编号、单车名称、停放点、单车分类进行搜索,同时可以选择某一条租赁信息,点击“删除”进行删除,也可以点击后面的“修改”按钮对租赁信息进行更新维护。如图5-12所示:

图5-12租赁信息 界面
管理员点击“归还信息”会显示出所有的归还信息,支持输入订单编号、单车名称、停放点、单车分类、是否支付进行搜索,同时可以选择某一条归还信息,点击“删除”进行删除,也可以点击后面的“修改”按钮对归还信息进行更新维护。如图5-13所示:

图5-13归还信息界面
管理员点击“故障报修”会显示出所有的故障报修,支持输入订单编号、单车名称、停放点、单车分类进行搜索,同时可以选择某一条故障报修,点击“删除”进行删除,也可以点击后面的“维修”按钮对故障报修进行更新维护。如图5-14所示:

图5-14故障报修界面
管理员点击“维修信息”会显示出所有的维修信息,支持输入订单编号、单车名称、停放点、单车分类、是否支付进行搜索,同时可以选择某一条维修信息,点击“删除”进行删除,也可以点击后面的“修改”按钮对维修信息进行更新维护。如图5-15所示:

图5-15维修信息界面
管理员点击“系统管理”会显示出所有的系统管理,支持输入标题进行搜索,同时可以选择某一条系统管理,点击“删除”进行删除,也可以点击后面的“新增”按钮对系统管理进行更新维护。如图5-16所示:

图5-16系统管理界面
源码无偿分享,文未领取
魔乐社区(Modelers.cn) 是一个中立、公益的人工智能社区,提供人工智能工具、模型、数据的托管、展示与应用协同服务,为人工智能开发及爱好者搭建开放的学习交流平台。社区通过理事会方式运作,由全产业链共同建设、共同运营、共同享有,推动国产AI生态繁荣发展。
更多推荐

所有评论(0)