适用于便携设备的PD快充方案:支持1-3节电池,充电电流高达3A(ECP5702+FP8207充电芯片)
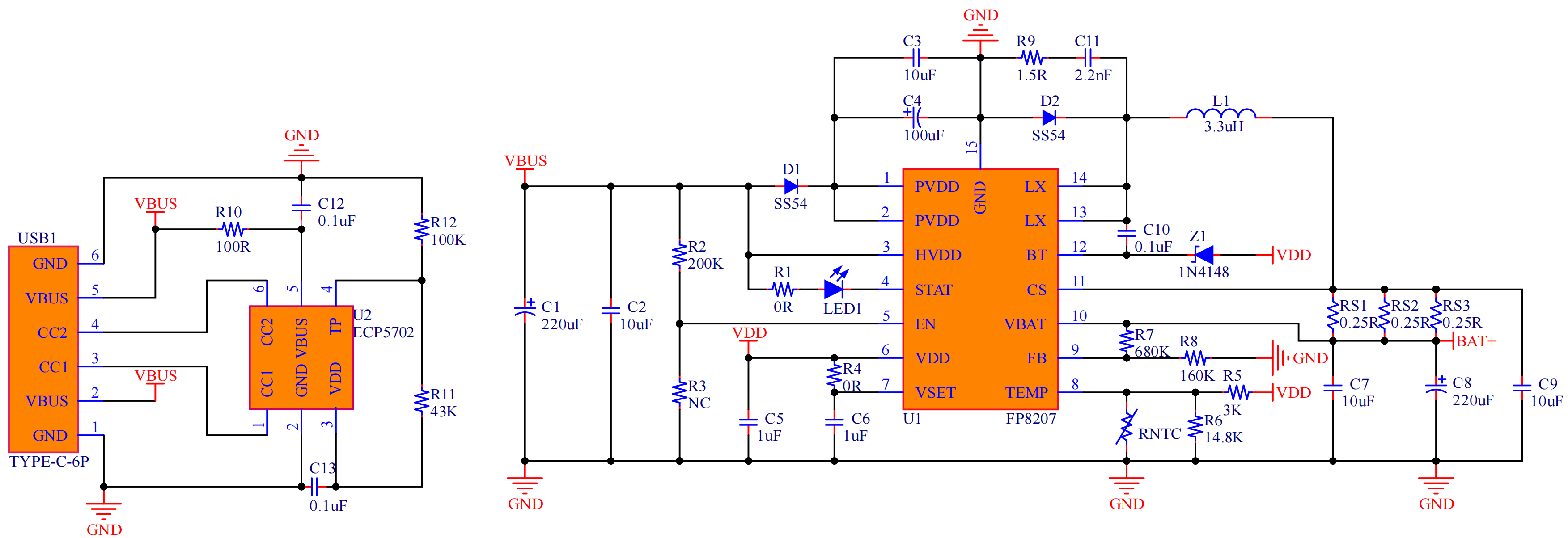
本文介绍了一种基于ECP5702PD诱骗芯片与FP8207同步降压充电芯片的TYPE-CPD快充方案。该方案通过前端诱骗+后端降压"架构,支持1-3节锂电池充电,最大充电电流达3A。方案特点包括智能PD电压请求(5V-20V)、宽输入电压范围(4.9V-16V)、高精度充电(±1%)及多重保护机制。FP8207芯片提供高效同步降压充电管理,配合ECP5702的协议控制,实现快速安全的充电
本方案基于ECP5702 PD诱骗芯片与FP8207 同步降压充电芯片的组合方案,支持TYPE-C PD快充输入,可实现最大3A的快速充电。

方案支持1-3节锂电池、聚合物电池等多种电池类型,具有PD电压智能请求、宽输入电压范围、充电参数可调、高集成度及完善保护机制等特点。
方案原理:

方案描述:
本方案由前端协议芯片ECP5702和后端充电管理芯片FP8207协同工作。
ECP5702作为PD SINK控制器,负责与PD充电器进行通信,可以智能请求所需的电压(5V/9V/12V/15V/20V),为后级电路提供稳定、高效的高电压输入。
FP8207是一款高效的同步降压充电器,接收来自ECP5702的电压,并将其转换为精确可控的电流和电压,为1-3节电池进行快速、安全的充电。
通过这种“前端诱骗+后端降压”的架构,方案能够从普通的PD充电器获取最大功率,实现高达3A的大电流快速充电效果。
方案特点:
① 智能PD电压请求:通过ECP5702可自动请求5V/9V/12V/15V/20V电压,优化系统效率。
② 宽范围输入与输出:输入电压范围4.9V-16V(通过ECP5702扩展至20V);可编程电池充电电压范围4.1V-12.6V,支持1至3节电池充电。
③ 大电流快速充电:支持高达3A的可编程充电电流,实现快速充电。
④ 高精度与高效率:充电电压预设精度±1%;固定500KHz开关频率,支持94%占空比,系统效率高。
⑤ 全功能充电管理:支持自动充电流程(消流/恒流/恒压)、充电状态指示、电池温度监测。
⑥ 全面保护机制:集成输入欠压锁定(UVLO)、过热保护等多重安全措施,确保充电安全可靠。
⑦ 外围简洁,体积小巧:两颗芯片均需极少外部元件,有助于实现小体积、低成本的解决方案。
技术参数:
|
芯片 |
参数类别 |
规格详情 |
|
ECP5702 (PD SINK 控制器) |
PD 协议支持 |
支持 PD 2.0/3.0 协议,可请求电压:5V,9V,12V,15V,20V |
|
核心功能 |
自动触发 PD 通信,可编程请求最大电压或指定电压。 |
|
|
封装 |
SOT23-6L |
|
|
FP8207 (同步降压充电器) |
输入电压范围 |
4.9V -16V (可与 ECP5702 请求的 PD 电压完美匹配) |
|
充电管理 |
充电电流:高达 3A (可调)浮充电压: 4.1V ~ 12.6V (可编程,支持 1-3 节电池)充电电压精度: ±1%开关频率: 500KHz (固定) |
|
|
关键特性 |
自动充电流程(涓流 / 恒流 / 恒压)、充电状态指示、电池温度监测、支持 94% 占空比。 |
|
|
保护功能 |
输入欠压锁定 (UVLO)、过热保护。 |
|
|
封装 |
TSSOP-14L |
方案展示:
ECP5702可适配多款不同品牌的充电芯片,实现快充功能。
|
芯片型号 |
品牌名称 |
充电方式 |
充电节数 |
|
JW3655E |
杰华特 |
升降压 |
1-4节 |
|
IU5180C |
埃诚攸 |
升降压 |
1-4节 |
|
IP2326 |
英集芯 |
升压 |
2-3节 |
魔乐社区(Modelers.cn) 是一个中立、公益的人工智能社区,提供人工智能工具、模型、数据的托管、展示与应用协同服务,为人工智能开发及爱好者搭建开放的学习交流平台。社区通过理事会方式运作,由全产业链共同建设、共同运营、共同享有,推动国产AI生态繁荣发展。
更多推荐



所有评论(0)