比较山海鲸数据可视化和Data MAX,谁赢了?
在如今这个大数据发展迅猛的时代,数据普及化一定是大势所趋。很多人应该已经了解,国外已经有很多优秀的数据可视化工具了,但却不知道国内也有很多很不错的数据可视化软件,今天我就给大家说一说国内两个我认为做的比较好的数据可视化工具吧。.........
在如今这个大数据发展迅猛的时代,数据普及化一定是大势所趋。很多人应该已经了解,国外已经有很多优秀的数据可视化工具了,但却不知道国内也有很多很不错的数据可视化软件,今天我就给大家说一说国内两个我认为做的比较好的数据可视化工具吧。
-
Data Max

Data MAX是 DataHuner 自主研发的一款用于配置数据可视化大屏的工具平台。它提供了丰富的可视化设计组件,通过简单的点击、拖拽等操作,只要几分钟就可以配置出一页炫酷的可视化大屏。
该产品具有以下特性:
①多数据源接入,实时数据展现
基于异构数据源整合,可轻松接入企业各个业务系统,彻底打破数据孤岛。
②多种主题风格,满足定制化需求

内置多种主题风格,支持包括指挥中心、业务看板、汇报演示等业务场景,可根据不同的业务需求选择合适的模板,同时也支持用户自由定制风格和样式。
③丰富的组件库,可自由布局
提供丰富的可视化设计组件,包括常用的数据图表、图形、控件以及具有3D效果的地图组件等;通过拖拽操作即可进行布局,满足用户DIY需求。
相较于国内其他数据可视化产品而言,我认为Data MAX主要有以下2个突出的优势:
①统一后台管理,灵活设置权限
支持管理员对用户、团队和公共数据源的统一管理,同时可根据业务需要,进行大屏的管理,并为企业中的不同角色分配对应的可视化大屏使用权限。
②持续的组件定制服务
根据数据可视化业务的延伸和需求,数猎天下开发团队可持续为企业进行组件扩充与定制支持,企业也可以依据开发者文档,自行扩充组件储备库,实现更丰富、炫酷的可视化。
相较于其他的产品,它也有一些小劣势:
①大屏模板“颜值”不足
如今的可视化工具已经不单单是数据分析的需求,对于整体的美观程度的要求也是越来越高,Data MAX的大屏模板色彩相对单一,通俗来说就是不够“酷炫、高端大气、上档次”。
②3D 引擎相对薄弱
还是一个“颜值至上”的问题,好的数字孪生引擎能够给用户带来更好的观感和使用,如果Data MAX后续能够优化一下3D引擎,相信能够带给用户更好的选择吧。
-
山海鲸数据可视化

山海鲸可视化是一套技术自主可控的、国产自研的、零代码数字孪生可视化工具集,包含了三套工具:山海鲸数据管家、山海鲸编辑器和山海鲸查看器。其中山海鲸编辑器是一款免费的零代码数字孪生开发平台,基于自研数字孪生渲染引擎 Cetus3D 和 CaaS 架构,不仅可以支持游戏级渲染视效,而且支持 BS/CS 一键切换。
该产品具有的优势:
山海鲸可视化的产品优势可以总结为:两大特点和三大独门秘籍。
(1)两大特点:

- 二维真免费
是否真免费关键在于是否可以在真实项目中免费使用。山海鲸将二维项目制作全流程的所有功能全部免费,无任何功能和数量限制,甚至在给客户做私有化项目部署时都无需付费。

- 三维真自研
目前市场上数字孪生平台的三维引擎方案通常有两类:
一类是自研的三维引擎,这类平台的特点是产品宣传展示的项目效果是通过自研引擎产品制作的;在目前市场上所有三维真自研的平台中,山海鲸可视化的引擎渲染效果处于领先水平。
另一类是基于游戏引擎的,这类平台的问题是通过他们自己的平台无法做出官方宣传的效果,还得再配合 UE 等游戏引擎制作。

(2)三大独门秘籍

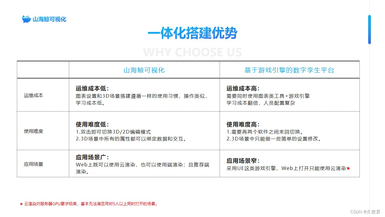
一体化场景搭建
一体化场景搭建指的是二维图表制作和三维场景搭建整合在一个软件中,且从属性编辑,到交互调整均采用相同的设置方式。软件还内置了丰富的图表组件、模型库和可视化模板。

GIS 深度融合
山海鲸可视化通过将 GIS 应用融合进自研 Cetus3D 渲染引擎中,从而真正做到了数字孪生和 GIS 的深度融合,不仅让数字孪生能够更好的应用 GIS 服务,而且让 GIS 的视效得到了极大提升。

CSaaS 技术
传统的数字孪生产品通常只能是在 BS 和 CS 架构中二选一,而山海鲸可视化的自研 CSaaS 架构可以做到 BS 和 CS 架构的融合,只需要安装一个软件,就可以同时支持 BS 和 CS,从而可以支持更丰富的应用场景。

要说缺点,山海鲸可视化唯一的缺点就是相较于国内其他的可视化产品起步较晚,别的方面简直没得说。
这两款产品都是我使用过的,虽然各有所长,但也难免有所偏爱,如果非要二选一的话,我还是会选择用山海鲸可视化,虽然Data MAX也是一款好用的可视化大屏软件,但是山海鲸可视化在众多可视化工具中是难能的简单易上手、物美且价廉,尤其是它的个人版还是免费的,这也是我觉得非常值得称赞的地方。以上就是我的一些个人见解,如有缺漏欢迎补充。
魔乐社区(Modelers.cn) 是一个中立、公益的人工智能社区,提供人工智能工具、模型、数据的托管、展示与应用协同服务,为人工智能开发及爱好者搭建开放的学习交流平台。社区通过理事会方式运作,由全产业链共同建设、共同运营、共同享有,推动国产AI生态繁荣发展。
更多推荐

所有评论(0)