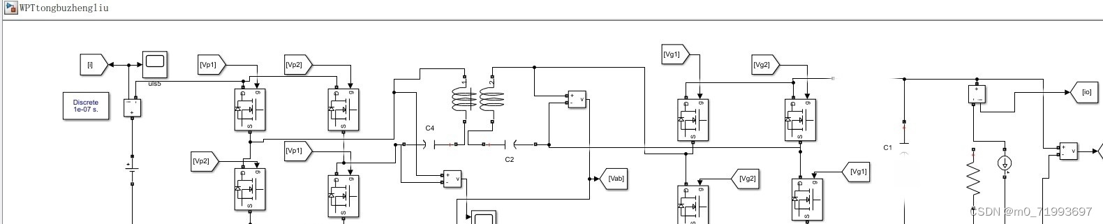
无线电能传输 wpt 磁耦合谐振 过零检测 matlab simulink仿真 pwm MOSFET,过零检测模块
无线电能传输 wpt磁耦合谐振 过零检测matlabsimulink仿真 pwm MOSFET,过零检测模块基于二极管整流的无线电能传输设计基于同步整流的无线电能传输设计(含过零比较)两个一起打包ID:83129621276351260爱吃卤烤猪蹄的地铁...
·
无线电能传输 wpt 磁耦合谐振 过零检测
matlab simulink仿真 pwm MOSFET,过零检测模块
基于二极管整流的无线电能传输设计
基于同步整流的无线电能传输设计(含过零比较)
两个一起打包
ID:83129621276351260
爱吃卤烤猪蹄的地铁



魔乐社区(Modelers.cn) 是一个中立、公益的人工智能社区,提供人工智能工具、模型、数据的托管、展示与应用协同服务,为人工智能开发及爱好者搭建开放的学习交流平台。社区通过理事会方式运作,由全产业链共同建设、共同运营、共同享有,推动国产AI生态繁荣发展。
更多推荐



所有评论(0)