matlab绘制凸多面体,科学网—MATLAB中计算凸多边形面积和凸多面体体积的简便方法 - 王福昌的博文...
一、凸多边形x = rand(10,1)y = rand(10,1)dt = delaunayTriangulation(x,y)[k a] = convexHull(dt)plot(dt.Points(:,1),dt.Points(:,2), '.', 'markersize',10); hold on;plot(dt.Points(k,1),dt.Points(k,2), 'r'); hold
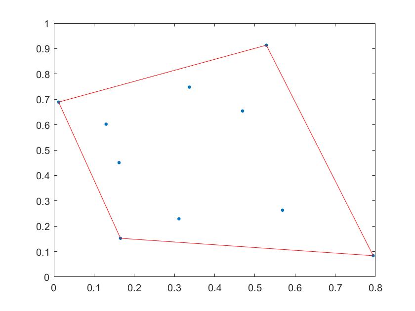
一、凸多边形
x = rand(10,1)
y = rand(10,1)
dt = delaunayTriangulation(x,y)
[k a] = convexHull(dt)
plot(dt.Points(:,1),dt.Points(:,2), '.', 'markersize',10); hold on;
plot(dt.Points(k,1),dt.Points(k,2), 'r'); hold off;
得到
k = 4
10
7
9
4
a =
0.4075

二、凸多面体
X = rand(25,3);
dt = delaunayTriangulation(X);
[ch v] = convexHull(dt);
trisurf(ch, dt.Points(:,1),dt.Points(:,2),dt.Points(:,3), 'FaceColor', 'cyan')
>> %体积
v =
0.4133

转载本文请联系原作者获取授权,同时请注明本文来自王福昌科学网博客。
链接地址:http://blog.sciencenet.cn/blog-292361-1055925.html
上一篇:MATLAB中绘制数据直方图的新函数histogram2
下一篇:Cleve Moler 的两本MATLAB教材
魔乐社区(Modelers.cn) 是一个中立、公益的人工智能社区,提供人工智能工具、模型、数据的托管、展示与应用协同服务,为人工智能开发及爱好者搭建开放的学习交流平台。社区通过理事会方式运作,由全产业链共同建设、共同运营、共同享有,推动国产AI生态繁荣发展。
更多推荐


所有评论(0)