可白嫖源码-springboot基于微信小程序的点餐系统(案例分析)-附源码
整个开发过程首先对微信小程序的点餐系统进行需求分析,得出微信小程序的点餐系统主要功能。接着对微信小程序的点餐系统进行总体设计和详细设计,总体设计主要包括小程序功能设计、小程序总体结构设计、小程序数据结构设计和小程序安全设计等;详细设计主要包括微信小程序的点餐系统数据库访问的实现,主要功能模块的具体实现,模块实现关键代码等。最后对微信小程序的点餐系统进行了功能测试,并对测试结果进行了分析总结,得出微
摘 要
基于微信的点餐系统是利用微信中的小程序功能来实现,自2011年微信诞生以来,微信的使用越来越普遍,尤其最近几年微信旗下的微信小程序因其不占内存,用完即走的特点吸引越来越多用户,使用微信小程序设计的系统也越来越多。本课题利用了发展至今逐渐趋于成熟的小程序来满足餐饮顾客的需求,优化了传统人工点餐的流程,使得用户可以通过微信小程序进行下单,店员接收到订单信息后,可以对用户提供相关服务。
本文以实际运用为开发背景,运用软件工程原理和开发方法,它主要是采用java语言技术、springboot框架和mysql 数据库来完成对系统的设计。整个开发过程首先对微信小程序的点餐系统进行需求分析,得出微信小程序的点餐系统主要功能。接着对微信小程序的点餐系统进行总体设计和详细设计,总体设计主要包括小程序功能设计、小程序总体结构设计、小程序数据结构设计和小程序安全设计等;详细设计主要包括微信小程序的点餐系统数据库访问的实现,主要功能模块的具体实现,模块实现关键代码等。最后对微信小程序的点餐系统进行了功能测试,并对测试结果进行了分析总结,得出微信小程序的点餐系统存在的不足及需要改进的地方,为以后的微信小程序的点餐系统维护提供了方便,同时也为今后开发类似微信小程序的点餐系统提供了借鉴和帮助。
微信小程序的点餐系统开发使系统能够更加方便快捷,同时也促使微信小程序的点餐系统变的更加系统化、有序化。系统界面较友好,易于操作。
关键词 :点餐系统;微信小程序;Mysql数据库;Java语言
Springboot's ordering system based on WeChat mini program
The ordering system based on WeChat is implemented using the mini program function in WeChat. Since the birth of WeChat in 2011, the use of WeChat has become more and more common, especially in recent years, WeChat's WeChat mini programs have attracted more and more users due to their characteristics of not occupying memory and leaving immediately after use, and more and more systems are designed using WeChat mini programs. This project utilizes a mini program that has gradually matured to meet the needs of catering customers, optimizing the traditional manual ordering process, allowing users to place orders through WeChat mini programs. After receiving order information, shop assistants can provide relevant services to users.
This article takes practical application as the development background, applies software engineering principles and development methods, and mainly uses Java language technology, Spring Boot framework, and MySQL database to complete the system design. The entire development process starts with a requirement analysis of the ordering system of the WeChat mini program, and identifies the main functions of the ordering system of the WeChat mini program. Next, the overall and detailed design of the ordering system for WeChat mini programs will be carried out. The overall design mainly includes the functional design of the mini program, the overall structure design of the mini program, the data structure design of the mini program, and the security design of the mini program; The detailed design mainly includes the implementation of the ordering system database access of the WeChat mini program, the specific implementation of the main functional modules, and the key code for module implementation. Finally, a functional test was conducted on the ordering system of the WeChat mini program, and the test results were analyzed and summarized. The shortcomings and areas for improvement of the ordering system of the WeChat mini program were identified, providing convenience for the maintenance of the ordering system of the WeChat mini program in the future, and also providing reference and assistance for the development of ordering systems similar to WeChat mini programs in the future.
The development of the ordering system for WeChat mini programs makes the system more convenient and efficient, while also promoting a more systematic and orderly ordering system for WeChat mini programs. The system interface is relatively friendly and easy to operate.
Keywords: ordering system; WeChat mini program; MySQL database; Java language
目 录
Springboot's ordering system based on WeChat mini program
表categorization_of_dishes (菜品分类)
1 概述
1.1研究背景
互联网大环境下,人们越来越习惯互联网带来的便捷方式。如今,智能手机已经渗透到我们生活、学习和工作的方方面面。2017年微信小程序上线,实现了应用"触手可及的梦想。从用户角度,微信小程序是轻型APP,“悦读”体验与APP等值,APP的用户体验比手机网页和电脑网页更便捷。从开发者角度,小程序开发门槛、开发成本、推广成本都相对较低,而且也能满足简单的基础应用。
随着信息时代的快速发展,互联网的优势和普及,人们生活水平的不断提高,工作时间的繁忙,使得点餐系统的开发成为必需。点餐系统主要是借助计算机,通过对点餐系统所需的信息管理,增加用户的选择,同时也方便广大用户信息的及时查询、修改以及对点餐系统信息的及时了解。点餐系统给人们带来了更多的选择,该系统通过和数据库软件协作来满足用户的需求。实现人们和服务类店员互利双赢。
1.2 研究意义
随着国内经济形势的不断发展,中国互联网进入了一个难得的高峰发展时期,这使得中外资本家纷纷转向互联网市场。 然而,许多管理领域的不合理结构,人员不足以及市场管理需求的增加使得更多的人具备了互联网管理的意识。
在当今高度发达的信息中,信息管理改革已成为一种更加广泛和全面的趋势。 “微信小程序的点餐系统”是基于Mysql数据库,在springboot框架程序设计的基础上实现的。为确保中国经济的持续发展,信息时代日益更新,服务行业仍在蓬勃发展。同时,随着信息社会的快速发展,各种管理系统面临着越来越多的数据需要处理,如何用方便快捷的方式使管理者在广阔的数据海洋里面查询、存储、管理和共享有效的数据信息,对我们的学习,工作和生活具有重要的现实意义。因此,国内外学术界对此进行了深入而广泛的研究,一个新的研究领域——微信小程序的点餐系统诞生了。
1.3 本课题主要工作
一开始,本文就对系统内谈到的基本知识,从整体上进行了描述,并在此基础上进行了系统分析。为了能够使本系统较好、较为完善的被设计实现出来,就必须先进行分析调查。基于之前相关的基础,在功能上,对新系统进行了细致的分析。然后通过详细的分析,进行系统设计,其次,系统在实施的可行性上,我选择了微信小程序技术来进行开发设计,在数据存储上,采用 Mysql数据库来进行设计。由于微信小程序和Mysql都已经非常成熟,因此无论在各个方面,都非常可靠安全实用。最后对系统进行测试完善并发布。
2 系统开发环境
2.1开发技术
本系统前端部分基于MVVM模式进行开发,采用B/S模式,后端部分基于Java的ssm框架进行开发。
前端部分:前端框架采用了比较流行的渐进式JavaScript框架Vue.js。使用Vue-Router和Vuex实现动态路由和全局状态管理,Ajax实现前后端通信,Element UI组件库使页面快速成型,项目前端通过栅格布局实现响应式,可适应PC端、平板端、手机端等不同屏幕大小尺寸的完美布局展示。
后端部分:采用ssm作为开发框架,同时集成MyBatis、Redis等相关技术。
2.2 java技术
Java语言是在二十世纪末由Sun公司发布的,而且公开源代码,这一优点吸引了许多世界各地优秀的编程爱好者,也使得他们开发出当时一款又一款经典好玩的小游戏。Java语言是纯面向对象语言之一,从发布初期到现今,可以说有将近20多年的历史,已发展成为人类计算机编程语言发展史上的一个深远影响。
Java语言具有非常多种的特性:(1)跨平台的无关性;(2)面向对象; (3)安全性得以保障;(4)支持多个任务;(5)多种编写方式,代码编写简单。对比其他的低级语言、高级语言,Java语言具有明显的显著优势以及未来开阔的前景,可以广泛的应用在个人笔记本电脑、大数据、大型游戏等等。
首先,Java语言具有面向对象的特性,并且易于理解。关于对象,其实可以理解成每一种事物都是一种对象,包括我们人类自身都是一种对象。利用面向对象语言的基本特征来解决软件开发中的实际问题,为有效软件开发提供了技术支持。
其次,Java 语言具有很好的跨平台无关性。所编写出来的应用程序是Java语言编写的,那么就无需再使用编译器来修改程序代码,可以直接在任何计算机系统中运行,Windows系统可以运行,在Linux系统中也可以,也就是经过一次编译,可以到处运行,所以Java语言具有卓越的可移植性,可以很好的跨平台实现。
2.3 Mysql数据库
mysql 数据库它有很多的优点,例如它在操作上能够让人通俗易懂、功能强大、信息储存量高等优点。所以被人们广泛应用,对于mysql数据库来说它一般主要是对数据进行编码和查询,而且在很多的设计当中都应用到了该数据库,在此过程当中我们可以对常规的数据进行查询和组合,所以我们在进行使用mysql数据库的时候只要对编写一小段的数据就能实现相应的功能。数据库,就是数据存储的储藏室,只不过数据是存储在计算机上的,而不是现实中的储藏室,数据的存放是按固定格式,而不是无序的,则定义就是 :长期有固定格式,可以共享的存储在计算机存储器上。数据库管理主要包括数据表的建立,数据存储、修改和增加数据,为了使数据库系统能够正常运行,相关人员进行的管理工作。数据表的建立,可以对数据表中的数据进行调整,数据的重新组合及重新构造,保证数据的安全性。
2.4 小程序框架以及目录结构介绍
整个小程序框架系统分为两部分:逻辑层和视图层。小程序开发框架的目标是通过尽可能简单、高效的方式让开发者可以在微信中开发具有原生小程序体验的服务。小程序在视图层与逻辑层间提供了数据传输和事件系统,提供了自己的视图层以及逻辑层框架,让开发者能够专注于数据与逻辑。框架的核心是一个响应的数据绑定系统,可以让数据与视图非常简单地保持同步。在逻辑层做数据修改,在视图层就会做相应的更新。框架提供了一套基础的组件,这些组件自带微信风格的样式以及特殊的逻辑,开发者可以通过组合基础组件,创建出强大的微信小程序 。
2.5 spring boot框架介绍
Spring框架是Java平台上的一种开源应用框架,提供具有控制反转特性的容器。尽管Spring框架自身对编程模型没有限制,但其在Java应用中的频繁使用让它备受青睐,以至于后来让它作为EJB(EnterpriseJavaBeans)模型的补充,甚至是替补。Spring框架为开发提供了一系列的解决方案,比如利用控制反转的核心特性,并通过依赖注入实现控制反转来实现管理对象生命周期容器化,利用面向切面编程进行声明式的事务管理,整合多种持久化技术管理数据访问,提供大量优秀的Web框架方便开发等等。Spring框架具有控制反转(IOC)特性,IOC旨在方便项目维护和测试,它提供了一种通过Java的反射机制对Java对象进行统一的配置和管理的方法。Spring框架利用容器管理对象的生命周期,容器可以通过扫描XML文件或类上特定Java注解来配置对象,开发者可以通过依赖查找或依赖注入来获得对象。Spring框架具有面向切面编程(AOP)框架,SpringAOP框架基于代理模式,同时运行时可配置;AOP框架主要针对模块之间的交叉关注点进行模块化。Spring框架的AOP框架仅提供基本的AOP特性,虽无法与AspectJ框架相比,但通过与AspectJ的集成,也可以满足基本需求。Spring框架下的事务管理、远程访问等功能均可以通过使用SpringAOP技术实现。Spring的事务管理框架为Java平台带来了一种抽象机制,使本地和全局事务以及嵌套事务能够与保存点一起工作,并且几乎可以在Java平台的任何环境中工作。Spring集成多种事务模板,系统可以通过事务模板、XML或Java注解进行事务配置,并且事务框架集成了消息传递和缓存等功能。Spring的数据访问框架解决了开发人员在应用程序中使用数据库时遇到的常见困难。它不仅对Java:JDBC、iBATS/MyBATIs、Hibernate、Java数据对象(JDO)、ApacheOJB和ApacheCayne等所有流行的数据访问框架中提供支持,同时还可以与Spring的事务管理一起使用,为数据访问提供了灵活的抽象。Spring框架最初是没有打算构建一个自己的WebMVC框架,其开发人员在开发过程中认为现有的StrutsWeb框架的呈现层和请求处理层之间以及请求处理层和模型之间的分离不够,于是创建了SpringMVC。
3 系统分析
所谓系统分析就是,管理员通过与用户客户端的沟通,所获取的信息,然后把这些信息通过需求说明书的方式展示给用户和开发人员。在软件功能发展的历史长河中,很长时间,特别是最开始的时候,需求分析的重要性并不被人们所认同,例如当时美国IBM公司为英国电信公司开发一套信息管理系统,在需求不明确的情况下开始开发,最初的工期为一年,由于需求获取不清晰导致工期推迟了半年多,造成巨大损失。我们很多软件公司也存在这种情况,边需求,边开发,甚至与客户没有沟通清楚的情况下,直接照搬同类型的项目进行更改,导致到系统验收的时候,重新更改,造成了人力、物力的极大浪费。而导致这一切后果的原因就是需求获取不及时、不清楚、不全面。
3.1 可行性分析
微信小程序的点餐系统主要目标是实现餐桌信息、菜品信息、门店信息、菜品订单等相关信息管理服务。在确定了目标后,我们从以下四方面对能否实现本系统目标进行可行性分析。
3.1.1 技术可行性
点餐系统主要采用微信小程序技术,java语言,Mysql数据库,对于应用程序的开发要求具备完整功能,使用简单的特点,并建立一个数据完整安全稳定的数据库。微信小程序的点餐系统的开发技术具有很高可行性,且开发人员掌握了一定的开发技术,所以系统的开发具有可行性。
3.1.2操作可行性
微信小程序的点餐系统的登录界面简单易于操作,采用常见的界面窗口来登录界面,通过电脑进行访问操作,用户只要平时使用过电脑都能进行访问操作。此系统的开发采用微信小程序开发,后台结合java语言,这些开发环境使系统更加完善。本系统具有易操作、易管理、交互性好的特点,在操作上是非常简单的。因此本系统可以进行开发。
3.1.3 经济可行性
微信小程序的点餐系统是服务端基于B/S模式、java技术,客户端采用微信小程序、采用Mysql数据库储存数据,所要求的硬件和软件环境,市场上都很容易购买,程序开发主要是管理系统的开发和维护。所以程序在开发人力、财力上要求不高,而且此系统不是很复杂,开发周期短,在经济方面具有较高的可行性。
3.1.4 法律可行性
此微信小程序的点餐系统是自己设计的管理系统,具有很大的实际意义。因为无论是软件还是数据库,采用的都是开源代码,因此这个系统的开发和设计,并不存在侵权等问题,在法律上完全具有可行性。
综上所述,微信小程序的点餐系统在技术、经济、操作和法律上都具有很高的可行性,开发此程序是可行的。
3.2系统流程分析
3.2.1系统开发流程
微信小程序的点餐系统开发时,首先进行需求分析,进而对系统进行总体的设计规划,设计系统功能模块,数据库的选择等,本系统的开发流程如图3-1所示

图3-1系统开发流程图
3.2.2 用户登录流程
为了保证系统的安全性,要使用本系统对系统信息进行管理,必须先登陆到系统中。如图3-3所示。

图3-2 登录流程图
3.2.3 系统操作流程
用户打开客户端并进入系统后,会先显示登录界面,输入正确的用户名和密码,系统自动检测信息,若信息无误,则用户会进入系统功能界面,进行操作,否则会提示错误无法登录,操作流程如图3-3所示。

图3-3 系统操作流程图
3.2.4 添加信息流程
管理员可以对用户信息等进行信息的添加、删除、修改,用户也可以对自己权限内的信息进行添加删除、修改等等操作,输入信息后,系统会自行验证输入的信息和数据,若信息正确,会将其添加到数据库内,若信息有误,则会提示重新输入信息,添加信息流程如图3-4所示。

图3-4 添加信息流程图
3.2.5 修改信息流程
管理员可以对餐桌信息、菜品信息、门店信息、订单信息等进行信息的修改,用户也可以对自己权限内的信息进行修改,首先进入修改信息界面,输入修改信息数据,系统进行数据的判断验证,修改信息合法则修改成功,信息更新至数据库,信息不合法则修改失败,重新输入。修改信息流程图如图3-5所示。

图3-5 修改信息流程图
3.2.6 删除信息流程
管理员可以对微信小程序的点餐系统管理等进行信息的删除,对要删除的信息进行选中后,点击删除按钮,系统会询问是否确定,若点击确定,则系统会删除掉选中的信息,并在数据库内对信息进行删除,删除信息流程图如图3-6所示。

图3-6 删除信息流程图
3.3用例分析
1.系统用户主要使用系统的微信小程序的点餐系统查看首页、个人中心、餐桌信息、菜品信息、门店信息、菜品订单、评价信息、我的收藏、留言反馈、公告信息等,下图所示为用户的用例图。

图3-1 系统用户用例图
2.管理员主要负责首页、个人中心、系统管理(轮播图、公告信息)、用户管理、店员管理、门店信息管理、餐桌信息管理、菜品信息管理、菜品分类管理、菜品订单管理、评价信息管理、留言反馈等功能模块,下图所示描述管理员的用例图。

图3-2 管理员用例图
3.店员主要负责首页、个人中心、餐桌信息管理、菜品信息管理、菜品分类管理、菜品订单管理等功能模块,下图所示描述店员的用例图。

图3-3店员用户用例图
3.4系统流程分析
3.4.1添加信息流程
添加信息,编号系统使用自动编号模式,没有用户填写,用户添加信息输入信息,系统将自动确认的信息和数据,验证的成功是有效的信息添加到数据库,信息无效,重新输入信息。添加信息流程如图3-3所示。

图3-3 添加信息流程图
3.4.2操作流程
用户想进入系统,首先进入系统登录界面,通过正确的用户名、密码,选择登录类型登录,系统会检查登录信息,信息正确,然后输入相应的功能界面,提示信息错误,登录失败。系统操作流程如图3-4所示。

图3-4操作流程图
3.4.3删除信息流程
用户选择要删除的信息并单击Delete按钮。系统提示是否删除信息。如果用户想要删除信息,系统将删除信息。系统数据库删除信息。删除信息流程图如图3-5所示。

图3-5 删除信息流程图
4系统概述
进过系统的分析后,就开始记性系统的设计,系统设计包含总体设计和详细设计。总体设计只是一个大体的设计,经过了总体设计,我们能够划分出系统的一些东西,例如文件、文档、数据等。而且我们通过总体设计,大致可以划分出了程序的模块,以及功能。但是只是一个初步的分类,并没有真正的实现。
整体设计,只是一个初步设计,而且,对于一个项目,我们可以进行多个整体设计,通过对比,包括性能的对比、成本的对比、效益的对比,来最终确定一个最优的设计方案,选择优秀的整体设计可以降低开发成本,增加公司效益,从这一点来讲,整体设计还是非常重要的。
微信小程序的点餐系统工作原理图如图4-1所示:

图4-1 系统工作原理图
4.1 系统结构设计
系统架构图属于系统设计阶段,系统架构图只是这个阶段一个产物,系统的总体架构决定了整个系统的模式,是系统的基础。基于微信小程序的点餐系统的整体结构设计如图4-2所示。

4-2 系统结构图
4.2数据库设计
数据库是计算机信息系统的基础。目前,电脑系统的关键与核心部分就是数据库。数据库开发的优劣对整个系统的质量和速度有着直接影响。
4.2.1 数据库设计原则
概念模式它主要是建立在数据需求分析的基础上,它通常是用概念数据模型来表示各个数据之间的联系,并且对系统用户进行信息的处理和管理,同时建立起E-R图来表示具体的实体、属性和联系的关系。
4.2.2 数据库实体
4.3 数据库设计原则
每个数据库的应用它们都是和区分开的,当运行到一定的程序当中,它就会与自己相关的协议与客户端进行通讯。那么这个系统就会对使这些数据进行连接。当我们选择哪个桥段的时候,接下来就会简单的叙述这个数据库是如何来创建的。当点击完成按钮的时候就会自动在对话框内弹出数据源的名称,在进行点击下一步即可,直接在输入相对应的身份验证和登录密码。
微信小程序的点餐系统的数据流程:

图4-4 系统数据流程图
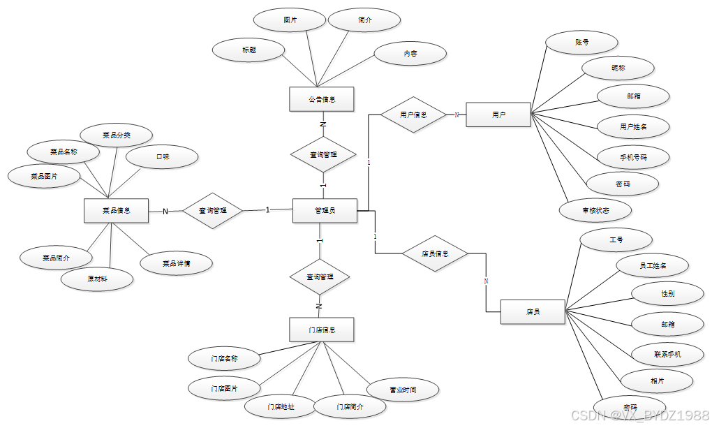
微信小程序的点餐系统实体E-R图,如图4.5所示。

图4.5实体E-R图
4.3.1 数据库表设计
数据库的表信息属于设计的一部分,下面介绍数据库中的各个表的详细信息。
|
address |
|||||
|
字段名称 |
类型 |
长度 |
不是null |
主键 |
字段说明 |
|
id |
bigint |
0 |
是 |
是 |
主键 |
|
addtime |
timestamp |
0 |
是 |
否 |
创建时间 |
|
userid |
bigint |
0 |
是 |
否 |
用户id |
|
address |
varchar |
200 |
是 |
否 |
地址 |
|
name |
varchar |
200 |
是 |
否 |
收货人 |
|
phone |
varchar |
200 |
是 |
否 |
电话 |
|
isdefault |
varchar |
200 |
是 |
否 |
是否默认地址 |
|
caipinfenlei |
|||||
|
字段名称 |
类型 |
长度 |
不是null |
主键 |
字段说明 |
|
id |
bigint |
0 |
是 |
是 |
主键 |
|
addtime |
timestamp |
0 |
是 |
否 |
创建时间 |
|
caipinfenlei |
varchar |
200 |
是 |
否 |
菜品分类 |
|
caipinxinxi |
|||||
|
字段名称 |
类型 |
长度 |
不是null |
主键 |
字段说明 |
|
id |
bigint |
0 |
是 |
是 |
主键 |
|
addtime |
timestamp |
0 |
是 |
否 |
创建时间 |
|
caipinmingcheng |
varchar |
200 |
是 |
否 |
菜品名称 |
|
caipintupian |
varchar |
200 |
否 |
否 |
菜品图片 |
|
caipinfenlei |
varchar |
200 |
是 |
否 |
菜品分类 |
|
kouwei |
varchar |
200 |
否 |
否 |
口味 |
|
yuancailiao |
varchar |
200 |
否 |
否 |
原材料 |
|
caipinjianjie |
longtext |
0 |
否 |
否 |
菜品简介 |
|
caipinxiangqing |
longtext |
0 |
否 |
否 |
菜品详情 |
|
faburiqi |
date |
0 |
否 |
否 |
发布日期 |
|
clicktime |
datetime |
0 |
否 |
否 |
最近点击时间 |
|
clicknum |
int |
0 |
否 |
否 |
点击次数 |
|
price |
float |
0 |
否 |
否 |
价格 |
|
onelimittimes |
int |
0 |
否 |
否 |
单限 |
|
alllimittimes |
int |
0 |
否 |
否 |
库存 |
|
cart |
|||||
|
字段名称 |
类型 |
长度 |
不是null |
主键 |
字段说明 |
|
id |
bigint |
0 |
是 |
是 |
主键 |
|
addtime |
timestamp |
0 |
是 |
否 |
创建时间 |
|
tablename |
varchar |
200 |
否 |
否 |
商品表名 |
|
userid |
bigint |
0 |
是 |
否 |
用户id |
|
goodid |
bigint |
0 |
是 |
否 |
商品id |
|
goodname |
varchar |
200 |
否 |
否 |
商品名称 |
|
picture |
varchar |
200 |
否 |
否 |
图片 |
|
buynumber |
int |
0 |
是 |
否 |
购买数量 |
|
price |
float |
0 |
否 |
否 |
单价 |
|
discountprice |
float |
0 |
否 |
否 |
会员价 |
|
config |
|||||
|
字段名称 |
类型 |
长度 |
不是null |
主键 |
字段说明 |
|
id |
bigint |
0 |
是 |
是 |
主键 |
|
name |
varchar |
100 |
是 |
否 |
配置参数名称 |
|
value |
varchar |
100 |
否 |
否 |
配置参数值 |
|
dianyuan |
|||||
|
字段名称 |
类型 |
长度 |
不是null |
主键 |
字段说明 |
|
id |
bigint |
0 |
是 |
是 |
主键 |
|
addtime |
timestamp |
0 |
是 |
否 |
创建时间 |
|
gonghao |
varchar |
200 |
是 |
否 |
工号 |
|
mima |
varchar |
200 |
是 |
否 |
密码 |
|
yuangongxingming |
varchar |
200 |
是 |
否 |
员工姓名 |
|
xingbie |
varchar |
200 |
否 |
否 |
性别 |
|
youxiang |
varchar |
200 |
否 |
否 |
邮箱 |
|
lianxishouji |
varchar |
200 |
否 |
否 |
联系手机 |
|
xiangpian |
varchar |
200 |
否 |
否 |
相片 |
|
money |
float |
0 |
否 |
否 |
余额 |
|
mendianxinxi |
|||||
|
字段名称 |
类型 |
长度 |
不是null |
主键 |
字段说明 |
|
id |
bigint |
0 |
是 |
是 |
主键 |
|
addtime |
timestamp |
0 |
是 |
否 |
创建时间 |
|
mendianmingcheng |
varchar |
200 |
是 |
否 |
门店名称 |
|
mendiantupian |
varchar |
200 |
否 |
否 |
门店图片 |
|
mendiandizhi |
varchar |
200 |
是 |
否 |
门店地址 |
|
yingyeshijian |
varchar |
200 |
否 |
否 |
营业时间 |
|
mendianjianjie |
longtext |
0 |
否 |
否 |
门店简介 |
|
messages |
|||||
|
字段名称 |
类型 |
长度 |
不是null |
主键 |
字段说明 |
|
id |
bigint |
0 |
是 |
是 |
主键 |
|
addtime |
timestamp |
0 |
是 |
否 |
创建时间 |
|
userid |
bigint |
0 |
是 |
否 |
留言人id |
|
username |
varchar |
200 |
否 |
否 |
用户名 |
|
content |
longtext |
0 |
是 |
否 |
留言内容 |
|
cpicture |
varchar |
200 |
否 |
否 |
留言图片 |
|
reply |
longtext |
0 |
否 |
否 |
回复内容 |
|
rpicture |
varchar |
200 |
否 |
否 |
回复图片 |
|
news |
|||||
|
字段名称 |
类型 |
长度 |
不是null |
主键 |
字段说明 |
|
id |
bigint |
0 |
是 |
是 |
主键 |
|
addtime |
timestamp |
0 |
是 |
否 |
创建时间 |
|
title |
varchar |
200 |
是 |
否 |
标题 |
|
introduction |
longtext |
0 |
否 |
否 |
简介 |
|
picture |
varchar |
200 |
是 |
否 |
图片 |
|
content |
longtext |
0 |
是 |
否 |
内容 |
|
orders |
|||||
|
字段名称 |
类型 |
长度 |
不是null |
主键 |
字段说明 |
|
id |
bigint |
0 |
是 |
是 |
主键 |
|
addtime |
timestamp |
0 |
是 |
否 |
创建时间 |
|
orderid |
varchar |
200 |
是 |
否 |
订单编号 |
|
tablename |
varchar |
200 |
否 |
否 |
商品表名 |
|
userid |
bigint |
0 |
是 |
否 |
用户id |
|
goodid |
bigint |
0 |
是 |
否 |
商品id |
|
goodname |
varchar |
200 |
否 |
否 |
商品名称 |
|
picture |
varchar |
200 |
否 |
否 |
商品图片 |
|
buynumber |
int |
0 |
是 |
否 |
购买数量 |
|
price |
float |
0 |
是 |
否 |
价格/积分 |
|
discountprice |
float |
0 |
否 |
否 |
折扣价格 |
|
total |
float |
0 |
是 |
否 |
总价格/总积分 |
|
discounttotal |
float |
0 |
否 |
否 |
折扣总价格 |
|
type |
int |
0 |
否 |
否 |
支付类型 |
|
status |
varchar |
200 |
否 |
否 |
状态 |
|
address |
varchar |
200 |
否 |
否 |
地址 |
|
tel |
varchar |
200 |
否 |
否 |
电话 |
|
consignee |
varchar |
200 |
否 |
否 |
收货人 |
|
logistics |
longtext |
0 |
否 |
否 |
物流 |
|
storeup |
|||||
|
字段名称 |
类型 |
长度 |
不是null |
主键 |
字段说明 |
|
id |
bigint |
0 |
是 |
是 |
主键 |
|
addtime |
timestamp |
0 |
是 |
否 |
创建时间 |
|
userid |
bigint |
0 |
是 |
否 |
用户id |
|
refid |
bigint |
0 |
否 |
否 |
收藏id |
|
tablename |
varchar |
200 |
否 |
否 |
表名 |
|
name |
varchar |
200 |
是 |
否 |
收藏名称 |
|
picture |
varchar |
200 |
是 |
否 |
收藏图片 |
|
type |
varchar |
200 |
否 |
否 |
类型 |
|
inteltype |
varchar |
200 |
否 |
否 |
推荐类型 |
|
users |
|||||
|
字段名称 |
类型 |
长度 |
不是null |
主键 |
字段说明 |
|
id |
bigint |
0 |
是 |
是 |
主键 |
|
username |
varchar |
100 |
是 |
否 |
用户名 |
|
password |
varchar |
100 |
是 |
否 |
密码 |
|
role |
varchar |
100 |
否 |
否 |
角色 |
|
addtime |
timestamp |
0 |
是 |
否 |
新增时间 |
|
token |
|||||
|
字段名称 |
类型 |
长度 |
不是null |
主键 |
字段说明 |
|
id |
bigint |
0 |
是 |
是 |
主键 |
|
userid |
bigint |
0 |
是 |
否 |
用户id |
|
username |
varchar |
100 |
是 |
否 |
用户名 |
|
tablename |
varchar |
100 |
否 |
否 |
表名 |
|
role |
varchar |
100 |
否 |
否 |
角色 |
|
token |
varchar |
200 |
是 |
否 |
密码 |
|
addtime |
timestamp |
0 |
是 |
否 |
新增时间 |
|
expiratedtime |
timestamp |
0 |
是 |
否 |
过期时间 |
|
yonghu |
|||||
|
字段名称 |
类型 |
长度 |
不是null |
主键 |
字段说明 |
|
id |
bigint |
0 |
是 |
是 |
主键 |
|
addtime |
timestamp |
0 |
是 |
否 |
创建时间 |
|
zhanghao |
varchar |
200 |
是 |
否 |
账号 |
|
mima |
varchar |
200 |
是 |
否 |
密码 |
|
xingming |
varchar |
200 |
是 |
否 |
姓名 |
|
xingbie |
varchar |
200 |
否 |
否 |
性别 |
|
youxiang |
varchar |
200 |
否 |
否 |
邮箱 |
|
shoujihaoma |
varchar |
200 |
否 |
否 |
手机号码 |
|
xiangpian |
varchar |
200 |
否 |
否 |
相片 |
|
money |
float |
0 |
否 |
否 |
余额 |
5系统界面实现
5.1管理员功能模块
管理员输入个人的账号、密码、角色登录系统,这时候系统的数据库就会在进行查找相关的信息,如果我们输入的账号、密码不正确,数据库就会提示出错误的信息提示,同时会提示管理员重新输入自己的账号、密码,直到账号密码输入成功后,会提示登录成功的信息。管理员登录效果图如图5.1所示:

图5.1登录界面
登录代码如下:
/**
* 登录
* @param data
* @return
*/
@PostMapping("login")
public Map<String, Object> login(@RequestBody Map<String, String> data, HttpServletRequest httpServletRequest) {
log.info("[执行登录接口]");
String username = data.get("username");
String email = data.get("email");
String phone = data.get("phone");
String password = data.get("password");
List resultList = null;
Map<String, String> map = new HashMap<>();
if(username != null && "".equals(username) == false){
map.put("username", username);
resultList = service.select(map, new HashMap<>()).getResultList();
}
else if(email != null && "".equals(email) == false){
map.put("email", email);
resultList = service.select(map, new HashMap<>()).getResultList();
}
else if(phone != null && "".equals(phone) == false){
map.put("phone", phone);
resultList = service.select(map, new HashMap<>()).getResultList();
}else{
return error(30000, "账号或密码不能为空");
}
if (resultList == null || password == null) {
return error(30000, "账号或密码不能为空");
}
//判断是否有这个用户
if (resultList.size()<=0){
return error(30000,"用户不存在");
}
User byUsername = (User) resultList.get(0);
Map<String, String> groupMap = new HashMap<>();
groupMap.put("name",byUsername.getUserGroup());
List groupList = userGroupService.select(groupMap, new HashMap<>()).getResultList();
if (groupList.size()<1){
return error(30000,"用户组不存在");
}
UserGroup userGroup = (UserGroup) groupList.get(0);
//查询用户审核状态
if (!StringUtils.isEmpty(userGroup.getSourceTable())){
String sql = "select examine_state from "+ userGroup.getSourceTable() +" WHERE user_id = " + byUsername.getUserId();
String res = String.valueOf(service.runCountSql(sql).getSingleResult());
if (res==null){
return error(30000,"用户不存在");
}
if (!res.equals("已通过")){
return error(30000,"该用户审核未通过");
}
}
//查询用户状态
if (byUsername.getState()!=1){
return error(30000,"用户非可用状态,不能登录");
}
String md5password = service.encryption(password);
if (byUsername.getPassword().equals(md5password)) {
// 存储Token到数据库
AccessToken accessToken = new AccessToken();
accessToken.setToken(UUID.randomUUID().toString().replaceAll("-", ""));
accessToken.setUser_id(byUsername.getUserId());
tokenService.save(accessToken);
// 返回用户信息
JSONObject user = JSONObject.parseObject(JSONObject.toJSONString(byUsername));
user.put("token", accessToken.getToken());
JSONObject ret = new JSONObject();
ret.put("obj",user);
return success(ret);
} else {
return error(30000, "账号或密码不正确");
}
}
管理员可以查看后台服务端首页、个人中心、系统管理(轮播图、公告信息)、用户管理、店员管理、门店信息管理、餐桌信息管理、菜品信息管理、菜品分类管理、菜品订单管理、评价信息管理、留言反馈等功能模块,还可进行相应的操作。管理员服务端效果图如图5.2所示。

图5.2管理员服务端界面图
管理员功能页代码如下:
@RequestMapping("/get_obj")
public Map<String, Object> obj(HttpServletRequest request) {
Query select = service.select(service.readQuery(request), service.readConfig(request));
List resultList = select.getResultList();
if (resultList.size() > 0) {
JSONObject jsonObject = new JSONObject();
jsonObject.put("obj",resultList.get(0));
return success(jsonObject);
} else {
return success(null);
}
}
public Query select(Map<String,String> query,Map<String,String> config){
StringBuffer sql = new StringBuffer("select ");
sql.append(config.get(FindConfig.FIELD) == null || "".equals(config.get(FindConfig.FIELD)) ? "*" : config.get(FindConfig.FIELD)).append(" ");
sql.append("from ").append("`").append(table).append("`").append(toWhereSql(query, "0".equals(config.get(FindConfig.LIKE))));
if (config.get(FindConfig.GROUP_BY) != null && !"".equals(config.get(FindConfig.GROUP_BY))){
sql.append("group by ").append(config.get(FindConfig.GROUP_BY)).append(" ");
}
if (config.get(FindConfig.ORDER_BY) != null && !"".equals(config.get(FindConfig.ORDER_BY))){
sql.append("order by ").append(config.get(FindConfig.ORDER_BY)).append(" ");
}
if (config.get(FindConfig.PAGE) != null && !"".equals(config.get(FindConfig.PAGE))){
int page = config.get(FindConfig.PAGE) != null && !"".equals(config.get(FindConfig.PAGE)) ? Integer.parseInt(config.get(FindConfig.PAGE)) : 1;
int limit = config.get(FindConfig.SIZE) != null && !"".equals(config.get(FindConfig.SIZE)) ? Integer.parseInt(config.get(FindConfig.SIZE)) : 10;
sql.append(" limit ").append( (page-1)*limit ).append(" , ").append(limit);
}
log.info("[{}] - 查询操作,sql: {}",table,sql);
return runEntitySql(sql.toString());
}
用户管理
管理员对注册用户进行审核等操作,并可进行进行删除、修改、查看等操作。用户管理效果图如图5.3所示。

图5.3用户管理界面图
用户管理代码如下:
@RequestMapping("/get_list")
public Map<String, Object> getList(HttpServletRequest request) {
Map<String, Object> map = service.selectToPage(service.readQuery(request), service.readConfig(request));
return success(map);
}
管理员在此页面可查看索引、门店名称、门店图片、门店地址、营业时间等详细信息,并可进行详情、修改、删除、添加等操作。门店信息管理如图5.4所示。

图5.4门店信息管理界面图
门店信息代码如下:
@PostMapping("/upload")
public Map<String, Object> upload(@RequestParam("file") MultipartFile file) {
log.info("进入方法");
if (file.isEmpty()) {
return error(30000, "没有选择文件");
}
try {
//判断有没路径,没有则创建
String filePath = System.getProperty("user.dir") + "\\target\\classes\\static\\upload\\";
File targetDir = new File(filePath);
if (!targetDir.exists() && !targetDir.isDirectory()) {
if (targetDir.mkdirs()) {
log.info("创建目录成功");
} else {
log.error("创建目录失败");
}
}
String fileName = file.getOriginalFilename();
File dest = new File(filePath + fileName);
log.info("文件路径:{}", dest.getPath());
log.info("文件名:{}", dest.getName());
file.transferTo(dest);
JSONObject jsonObject = new JSONObject();
jsonObject.put("url", "/api/upload/" + fileName);
return success(jsonObject);
} catch (IOException e) {
log.info("上传失败:{}", e.getMessage());
}
return error(30000, "上传失败");
}
留言反馈管理
在留言反馈管理页面中可以看到索引、菜品名称、菜品分类、单价、数量、金额、账号、手机号、姓名、桌号、评价图片、评价日期等详细信息,管理员可根据需要进行回复留言、详情、删除等操作,留言反馈如图5.5所示。

图5.5留言反馈界面图
留言反馈代码如下:
@PostMapping("/add")
@Transactional
public Map<String, Object> add(HttpServletRequest request) throws IOException {
service.insert(service.readBody(request.getReader()));
return success(1);
}
@Transactional
public Map<String, Object> addMap(Map<String,Object> map){
service.insert(map);
return success(1);
}
public Map<String,Object> readBody(BufferedReader reader){
BufferedReader br = null;
StringBuilder sb = new StringBuilder("");
try{
br = reader;
String str;
while ((str = br.readLine()) != null){
sb.append(str);
}
br.close();
String json = sb.toString();
return JSONObject.parseObject(json, Map.class);
}catch (IOException e){
e.printStackTrace();
}finally{
if (null != br){
try{
br.close();
}catch (IOException e){
e.printStackTrace();
}
}
}
return null;
}
public void insert(Map<String,Object> body){
StringBuffer sql = new StringBuffer("INSERT INTO ");
sql.append("`").append(table).append("`").append(" (");
for (Map.Entry<String,Object> entry:body.entrySet()){
sql.append("`"+humpToLine(entry.getKey())+"`").append(",");
}
sql.deleteCharAt(sql.length()-1);
sql.append(") VALUES (");
for (Map.Entry<String,Object> entry:body.entrySet()){
Object value = entry.getValue();
if (value instanceof String){
sql.append("'").append(entry.getValue()).append("'").append(",");
}else {
sql.append(entry.getValue()).append(",");
}
}
sql.deleteCharAt(sql.length() - 1);
sql.append(")");
log.info("[{}] - 插入操作:{}",table,sql);
Query query = runCountSql(sql.toString());
query.executeUpdate();
}
5.2用户客户端功能模块
用户注册在登陆页面填写账号、密码、邮箱、昵称、用户姓名、手机号码等信息,进行注册如图5.7所示

图5.7用户注册界面图
注册代码如下:
/**
* 注册
* @param user
* @return
*/
public Map<String, Object> signUp(@RequestBody User user) {
// 查询用户
Map<String, String> query = new HashMap<>();
query.put("username",user.getUsername());
List list = service.select(query, new HashMap<>()).getResultList();
if (list.size()>0){
return error(30000, "用户已存在");
}
user.setUserId(null);
user.setPassword(service.encryption(user.getPassword()));
service.save(user);
return success(1);
}
/**
* 用户ID:[0,8388607]用户获取其他与用户相关的数据
*/
@Id
@GeneratedValue(strategy = GenerationType.IDENTITY)
@Column(name = "user_id")
private Integer userId;
/**
* 账户状态:[0,10](1可用|2异常|3已冻结|4已注销)
*/
@Basic
@Column(name = "state")
private Integer state;
/**
* 所在用户组:[0,32767]决定用户身份和权限
*/
@Basic
@Column(name = "user_group")
private String userGroup;
/**
* 上次登录时间:
*/
@Basic
@Column(name = "login_time")
private Timestamp loginTime;
/**
* 手机号码:[0,11]用户的手机号码,用于找回密码时或登录时
*/
@Basic
@Column(name = "phone")
private String phone;
/**
* 手机认证:[0,1](0未认证|1审核中|2已认证)
*/
@Basic
@Column(name = "phone_state")
private Integer phoneState;
/**
* 用户名:[0,16]用户登录时所用的账户名称
*/
@Basic
@Column(name = "username")
private String username;
/**
* 昵称:[0,16]
*/
@Basic
@Column(name = "nickname")
private String nickname;
/**
* 密码:[0,32]用户登录所需的密码,由6-16位数字或英文组成
*/
@Basic
@Column(name = "password")
private String password;
/**
* 邮箱:[0,64]用户的邮箱,用于找回密码时或登录时
*/
@Basic
@Column(name = "email")
private String email;
/**
* 邮箱认证:[0,1](0未认证|1审核中|2已认证)
*/
@Basic
@Column(name = "email_state")
private Integer emailState;
/**
* 头像地址:[0,255]
*/
@Basic
@Column(name = "avatar")
private String avatar;
/**
* 创建时间:
*/
@Basic
@Column(name = "create_time")
@JsonFormat(pattern = "yyyy-MM-dd HH:mm:ss")
private Timestamp createTime;
@Basic
@Transient
private String code;
}
在用户信息页面用户可以进行修改、查看、编辑用户信息、等操作如图5.8所示。

图5.8用户信息界面图
用户对查看首页详情页面,如图5.9所示。

图5.9前台首页功能界面图
用户在菜品信息餐饮资讯详情页面可查看菜品名称、菜品分类、口味、原材料、单价、数量、菜品简介、菜品详情、点击次数等详细信息,对喜欢的菜品可进行收藏、购买等操作,如图5.10 5.10.1所示。

5.10菜品信息界面图

5.10.1菜品购买界面图
用户在餐桌信息页面可通过搜索桌号查看餐桌位置、餐桌描述等详细信息,可进行收藏等操作,如图5.11所示。

图5.11餐桌信息界面图
用户在留言反馈页面可查看所有用户的留言和回复信息,也可编辑留言内容进行提交留言,如图5.12 5.12.1所示。

图5.12留言反馈界面图

图5.12.1添加留言界面图
用户可在菜品订单信息页面可查看自己的订单信息详情,可对已支付的订单进行评价等操作,如图5.13 5.13.1所示。

图5.13订单信息界面图

图5.13.1评价界面图
5.3店员功能模块
店员在登陆页面填写账号、密码、角色等信息进行登录,登录界面如图5.14所示

图5.14店员登录界面图
店员可以查看后台服务端首页、个人中心、餐桌信息管理、菜品信息管理、菜品分类管理、菜品订单管理等功能模块,还可进行相应的操作。店员服务端效果图如图5.15所示。

图5.15店员功能界面图
菜品信息:
店员用户在菜品信息页面可查看菜品名称、菜品分类、口味、原材料、单价、数量、菜品简介、菜品详情等详细信息,店员可对菜品信息进行添加、删除、修改等操作,如图5.16所示。

图5.16添加菜品信息界面图
餐桌信息管理:
店员用户可在餐桌信息页面可看到索引、桌号、餐桌图片、餐桌描述等详细信息,并可对自己的餐桌信息进行详情、添加、删除、查询等操作,如图5.17所示。

6系统测试
系统开发的最后一个步骤就是系统测试,系统测试也是整个系统十分重要的一个环节,测试的好坏关系到产品的发展。客户对软件的质量、性能和可靠性等需求就要通过测试来实现。测试过程要必须遵循严谨性、完善性、规范性的原则,测试的主要目的就是看看在系统运行中,是否会出现bug,然后对出现的bug进行调试,直到程序完美运行。但是软件的测试只能尽可能的减少bug,理论上来说是无法达到消除bug。但是bug越少,系统出错的几率就越低,用户使用起来也更方便、更安全。
近年来,软件包含测试从现在的检验当中来看,系统接近预期目标可能出现的问题,并对这些错误做出相应的修正,假如我们不进行早期的测试错误就会延续下去,最后所做出的成品就会有很大的困难。
我们要在这个测试的过程当中找出错误。测试成软件开发的主要一部分,自从有了程序的设计那天开始,它就成为了重要的组成部分。经过统计来看,软件测试可以占据这个系统45%的工作量,而在软件开发的成本当中,对于测试成本来说它包含了很多的测试工作。每个程序测试时都会出现和遇到错误。在整个程序的开发过程当中,人为去查找错误是非常复杂和困难的,所以我们一般都会找一些测试的工具来进行测试
6.1系统测试的意义
随着现代信息的快速发展,在社会各大领域中已经都开始应用网络信息技术,在应用网络技术的同时人们也开始把软件的质量问题作为了一个重要焦点来关注,因为一个软件的好与坏它决定着这个系统在市场上的生存,所以我们必须要把软件质量来做好,这样才有一定的生存能力。对于用户来说它们首先选用的都是保证这个系统软件的质量问题,因为一个系统的软件质量决定着用户在后期上成本经济的问题。图6-1就是纠错测试流程。

图6-1 测试与纠错信息流程
6.2 测试方法
黑盒测试又被人们称作为功能测试,通常是在程序的接口来做一些测试的方法,它一般包括对程序的功能和使用的方法来做出一些数据的接受和输出,同时还可以做出正确的输出信息,并保证与外部信息的完整性。
白盒测试通常被人们称作为结构测试,在整个程序的结构和处理当中它是由程序当中的逻辑测试和检验程序来完成一些正确的工作。
具体的功能测试它是包括:系统的适用性、准确性、安全性等功能测试。
6.3测试分析
本微信小程序的点餐系统满足相关信息的管理需求,在设计时借鉴了国内外优秀网站的优点,从界面到系统设计都保证了管理员以及用户能够方便操作。系统的主要特点和优点归纳如下:
(1)本系统用的移置性和针对性都比较高,因为针对性高可以提供更好的服务而移置性可以在多个系统上运行,更给用户带来了极大的方便。
(2)该微信小程序的点餐系统内容全面,管理方便可以及时的全面的处理各种错误,异常,这样避免了很多因用户的马虎操作而出现的失误,其操作方便,用户界面友好,能够上网的人都可以很好的进行操作。
经过对上述的测试结果分析,所有基本功能齐全,操作简单,系统运行性能良好,系统安全可靠,能促进微信小程序的点餐系统的发展,发展前景广阔。
结 论
本系统通过对微信小程序、java和Mysql数据库的简介,从硬件和软件两反面说明了微信小程序的点餐系统的可行性,本文结论及研究成果如下:实现了微信小程序、java与Mysql相结合构建的微信小程序的点餐系统,网站可以响应式展示。通过本次微信小程序的点餐系统的研究与实现,我感到学海无涯,学习是没有终点的,而且实践出真知,只有多动手才能尽快掌握它,经验对系统的开发非常重要,经验不足,就难免会有许多考虑不周之处。比如要有美观的界面,更完善的功能,才能吸引更多的用户。
由于在此之前对于Java知识没有深入了解,所以从一开始就碰到许多困难,例如一开始的页面显示不规范、数据库连接有问题已经无法实现参数的传递等等,不过通过在网上寻找有关资料以及同学的帮助下最后都得到了解决,在此过程中,我不仅学到了很多知识,也提高了自己解决问题的能力,尤其是学会如何从大量的信息中筛选出所需有用的信息,同时我更加深刻的体会到了,虽然书本上的大部分知识都是有价值,正确的,但实际上每个人编程的思路和对数据处理的方法、思想都是不同的,这就要求我们一定要通过实践才能找到解决问题的方案。在此次毕业设计活动中,我不断的提高了自己,也得到了宝贵的经验,我相信这些对我以后的发展都会有很大帮助。
通过这次微信小程序的点餐系统的开发,我参考了很多相关系统的例子,取长补短,吸取了其他系统的长处,逐步对该系统进行了完善,但是该系统还是有很多的不足之处,有待以后进一步学习。
实践证明,微信小程序的点餐系统有着非常好的发展前景,经过测试运行,系统各项功能都十分完善,界面漂亮,使用方便,操作容易,在技术理论上已经成熟。
致 谢
大学的学习生活在这个季节将结束,但是在我的生命这仅仅只是一个逗号,我将面对另一个的开始。通过这次毕业设计的整个开发过程,从需求分析到具体功能实现,再到最终测试和维护的理解有了很大的进步,让我对系统开发有了更深刻的认识,对我个人的实践能力和解决问题的能力,都有了很大的帮助。这是这次毕业设计最大的收获。
首先要感谢我的指导老师,他在论文写作上,给予了我各种无私的帮助,治学严谨,严格要求,使我获得了很大的收获。老师深厚的理论知识和丰富的实践经验,都深深的影响到我,在这方面,我谨表示衷心的感谢。
其次,我还要对所有的老师和同学表示感谢,他们在我学习的过程中,都积极的提供了很多帮助,无论是专业知识,还是实践操作技能,也能够让我在论文写作中,遇到的一些难题迎刃而解。
最后,对阅读和评审本论文的各位老师表示衷心的感谢!
参考文献
[1]李乐.Java语言应用研究[J].智慧中国,2022(09):80-81.
[2]郑戟明,董云朝,柳青.MySQL数据库数据导入导出方法的探讨[J].电脑知识与技术,2022,18(22):24-25.DOI:10.14004/j.cnki.ckt.2022.1517.
[3]宋旸.使用Java语言开发Web应用软件的知识探讨[J].中国设备工程,2022(14):121-123.
[4]种倩倩,孙丽英,陈滨,郭雅榕.基于微信小程序的点餐系统的设计与开发[J].电脑知识与技术,2022,18(19):66-69+73.DOI:10.14004/j.cnki.ckt.2022.1307.
[5]贺斌.计算机软件开发中JAVA语言的应用研究[J].中国设备工程,2022(11):247-249.
[6]谷研硕,时振涛,孙申英,盛林.基于内容推荐算法的点餐系统的设计与实现[J].电脑知识与技术,2022,18(10):48-49.DOI:10.14004/j.cnki.ckt.2022.0815.
[7]曹嵩彭,王鹏宇.浅析Java语言在软件开发中的应用[J].信息记录材料,2022,23(03):114-116.DOI:10.16009/j.cnki.cn13-1295/tq.2022.03.009.
[8]陈帅.微信点餐系统小程序的设计与实现[J].电子技术与软件工程,2021(24):30-31.
[9]Siyi Liu. Explore Java Language and Android Mobile Software Development[J]. International Journal of Frontiers in Engineering Technology,2021,3.0(2.0).
[10]李昊. 基于微信小程序的智能推荐点餐系统的设计与实现[D].南京邮电大学,2020.DOI:10.27251/d.cnki.gnjdc.2020.000283.
[11]Witsarut Sriratana,Vittaya Khagwian,Sutham Satthamsakul. Analysis of Electric Current by Using MySQL Database on Web Server for Machine Performance Evaluation: A Case Study of Air Conditioning System[J]. 제어로봇시스템학회 국제학술대회 논문집,2020.
[12]. Information Technology - Data Management; Data on Data Management Reported by Researchers at Port Said University (Performance Evaluation of Iot Data Management Using Mongodb Versus Mysql Databases In Different Cloud Environments)[J]. Computer Technology Journal,2020.
[13]Kevin Kline. The Java Language Extension for SQL Server Is Now Open Source[J]. Database Trends and Applications,2020,34(4).
[14]李新锦,鲁志萍,刘苑如.基于微信小程序的校园点餐系统的设计[J].电脑知识与技术,2020,16(07):50-51+56.DOI:10.14004/j.cnki.ckt.2020.0756.
[15]杭莉,聂莉娟.基于微信小程序的点餐系统[J].电子制作,2019(23):54-58.DOI:10.16589/j.cnki.cn11-3571/tn.2019.23.019.
[16]王维,沈长娇,高伊腾.微信点餐小程序的设计与实现[J].电脑编程技巧与维护,2019(09):70-72.DOI:10.16184/j.cnki.comprg.2019.09.025.
[17]蒋东龙,孙铭锐,李江岱.基于微信小程序点餐系统的设计与实现[J].饮食科学,2019(04):134.
[18]宋丹丹. 基于协同过滤的美食点餐推荐系统的设计与实现[D].武汉轻工大学,2018.DOI:10.27776/d.cnki.gwhgy.2018.000246.
[19]申燕萍,何梦磊.基于微信小程序的点餐系统[J].电脑知识与技术,2018,14(04):62-63+83.DOI:10.14004/j.cnki.ckt.2018.0382.
[20]宋丹丹.基于微信小程序的美食点餐推荐系统的设计与实现[J].信息通信,2017(12):89-90.
点赞+收藏+关注 →私信领取本源代码、数据库
关注博主下篇更精彩
一键三连!!!
一键三连!!!
一键三连!!!
感谢一键三连!!!
魔乐社区(Modelers.cn) 是一个中立、公益的人工智能社区,提供人工智能工具、模型、数据的托管、展示与应用协同服务,为人工智能开发及爱好者搭建开放的学习交流平台。社区通过理事会方式运作,由全产业链共同建设、共同运营、共同享有,推动国产AI生态繁荣发展。
更多推荐

所有评论(0)