凌鸥创芯LKS620非隔离ACDC、DCDC降压芯片介绍
LKS620 是一款高集成度低待机功耗的非隔离降压型恒压驱动芯片。适用于20Vdc~265Vac全电压输入的非隔离电源。LKS620 芯片内部集成500V功率开关以及续流二极管,采用独有的电压电流控制技术,不需要外部环路补偿电容,即可实现优异的恒压特性,极大的节约了系统成本和体积。LKS620 芯片采用多模式控制技术,并从输出电压经过芯片内部供电二极管给VCC供电,有效降低系统待机功耗,提高效率,
https://www.erfang-ic.com/hyxw/435.html
概述
LKS620 是一款高集成度低待机功耗的非隔离降压型恒压驱动芯片。适用于20Vdc~265Vac全电压输入的非隔离电源。
LKS620 芯片内部集成500V功率开关以及续流二极管,采用独有的电压电流控制技术,不需要外部环路补偿电容,即可实现优异的恒压特性,极大的节约了系统成本和体积。
LKS620 芯片采用多模式控制技术,并从输出电压经过芯片内部供电二极管给VCC供电,有效降低系统待机功耗,提高效率,并减小系统工作在轻载时的噪声。
LKS620 采用SOP-8封装。
输出电流:
特点
- 低待机功耗 <20mW at 120Vac&230Vac
- 固定15V输出电压
- 内部集成500V功率管
- 集成高压启动和供电电路
- 减小音频噪声的降幅调制技术
- 改善EMI的抖频技术
- ±5%输出电压精度
- 内置软启动
- 过载保护
- 短路保护
- 过温保护
- 逐周期限流保护
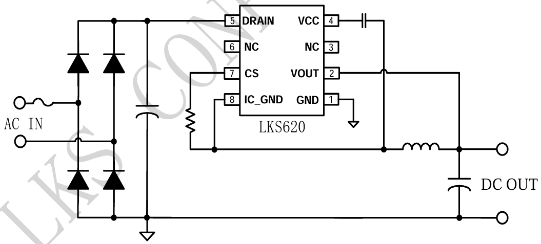
应用简图

引脚

| 管脚号 | 管脚名称 | 描述 |
|---|---|---|
| 1 | GND | 输出电压参考地 |
| 2 | VOUT | 输出电压端 |
| 3,6 | NC | 无连接 |
| 4 | VCC | 芯片电源端 |
| 5 | DRAIN | 芯片内部高压功率管的漏极 |
| 7 | CS | 电流采样端,采样电阻接在CS和IC_GND端之间 |
| 8 | IC_GND | 芯片地 |
只有5脚DRAIN 是高压,走线需要留好安全间距。
原理图和PCB


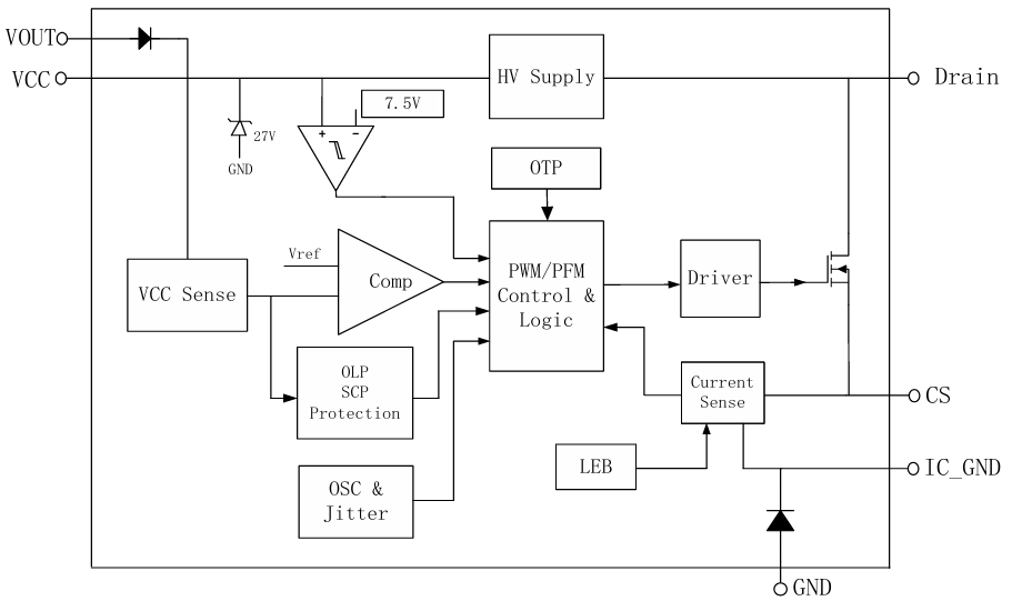
内部框图

描述
启动
系统上电后,母线电压直接通过Drain 端对 VCC电容充电,当VCC电压达到芯片开启阈值时,芯片内部控制电路开始工作。LKS620内置27V稳压管,用于钳位VCC电压。芯片正常工作时,需要的VCC电流极低,所以无需辅助绕组供电。
软启动
芯片具有软启动功能,在软启动过程中,会分段增加原边峰值电流以减小开关应力,每一次重启都会经历软启动的过程。
输出电感
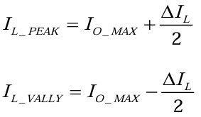
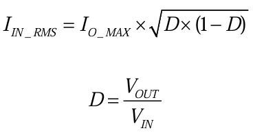
LKS620可工作于CCM、DCM等多种工作模式,对于电感的选择包括感量、峰值电流以及平均电流。最终根据电感价格、电感尺寸以及系统效率来决定电感的大小。小感量电感可以减小尺寸、降低价格以及改善系统动态响应,但是,同时会增大电感的峰值电流和输出纹波并且降低系统效率。相反的,大感量电感可以提高效率,因为需要更多线圈数,物理体积也会更大,动态响应也会变的更慢。综合电感价格、尺寸、系统效率以及动态响应,推荐电感纹波电流系数r不小于25%,工作在CCM模式下,然后,根据输入/输出电压、系统开关频率、满载输出电流以及推荐的电感纹波电流ΔIL估算电感感量、峰值电流:
峰值电流
当电流纹波系数r确定后,就可以计算出峰值电流大小
同样由芯片的ILIMIT参数可推算出最大的过载电流。
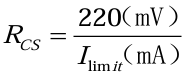
CS电阻的选择
芯片可以根据MOS档位合理的设置电感的限流峰值,实际CS电阻的选择需要综合考虑负载电
流和电流纹波,并留一定余量。
CS电阻计算为:
注:内部比较器延时导致实际 CS_TH略高于芯片内部200mV基准电压。
输入电容的选择
输入电容的用处在于输入电压以及MOSFET开关尖峰的滤波。由于降压转换器的输入电流是非连续的,需要电容对交流电流进行吸收,以保证平稳的输入电压。另外,输入电容需要能承受足够的电流波纹。输入纹波电流有效值估算如下:
为了减小噪声,建议输入电容选择电解电容。
输出电容的选择
输出电容的作用是输出电压的滤波以及输出动态电流的供应。当输出电流恒定时,输出纹波主要由输出电容的ESR以及容量决定。
假负载选择
系统中假负载作用是防止空载或轻载时输出电压飘高。假负载阻值过大会导致空载时输出电压飘高,而阻值过小会影响实际的带载能力,也会增大系统的待机功耗。因此需要合理的设置假负载阻值,推荐为22Kohm。
多模式控制
LKS620芯片采用PWM/PFM多模式控制技术,能有效降低系统待机功耗,提高效率,并减小系统工作在轻载时的噪声。
输出电压过压/过载、短路保护
LKS620通过VCC引脚来实现输出电压的过载和短路保护, 当VCC电压低于设定电压且保持160ms,芯片即实现输出过载保护。保护后,功率MOS关断,芯片振荡器工作在最低频率为8KHz,保护发生后,芯片会定时2S重新检测VCC电压,如果过载、短路解除,则正常工作,如未解除,继续保护。
PCB设计
在设计LKS620 PCB时,需要遵循以下建议:
旁路电容
VCC的旁路电容需要紧靠芯片VCC和IC_GND引脚。
芯片IC_GND
增加 IC_GND 引脚的敷铜面积以提高芯片散热。芯片 IC_GND 输出电感之间的走线应该短粗,防止形成发射天线影响EMI辐射。
功率环路的面积
减小功率环路的面积,如输入母线电容、芯片DRAIN 引脚以及 IC_GND 之间的环路,输出电容、输出电感、芯片内部续流二极管之间的环路以减小EMI辐射。
DRAIN引脚
增加 DRAIN 引脚的敷铜面积以提高芯片散热。DRAIN引脚尽量远离低压引脚和元器件。
魔乐社区(Modelers.cn) 是一个中立、公益的人工智能社区,提供人工智能工具、模型、数据的托管、展示与应用协同服务,为人工智能开发及爱好者搭建开放的学习交流平台。社区通过理事会方式运作,由全产业链共同建设、共同运营、共同享有,推动国产AI生态繁荣发展。
更多推荐


所有评论(0)